所属成套资源:部编版七年级上册语文教师备课专用教学设计(教案)
- 《植树的牧羊人》 公开课创新学习教案 教案 0 次下载
- 《植树的牧羊人》 公开课创新学习教案 教案 0 次下载
- 《思路要清晰》公开课创新学习教案 教案 1 次下载
- 《诫子书》公开课创新学习教案 教案 0 次下载
- 《诫子书》 同课异构创新学习教案 教案 1 次下载
初中语文人教部编版七年级上册第四单元写作 思路要清晰教案
展开
这是一份初中语文人教部编版七年级上册第四单元写作 思路要清晰教案,共4页。教案主要包含了新课导入,课文回顾,方法指导,合作探究,学列提纲,课堂小结,布置作业等内容,欢迎下载使用。
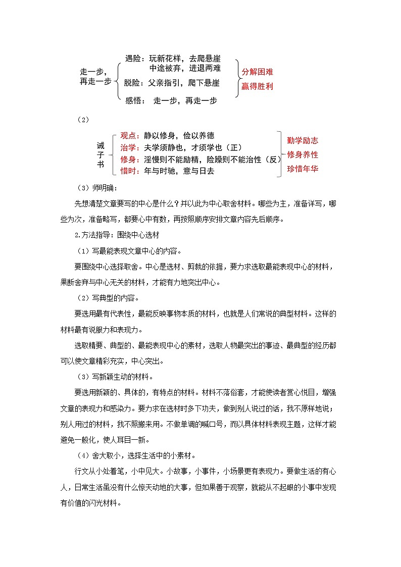
《思路要清晰》 教学目标1.回顾课文,让学生了解不同文章的结构及行文顺序;2.设计提纲,让学生学会谋篇布局,并体验拟写提纲的好处;3.写作实践,让学生在作文中注意行文线索,追求条理清楚。教学重点设计提纲,让学生学会谋篇布局,并体验拟写提纲的好处。教学难点写作实践,让学生在作文中注意行文线索,追求条理清楚。课时安排1课时教学过程一、新课导入 叶圣陶曾经说过:“‘思路’,是个比喻的说法,把一番话、一篇文章比作思想走的一条路。思想从什么地方出发,怎样一步一步往前走,最后达到这条路的终点,都要踏踏实实摸清楚,这就是思路的开展。”那么,在实际操作中,我们怎样才能做到思路清晰呢?今天,我们就来通过这次习作课理清我们的思路。(板书——习作:思路要清晰)二、课文回顾,方法指导1.课文回顾本单元我们学习了那几篇文章,想一想,这些文章分别是按什么思路写作的?《纪念白求恩》《植树的牧羊人》《走一步,再走一步》《诫子书》(1)(2)(3)师明确:先想清楚文章要写的中心是什么?并以此为中心取舍材料。哪些为主,准备详写,哪些为次,准备略写,都要心中有数,再按照顺序安排文章内容先后顺序。2.方法指导:围绕中心选材(1)写最能表现文章中心的内容。要围绕中心选择取舍。中心是选材、剪裁的依据,要力求选取最能表现中心的材料,果断舍弃与中心无关的材料,才能有力地突出中心。(2)写典型的内容。要选用最有代表性,最能反映事物本质的材料,也就是人们常说的典型材料。这样的材料最有说服力和表现力。选取精要、典型的、最能表现中心的素材,选取人物最突出的事迹、最典型的经历都可以使文章精彩充实,中心突出。(3)写新颖生动的材料。要选用新颖的、具体的,有特点的材料。材料不落俗套,才能使读者赏心悦目,增强文章的表现力和感染力。要力求在选材时多下功夫,做到别人说过的话,我不原样地说;别人用过的材料,我不照搬来用。不做单调的喊口号,而以具体材料表现主题,这样才能避免一般化,使人耳目一新。(4)舍大取小,选择生活中的小素材。 行文从小处着笔,小中见大。小故事,小事件,小场景更有表现力。要做生活的有心人,日常生活虽没有什么惊天动地的大事,但如果善于观察,就能从不起眼的小事中发现有价值的闪光材料。3.课文回顾:《再塑生命的人》写作顺序4.方法指导:写作顺序。师:你知道有哪些写作顺序吗?师明确:记叙的顺序是指叙事前后安排的次序,主要包括顺叙、倒叙、插叙。顺叙:按事件发展的先后顺序进行叙述的方法。插叙:在叙述中心事件的同时,为了帮助展开情节或刻画人物,暂时中断叙述的线索,插入一段与主要情节相关的内容的叙述方法。如《从百草园到三味书屋》中美女蛇的故事。倒叙:把事情的结局或某个最重要的、最突出的片段提到前边叙述,然后再从事件的开头按事情原来的发展顺序进行叙述的方法。三、合作探究,学列提纲1.想一想,该如何列提纲呢?(1)生交流探讨(2)师明确:①设计好整体结构。②安排好详写略写。③确定好写作顺序④简要概括出每个层次的意思。。2.想一想,在列提纲的过程中要注意哪些方面?(1)安排好材料的组织顺序。先写什么后写什么,全文一共分为几段,每段写什么……都要写清楚,并根据列出的内容确定好写作的顺序。(2)确定内容的详略。依据表达中心的需要,确定好哪些内容是主要的,哪些内容是次要的,并标出“详”“次详”“略”的字样;重点段落将分几层来写,具体列出准备详写的内容。依据文章选定的材料及要表达的中心确定好开头、结尾,并在提纲中简单注明。(3)设计好点题的时机及具体的方式、方法。(4)考虑好层次之间、段落之间衔接过渡的方法,标注清楚需要照应的内容及方法。四、课堂小结,布置作业今天,我们学习了如何构思文章,如何选材,列出提纲。相信同学们通过这样的方法,一定能写出一篇优秀的习作。作业:在三个题目中任选一题,完成习作1.题目:(1)《 二三事》(2)《这天,我回家晚了》(3)《对 的一次访问》2.要求:(1)独立思考,选择材料;(2)整理好思路,列出提纲;(3)根据提纲进行写作 。
相关教案
这是一份初中语文人教部编版七年级上册综合性学习 少年正是读书时教案及反思,共5页。教案主要包含了教学目标,教学重点,教学难点,教学过程等内容,欢迎下载使用。
这是一份初中人教部编版13 植树的牧羊人教学设计及反思,共6页。教案主要包含了教学目标,教学重点,教学难点,教学过程,板书设计等内容,欢迎下载使用。
这是一份初中语文人教部编版七年级上册15 诫子书教案及反思,共5页。教案主要包含了创设情境,激趣导入,自我研学,生成新知,文言注释解析,文言现象小结,课堂小结,布置作业等内容,欢迎下载使用。

