2022-2023学年山东省济宁市梁山县一中高二10月月考生物试题含解析
展开
这是一份2022-2023学年山东省济宁市梁山县一中高二10月月考生物试题含解析,共26页。试卷主要包含了单选题,多选题,综合题,非选择题组等内容,欢迎下载使用。
山东省济宁市梁山县一中2022-2023学年高二10月月考生物试题
学校:___________姓名:___________班级:___________考号:___________
一、单选题
1.内环境与人体健康密切相关,下列过程能发生在内环境中的是( )
A.淀粉消化分解成葡萄糖 B.新冠病毒入侵人体后进行增殖
C.神经递质与受体结合 D.丙酮酸氧化分解成二氧化碳和水
【答案】C
【分析】人体内的液体都叫体液,可以分成细胞内液和细胞外液,细胞外液叫做内环境,内环境包括:组织液、血浆、淋巴。一切与外界相通的管腔、囊腔(如消化道、呼吸道、膀胱、子宫等)及与外界相通的液体(如泪液、汗液、尿液、消化液等)都不可看作内环境,因而其内所含物质也不可看作存在于内环境中的物质。凡是发生在血浆、组织液或淋巴中的反应都属于发生在内环境中的反应,发生在细胞内的反应不属于发生在内环境中是反应。
【详解】A、淀粉消化分解成葡萄糖发生在消化道内,消化道内的液体不属于内环境,A错误;
B、新冠病毒没有细胞结构,入侵人体后,在人体细胞内进行增殖,不在内环境中完成,B错误;
C、神经递质由突触前膜释放进入组织液,与突触后膜上的受结合,该过程发生在内环境中,C正确;
D、丙酮酸氧化分解成二氧化碳和水是有氧呼吸的第二阶段,发生在线粒体基质中,不是发生在内环境中,D错误。
故选C。
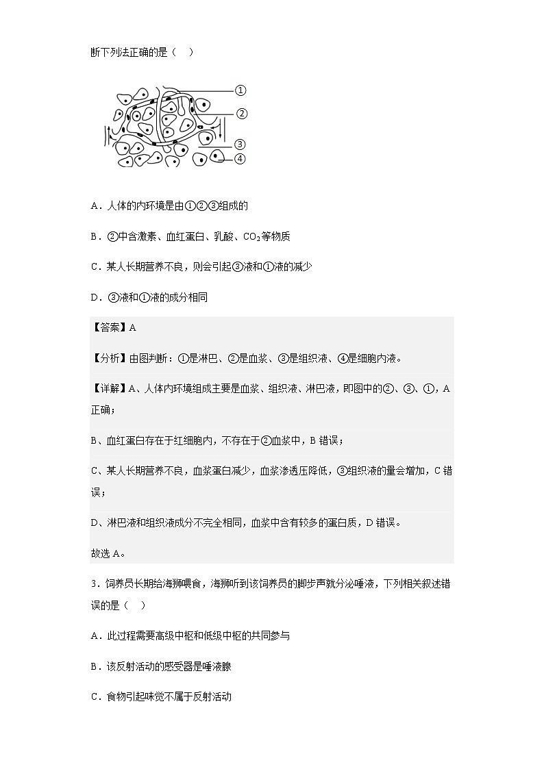
2.下图是人体某组织结构示意图,①2③④分别表示人体内不同部位的液体。据图判断下列法正确的是( )
A.人体的内环境是由①②③组成的
B.②中含激素、血红蛋白、乳酸、CO2等物质
C.某人长期营养不良,则会引起③液和①液的减少
D.③液和①液的成分相同
【答案】A
【分析】由图判断:①是淋巴、②是血浆、③是组织液、④是细胞内液。
【详解】A、人体内环境组成主要是血浆、组织液、淋巴液,即图中的②、③、①,A正确;
B、血红蛋白存在于红细胞内,不存在于②血浆中,B错误;
C、某人长期营养不良,血浆蛋白减少,血浆渗透压降低,③组织液的量会增加,C错误;
D、淋巴液和组织液成分不完全相同,血浆中含有较多的蛋白质,D错误。
故选A。
3.饲养员长期给海狮喂食,海狮听到该饲养员的脚步声就分泌唾液,下列相关叙述错误的是( )
A.此过程需要高级中枢和低级中枢的共同参与
B.该反射活动的感受器是唾液腺
C.食物引起味觉不属于反射活动
D.此过程中存在“电信号→化学信号→电信号”的转化
【答案】B
【分析】某饲养员长期给海狮喂食,海狮听到该饲养员的脚步声就分泌唾液,属于条件反射,条件反射是高级神经活动的基本方式,它是在大脑皮层的参与下形成的。
【详解】A、海狮听到该饲养员的脚步声就分泌唾液,属于条件反射,需要高级中枢和低级中枢的共同参与,A正确;
B、该反射活动的效应器是传出神经末梢及其支配的唾液腺,B错误;
C、食物引起味觉,不涉及机体的反应,不属于反射活动,C正确;
D、此过程中存在兴奋在神经元之间的传递,而兴奋在神经元之间传递存在“电信号→化学信号→电信号”的转化,D正确。
故选B。
4.下列活动与人脑中的高级神经中枢无直接联系的是( )
A.驾车经过十字路口时,遇红灯亮起立即停车
B.叩击膝盖下面的韧带后,小腿突然抬起
C.遇到较长时间堵车时,成年人有意识地“憋尿”
D.公交车上遇到久别的朋友,却一时想不起其姓名
【答案】B
【分析】大脑皮层有许多高级中枢,控制着骨髓等内的低级中枢, 大脑皮层还有人类特有的语言中枢.和人类的语言有关,受损后会出现相应的病症,短期记忆和神经元的活动及神经联系有关,长期记忆可能与新突触的建立有关。
【详解】A、复杂反射是人出生以后在生活过程中逐渐形成的后天性反射,是在简单反射的基础上,经过一定的过程,在大脑皮层参与下完成的,是一种高级的神经活动,是高级神经活动的基本方式,驾车经过十字路口时,遇红灯亮起立即停车,这属于反射复杂,A错误;
B、叩击膝盖下面的韧带引起小腿抬起,为膝跳反射,属于非条件反射,不需要高级神经中枢的参与,B正确;
C、排尿反射是脊髓控制的低级反射活动,受到大脑皮层这种高级中枢的控制,成年人可以有意识地憋尿,能体现神经系统的分级调节,即高级中枢能控制低级中枢,C错误;
D、公交车上遇到久别的朋友一时想不起其姓名,这与高级神经中枢的语言中枢有关,D错误。
故选B。
5.图1为人体眨眼反射的反射弧结构图。图2为图1中I结构接受神经递质后发生的变化。下列叙述正确的是( )
A.图1中b处神经纤维兴奋时,膜内局部电流方向与兴奋传导方向相反
B.图1中,兴奋在结构d和结构c中的传导速度相同
C.图2中,P是钠离子通道,作用于I的神经递质为兴奋性递质
D.图1中,兴奋从a传递至e的过程中会发生电信号→化学信号→电信号的信号转变
【答案】C
【分析】人体神经调节的方式是反射,反射的结构基础是反射弧,反射弧由感受器、传入神经、神经中枢、传出神经和效应器五部分构成,兴奋在反射弧上单向传递,兴奋在突触处产生电信号到化学信号再到电信号的转变。
【详解】A、神经纤维兴奋时,兴奋传导方向与膜内局部电流方向相同,A错误;
B、兴奋在结构d神经纤维上的传导速度快,结构c是突触,涉及电信号-化学信号-电信号的转化,兴奋的传递速度较慢,B错误;
C、图2中,P是钠离子通道,作用于Ⅰ的神经递质为兴奋性递质,C正确;
D、图1中e是感受器,a是效应器,兴奋在反射弧中是单向传递的,不能从a传递到e,D错误。
故选C。
6.下列关于人体内激素的说法正确的是( )
A.肾上腺髓质能够分泌皮质醇,调节水盐代谢
B.垂体能够分泌生长激素和促甲状腺激素释放激素等
C.人体在口渴时,垂体合成分泌的抗利尿激素增多
D.雄激素能促进男性生殖器官的发育、精子细胞生成和男性第二性征出现等
【答案】D
【分析】1、当口渴时,细胞外液渗透压升高,下丘脑分泌的、垂体释放的抗利尿激素增多,促进肾小管、集合管对水的重吸收。
2、垂体能分泌生长激素、促甲状腺激素等多种激素。
【详解】A、肾上腺皮质分泌的皮质醇,参与调节有机物代谢,A错误;
B、垂体能够分泌生长激素和促甲状腺激素等,促甲状腺激素释放激素是由下丘脑分泌的,B错误;
C、抗利尿激素是由下丘脑合成分泌的,然后由垂体释放,C错误;
D、雄激素能促进男性生殖器官的发育、精子细胞生成和男性第二性征出现等,D正确。
故选D。
7.有三个均表现为低甲状腺激素的病人,他们分别患有甲状腺、垂体和下丘脑功能缺陷症。给这些病人及健康人静脉注射促甲状腺激素释放激素(TRH),注射前30min和注射后30min分别测定每个人的促甲状腺激素(TSH)浓度,结果如下:
健康人
病人甲
病人乙
病人丙
注射TRH前
相关试卷
这是一份2022-2023学年山东省济宁市微山县二中高一3月月考生物试题含解析,共31页。试卷主要包含了单选题,选择题组,综合题等内容,欢迎下载使用。
这是一份2022-2023学年山东省济宁市嘉祥县一中高一下学期第一次月考生物试题含解析,共27页。试卷主要包含了单选题,综合题等内容,欢迎下载使用。
这是一份2022-2023学年山东省淄博市沂源县一中高二3月月考生物试题含解析,共26页。试卷主要包含了单选题,多选题,综合题等内容,欢迎下载使用。

