


所属成套资源:全套高一期中考试生物试题含解析
2022-2023学年江苏省宝应中学高一上学期期中生物试题含解析
展开
这是一份2022-2023学年江苏省宝应中学高一上学期期中生物试题含解析,共26页。试卷主要包含了单选题,多选题,综合题,实验题等内容,欢迎下载使用。
一、单选题
1.下列有关组成生物体化学元素的叙述,正确的是( )
A.微量元素在生物体内含量很少,所以人体不存在微量元素缺乏症
B.组成细胞的化学元素在无机自然界都能找到
C.每种大量元素在不同的生物体内的含量都是相同的
D.组成生物体的大量元素中,C是最基本的元素,在细胞鲜重中含量是最多的
【答案】B
【分析】1、组成生物体的化学元素根据其含量不同分为大量元素和微量元素两大类:(1)大量元素是指含量占生物总重量万分之一以上的元素,包括C、H、O、N、P、S、K、Ca、Mg等,其中C、H、O、N为基本元素,C为最基本元素,O是含量最多的元素。(2)微量元素是指含量占生物总重量万分之一以下的元素,包括Fe、Mn、Zn、Cu、B、M等。(3)细胞的鲜重中元素含量由多到少分别是O、C、H、N,干重中元素含量由多到少分别是C、O、N、H;组成细胞的化合物包括无机物和有机物,无机物包括水和无机盐,有机物包括蛋白质、脂质、糖类和核酸,鲜重含量最多的化合物是水,干重含量最多的有机物是蛋白质。2、生物界与非生物界具有统一性体现在:组成生物体的化学元素在无机自然界中都存在,没有一种是生物所特有的;生物界与非生物界具有差异性体现在:组成生物体的化学元素在生物界的含量和在无机自然界的含量差异很大。
【详解】A、微量元素虽然在生物体内含量很少,但却具有十分重要的作用,若人体缺乏微量元素,会存在微量元素缺乏症,A错误;
B、组成生物体的化学元素在无机自然界中都存在,没有一种是生物所特有的,B正确;
C、每种元素在不同的生物体内的含量存在差异,并不是相同的,C错误;
D、细胞鲜重中含量最多的元素是O,D错误。
故选B。
2.下列关于细胞学说及其内容的叙述中,错误的是
A.细胞学说认为细胞分为真核细胞和原核细胞
B.细胞学说认为一切动植物都是由一个细胞或多个细胞组成的
C.所有的细胞必定是由已存在的活细胞产生的
D.细胞学说的建立者主要是德国科学家施莱登、施旺
【答案】A
【分析】细胞学说是由德国植物学家施莱登和动物学家施旺提出。
细胞学说的内容有:
1、细胞是一个有机体,一切动植物都由细胞发育而来,并由细胞和细胞产物所组成。
2、细胞是一个相对独立的单位,既有它自己的生命,又对与其他细胞共同组成的整体的生命起作用。
3、新细胞可以从老细胞中产生。
意义:证明了动植物界具有统一性。
【详解】A、细胞学说证明了动物和植物都是由细胞组成,但没有提出真核细胞和原核细胞,A错误;
B、细胞学说认为一切动植物都是由一个细胞或多个细胞组成的,B正确;
C、细胞学说提出“新细胞可以从老细胞中产生”,所以所有的细胞必定是由已存在的活细胞产生的,C正确;
D、细胞学说的建立者主要是德国科学家施莱登、施旺,D正确。
故选A。
【点睛】本题要求考生要能够识记细胞学说的建立者、内容以及意义等知识,根据相关内容进行判断。
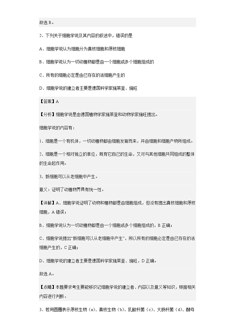
3.若用圆圈表示原核生物(a)、真核生物(b)、乳酸杆菌(c)、大肠杆菌(d)、酵母菌(e)、细菌(f),则这些概念的从属关系正确的是
A.B.
C.D.
【答案】B
【分析】按照有无成形的细胞核,可将细胞分为原核细胞和真核细胞两种类型,其中原核细胞包括细菌、蓝藻、放线菌、支原体和衣原体,细菌又包括乳酸菌、大肠杆菌等;真核生物包括动物、植物和真菌,其中真菌又分为酵母菌、霉菌和食用菌。
【详解】A.细菌(f)包括乳酸菌(c)和大肠杆菌(d),A错误;
B.细胞分为真核细胞和原核细胞,原核细胞包括细菌,细菌包括乳酸菌和大肠杆菌,真核细胞包括酵母菌,B正确;
C.细菌(f)包括乳酸菌(c)和大肠杆菌(d),C错误;
D.细菌(f)包括乳酸菌(c)和大肠杆菌(d),酵母菌(e)属于真核细胞,D错误。
故选B。
4.下列各项表示细胞结构与其主要组成成分的对应关系,正确的是( )
A.染色体——RNA和蛋白质B.溶酶体——水解酶和DNA
C.细胞质膜——脂肪和糖蛋白D.细胞壁——纤维素和果胶
【答案】D
【分析】1、细胞膜的主要成分是蛋白质和脂质,其中脂质主要是磷脂,除此之外,细胞膜含有少量的糖类。
2、染色质:细胞核中能被碱性染料染成深色的物质,其主要成分是DNA和蛋白质。
【详解】A、染色体的主要成分是蛋白质和DNA,A错误;
B、溶酶体内含有水解酶,没有DNA,B错误;
C、细胞膜的组成成分中没有脂肪,C错误;
D、植物细胞壁的主要成分是纤维素和果胶,D正确。
故选D。
5.某生物体内糖类的一些变化如下:淀粉→麦芽糖→葡萄糖→糖原,则下列叙述正确的是( )
A.该生物是动物
B.细胞内最重要的能源物质是糖原
C.淀粉是该生物体内的储能物质
D.对该生物来说,糖原是比油脂更好的储能物质
【答案】A
【分析】糖类分为单糖、二糖和多糖,葡萄糖属于还原糖,是细胞生命活动的主要能源物质,多糖包括淀粉、纤维素和糖原,淀粉和纤维素存在于植物细胞中,糖原存在于动物细胞中。根据题意“淀粉-麦芽糖-葡萄糖-糖原”,在生物体中将淀粉分解最终合成糖原,可以看出是在动物体内完成的。
【详解】A、糖原是动物细胞特有的多糖,因为该生物体内能合成糖原,所以该生物一定的动物,A正确;
B、动物细胞内储能物质是脂肪和糖原,植物细胞中的储能物质是脂肪和淀粉,细胞内最重要的能源物质是糖类,B错误;
C、淀粉是植物体内的储能物质,该生物是动物,C错误;
D、油脂的碳氢比例较高,所以储存的能量较多,因此对于生物来说,油脂比糖原还是更好的储能物质,D错误。
故选A。
6.细胞受到冰冻时,蛋白质分子相互靠近,当接近到一定程度时,蛋白质分子中相邻近的巯基(-SH)氧化形成二硫键(-S-S-)。解冻时,蛋白质氢键断裂,二硫键仍保留(如下图所示)。下列说法不正确的是( )
A.巯基位于氨基酸的R基上B.解冻后蛋白质功能可能异常
C.结冰和解冻过程涉及到肽键的变化D.抗冻植物有较强的抗巯基氧化能力
【答案】C
【分析】1、构成蛋白质的基本单位是氨基酸,其结构通式是 ,即每种氨基酸分子至少都含有一个氨基和一个羧基,且都有一个氨基和一个羧基连接在同一个碳原子上,这个碳原子还连接一个氢和一个R基,氨基酸的不同在于R基的不同。
2、氨基酸在核糖体中通过脱水缩合形成多肽链,而脱水缩合是指一个氨基酸分子的羧基(-COOH )和另一个氨基酸分子的氨基(-NH2)相连接,同时脱出一分子水的过程;连接两个氨基酸的化学键是肽键,其结构式是-CO-NH-;氨基酸形成多肽过程中的相关计算:肽键数=脱去水分子数=氨基酸数一肽链数。
3、蛋白质结构多样性的直接原因:构成蛋白质的氨基酸的种类、数目、排列顺序和肽链的空间结构千差万别。
【详解】A、巯基(-SH)中含有S,由氨基酸的结构通 可知,巯基位于氨基酸的R基上,A正确;
B、蛋白质的结构决定蛋白质的功能,由题干“解冻时,蛋白质氢键断裂”可知解冻后的蛋白质结构会发生变化,其功能也可能发生异常,B正确;
C、由题干信息知,结冰时会增加蛋白质分子中的二硫键,解冻时空间结构改变,结冰和解冻过程未涉及到肽键的变化,C错误;
D、细胞受到冰冻时,蛋白质分子中相邻近的巯基(-SH)会被氧化形成二硫键(-S-S-),抗冻植物能够适应较冷的环境,根据形态结构和功能相适应的观点,可推知抗冻植物有较强的抗巯基氧化能力,D正确。
故选C。
7.新冠肺炎是由新冠肺炎病毒引起的并通过空气等传播的一种急性疾病,下列关于新冠病毒的说法正确的是( )
A.没有细胞结构,不属于生物
B.没有细胞结构,必须寄生在活细胞内
C.能引发传染病,在人工配制的培养基上可以生存
D.能引发传染病,可独立完成生命活动
【答案】B
【分析】病毒同所有生物一样,具有遗传、变异、进化,是一种体积非常微小,结构极其简单的生命形式。病毒没有细胞构造,主要由内部的核酸和外部的蛋白质外壳组成,不能独立生存,只有寄生在活细胞里才能进行生命活动。一旦离开就会变成结晶体。
【详解】A、新冠病毒没有细胞结构,以自我复制的方式繁殖后代,属于生物,A错误;
B、新冠病毒没有细胞结构,不能独立生存,只有寄生在活细胞里才能进行生命活动,B正确;
C、新冠病毒只能寄生在活细胞里才能生存,不能在人工配制的培养基上生存,C错误;
D、新冠病毒没有细胞结构,不能独立完成生命活动,D错误。
故选B。
8.下列各组物质中,都含有氮元素的大分子物质是( )
A.胰岛素、淀粉B.胰岛素、脂肪C.核糖核酸、胰岛素D.核糖、性激素
【答案】C
【分析】蛋白质的基本组成单位是氨基酸,组成元素是C、H、O、N等,糖类和脂肪的组成元素是C、H、O,核酸的基本组成单位是核苷酸,组成元素是C、H、O、N、P。
【详解】A、胰岛素是蛋白质类激素含有N元素,但淀粉中不含有N元素,A错误;
B、脂肪的组成元素是C、H、O,不含有N,且不是大分子物质,B错误;
C、核糖核酸属于核酸,与胰岛素都是大分子,且都含有N,C正确;
D、核糖和性激素都不属于生物大分子,且都不含有氮元素,D错误。
故选C。
9.细胞质膜的特性和功能是由其结构决定的。下列相关叙述错误的是( )
A.细胞质膜的脂质结构使溶于脂质的物质容易通过细胞质膜
B.由于磷脂双分子层的内部是疏水的,因此水不能通过细胞质膜
C.组成细胞质膜的某些蛋白质具有物质运输功能
D.细胞的生长现象不支持细胞质膜的静态模型
【答案】B
【分析】1、细胞膜的主要成分是脂质和蛋白质,此外还有少量的糖类。组成细胞膜的脂质中,磷脂最丰富,磷脂构成了细胞膜的基本骨架。蛋白质在细胞膜行使功能时起着重要作用,因此,功能越复杂的细胞膜,蛋白质的种类和数量越多。2、细胞膜的结构特点:具有流动性(膜的结构成分不是静止的,而是动态的)。3、细胞膜的功能:将细胞与外界环境分开;控制物质进出细胞;进行细胞间的信息交流。4、细胞膜的功能特点:具有选择透过性(可以让水分子通过,细胞要选择吸收的离子和小分子也可以通过,而其他的离子、小分子和大分子则不能通过)。
【详解】A、根据相似相溶原理可推知细胞膜的脂质结构,使溶于脂质的物质容易通过细胞膜,A正确;
B、磷脂双分子层内部是疏水的,水分子不容易通过磷脂双分子层进出细胞,且细胞膜上含有水通道蛋白,因此,水分子可以通过细胞,B错误;
C、细胞膜上的蛋白质具有运输(载体蛋白)、催化(酶)、识别(糖蛋白)及免疫功能,C正确;
D、细胞的生长现象说明细胞膜不是静止的,不支持细胞膜的静态结构模型,D正确。
故选B。
10.南宋大诗人杨万里在描写西湖美景时写到,“接天莲叶无穷碧,映日荷花别样红”,莲叶呈绿色,荷花呈粉红色,决定两种颜色的物质依次分布在( )
A.液泡和叶绿体B.叶绿体和细胞质基质C.叶绿体和液泡D.叶绿体和线粒体
【答案】C
【分析】绿叶是由叶绿体中的色素决定的,有关的色素分布在叶绿体内的类囊体的薄膜上.其它颜色是由液泡中的色素分子决定的.液泡由液泡膜和膜内的细胞液构成,细胞液中含有糖类、无机盐、色素和蛋白质等物质.液泡内的色素有花青素,细胞液呈酸性则偏红,细胞液呈碱性则偏蓝,从而影响植物的花色。
【详解】荷叶呈绿色是荷叶的叶肉细胞中的叶绿体含有叶绿素,荷花呈红色是细胞液泡中色素(花青素)的颜色。
故选C。
【点睛】
11.如图表示细胞间信息交流的三种方式,叙述错误的是( )
A.某些激素调节过程中,信息交流方式与图A所示相同
B.精子和卵细胞受精时要发生图B所示的信息交流方式
C.图A、B中靶细胞表面的受体与信号分子结合从而接收信息
D.图C中植物细胞可依靠胞间连丝传递信息,但不能交换物质
【答案】D
【分析】1、图A表明,内分泌细胞分泌的化学物质随血液流到全身各处,与靶细胞表面的受体结合进行信息传递。2、B表示的是细胞膜直接接触,③表示的是信号分子,如精子和卵细胞之间的识别和结合就是细胞膜直接接触。3、图C表示,高等植物细胞的胞间连丝传递信息。
【详解】A、图A表明,内分泌细胞分泌的激素随血液流到全身各处,与靶细胞表面的受体结合进行信息传递,A正确;
B、精子和卵细胞依靠膜上糖蛋白的识别,靠细胞与细胞的直接接触进行信息传递,对应图B方式,B正确;
C、图A、图B中靶细胞表面上的受体与信号分子结合,从而接收信息,C正确;
D、图C中的胞间连丝既可以进行信息交流,也可以进行物质交换,D错误。
故选D。
12.在绿色植物的叶肉细胞内,DNA分布在( )
A.细胞核、细胞质基质B.细胞核、核糖体
C.细胞核、内质网D.细胞核、线粒体、叶绿体
【答案】D
【分析】DNA主要分布在细胞核中,少量分布在线粒体和叶绿体中。
【详解】ABCD、在绿色植物的叶肉细胞内,DNA分布于细胞核、叶绿体、线粒体中,细胞质基质、核糖体和内质网中都没有DNA分布,ABC错误,D正确。
故选D。
13.下列生物实验的叙述,不正确的有( )
A.量程为5和10mL的量筒,量取2mL试剂应该优先选用5mL
B.若涉及隔水加热,试管中组织样液液面应低于烧杯中的液面
C.水稻萌芽时制作的组织样液加斐林试剂呈无色随后再变砖红
D.实验结束后剩余的斐林试剂装入棕色瓶也不能长期保存备用
【答案】C
【分析】鉴定可溶性还原糖的斐林试剂甲液和乙液分别为0.1g/ml的NaOH和0.05g/ml的CuSO4,而蛋白质鉴定的试剂为双缩脲试剂,其A液和B液分别是0.1g/ml的NaOH和0.01g/ml的CuSO4,鉴定可溶性还原糖时,斐林试剂甲液和乙液应混合均匀后再加入。
【详解】A、量取2mL试剂时应优先选用5mL量筒而不用10mL量筒,用10mL量筒误差大,A正确;
B、隔水加热时,试管中液体的液面应低于烧杯中水的液面,确保试管中液体都能受热,B正确;
C、在组织样液中加入斐林试剂后试管内液体呈现浅蓝色,加热后变成砖红色,C错误;
D、斐林试剂要现配现用,不能长期保存备用,D正确。
故选C。
14.新生儿小肠上皮细胞通过消耗细胞代谢产生的能量,可以直接吸收母乳中的免疫球蛋白和半乳糖。这两种物质被吸收到血液中的方式分别为( )
A.主动运输、主动运输
B.胞吞、主动运输
C.主动运输、胞吞
D.被动运输、主动运输
【答案】B
【分析】小分子的物质运输方式包括主动运输和被动运输,其中被动运输又包括自由扩散和协助扩散;大分子物质运输方式是胞吐和胞吐,依赖于膜的流动性,需要消耗能量。
【详解】免疫球蛋白是大分子物质,进入细胞的方式是胞吞;半乳糖是小分子物质,小分子的物质运输方式是主动运输和被动运输,本题题干中提出“小肠上皮细胞通过消耗ATP”,小分子物质的运输方式中消耗能量(ATP)的只有主动运输一种方式,所以吸收半乳糖的方式是主动运输,B正确。
故选B。
二、多选题
15.下列说法正确的是( )
A.Mg2+对于植物光合作用至关重要
B.若哺乳动物血液中Ca2+的含量过低,则会发生抽搐
C.细胞中的相关无机盐离子对于维持神经肌肉的兴奋性非常重要
D.Fe3+对人体内结合与运输O2不可缺少
【答案】ABC
【分析】细胞中大多数无机盐以离子的形式存在,少数以化合态存在,如叶绿素中的Mg、血红蛋白中的Fe等。
无机盐具有以下功能:
参与构成复杂化合物的组成成分;维持正常的生命活动;维持酸碱平衡和渗透压平衡。
【详解】A、Mg2+是构成叶绿素的重要成分,对于植物光合作用至关重要,A正确;
B、Ca2+参与肌肉收缩,若哺乳动物血液中Ca2+的含量过低,则会发生抽搐,B正确;
C、钠离子内流是形成动作电位的主要原因,钾离子外流是形成静息电位的主要原因,细胞中的相关无机盐离子对于维持神经肌肉的兴奋性非常重要,C正确;
D、Fe2+参与构成血红蛋白,对人体红细胞内O2的结合与运输不可缺少,D错误。
故选ABC。
【点睛】
16.图甲中①②③④表示不同化学元素所组成的化合物,图乙表示由四个单体构成的化合物。以下说法不正确的是( )
A.若图甲中的②大量存在于皮下和内脏器官周围等部位,则②只能在动物细胞中找到
B.图甲中④可能是叶绿素,发菜细胞叶绿体中含有该物质
C.图乙中若单体是氨基酸,则该化合物水解需要3个水分子
D.若图甲中③是细胞中的遗传物质,则蓝细菌细胞中的③为DNA
【答案】AB
【解析】1、脂肪的元素组成是C、H、O,存在于植物细胞和动物细胞。
2、氨基酸是组成多肽的基本单位,四肽水解需要3个水分子。
3、细胞中的遗传物质是DNA。
【详解】A、若图甲中的②只有C、H、O三种元素组成,且大量存在于皮下和内脏器官周围等部位,所以应该是脂肪,植物细胞中也有脂肪,A错误;
B、Mg是形成叶绿素的必要元素,因此图甲中④可以表示叶绿素,发菜细胞是原核细胞,不含叶绿体,B错误;
C、图乙中若单体是氨基酸,则该化合物是四肽,彻底水解需要3个水分子,C正确;
D、蓝细菌细胞中的遗传物质是DNA,D正确。
故选AB。
【点睛】
17.用的乙二醇溶液和的蔗糖溶液分别浸泡取自同一部位的植物表皮,每隔相同时间在显微镜下测量视野中若干个细胞的长度x和原生质体长度y(如图1),并计算的平均值,得到图2所示结果。对结果曲线分析中正确的是( )
A.的乙二醇溶液和的蔗糖溶液的渗透压相等
B.a点前比值不变说明表皮细胞水分子进出平衡
C.b点前表皮细胞的吸水能力逐渐增大
D.c点后表皮细胞发生质壁分离复原
【答案】ACD
【分析】当细胞失水越多,y越小,x/y的平均值越大,反之,y越大,x/y的平均值越小。因此可以从x/y的平均值反映出细胞吸水失水的情况。
【详解】A、渗透压由单位体积内溶质微粒的含量决定,2ml•L-1的乙二醇溶液和2ml•L-1的蔗糖溶液的渗透压相等,A正确;
B、a点之前比值不变是因为失水较少,外界溶液浓度比细胞液高,水分子进出不平衡,B错误;
C、b点前曲线上升,表明表皮细胞在蔗糖溶液中发生质壁分离现象,其吸水能力逐渐增大,C正确;
D、c点后曲线下降,乙二醇属于脂类小分子物质,可以进入细胞内部从而发生表皮细胞质壁分离复原现象,D正确。
故选ACD。
18.如图①表示两种物镜及其与装片的位置关系,②是低倍镜下的视野。下列相关叙述不正确的是( )
A.甲物镜被乙物镜替换后,视野的亮度会增强,因为乙离装片的距离更近
B.乙物镜被甲物镜替换后,在视野中看到的细胞数量会减少
C.要想换用高倍镜观察②中的细胞a,需要将装片向左移动
D.换用乙物镜的操作顺序是:转动转换器→调节光圈→移动装片→转动细准焦螺旋
【答案】ABD
【解析】1、分析题图:物镜放大倍数越大,镜头越长,放大倍数越小,镜头越短,因此①中,甲放大倍数小,乙放大倍数大;放大倍数越大,观察的细胞数越大,细胞数目越小。
2、高倍显微镜的使用方法:高倍显微镜的使用方法:低倍物镜下找到清晰的物像→移动装片,将物像移至视野中央→转动转换器,换用高倍物镜→调节反光镜和光圈,使亮度适宜→调节细准焦螺旋,使物像清晰。
【详解】A、甲物镜被乙物镜替换后,放大倍数变大,视野的亮度会减弱,A错误;
B、乙物镜被甲物镜替换后,放大倍数减小,在视野中看到的细胞数量会增加,B错误;
C、a在视野中偏左,用高倍镜观察②中的细胞a,需要将物像移至视野中央,物像移动的方向是向右,玻片移动的方向是向左,C正确;
D、甲是低倍物镜,乙是高倍物镜,换用乙物镜的操作顺序是:移动装片→转动转换器→调节光圈→转动细准焦螺旋,D错误。
故选ABD。
【点睛】
19.研究发现,细胞能够将完整的囊泡直接分泌至细胞外,这种囊泡称为细胞外囊泡(EV),如图所示。EV能够与靶细胞发生融合,将其中的蛋白质、mRNA等生物大分子释放到靶细胞内。下列有关EV的叙述正确的是( )
A.EV的内部环境相对稳定
B.EV膜上的脂质可掺入至靶细胞膜的脂质中
C.细胞间可通过EV进行信息交流
D.分泌蛋白属于一种EV
【答案】ABC
【分析】分析题干信息:“细胞能够将完整的囊泡直接分泌至细胞外,这种囊泡称为细胞外囊泡(EV)。EV能够与靶细胞发生融合,将其中的蛋白质、mRNA等生物大分子释放到靶细胞内。”可知,此过程中涉及到膜的融合,须借助膜的流动性来完成,该过程也涉及到细胞间的信息交流。
【详解】A、EV具有膜结构,生物膜可维持膜内部环境相对稳定,A正确;
B、EV能够与靶细胞发生融合,故EV膜上的脂质可掺入至靶细胞膜的脂质中,B正确;
C、细胞能够将完整的囊泡直接分泌至细胞外,EV能够与靶细胞发生融合,将其中的蛋白质、mRNA等生物大分子释放到靶细胞内细胞间,可知细胞间可通过EV进行信息交流,C正确;
D、细胞能够将完整的囊泡直接分泌至细胞外,这种囊泡称为细胞外囊泡(EV),分泌蛋白不是,D错误。
故选ABC。
【点睛】
三、综合题
20.分析下列资料并回答问题:
资料一:
上图中R、R/、R//、R///可能是相同点不相同的原子团或碳链,A、B、C、D分别表示不同的化学键。
(1)根据资料一,该化合物由____________个氨基酸脱去____________分子水而形成,该化合物为____________肽。
(2)在该多肽水解时,断裂的化学键是____________(用图中字母表示)。该多肽链能盘曲折叠形成一定空间结构是由于氨基酸之间还能够形成____________键。
资料二:现有一链状多肽,化学式为,已知将它彻底水解后得到下列四种氨基酸:
(3)根据资料二,丙氨酸和谷氨酸的R基分别是____________、____________。该多肽形成的蛋白质如果有免疫作用则其是____________。
(4)根据资料二中该多肽的化学式推算,它在完全水解后可得到氨基酸共____________个。
资料三:图为某分子的部分结构模式图。
(5)图所示化合物的基本组成单位是____________,即图中字母____________所示的结构,各基本单位之间是通过____________(填“①”“②”或“③”)连接起来的。
【答案】(1) 4 3 四
(2) C 二硫
(3) -CH3 -CH2CH2COOH 抗体
(4)10
(5) 核糖核苷酸或脱氧核苷酸 b ②
【分析】资料一题图中R、R'、R″、R‴可能是相同或不相同的原子团或碳链(即R基),此化合物是由4个氨基酸形成的四肽,连接各个氨基酸间的化学键是肽键,有3个。资料二中的四种氨基酸是化学式为C55H70O10N10的多肽彻底水解后得到的,这四种氨基酸都只含有一个N原子(R基中均不含氨基),只有谷氨酸含有4个氧原子(R基中含有1个羧基),其它三种氨基酸均含有2个氧原子。资料三中②为磷酸二酯键,b为该分子的基本单位。
【详解】(1)资料一中,此化合物是由4个氨基酸形成的四肽,连接各个氨基酸间的化学键是肽键,有3个。该化合物由4个氨基酸脱去3分子水而形成的四肽。
(2)资料一中,该化合物由4个氨基酸脱去3分子水而形成,在多肽水解时,断裂的化学键是肽键,即C位置连接两个氨基酸的化学键。该多肽链能盘曲折叠形成一定空间结构是由于氨基酸之间还能够形成二硫键。
(3)根据资料二可知,丙氨酸的R基是-CH3;谷氨酸的R基是-CH2CH2COOH。抗体的本质是蛋白质,具有免疫作用。
(4)资料二中的四种氨基酸是化学式为C55H70O19N10的多肽彻底水解后得到的这四种氨基酸都只含有一个N原子(R基中均不含氨基),因此根据N原子数可推知该多肽是由10个氨基酸脱水缩合形成的,相反该多肽在完全水解后可得到氨基酸10个。
(5)资料三中,图所示化合物为一条核糖核苷酸链或一条脱氧核糖核苷酸链,其基本组成单位是核糖核苷酸或脱氧核苷酸,即图中b所示的结构,各基本单位之间是通过磷酸二酯键连接起来的,即②所示。
21.图1是某真核生物部分细胞结构模型,图2为人体细胞内部分蛋白的合成及转运的示意图,请回答下列问题:
(1)应在____________显微镜下才能观察到图1所示的结构,该图中细胞是____________(“动物”或“植物”)细胞,理由是____________;该细胞与原核细胞的本质区别____________。
(2)从细胞中分离各种细胞器的方法是先将细胞膜破坏后,获得各种细胞器和细胞中其他物质组成的匀浆,再用____________的方法获得各种细胞器,该细胞有氧呼吸的主要场所是____________。
(3)研究发现,线粒体和叶绿体中都能各自独立地合成一部分蛋白质,推测它们结构中必有的一种细胞器是____________,它的形成与细胞结构____________密切相关。
(4)图2细胞质膜上的膜蛋白的形成经过____________的加工,并通过____________(结构)运输转移到细胞质膜上。
(5)图1中不属于生物膜系统的细胞器是____________。若该细胞为水稻的根尖分生区细胞(未分化成熟),则图中多了____________。
【答案】(1) 电子 植物 含有液泡和中心体 有以核膜为界的细胞核
(2) 差速离心法 线粒体
(3) 核糖体 核仁
(4) 内质网和高尔基体 囊泡
(5) 核糖体 液泡
【分析】1、科学家根据细胞中有、无核膜包被的细胞核把细胞分为原核细胞和真核细胞。2、分泌蛋白的合成与分泌过程:附着在内质网上的核糖体合成蛋白质→内质网进行粗加工→内质网“出芽”形成囊泡→高尔基体进行再加工形成成熟的蛋白质→高尔基体“出芽”形成囊泡→细胞膜,整个过程还需要线粒体提供能量。
【详解】(1)图1所示结构为电子显微镜观察到的亚显微结构。图1中细胞含有含有液泡、细胞壁,因此是植物细胞。该细胞与原核细胞的本质区别是有以核膜为界限的细胞核。
(2)分离细胞器所用的方法是差速离心法。线粒体是细胞需氧呼吸的主要场所。
(3)蛋白质的合成场所是核糖体,推测线粒体和叶绿体中必有的一种细胞器是核糖体,核仁与某种RNA及核糖体的形成有关。
(4)细胞膜上的蛋白质首先是在核糖体上合成多肽链,然后在内质网中进行初步的加工,内质网出芽形成囊泡运输到高尔基体进一步加工,最后高尔基体出芽形成囊泡运输到细胞膜。
(5)图1中的核糖体为无膜结构,不属于生物膜系统。水稻根尖分生区细胞不含有大液泡。
22.下图1为小肠上皮细胞吸收葡萄糖的示意图,GLUT是一种葡萄糖载体蛋白。图2表示GLUT介导的肝细胞和原核生物细胞对葡萄糖的摄取速率与葡萄糖浓度的关系。请回答下列问题:
(1)肠腺分泌消化酶(具催化功能)的方式叫____________,在此过程中细胞质膜的表面积____________。
(2)小肠上皮细胞质膜上运载葡萄糖的载体有____________和____________;除此之外图1中细胞质膜上的转运蛋白还可能有____________。
(3)葡萄糖进入小肠上皮细胞时,伴随着____________内流,然后在酶(泵)的作用下消耗ATP(能源物质),维持在膜两侧的电化学梯度稳定,这种运输方式为____________,由此可见泵具有____________(填物质)和酶的作用。
(4)图2中的曲线表明,GLUT介导的细胞对葡萄糖的摄取速率比自由扩散____________,B点与A点相比,制约葡萄糖转运速率的因素主要是____________。
【答案】(1) 胞吐 增大
(2) Na+驱动葡萄糖同向转运载体 葡萄糖转运体(GLUT) Na+−K+ATP 酶(Na+−K+泵)
(3) Na+(钠离子) 主动运输 参与钠钾离子的运输
(4) 快 葡萄糖浓度
【分析】1、自由扩散的特点是顺浓度梯度,与膜内外物质浓度梯度有关,不需要载体蛋白协助,不消耗能量。
2、协助扩散的特点是顺浓度梯度,与膜内外物质浓度梯度有关,还需要膜上的转运蛋白的协助,不消耗能量。
3、主动运输的特点是逆浓度梯度,需要载体蛋白协助,需要消耗能量。
【详解】(1)消化酶是分泌蛋白,肠腺通过胞吐的方式分泌消化酶。在此过程中包裹着消化酶的囊泡与细胞质膜融合,导致细胞质膜的表面积增大。
(2)由图可知,小肠上皮细胞质膜上有两种运载葡萄糖的载体:Na+离子驱动的葡萄糖同向转运载体运载葡萄糖进细胞和葡萄糖转运体(GLUT)运载葡萄糖出细胞。除此之外图1中细胞质膜上的转运蛋白还可能有Na+−K+ATP 酶。
(3)由图可知,葡萄糖通过Na+驱动的葡萄糖同向转运载体进入小肠上皮细胞时,伴随着Na+内流;在Na+—K+ATP酶的作用下消耗ATP,可见其运输方式称为主动运输。根据Na+−K+泵上既有Na+、K+的结合位点,又具有ATP水解酶的活性可知,Na+−K+泵可以参与钠钾离子的运输,也可以催化ATP的水解。
(4)由图2可知,GLUT介导的细胞对葡萄糖的摄取速率快于自由扩散。B点与A点相比,制约葡萄糖转运速率的因素主要是葡萄糖浓度。
四、实验题
23.某研究小组测定小麦种子成熟过程中相关物质干重的百分含量,结果如下图所示。请回答:
(1)在小麦种子成熟过程中,种子中淀粉含量的变化趋势是____________。
(2)试分析,在6~20天内小麦种子中淀粉含量上升的原因是____________。
(3)在上述定量测定之前,研究小组进行了还原性糖含量变化的预测实验,请填充实验原理,完成实验步骤,并写出初步的实验结论。
①实验原理:还原性糖__________________________,颜色深浅与还原性糖含量成正比。
②实验步骤:
Ⅰ:取三份等量的分别发育至6、12、18天的小麦种子,各加入适量蒸馏水,研碎、提取、IV定容后离心得到还原性糖制备液;
II:取3支试管,编号A、B、C,分别加入等量的上述还原性糖制备液;
III:在上述试管中加入______________;
IV:将三只试管放入盛有50~65°C温水的大烧杯中加热约2分钟,观察颜色变化。
③预期结果:_______________。
(4)在上述定量测定之前,进行了蛋白质含量变化的预测实验,请填充实验原理;判断实验步骤中画线部分是否正确,并更正错误之处;写出实验结果。
①实验原理:蛋白质_______________,其颜色深浅与蛋白质含量成正比。
②实验步骤:
Ⅰ:将三份等量别发育至6、12、18天的小麦种子,各加入适量蒸馏水,研碎、提取、定容后离心得到蛋白质制备液:
II:取3支试管,编号A、B、C,分别加入等量的上述蛋白质制备液;
III:在上述试管中各加入等量的双缩脲试剂A液和B液(按比例配制)的混合液,振荡均匀后,在沸水浴中加热观察颜色变化。
a:________________。
b:________________________。
(5)若要鉴定小麦种子中是否含有脂肪,需用鉴定试剂____________,颜色呈现____________则说明含有脂肪。
【答案】(1)先增加后保持稳定
(2)还原糖不断转化成淀粉
(3) 与斐林试剂在水浴加热条件下产生砖红色沉淀 等量且适量的现配的斐林试剂 A试管中砖红色沉淀颜色最深,其次是B试管,C试管中砖红色沉淀颜色最浅
(4) 与双缩脲试剂作用产生紫色反应 错误。更正:先加双缩脲试剂A液,与待测样液混合均匀后再加入双缩脲试剂B液 错误。更正:不加热或直接观察
(5) 苏丹Ⅲ 橘黄色
【分析】小麦种子成熟过程中,还原性糖的含量逐渐降低,淀粉的含量逐渐升高,蛋白质的含量基本不变,种子成熟后,淀粉含量最高,占干重的80%左右。
【详解】(1)由图可知,成熟的小麦种子中含量最多的有机物是淀粉,在种子成熟过程中,种子中淀粉含量的变化是先增加后保持稳定。
(2)由图可知,在种子成熟的6~20天内,还原性糖含量逐渐减少,淀粉含量逐渐增加,蛋白质的含量基本不变,故可知在种子发育过程中,还原性糖转化成了淀粉。
(3)①鉴定还原性糖的原理为:还原性糖可以与斐林试剂在水浴加热条件下产生砖红色沉淀,颜色深浅与还原性糖含量成正比。
②本实验的自变量为不同成熟期的种子,因变量为还原性糖的多少,可用斐林试剂来检测,通过观察砖红色沉淀的颜色深浅来反应还原性糖的多少。实验设计如下:Ⅰ取三份等量的分别发育至6、12、18天的小麦种子,各加入适量蒸馏水,研碎、提取、定容后离心得到还原性糖制备液;II取3支试管,编号A、B、C,分别加入等量的上述还原性糖制备液;III在上述试管中加入等量且适量的现配的斐林试剂;IV将三只试管放入盛有50~65℃温水的大烧杯中加热约2分钟,观察颜色变化。
③根据实验结果可预期A试管中砖红色沉淀颜色最深,其次是B试管,C试管中砖红色沉淀颜色最浅。
(4)①蛋白质与双缩脲试剂作用产生紫色反应,可利用颜色深浅判断蛋白质含量。
②双缩脲试剂的使用方法是先加双缩脲试剂A液(0.1 g/mL氢氧化钠溶液)振荡均匀,再滴加双缩脲试剂B液(质量浓度为0.01 g/mL硫酸铜溶液)。双缩脲试剂与蛋白质反应不需要进行水浴加热。
(5)若要鉴定花生种子细胞中是否含有脂肪,需用苏丹Ⅲ染成橘黄色,
24.某研究人员设计了一个简单有效地测定植物细胞细胞液浓度的实验,基本过程如图所示:
(1)实验原理:当植物细胞或组织放在外界溶液中时,若植物细胞液浓度小于外界溶液浓度,则细胞失水而使外界溶液浓度____________(填“减小”或“增大”);若植物细胞溶液浓度大于外界溶液浓度,则细胞吸水而使外界溶液浓度变化与之相反。而这一生理过程可通过亚甲基蓝蓝色小液滴(在与原溶液浓度相等的无色外界溶液中)的沉浮来判断。
(2)实验材料:菠菜叶圆片,亚甲基蓝结晶,蔗糖,清水,试管10支,毛细滴管,烧杯,量筒,天平等。
实验思路:
①取10支试管,分5组(每组2只,分为a,b),编号1~5,分别装入浓度为0.0125M、0.025M、0.05M、0.1M、0.2M浓度的蔗糖溶液;
②在每组的a试管中加入____________的菠菜叶圆片,放置15分钟;
③向每组的a试管中加入一粒亚甲基蓝结晶,稍等片刻(加入的亚甲基蓝结晶极小,溶解后使溶液呈蓝色,对溶液浓度的影响忽略不计);
④用毛细滴管从每组的a试管中取出一滴蓝色溶液置于b试管中部;
⑤观察并记录实验现象。
(3)分析与讨论
①若第2组蓝色液滴基本不动,第3组蓝色小液滴明显上浮,则取出第4组的植物组织制成装片放到显微镜下,可观察到细胞形态接近如下图中____________;观察到箭头所指部分的颜色为____________;该植物组织细胞液浓度大约为____________。
②若发现这5组实验结果均为蓝色小液滴均匀上浮,实验应该如何改进:______________。
(4)下图是观察植物细胞的质壁分离和复原实验的过程图
①质壁分离中的“质”是指____________结构。
②步骤B的正确操作方法是_____________。
③某同学做该实验时能观察到质壁分离但不能观察到质壁分离复原,原因可能____________。
④通过对植物细胞质壁分离和复原实验进行分析,下列能证实的有____________。
A.原生质层比细胞壁的伸缩性大 B.细胞处于生活状态或已死亡
C.细胞液浓度和周围溶液浓度的关系 D.水分子可以通过通道蛋白进入细胞
【答案】(1)减小
(2)等量大小相同的菠菜叶圆片
(3) A 无色 0.025M 增加多组蔗糖溶液浓度更低的组别
(4) 原生质层 在盖玻片一侧滴入清水,在另一侧用吸水纸吸引,重复几次 细胞因失水时间过长而死亡(或细胞因失水过多而死亡) ABC
【分析】根据题干信息分析,“如果a管溶液浓度上升,蓝色小滴在b管的无色溶液中将下沉;如果a管溶液浓度下降,b中蓝色小滴将上浮;如果a管溶液浓度不变,b中蓝色小滴将均匀扩散”。第二组中0.025M 中蓝色液滴不动,说明属于等浓度的溶液。
【详解】(1)当植物细胞或组织放在外界溶液中时,若植物细胞液浓度小于外界溶液浓度,则细胞失水而使外界溶液浓度减小,若植物细胞溶液浓度大于外界溶液浓度,则细胞吸水而使外界溶液浓度增大。
(2)实验设计应遵循对照原则和单一变量原则,故在每组的a试管中加入等量大小相同的菠菜叶圆片,向每组的a试管中加入一粒甲基蓝结晶,稍等片刻,用毛细滴管从每组的a试管中取出一滴蓝色溶液置于b试管中部,观察并记录实验现象。
(3)①若第2组蓝色液滴基本不动,第3组蓝色小液滴明显上浮,说明细胞液浓度小于外界溶液浓度,发生质壁分离,第4组质壁分离更明显,如图A,观察到箭头所指部分的颜色为无色。因为第二组中0.025M 中蓝色液滴不动,说明属于等浓度的溶液,即该植物组织细胞液浓度大约为0.025M。。
②若发现这5组的实验结果是蓝色小滴均上浮,则增加蔗糖溶液浓度更低的组别。
(4)①质壁分离中的“质”指的是原生质层,“壁”指的是细胞壁。
②步骤B操作的目的是使植物细胞处于清水中,正确的操作方法是:在盖玻片一侧滴入清水,在另一侧用吸水纸吸引,重复几次。
③质壁分离后,植物根细胞因失水而导致细胞液的浓度增大,细胞吸水能力增强;若做该实验时能观察到质壁分离但不能观察到质壁分离复原,则原因可能是:细胞因失水时间过长而死亡(或细胞因失水过多而死亡)。
④A、当成熟植物细胞处于0.3 g/mL的蔗糖溶液中时,细胞会失水,因细胞壁的伸缩性小于原生质层的伸缩性,所以在显微镜下能观察到质壁分离现象,A正确;B、只有活的成熟植物细胞才能发生质壁分离和复原,B正确;C、D、当细胞液浓度小于外界溶液浓度时,细胞失水,发生质壁分离;当细胞液浓度大于外界溶液浓度时,已经发生质壁分离的细胞会因吸水而发生质壁分离复原;当细胞液浓度等于外界溶液浓度时,水分子进出细胞处于动态平衡,植物细胞维持正常形态。可见,通过对植物细胞质壁分离和复原实验进行分析,能证实细胞液浓度和周围溶液浓度的关系,但不能证实水分子可以通过通道蛋白进入细胞,C正确,D错误。
相关试卷
这是一份【精编精校卷】2022-2023学年江苏省宝应中学高一上学期期中生物试题(解析版),共21页。试卷主要包含了单选题,多选题,综合题,实验题等内容,欢迎下载使用。
这是一份2022-2023学年江苏省盐城市响水中学高一上学期期中生物试题(解析版),共23页。试卷主要包含了 单项选择题,非选择题等内容,欢迎下载使用。
这是一份2022-2023学年宁夏吴忠中学高一上学期期中生物试题含解析,共26页。试卷主要包含了单选题,综合题等内容,欢迎下载使用。