湖南省邵阳市隆回县2021-2022学年八年级下学期期中物理试题
展开
这是一份湖南省邵阳市隆回县2021-2022学年八年级下学期期中物理试题,共21页。试卷主要包含了选择题,填空题,作图与实验探究,计算题等内容,欢迎下载使用。
2021-2022学年湖南省邵阳市隆回县八年级(下)期中物理试卷
一、选择题(每小题2分,共40分)
1.(2分)用测力计沿水平方向两次拉着同一物体在同一水平面上运动,两次运动的s﹣t图象如图所示,其对应的测力计示数分别为F1和F2,功率分别为P1和P2,则它们大小关系正确的是( )
A.F1>F2 P1>P2 B.F1=F2 P1>P2
C.F1=F2 P1<P2 D.F1<F2 P1<P2
2.(2分)以下是一些工具与对应的工作原理:
①测力计﹣﹣弹性形变与外力的关系;
②重垂线﹣﹣重力的方向垂直向下;
③液体温度计一一测温液体的热胀冷缩;
④验钞机﹣﹣荧光物质在红外线的照射下能够发光。
其中正确的一组是( )
A.①② B.②③ C.③④ D.①③
3.(2分)下列关于力的说法中,不正确的是( )
A.人推车时,人也受到车给的推力
B.两个物体不接触,就一定不会发生力的作用
C.用手捏一个易拉罐,易拉罐变瘪了,表明力可以使物体发生形变
D.排球运动员扣球使球的运动方向发生了改变,表明力可以改变物体的运动状态
4.(2分)下列估测数据中,最接近实际的是( )
A.一瓶普通矿泉水的重力为500N
B.人体正常体温为39℃
C.普通成人的步行速度为5m/s
D.教室里课桌的高度为80cm
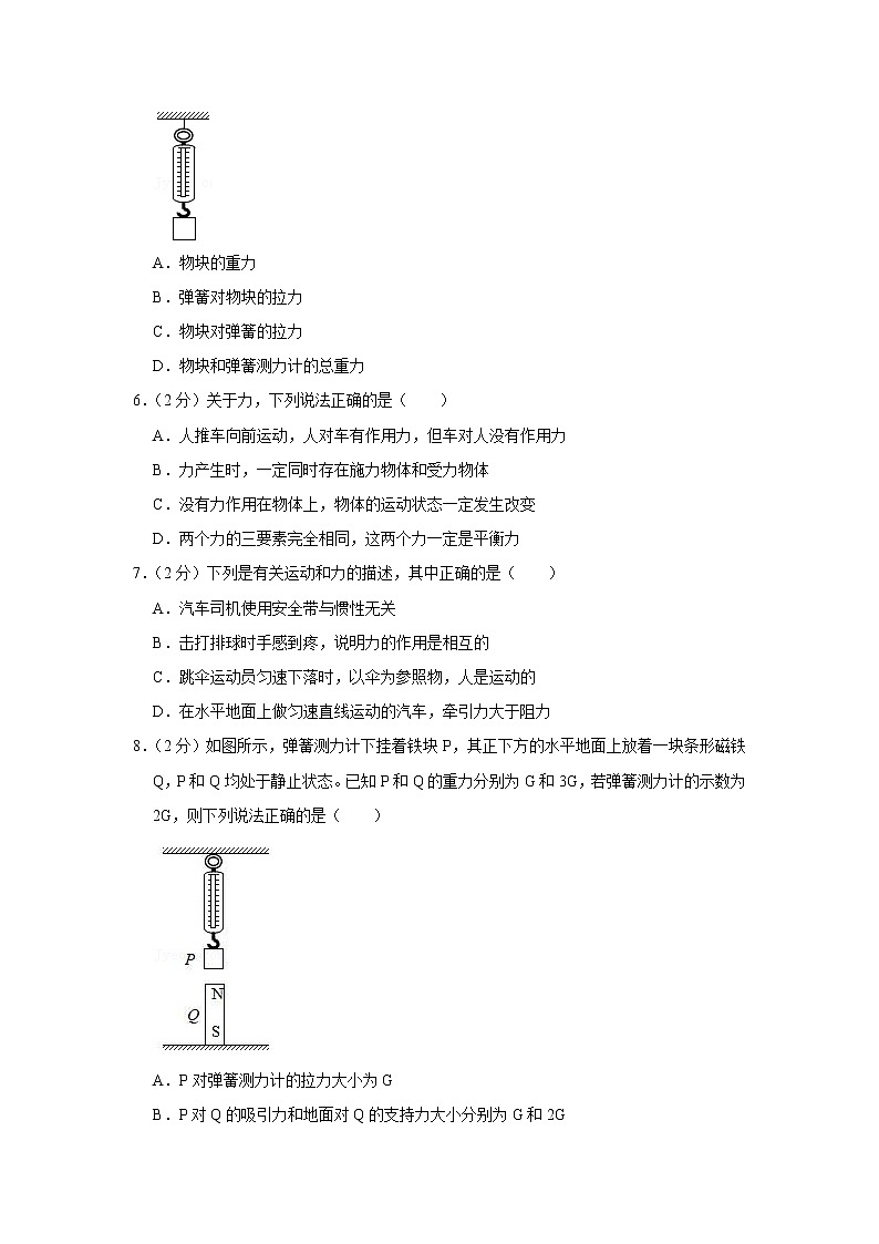
5.(2分)如图所示,利用弹簧测力计测量物块的重力时,使测力计弹簧伸长的力是( )
A.物块的重力
B.弹簧对物块的拉力
C.物块对弹簧的拉力
D.物块和弹簧测力计的总重力
6.(2分)关于力,下列说法正确的是( )
A.人推车向前运动,人对车有作用力,但车对人没有作用力
B.力产生时,一定同时存在施力物体和受力物体
C.没有力作用在物体上,物体的运动状态一定发生改变
D.两个力的三要素完全相同,这两个力一定是平衡力
7.(2分)下列是有关运动和力的描述,其中正确的是( )
A.汽车司机使用安全带与惯性无关
B.击打排球时手感到疼,说明力的作用是相互的
C.跳伞运动员匀速下落时,以伞为参照物,人是运动的
D.在水平地面上做匀速直线运动的汽车,牵引力大于阻力
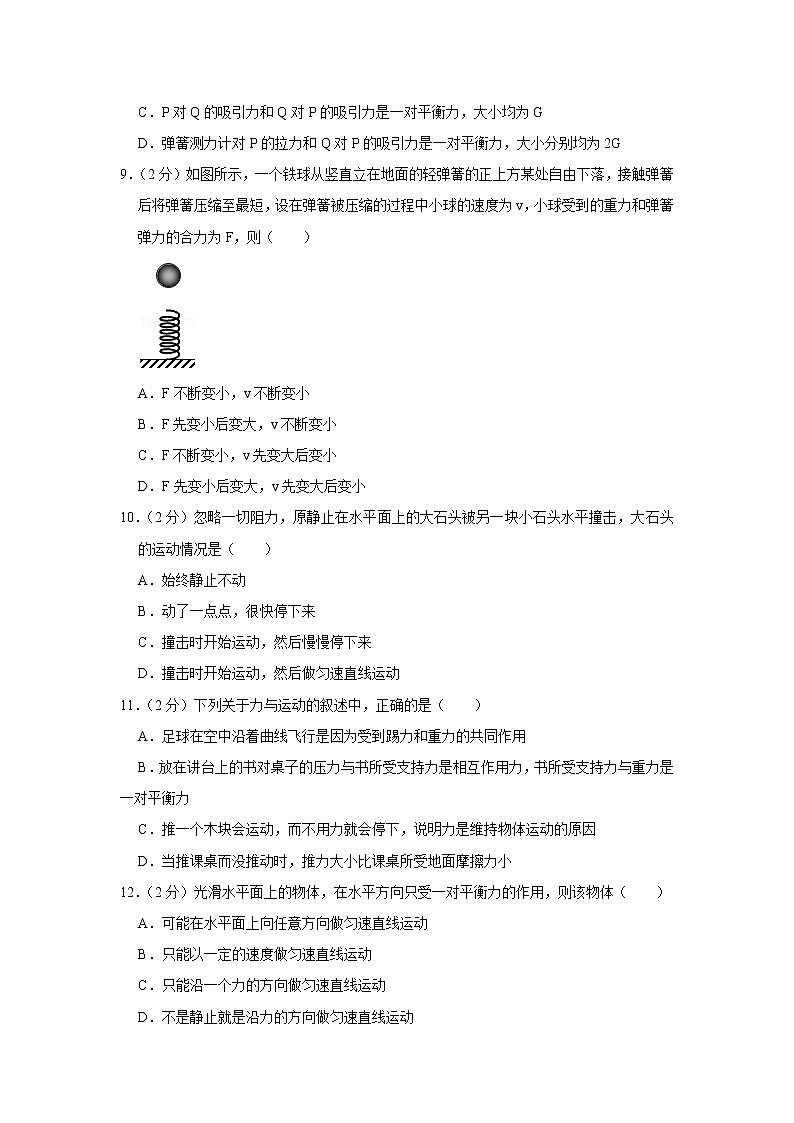
8.(2分)如图所示,弹簧测力计下挂着铁块P,其正下方的水平地面上放着一块条形磁铁Q,P和Q均处于静止状态。已知P和Q的重力分别为G和3G,若弹簧测力计的示数为2G,则下列说法正确的是( )
A.P对弹簧测力计的拉力大小为G
B.P对Q的吸引力和地面对Q的支持力大小分别为G和2G
C.P对Q的吸引力和Q对P的吸引力是一对平衡力,大小均为G
D.弹簧测力计对P的拉力和Q对P的吸引力是一对平衡力,大小分别均为2G
9.(2分)如图所示,一个铁球从竖直立在地面的轻弹簧的正上方某处自由下落,接触弹簧后将弹簧压缩至最短,设在弹簧被压缩的过程中小球的速度为v,小球受到的重力和弹簧弹力的合力为F,则( )
A.F不断变小,v不断变小
B.F先变小后变大,v不断变小
C.F不断变小,v先变大后变小
D.F先变小后变大,v先变大后变小
10.(2分)忽略一切阻力,原静止在水平面上的大石头被另一块小石头水平撞击,大石头的运动情况是( )
A.始终静止不动
B.动了一点点,很快停下来
C.撞击时开始运动,然后慢慢停下来
D.撞击时开始运动,然后做匀速直线运动
11.(2分)下列关于力与运动的叙述中,正确的是( )
A.足球在空中沿着曲线飞行是因为受到踢力和重力的共同作用
B.放在讲台上的书对桌子的压力与书所受支持力是相互作用力,书所受支持力与重力是一对平衡力
C.推一个木块会运动,而不用力就会停下,说明力是维持物体运动的原因
D.当推课桌而没推动时,推力大小比课桌所受地面摩擦力小
12.(2分)光滑水平面上的物体,在水平方向只受一对平衡力的作用,则该物体( )
A.可能在水平面上向任意方向做匀速直线运动
B.只能以一定的速度做匀速直线运动
C.只能沿一个力的方向做匀速直线运动
D.不是静止就是沿力的方向做匀速直线运动
13.(2分)图是甲、乙两种物质的质量和体积的关系图象。若用质量相等的甲、乙两种物质分别制成实心正方体A、B,把它们平放在水平地面上,则两正方体A、B对水平地面的压强之比为( )
A.8:1 B.4:3 C.1:2 D.4:1
14.(2分)如图所示,质量相等的甲、乙两个薄壁圆柱形容器内分别盛有深度相同的A、B两种液体,且ρA=2ρB.两容器的底面积分别为S甲和S乙,且S乙=2S甲.现将两个相同的小球分别放入甲、乙两容器中(没有液体溢出),小球在B液体中处于悬浮状态。下列判断正确的是( )
A.放入小球前,甲容器的底部所受液体的压力大于乙容器底部所受液体的压力
B.放入小球前,甲容器对桌面的压力小于乙容器对桌面的压力
C.放入小球后,甲容器的底部所受液体的压强大于乙容器底部所受液体的压强
D.放入小球后,甲容器对桌面的压强等于乙容器对桌面的压强
15.(2分)如图所示。将圆台形状的容器放在水平桌面上。容器装2kg水时,水对容器底部的压强是p0;装3kg水时,刚好把容器装满,此时水对容器底部的压强是2p0,水对容器底部的压力为F,则( )
A.容器如图甲,F>30N B.容器如图甲,F<30N
C.容器如图乙,F<30N D.容器如图乙,F>30N
16.(2分)如图所示,底面积不同的圆柱形容器A和B分别盛有甲、乙两种液体,两液面相平且甲的质量大于乙的质量。若在两容器中分别加入原有液体后,液面仍保持相平,则此时液体对各自容器底部的压强pA、pB和压力FA、FB的关系是( )
A.pA<pB,FA=FB B.pA<pB,FA>FB
C.pA>pB,FA=FB D.pA>pB,FA>FB
17.(2分)如图所示,甲、乙两个不同的实心圆柱体放在水平面上。其中甲的高度小于乙,甲的底面积大于乙,而它们对地面的压强正好相等,则下列判断正确的是( )
A.甲的密度大,甲受到的重力大
B.甲的密度大,甲的质量小
C.甲的密度小,甲受到的重力小
D.甲的密度小,甲的质量大
18.(2分)如图所示,两个盛有等高液体的圆柱形容器A和B,底面积不同(SA<SB),液体对容器底部的压强相等,现将甲球浸没在A容器的液体中,乙球浸没在B容器的液体中,容器中均无液体溢出,若此时液体对各自容器底部的压力相等,则一定是( )
A.甲球的质量小于乙球的质量
B.甲球的质量大于乙球的质量
C.甲球的体积小于乙球的体积
D.甲球的体积大于乙球的体积
19.(2分)如图所示,底端装有电子阀门的圆柱形容器放在水平桌面上,容器中装有适量的水,一木块漂浮在水面上,控制阀门,使容器中相同时间内流出的水量相等,下列表示木块的重力势能Ep,木块所受浮力大小F、木块下表面处水的压强p1和容器对桌面的压强p2随时间变化的关系图线中,可能正确的是( )
A. B.
C. D.
20.(2分)如图所示,三块完全相同的砖a、b、c叠放在水平地面上,砖的密度为ρ砖,平放时长、宽、高(厚)之比为4:2:1.设a、b间的压力为Fa,压强为pa;b、c间的压力为Fb,压强为pb;c与地面间的压力为Fc,压强为pc.下列说法中正确的是( )
A.Fa=Fb=Fc,pa=pb=pc B.Fa<Fb<Fc,pa=pb>pc
C.Fa<Fb<Fc,pa>pb=pc D.Fa<Fb<Fc,pa<pb<pc
二、填空题(每题2分,共16分)
21.(2分)足球运动员射点球,球由静止变为运动;守门员奋力将球接住,球由运动变为静止。这表明:力可以改变物体的 。
22.(2分)学过“物质及运动和力”之后,我们应该对常见物体的重量,物体的空间尺寸,时间长短有一种预估的能力。如:一位初三男生的体重约为 N,一个黑板擦的各条中最长的那个棱约为 cm,“一眨眼的功夫”,其中一眨眼的时间约为 s.(填写的数字只要不过分离奇均可得分)
23.(2分)王斌同学在课余继续探究弹簧的伸长跟所受的拉力大小的关系,他进行了猜想,并利用一个铁架台、一个弹簧、一根直尺和若干相同的钩码来做实验,他设计的实验表格和记录的实验数据如下,分析以上数据,可得到结论,在一定范围内 。
实验次数
l
2
3
4
5
拉力F/N
0
0.98
1.96
2.94
3.92
弹簧长度l/cm
10.0
10.5
11.0
11.5
12.0
弹簧伸长△l/cm
0
0.5
1.0
1.5
2.0
24.(2分)“嫦娥三号”登月飞船脱离地球引力后关闭所有发动机,在不受力的情况下,由于 仍可继续飞行,奔向月球,说明了力 。
25.(2分)如图甲所示,张华用水平推力F推置于水平地面上的木箱,在此过程中,推力F的大小随时间t变化的情况如图乙所示,木箱运动速度v,的大小随时间t变化的情况如图丙所示,则1﹣3s木箱做变速运动,3~5s推力对木箱做的功是 J,1~3s木箱所受的滑动摩擦力是 N。
26.(2分)如图所示,质地均匀的长方体重7N,放在水平桌面上,它与桌面的接触面积为0.01m2,则它对桌面的压强为 Pa。
27.(2分)无论汽车落水还是遇雨被淹,乘客都应立刻开门逃生,越迟疑车门越难推开,因为车辆被淹越深,车门下部O处受到水的压强越 。紧急情况下,应挥动逃生锤的 (A/B)端砸向玻璃窗的边角,破窗逃离。
28.(2分)质量为100g底面积为20cm2的薄壁容器中盛有500g水,将容器放置在水平地面上,如图,容器内水深h为20cm,则水对容器底部的压强为 Pa。
三、作图与实验探究(共26分)
29.(2分)一物体A静止在斜面上,作出其受力示意图。
30.(12分)小明在探究“摩擦力的大小与什么因素有关”的实验时,用弹簧测力计沿水平方向拉动木块,使它沿水平长木板匀速滑动,从而测出摩擦力;改变放在木块上的砝码,从而改变木块与长木板之间的压力;把棉布、毛巾等铺在长木板上,从而改变接触面的粗糙程度。
(1)观察三个实验,比较甲图和 图所示实验,说明摩擦力的大小与作用在物体表面的压力有关。
(2)观察三个实验,比较甲图和丙图所示实验,说明在 相同时,接触面越 ,摩擦力越大。
(3)小明在进行乙图中实验时,改变放在木块上的砝码,通过多次实验得到摩擦力F摩与作用在物体表面的压力F压的关系图线如丁图所示,由图可知:F摩= F压。当木块与砝码的总重力为6N时,木块在长木板上滑动时受到的摩擦力为 N,若此时弹簧测力计的读数为2.5N,则木块将做 运动。
31.(12分)在“探究实心圆柱体对地面的压强与哪些因素有关”的实验中,某中学一小组的同学们认为此压强跟圆柱体的密度ρ、高度h、圆柱体底面积S是有关的,但有怎样的关系看法不同。于是,在老师的帮助下,小组的同学们从实验室里挑选了由不同密度的合金材料,制成高度和横截面积不同、质量分布均匀的实心圆柱体做实验,测出实心圆柱体竖直放置时(如图所示)对水平桌面上海绵的压下深度,实验记录见表。
序号
物体
底面积S/cm2
高度h/cm
海绵被压下深度/cm
1
合金甲圆柱体A
10
5
0.5
2
合金甲圆柱体B
10
10
1
3
合金甲圆柱体C
20
10
1
4
合金乙圆柱体A
10
5
1.5
5
合金乙圆柱体B
10
10
3
6
合金乙圆柱体C
20
10
3
(1)该小组同学是通过 来判断压强大小的。
(2)分析实验1、2或4、5可以得出:当圆柱体的材料密度相同时,实心圆柱体对水平地面的压强与圆柱体的 有关。
(3)分析 可以得出,当圆柱体的密度相同时,实心圆柱体对水平地面的压强与底面积无关。
(4)此探究过程用到的科学探究方法有 。
(5)实验结束之后,同学们在老师的指导下,以某一合金甲圆柱体为研究对象,推导出它对海绵的压强大小的(已知合金的密度为ρ,长方体铁块的高度为h)表达式为p=ρgh,则上面推导出的表达式 (选填“能”或“不能”)应用于各类型状固体的压强的计算。
四、计算题(每题9分,共18分)
32.(9分)在有摩擦的水平桌面上放一木块A,在木块的两侧用细绳分别通过定滑轮挂两个重物B和C.B、C的质量分别为200g和400g,C是一个长10cm的圆柱体,而且一部分浸在水槽中,整个装置如图所示,在图中的状态下,木块A及重物B、C均静止,这时测得重物C的上表面到水面的距离为6cm,如果用胶管慢慢地向水槽中注水,当重物的上表面和水面相距3cm时,木块开始运动,再使状态还原,这时拔掉水槽下面的栓塞,水慢慢地流出,当重物C上表面与水面距离为7cm时,木块又开始运动,若线和滑轮的摩擦力忽略不计,(g=10N/kg)问:
(1)木块刚开始运动时受到桌面的摩擦力是多少?
(2)重物C的密度是多少?
(3)在初始状态(上表面距水面6cm)静止时,A木块受到桌面的摩擦力多大?
33.(9分)如图所示,柱形容器A和均匀柱体B置于水平地面上,A中盛有体积为6×10﹣3m3的水,B受到的重力为250N,B的底面积为5×10﹣2m2。
(1)求A中水的质量。
(2)求B对水平地面的压强。
(3)现沿水平方向在圆柱体B上截去一定的厚度,B剩余部分的高度与容器A中水的深度之比hB′:h水为2:3,且B剩余部分对水平地面的压强等于水对容器A底部的压强,求B的密度ρB。
2021-2022学年湖南省邵阳市隆回县八年级(下)期中物理试卷
参考答案与试题解析
一、选择题(每小题2分,共40分)
1.【解答】解:(1)木块两次都进行匀速直线运动,拉力等于滑动摩擦力,滑动摩擦力相等,拉力F相等。
(2)从图象中可以判断出,第②次的运动速度v较小,根据公式P=Fv,当拉力相等时,速度越大,拉力的功率越大,即P1>P2。
故选:B。
2.【解答】解:①、力的作用效果与力的大小有关,物体受到的力越大,作用效果越明显。弹簧测力计就是根据弹簧的伸长量来显示力的大小。所以选项①正确。
②、重垂线是根据重力方向总是竖直向下的原理制成的。而不是垂直向下,所以选项②不正确。
③、常用温度计是液体温度计,液体温度计是根据液体热胀冷缩的性质制成的。所以选项③正确。
④、验钞机是利用了荧光物质在紫外线的照射下能够发光的原理制成的,而不是红外线。所以④不正确。
故选:D。
3.【解答】解:A、人推车时,人也受到车给的推力,是一对作用力和反作用力,说法正确,不符合题意;
B、两个物体不接触,也会发生力的作用,例如两块磁铁不接触也有磁力作用,说法错误,符合题意;
C、用手捏一个易拉罐,易拉罐变瘪了,表明力可以使物体发生形变,说法正确,不符合题意;
D、排球运动员扣球使球的运动方向发生了改变,表明力可以改变物体的运动状态,说法正确,不符合题意;
故选:B。
4.【解答】解:
A、一瓶矿泉水的质量在500g=0.5kg左右,受到的重力在G=mg=0.5kg×10N/kg=5N左右。故A不符合实际;
B、正常情况下,人的体温在37℃左右,变化幅度很小。故B不符合实际;
C、普通成年人正常步行的速度在4km/h=4×m/s≈1.1m/s左右。故C不符合实际;
D、中学生的身高在160cm左右,课桌的高度大约是中学生身高的一半,在80cm左右。故D符合实际。
故选:D。
5.【解答】解:
当弹簧测力计和物体处于静止或匀速直线运动状态时,物体受力平衡,即弹簧测力计向上的拉力与物体的重力相等,因弹簧测力计对物体的拉力与物体对弹簧测力计的拉力为相互作用力,所以,使测力计内弹簧伸长的力是物体对弹簧的拉力,故C正确。
故选:C。
6.【解答】解:A、人推车向前运动,人对车有作用力,由于力的作用是相互的;故车对人也产生反作用力;故A错误;
B、力是物体对物体的作用;力产生时,一定同时存在施力物体和受力物体;故B正确;
C、没有力作用在物体上,物体的运动状态不会发生改变;因为力是改变物体运动状态的原因;故C错误;
D、两个力的三要素完全相同,其中方向相同,不具备二力平衡的四个条件;故D错误;
故选:B。
7.【解答】解:A、司机和汽车一起运动,当急刹车时,车停止运动,司机由于惯性保持原来的运动状态,继续前行,容易冲出车外,为了防止惯性造成的危害,一定要系安全带。不符合题意。
B、击打排球时手给排球一个力的作用,同时球给手一个力的作用,手感到疼,说明力的作用是相互的。符合题意。
C、跳伞运动员匀速下落时,人和伞之间没有发生位置的改变,以伞为参照物,人是静止的。不符合题意。
D、在水平地面上做匀速直线运动的汽车,水平方向上受到牵引力和阻力作用,两个力是平衡力,大小相等。不符合题意。
故选:B。
8.【解答】解:(1)P对弹簧测力计的拉力等于弹簧测力计的示数即为2G,故A不正确;
(2)对P受力分析可知,受到竖直向上弹簧测力计的拉力F弹、Q对P的吸引力FQP,竖直向下的重力G,
根据力的平衡条件可得:FQP=F弹﹣GP=2G﹣G=G,
∵P对Q的吸引力和Q对P的吸引力,大小相等、方向相反、作用在同一条直线上,作用在两个物体上,是一对相互作用力,故C不正确;
∴FPQ=FQP=G,
对Q点受力分析可知,受到竖直向下的重力和竖直向上的支持力、P对Q的吸引力,
根据力的平衡条件可得:F支持=GQ﹣FPQ=3G﹣G=2G,故B正确;
(3)弹簧测力计对P的拉力和Q对P的吸引力,两个力的大小不相等,所以不是一对平衡力,故D不正确。
故选:B。
9.【解答】解:铁球接触弹簧前,做自由落体运动,有一向下的速度。铁球接触弹簧后,在整个压缩弹簧的过程中,仅受重力G和弹簧弹力F的作用。开始压缩时,弹簧的弹力F小于物体的重力G,合外力向下,铁球向下做加速运动。但随着铁球向下运动,弹簧形变量增大,弹力随之增大,合外力减小,加速度减小,速度增大。在弹簧弹力增至与重力相等的瞬间,合力为零,加速度为零,速度最大。此后,弹簧弹力继续增大,弹力大于重力,合力向上且逐渐增大,加速度向上且逐渐增大,直至铁球速度逐渐减小为零,此时弹簧压缩量最大。所以选项D说法是正确的。
故选:D。
10.【解答】解:此题的前提是“忽略一切阻力”,因此,原静止在水平面上的大石头被另一块小石头水平撞击,其运动状态一定改变,即开始运动。又因为没有阻力的作用,所以大石头将做匀速直线运动。只有选项D的说法符合题意。
故选:D。
11.【解答】解:A、足球由于惯性要保持原来的运动状态继续前行,但是受到重力作用,足球进行的是曲线运动。足球离开脚以后,不再和脚发生力的作用,不再受到脚的踢力。不符合题意。
B、放在讲台上的书对桌子的压力与书所受支持力,大小相等,方向相反,作用在同一条直线上,分别作用在桌子和书上,是相互作用力。书所受支持力与重力,大小相等,方向相反,作用在同一条直线上,都作用在书上,是一对平衡力。符合题意。
C、推一个木块会运动,推力改变了木块的运动状态,而不用力就会停下,摩擦力改变了木块的运动状态。说明力改变了物体的运动状态。惯性是维持物体运动的原因。不符合题意。
D、当推课桌而没推动时,课桌保持静止状态,推力和摩擦力是一对平衡力,大小相等。不符合题意。
故选:B。
12.【解答】解:
物体受到平衡力的作用,可能静止,也可能处于匀速直线运动状态,运动的方向可以是水平方向上任一方向,运动的速度由物体的起始运动速度决定,可以是任一速度,所以A是正确的,BCD是错误的。
故选:A。
13.【解答】解:
(1)由图可知,当甲的体积为1cm3时,质量为8g,所以甲的密度为8g/cm3;当乙的体积为4cm3时,质量为4g,所以乙的密度为1g/cm3;所以ρ甲:ρ乙=8:1;
∵V=,ρ甲:ρ乙=8:1,m甲:m乙=1:1,
∴V甲:V乙=1:8,
∵V=L3,
∴边长(高)之比:
L甲:L乙=1:2;
(2)∵正方体对地面的压强:
p======ρLg,
∴两正方体A、B对水平地面的压强之比:
p甲:p乙=ρ甲L甲g:ρ乙L乙g=(8×1):(1×2)=4:1。
故选:D。
14.【解答】解:(1)放入小球前甲乙液面相同,ρA=2ρB,根据公式P=ρgh可知,甲容器的底部所受液体的压强大于乙容器底部所受液体的压强;又因为S乙=2S甲,根据公式F=PS可知,放入小球前,甲容器的底部所受液体的压力FA=ρAghS甲=2ρBghS甲,乙容器底部所受液体的压力FB=ρBghS乙=ρBgh2S甲=2ρBghS甲,即甲容器的底部所受液体的压力等于乙容器底部所受液体的压力,又因为容器质量相等,所以放入小球前,甲容器对桌面的压力等于乙容器对桌面的压力。
故A错误,B错误。
(2)分别在两容器中放入两个完全相同的金属球后,在甲中漂浮,在乙中悬浮,受到的浮力相等,根据公式F浮=ρgV排可知,小球在甲中排开液体的体积是小球在乙中排开液体体积的一半,甲容器的底面积是乙的一半,所以两液体升高的高度相等,因为A液体的密度大,根据公式P=ρgh可知,甲对容器底部的压强大于乙对容器底部的压强;故C正确。
(3)由于两容器为直壁容器,液体对容器底的压力等于液体重,甲液体的体积小于乙液体的体积,甲液体的重等于乙液体的重,所以甲对容器底部的压力等于乙对容器底部的压力,又因为底面积不同,故对桌面的压强不同,故D错误。
故选:C。
15.【解答】解:
(1)若容器为圆柱形,容器装2kg水改为3kg水,压强将变为1.5p0;若容器为甲图,容器装2kg水改为3kg水,水深变化量比圆柱形容器小,水对容器底部的压强将小于1.5p0;若容器为乙图,容器装2kg水改为3kg水,水深变化量比圆柱形容器大,水对容器底部的压强将大于1.5p0;由此可见容器如图乙;
(2)如乙图放置,水对容器底的压力:
F=pS=ρghS>G,
∴F乙>30N。
故选:D。
16.【解答】解:由图知,容器底面积S甲<S乙,液面相平、h相同,根据V=Sh可知,V甲<V乙;m甲>m乙,根据ρ=可知,两液体的密度关系:ρ甲>ρ乙;
由m甲>m乙,即:ρ甲V甲>ρ乙V乙⇒ρ甲S甲h>ρ乙S乙h,可得:ρ甲S甲>ρ乙S乙;
若在两容器中分别加入原有液体后,液面仍然相平,则:
①ρ甲S甲h′>ρ乙S乙h′,即:m甲′>m乙′;由G=mg可得出:G甲>G乙;
对于圆柱形容器,液体对容器底部的压力 F=pS=ρghS=ρgv=mg=G,所以液体对各自容器底部的压力:FA>FB;
②液面仍保持相平(h相同),且ρ甲>ρ乙,根据p=ρgh可知,液体对各自容器底部的压强:pA>pB。
故选:D。
17.【解答】解:实心圆柱体对水平桌面的压强:
p====ρgh;
∵h甲<h乙,p甲=p乙,
∴ρ甲>ρ乙
∵G=F=ps,S甲>S乙
∴G甲>G乙
∵G=mg,
∴m甲>m乙。
故选:A。
18.【解答】解:开始时,液体对容器底部的压强相等;即PA=PB,深度h相同,根据液体的压强公式P=ρgh可得容器内的液体密度ρ相同;
又SA<SB,PA=PB,根据压强的定义式P=,变形后得F=PS;故有FA<FB;
后来,浸没甲、乙球后,液体对各自容器底部的压力相等,即FA=FB;可见B容器内增大的液体压力小于A容器内增大的液体压力,即△FB<△FA;
根据F=PS得:△pBSB<△pASA;再根据p=ρgh得:ρg△hBSB<ρg△hASA;即△hBSB<△hASA;即△VB<△VA;
又因为增大的体积△V就等于球的体积,即△V=V球;故有V乙<V甲;故D正确;C错误;
由于两球的空心、实心情况不知,且两球的密度大小不知;故两球的质量大小关系不定;故AB错误;
故选:D。
19.【解答】解:A、当容器内的水流出后,木块的质量不变,高度减小,则木块的重力势能减小,当水不再流出时,木块的重力势能不变,即木块的重力势能先变小后不变,故A错误;
B、根据图示可知,当水位在一定高度时,木块处于漂浮状态,即浮力等于重力;当水位下降到一定高度时,木块对容器底有压力,浮力小于重力;由于木块的重力不变,则木块受到浮力先不变后减小;故B正确;
C、根据图示可知,在容器内水流出的过程中,并且当水位在一定高度时,木块下表面处水的深度不变,由p=ρgh可知,木块下表面处的压强不变,即木块下表面受到水的压强不变;故C错误;
D、因为液体压强随深度的增加而增大,控制阀门,使容器中相同时间内流出的水量相等,因此相同时间内,容器对桌面减小的压力相同,由p=可得,容器对桌面的压强p2随时间均匀减小,故D错误。
故选:B。
20.【解答】解:(1)设一个块砖的重力为G,a对b的压力为a的重力,b对c的压力为a和b的重力,c对地面的压力等于a、b、c的重力。所以a对b的压力为G,b对c的压力为2G,c对地面的压力为3G.则Fa<Fb<Fc,
(2)砖的密度为ρ砖,平放时长、宽、高(厚)之比为4:2:1,所以砖块平放、侧放、立放时的面积之比为:4:2:1,
所以a对b的压强,b对c的压强,c对地面的压强之比为:
pa:pb:pc=::=1:1:=4:4:3.则pa=pb>pc。
故A、C、D错误,只有B正确。
故选:B。
二、填空题(每题2分,共16分)
21.【解答】解:足球运动员射点球,球由静止变为运动,守门员将球接住,球由运动变为静止,都是力改变了球的速度,说明力可以改变球的运动状态。
故答案为:运动状态。
22.【解答】解:(1)初中生体重大约为50kg(100斤),重力G=mg=50kg×10N/kg=500N;
(2)一个黑板擦的各条中最长的那个棱的长度在15cm左右;
(3)一眨眼的时间约为1s;
故答案为:500;15;1。
23.【解答】解:根据表格数据可以看出,弹簧受到的拉力越大,弹簧伸长的长度越长,弹簧伸长的长度与弹簧受到的拉力之比是定值,即在一定条件下,弹簧伸长的长度与它所受的拉力成正比。
故答案为:弹簧的伸长与所受拉力大小成正比。
24.【解答】解:飞船原来处于运动状态,当关闭发动机后,在不受力的情况下,飞船由于惯性仍可继续飞行,奔向月球;同时,该现象还说明了力不是维持运动的原因。
故答案为:惯性;力不是维持运动的原因;
25.【解答】解:
(1)从F﹣t图象可知,3~5s木箱受到的推力F=200N,
由v﹣t图象可知,3~5s木箱做匀速直线运动,速度v=1.0m/s,
3~5s木箱移动的距离:
s=vt=1.0m/s×2s=2m,
3~5s推力对木箱做的功:
W=Fs=200N×2m=400J;
(2)由v﹣t图象可知,在3~5s内木箱受到的推力F=200N;由v﹣t图象可知,3~5s木箱做匀速直线运动,木箱受到的推力和摩擦力是一对平衡力,大小相等,则木箱受到的滑动摩擦力大小f=F=200N;
因为滑动摩擦力的大小与压力、接触面的粗糙程度有关,压力不变、接触面的粗糙程度不变,
所以1~3s木箱所受的滑动摩擦力等于在3~5s内木箱受到的滑动摩擦力,大小为200N。
故答案为:400;200。
26.【解答】解:长方体对桌面的压力为:F=G=7N;
长方体对桌面的压强为:p===700Pa。
故答案为:700。
27.【解答】解:液体内部压强随深度的增加而增大,所以车辆被淹越深,车门下部O处受到水的压强越大;
由图知,B处比A处的面积小,所以用B端砸向玻璃窗的边角,在用力相同的情况下,产生的压强越大,玻璃更容易破碎。
故答案为:大;B。
28.【解答】解:水对容器底部的压强为:
p=ρ水gh=1.0×103kg/m3×10N/kg×20×0.01m=2×103Pa。
故答案为:2×103。
三、作图与实验探究(共26分)
29.【解答】解:对物体进行受力分析可知,物体A静止在斜面上,受到竖直向下的重力、垂直于接触面向上的支持力、沿斜面向上的摩擦力的作用,三个力的作用点可画在物体的重心上。如图所示:
30.【解答】解:(1)观察三个实验,比较甲图和乙图可知,接触面相同,压力不同,摩擦力不同,所以说明摩擦力的大小与作用在物体表面的压力有关。
(2)观察三个实验,比较甲图和丙图实验可知,压力相同,接触面不同,摩擦力不同,所以说明在压力相同时,接触面越粗糙,摩擦力越大。
(3)由图丁可以看出摩擦力与压力的图线是一条斜向上的直线,说明二者成正比,同时通过数据可以看出,二者的比值为0.25.所以二者的关系式可表示为:F摩=0.25F压。
当木块与砝码的总重力为6N时,木块在长木板上滑动时受到的摩擦力F摩=0.25F压=0.25×6N=1.5N;
若此时弹簧测力计的读数为2.5N,则拉力大于摩擦力,木块将做加速运动。
故答案为:
(1)乙;
(2)压力;粗糙;
(3)0.25;1.5;加速。
31.【解答】解:
(1)由题意可知,该小组同学是通过海绵被压下深度来判断压强大小的,这是转换法的运用;
(2)分析实验1、2或4、5可以看出,圆柱体的材料密度相同,高度不同,对水平面的压强不同,故可得出结论:当圆柱体的材料密度相同时,实心圆柱体对水平地面的压强与圆柱体的高度有关。
(3)研究圆柱体的密度相同时,实心圆柱体对水平地面的压强与底面积的关系,要控制高度相同,只改变底面积大小,故分析2、3以得出,当圆柱体的密度相同时,实心圆柱体对水平地面的压强与底面积无关;
(4)此探究过程用到的科学探究方法有控制变量法、转换法。
(5)已知合金的密度为ρ,长方体铁块的高度为h,底面积为S,
圆柱体对海绵的压强:p======ρgh。
上述推导出的表达式不能否应用于各类固体压强的计算;
因为①固体密度必须是均匀;
②固体形状必须是上下粗细相同的柱体;
③所求压强必须是固体对水平面产生的压强。
故答案为:(1)海绵被压下深度;(2)高度;(3)2、3;(4)控制变量法;转换法;(5)不能。
四、计算题(每题9分,共18分)
32.【解答】解:(1)当重物的上表面和水面相距3cm时,木块向左运动,此时所示摩擦力方向向右,A受力如图所示:
由题意知,FB=FC+f
FB=mBg,FC=mCg﹣ρ水gVC
当重物C上表面与水面距离为7cm时,木块向右运动,此时所示摩擦力方向向左,A受力如图所示:
由题意知,FB+f′=F′C
FB=mBg,f′=f,F′C=mCg﹣ρ水gVC
mB=200g=0.2kg,mC=400g=0.4kg,g=10N/kg,将数据代入并联立各式得:
f=0.8N,VC=4×10﹣4m3;
(2)ρC===1.0×103kg/m3;
(3)在初始状态,物体静止,FB=mBg=0.2kg×10N/kg=2N;
FC=mCg﹣ρ水gVC=0.4kg×10N/kg﹣1.0×103kg/m3×10N/kg×0.4×4×10﹣4m3=2.4N,所以物体所受摩擦力f=2.4N﹣2N=0.4N,方向向左。
答:(1)木块刚开始运动时受到桌面的摩擦力是0.8N;
(2)重物C的密度是1.0×103kg/m3;
(3)在初始状态(上表面距水面6cm)静止时,A木块受到桌面的摩擦力是0.4N。
33.【解答】解:
(1)水的体积:V水=6×10﹣3m3,
根据ρ=可得水的质量:
m水=ρ水V水=1×103kg/m3×6×10﹣3m3=6kg;
(2)B对水平地面的压力:
FB=GB=250N,
B对水平地面的压强:
pB===5000Pa;
(3)剩余部分对地面的压强:
pB′===ρBghB′,
水对容器底的压强:
p水=ρ水gh水,
hB′:h水=2:3,
因为B剩余部分对水平地面的压强等于水对容器A底部的压强,
所以ρBghB′=ρ水gh水,
ρB=ρ水=ρ水=×1×103kg/m3=1.5×103kg/m3。
答:(1)A中水的质量为6kg。
(2)B对水平地面的压强为5000Pa。
(3)B的密度为1.5×103kg/m3。
声明:试题解析著作权属菁优网所有,未经书面同意,不得复制发布日期:2022/11/24 18:53:47;用户:hsm;邮箱:19919918114;学号:39198545
相关试卷
这是一份湖南省邵阳市隆回县2023-2024学年八年级上学期11月期中物理试题,共2页。
这是一份湖南省邵阳市隆回县2022-2023学年九年级下学期期中物理试题,共6页。
这是一份湖南省邵阳市隆回县2020-2021学年八年级下学期期中物理试题,共17页。试卷主要包含了选择题,填空题,实验与探究,计算题等内容,欢迎下载使用。

