广东省广州市越秀区育才中学2019-2020学年八年级下学期期中物理试题
展开
这是一份广东省广州市越秀区育才中学2019-2020学年八年级下学期期中物理试题,共21页。试卷主要包含了单项选择题,填空,计算题,实验探究题等内容,欢迎下载使用。
2019-2020学年广东省广州市越秀区育才中学八年级(下)期中物理试卷
一、单项选择题(每小题2分,共58分)
1.(2分)下列质量可能为1kg的物体是( )
A.刚出生的你 B.现在的你 C.一个鸡蛋 D.手提电脑
2.(2分)下列现象中物体的质量发生变化的是( )
A.国旗被带到“神舟十号”宇宙飞船中,随飞船升高
B.粗糙的铝锭被磨成光滑的圆柱体
C.铁块熔化成铁水
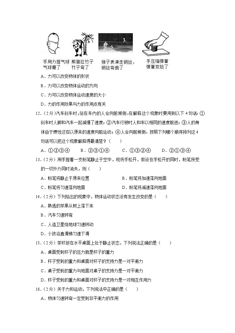
D.一块铜压成铜片
3.(2分)如图天平的读数应为( )
A.75g B.78.2g C.78.4g D.78.8g
4.(2分)托盘天平调节好以后,在称量物体质量时,发现在右盘中放入最小的砝码后指针尖仍指在分度盘正中刻度线的左方,这时应当( )
A.把右端的平衡螺母向左移
B.把右端的平衡螺母向右移
C.把游码向右移
D.换用大一些的砝码
5.(2分)一瓶氧气用去一半后,则剩下的半瓶( )
A.质量不变
B.质量变为原来的一半、密度不变
C.密度不变
D.质量、密度都变为原来的一半
6.(2分)两个规格相同的瓶子装了不同的液体,放在横梁已调平衡的天平上,当天平再次平衡时,如图所示,则( )
A.甲瓶液体质量较大 B.甲瓶液体密度较大
C.两瓶液体密度相等 D.乙瓶液体密度较大
7.(2分)甲、乙两种物质的质量和体积的关系如图所示,从图像可知( )
A.从图中可知,甲物质的密度是2kg/m3
B.不同物质的质量与体积的比是相同的
C.ρ甲<ρ乙
D.甲物质的质量跟体积的比值比乙物质大
8.(2分)室内火灾发生时,受困人员应采取弯腰甚至匍匐的姿势撤离,以尽量减少吸入有害气体或被灼伤。这是因为含有毒有害物质的气体( )
A.温度较低,密度较大,大量聚集在房间的下方
B.温度较低,密度较小,大量聚集在房间的下方
C.温度较高,密度较大,大量聚集在房间的上方
D.温度较高,密度较小,大量聚集在房间的上方
9.(2分)下列物体重力最接近1N的是( )
A.一枚大头针 B.一头奶牛 C.两个鸡蛋 D.一张书桌
10.(2分)小明用桨向后划水,使船前进的力的施力物体是( )
A.船桨 B.船 C.小明 D.水
11.(2分)观察图中的四个情境,找出它们的共同特征,可以归纳得出的结论是( )
A.力可以改变物体的形状
B.力可以改变物体运动的方向
C.力可以改变物体运动速度的大小
D.力的作用效果与力的作用点有关
12.(2分)汽车刹车时,站在车内的人会向前倾倒。在解释这个现象时要用到以下4句话:①刹车时人脚和汽车一起减慢了速度;②汽车行驶时人和车以相同的速度前进;③人的身体由于惯性还在以原来的速度向前运动;④人会向前倾倒。按照下列哪个顺序排列这4句话可以把这个现象解释得最清楚?( )
A.①②③④ B.②③①④ C.①③②④ D.②①③④
13.(2分)用手捏着一支粉笔静止于空中,现将手松开,假设在手松开的同时,粉笔所受的一切外力同时消失,则( )
A.粉笔将静止于原来位置 B.粉笔将加速落向地面
C.粉笔将匀速落向地面 D.粉笔将减速落向地面
14.(2分)下列给出的现象中,物体运动状态没有发生改变的是( )
A.熟透的苹果从树上落下来
B.汽车匀速转弯
C.人造卫星绕地球匀速转动
D.小孩沿直滑梯匀速下滑
15.(2分)茶杯放在水平桌面上处于静止状态,下列说法正确的是( )
A.桌面受到杯子的压力就是杯子的重力
B.杯子受到的重力和桌面对杯子的支持力是一对平衡力
C.桌子受到的重力与地面对桌子的支持力是一对平衡力
D.杯子受到的重力和桌面对杯子的支持力是一对相互作用力
16.(2分)关于力和运动,下列说法中正确的是( )
A.物体匀速转弯一定受到非平衡力的作用
B.竖直下落的小球越来越快,小球的惯性越来越大
C.物体受到力运动状态一定改变,不受力运动物体很快会停下来
D.静止在水平地面上的物体所受的重力和它对地面的压力是一对平衡力
17.(2分)如图所示,一个小孩沿水平方向用力推静止在水平地面上的小汽车。但小汽车仍保持静止,则( )
A.小孩对车的推力大于车受到的阻力
B.小孩对车的推力等于车受到的阻力
C.小孩对车的推力小于车受到的阻力
D.小孩对车的推力与车受到的阻力的大小关系不能确定
18.(2分)如图所示,水平传送带上的物体正在向右匀速直线运动,分析物体受到的力有( )
A.重力、传送带的支持力、向左的摩擦力、向右的拉力
B.重力、传送带的支持力、向左的摩擦力
C.重力、传送带的支持力、向右的摩擦力
D.重力、传送带的支持力
19.(2分)如图所示,弹簧测力计和细线的重力及摩擦力不计,物重G=2.0N,弹簧测力计A、B的示数分别为( )
A.0N 2.0N B.2.0N 0N
C.2.0N 4.0N D.2.0N 2.0N
20.(2分)如图小车连杆顶端用细线悬挂一小球M,小车连同小球M沿着斜面匀速向下做直线运动,在忽略空气阻力时,小球M的情景是图中的( )
A. B.
C. D.
21.(2分)一人用200N的力沿水平方向推着重600N的箱子在水平地板上做匀速直线运动,若此人突然将推力增大到300N,则地板对箱子的摩擦力的大小为( )
A.100N B.200N C.300N D.600N
22.(2分)如图所示,在一辆放在水平地面上的表面光滑的小车上,静止放置质量为m1、m2的两个小球(m2>m1).当车从静止状态突然水平向右启动时,则两个小球( )
A.一起向左运动,且m2的速度大于m1的速度
B.一起向右运动,且m2的速度大于m1的速度
C.一起向左运动,且m2的速度等于m1的速度
D.对地面仍保持静止
23.(2分)两人在相同的沙滩上漫步,留下了深浅不同的脚印,则( )
A.两人对沙滩的压力一定相同
B.脚印深的人对沙滩的压强一定大
C.两人对沙滩的压强一定相同
D.脚印浅的人对沙滩的压力一定小
24.(2分)下列实例中,属于减小压强的是( )
A.图钉钉帽宽大 B.锥尖尖锐
C.刀刃锋利 D.缝衣针尖细
25.(2分)将未装满水且密闭的矿泉水瓶,先正立放置在水平桌面上,再倒立放置,如图所示。两次放置时,水对瓶底和瓶盖的压强分别为pA和pB,水对瓶底和瓶盖的压力分别为FA和FB,则( )
A.pA>pB,FA>FB B.pA<pB,FA=FB
C.pA=pB,FA<FB D.pA<pB,FA>FB
26.(2分)如图所示的装置中是利用连通器原理工作的是( )
A. 喷壶 B.锅炉水位计
C.自动给水装置 D.钢笔吸墨水
27.(2分)大气压与生产、生活及科研活动紧密相连.下面几个选项中,分析不正确的是( )
A.用吸管吸饮料是利用了大气压强将饮料压入管内进入嘴里的
B.利用高压锅煮食物容易煮熟,原因是压强越大,沸点越高
C.平原地区的人进入青藏高原会感到胸闷是因为大气压强随高度的增加而增大
D.托里拆利实验中,若有空气进入玻璃管内,则测出的大气压值比实际值小一些
28.(2分)风沿着教室窗外的墙面吹过,窗口悬挂的窗帘会向外飘。以下四个选项中与此现象所蕴含的规律不符合的是( )
A.用吸管把饮料吸进嘴里
B.护航编队各船只多采用前后行驶而非并排行驶
C.雨天,大风会把雨伞掀翻
D.当火车驶过时,人站在安全线以内
29.(2分)如图所示,a、b两个不同的实心圆柱体放在水平地面上,它们对地面的压强相等,则下列判断正确的是( )
A.a的密度大,所受的重力大
B.a的密度小,所受的重力小
C.a的密度大,所受的重力小
D.a的密度大,因为不知道a、b体积的大小关系,故所受重力大小无法判定
二、填空、作图题(每空2分,每图2分,共14分)
30.(2分)体积为100cm3的冰块,全部熔化成水后,水的质量为 g,水的体积为 cm3.(p冰=0.9×103kg/m3)
31.(3分)某同学为了探究飞机的升力,制作了一个机翼模型,并把它固定在一根铁丝上,在铁丝的上下各挂一个弹簧测力计(开始时A,B示数均不为零),如图所示,他再接通电风扇对着机翼吹风,弹簧测力计A的示数 。(选填“增大”、“不变”或“减小”。)
32.(4分)国际标准规定以A0、A1、A2、B1、B2等标记来表示纸张幅面的规格,以“克重”来表示纸张每平方米的质量。刘刚家新买回一包打印纸,包装上标注着“A470g500sheet210×297mm”,意思是该包纸是500张规格为70g、210mm×297mm的A4通用纸。刘刚想知道这种纸的厚度和密度,只需用刻度尺测出这包纸的厚度。如果刘刚测得这包纸的厚度为5cm,那么这种纸的厚度是 mm,密度是 kg/m3。
33.(2分)风洞实验室中可以产生方向水平、速度大小可调节的风,用来研究处在流动气体中物体的受力情况。将一个套有木球的细直杆放 入风洞实验室,球受到的重力为G.球在杆上运动时,球与杆之间的滑动摩擦力跟它们之间的压力成正比,比例系数是k.如图甲所示,将杆沿平行风速的方向固定,调节风速的大小,使球恰能沿杆匀速运动。再将杆沿竖直方向固定,如图乙所示,将球从杆的上端由静止释放,保持球下滑过程中所受风力与杆处于水平方向时受到的风力大小相同。则球下滑过程中受到的滑动摩擦力为 。
34.(2分)如图所示,锲形物体A静止在斜面上(斜面固定不动),物体B放在A上.请你画出B对A的压力和A对斜面的压力。
35.(2分)如图,车减速前进,(不计空气阻力)画出悬挂在车厢内的物体A所受力的示意图。
三、计算题(6分)
36.(5分)如图,用10N的水平力F将重为3N正方体物块按在竖直墙面上静止不动,物块与墙面的接触面积为0.01m2,求物块对墙面的压强。
四、实验探究题(37-43每题2分,44题8分,共22分)
37.(2分)测量金属块密度有如下一些实验步骤:
①用调节好的天平测出金属块的质量m;
②向量筒倒进一些水,读出此时的体积V1;
③根据密度公式,算出金属的密度;
④用细绳系住金属块,将金属块浸没在量筒内的水中,读出此时的体积V2.则金属块的体积为V=V2﹣V1。
他应该采取的正确的实验步骤顺序为( )
A.①②③④ B.④①②③④ C.②④①③ D.①②④③
38.(2分)下列图象中,能正确反映“物体所受的重力跟它的质量的关系”的是( )
A. B.
C. D.
39.(2分)如图所示,放手后纸片不能保持静止,这样的操作是为了探究物体在平衡状态下所受的两个力( )
A.大小是否相等 B.是否作用在同一直线上
C.是否作用在同一物体上 D.方向是否相反
40.(2分)如图所示,一长方体木块,置于同一粗糙水平面上,甲图木块竖放,乙图木块平放,丙图木块平放并在其上加一重物。在甲、乙、丙三种情况下,匀速拉动长方体所需的水平力分别为F甲、F乙、F丙.则下列关系正确的是( )
A.F甲<F乙<F丙 B.F甲>F乙>F丙
C.F甲<F乙=F丙 D.F甲=F乙<F丙
41.(2分)如图所示容器中间用隔板分成左右两部分隔板,隔板下部有一圆孔用薄膜封闭,橡皮膜两侧压强不同时其形状为一凹面。若容器左右两部分分别注入密度相同的液体,右面的液面比左面的高,薄膜向左突起.由此说明液体的压强与( )有关。
A.液体密度 B.到液面的高度
C.薄膜面积 D.液体的质量
42.(2分)如图所示,容器中间用隔板分成左右两部分,隔板下部有一圆孔用薄膜封闭,橡皮膜两侧压强不同时,其形状为一凹面。若容器左右两部分分别注入密度相同的液体,右面的液面比左面的高,薄膜向左突起。薄膜两侧的压强p左 ( )p右。
A.> B.= C.< D.无法判断
43.(2分)如图所示容器中间用隔板分成左右两部分隔板,隔板下部有一圆孔用薄膜封闭,橡皮膜两侧压强不同时其形状为一凹面。若容器左右两部分分别注入密度相同的液体,右面的液面比左面的高,薄膜向左突起.若该液体是水,容器左边水深11cm,右边水深15cm,薄膜距离容器底部6cm处受到水的压强左边比右边的小(g取10N/kg) ( )
A.200Pa B.900N
C.400Pa D.条件不足,无法计算
44.(8分)学了密度的测量后,小明想测量一下食用油的密度,他找来了天平、一个杯子、水(密度已知,用ρ水表示),请你选用以上的器材完成下列题目。
(1)写出实验步骤 。
(2)食用油密度的表达式(用测量过程出现的物理量表示):ρ油= 。
2019-2020学年广东省广州市越秀区育才中学八年级(下)期中物理试卷
参考答案与试题解析
一、单项选择题(每小题2分,共58分)
1.【解答】解:A、刚出生的孩子质量一般在2.5﹣4kg左右,故A不符合题意;
B、初中生的质量一般在45﹣50kg左右,故B不符合题意;
C、10枚鸡蛋的质量大约1斤,而1斤=500g,所以一枚鸡蛋的质量在50g=0.05kg左右,故C不符合题意;
D、一台手提电脑的质量大概在1﹣3kg左右。故D符合题意。
故选:D。
2.【解答】解:
A、国旗带到宇宙飞船中,位置发生变化,物质多少没有变化,所以质量不变,故A不符合题意;
B、粗糙的铝锭被磨成光滑的圆柱体,形状和物质总量发生变化,所以质量改变,故B符合题意;
C、铁块熔化成铁水,状态发生变化,物质多少没有变化,所以质量不变,故C不符合题意;
D、一块铜压成铜片,形状发生变化,物质多少没有变化,所以质量不变,故D不符合题意。
故选:B。
3.【解答】解:用天平称量物体的质量时,当天平平衡后,左盘物体的质量等于右盘砝码的质量加上游码在标尺上对应的示数;
由图可知,右盘砝码的质量:50g+20g+5g+=75g,标尺的分度值是0.2g,游码对应的示数为3.4g;
则物体的质量:m=75g+3.4g=78.4g,故C正确。
故选:C。
4.【解答】解:(1)A和B都是移动平衡螺母来使天平平衡,这在称量过程中是不允许的,故AB都不正确。
(2)放入最小的砝码后指针尖仍指在分度盘正中刻度线的左方,说明右盘中的砝码过大,应把游码向右移,故C正确。
(3)本身右盘中的砝码已偏大,如果再换用大一些的砝码,天平更不平衡。故D错误。
故选:C。
5.【解答】解:一瓶氧气用掉一半,物质总量减少一半,所以质量减小为原来的一半;氧气的体积不变,质量变为原来的一半,根据ρ=可知,密度变为原来的一半,故D正确。
故选:D。
6.【解答】解:
(1)原来天平的横梁已平衡,放上装有液体的两瓶子后,此时的游码归零,横梁仍然平衡,
则左盘物体的质量等于右盘中物体的质量,即两个瓶及瓶中液体的总质量相同,
因为两个瓶子规格相同(两瓶子的质量相同),所以甲瓶液体质量等于乙瓶液体质量,故A错误;
(2)两个瓶子中液体的质量相同,由图可知,甲瓶中的液体体积大一些,
由ρ=可知甲瓶液体密度小于乙瓶液体密度,故BC错、D正确。
故选:D。
7.【解答】解:
A、由图像可知,当V甲=1cm3时,m甲=2g,甲物质的密度ρ甲===2g/cm3=2×103kg/m3,故A错误;
BD、当两种物质的体积都是“1cm3”时,m甲>m乙,所以不同物质的质量与体积的比是不相同的,甲物质的质量跟体积的比值比乙物质大,故B错误、D正确;
C、由图像可知,当V乙=2cm3时,m乙=1g,乙物质的密度ρ乙===0.5g/cm3,所以ρ甲>ρ乙,故C错误。
故选:D。
8.【解答】解:建筑物内起火后,温度较高,室内有毒气体体积膨胀,密度减小;根据物体的浮沉条件,有毒气体漂浮在房间的上方。所以,为有效避免吸入有害气体或被灼伤,受困人员应采取弯腰甚至匍匐的姿势撤离火场。
故选:D。
9.【解答】解:A、一枚大头针的质量非常小,受到的重力也非常小,一般不超过0.01N,故A不符合题意;
B、一头奶牛的质量在300kg左右,受到的重力大约为G=mg=300kg×10N/kg=3000N左右,故B不符合题意;
C、两个鸡蛋的质量在100g=0.1kg左右,受到的重力为G=mg=0.1kg×10N/kg=1N,故C符合题意;
D、一张书桌的质量在15kg左右,受到的重力为G=mg=15kg×10N/kg=150N,故D不符合题意。
故选:C。
10.【解答】解:划船时,用浆向后划水,桨给水一个向后的力,由于物体间力的作用是相互的,水对桨也施加了一个向前的力。这个力就是船前进的动力,故使船前进的施力物体是水。
故选:D。
11.【解答】解:气球瘪了、竹子被拉弯、钢丝弯曲和弹簧变短,都是物体的形状发生了变化,所以,说明的是力可以改变物体的形状。
故选:A。
12.【解答】解:坐在行驶的汽车里,当汽车正在刹车时,人的下身随汽车一起速度减小,由于人具有惯性,其上身仍要保持原来的运动状态继续向前运动,所以身体会突然向前倾倒。故正确顺序②①③④;
故选:D。
13.【解答】解:根据牛顿第一定律我们知道,物体不受外力作用时,原来静止的物体将永远保持静止状态;原来运动的物体将永远做匀速直线运动,速度的大小和方向都不改变。因为粉笔原来是静止的,而松开手的同时,一切外力又同时消失,所以粉笔仍然保持原来的静止状态,故A正确。
故选:A。
14.【解答】解:A、熟透的苹果从树上落下来,苹果受到重力作用,重力不断改变苹果的运动速度,速度逐渐变大,运动状态不断变化。不符合题意。
B、汽车匀速转弯,运动方向不断变化,运动状态不断变化。不符合题意。
C、人造卫星绕地球匀速转动,人造卫星沿椭圆轨道运动,运动方向不变变化,运动状态不断变化。不符合题意。
D、小孩沿直滑梯匀速下滑,运动速度和方向都保持不变,运动状态保持不变。符合题意。
故选:D。
15.【解答】解:A、杯子对桌面的压力是由于杯子的重力而产生的,但这两个力性质不同,作用对象不同,不能说桌面受到杯子的压力就是杯子的重力,故A错误;
B、杯子受到的重力和桌面对杯子的支持力大小相等,方向相反,作用在一条直线上,作用在一个物体上,是一对平衡力。故B正确;
C、地面对桌子的支持力等于桌子和杯子的重力之和,故桌子受到的重力与地面对桌子的支持力大小不相等,不是一对平衡力。故C错误;
D、杯子受到的重力和桌面对杯子的支持力是作用在同一个物体上的两个力,不是一对相互作用力。故D错误;
故选:B。
16.【解答】解:A、物体匀速转弯,其方向改变,所以一定受到非平衡力的作用,故A正确;
B、惯性只与物体的质量有关,与速度无关,竖直下落的小球,越来越快,但质量不变,惯性不变,故B错误;
C、物体受到力运动状态不一定改变,如受平衡力时,运动状态不变;不受力时,运动物体将会保持原来的运动状态不变,故C错误。
D、静止在水平地面上的物体所受的重力和它对地面的压力作用在不同的物体上,不是一对平衡力,故D错误。
故选:A。
17.【解答】解:因为汽车在竖直方向上受到重力和支持力作用,在水平方向上受到推力和摩擦力作用,由于汽车处于静止状态,因此竖直方向上的重力和支持力是一对平衡力,水平方向上的推力和摩擦力也是一对平衡力。
故选:B。
18.【解答】解:物体正在向右匀速运动,物体相对传送带静止,物体受到重力和传送带的支持力作用;物体不受向右的摩擦力及拉力作用。故选项D正确,选项ABC错误。
故选:D。
19.【解答】解:对于A:由重物平衡得到,弹簧的拉力大小FA=G=2.0,弹簧测力计A的读数为2.0N;
对于B:由左侧重物(或右侧重物)平衡得到,弹簧的拉力大小FB=G=2.0N,弹簧测力计B的读数为2.0N.故只有选项D是正确的。
故选:D。
20.【解答】解:ACD小球受到竖直向下的重力和沿绳子向上的拉力,显然二力不在一条直线上,因此小球不是处于平衡状态;
B中小球受到竖直向下的重力和竖直向上绳子的拉力,二力符合二力平衡的条件,故小球处于平衡状态;
故选:B。
21.【解答】解:(1)一人用200N的力沿水平方向推着重600N的箱子在水平地板上做匀速直线运动,箱子在水平方向上受到推力和滑动摩擦力,两个力是平衡力,大小相等,推力是200N,所以滑动摩擦力是200N。
(2)压力不变,接触面粗糙程度不变,滑动摩擦力大小不变,推力增大,箱子进行加速运动。
故选:B。
22.【解答】解:小车与两个小球原来处于相对静止状态,当小车运动时,由于小车表面光滑,表面无摩擦,两个小球由于惯性仍保持原来的运动状态不变,即相对地面静止。
故选:D。
23.【解答】解:两人在相同的沙滩上漫步,留下了深浅不同的脚印,说明他们对沙滩的压力效果不同,也就是压强不同,
所以,脚印深的人对沙滩的压强一定大,故B正确,C错误;
根据p=可得F=pS,两人的重力及与沙滩的接触面积(受力面积)不确定,压力的大小无法确定。故AD错误。
故选:B。
24.【解答】解:A、图钉钉帽宽大,是在压力一定时,通过增大受力面积来减小压强,符合题意;
B、锥尖尖锐,是在压力一定时,通过减小受力面积来增大压强,不符合题意;
C、刀刃磨得很锋利,是在压力一定时,通过减小受力面积来增大压强的,不符合题意。
D、缝衣针尖细,是在压力一定时,通过减小受力面积来增大压强,容易穿透衣服,不符合题意;
故选:A。
25.【解答】解:压强的判断:不论正放还是倒放,瓶子中装的都是水,可以不考虑液体密度对压强大小的影响,只从深度方面分析即可,由图可知,倒放时瓶中水的深度较大,根据P=ρgh可知,水对瓶盖的压强较大,即PB>PA;
压力的判断:正放时,瓶子中的水柱是粗细相同的,瓶子底部受到的压力等于瓶中水的重力;倒放时,瓶子中的水柱上面粗,下面细,一部分水压的是瓶子的侧壁,瓶盖受到的压力小于瓶中水的重力;瓶中水的重力是一定的,所以正放时水对瓶底的压力大于倒放时水对瓶盖的压力,即FA>FB;
故选:D。
26.【解答】解:A、喷壶是利用流体压强与流速的关系工作的,故A不合题意;
B、锅炉水位计的上、下两端分别与锅筒的蒸汽空间、水空间直接连接,因此水位计中水位与锅炉水位是一致的,水位计中的水位变化即为锅筒中水位的变化,利用了连通器,故B符合题意。
C、盆景的自动给水装置上端不都开口,底部虽然相互连通,不是连通器,是利用大气压工作的,故C不合题意;
D、钢笔吸墨水时,需先把胶头中的空气挤出,在外界大气压的作用下,墨水就被压进滴管中,利用了大气压强,故D不合题意。
故选:B。
27.【解答】解:A、用吸管吸饮料时,先把吸管中的空气吸走,吸管内气体压强减小,大气压把饮料压入吸管,进入口腔,故A正确;
B、高压锅煮食物容易煮熟,是因为高压锅密闭,加热时,高压锅内的水汽化,使锅内气体压强增大,液体的沸点升高,使锅内温度达到比较高的温度,从而食物容易煮熟,所以高压锅煮食物容易煮熟,是因为液体的沸点随气压的增加而升高,故B正确;
C、由于大气压随高度的增加而减小,平原地区的人在平原,体内气压与外界大气压大致相等,进入青藏高原后,由于体内气压大于外界大气压,使人吸气变得比较困难,会感到胸闷,所以平原地区的人进入青藏高原会感到胸闷是因为大气压强随高度的增加而减小,故C错误;
D、托里拆利实验中,若有空气进入玻璃管内,管外大气压等于管内气体压强与管内水银柱产生的压强之和,由此可知,只计算管内水银柱产生的压强小于管外大气压,故D正确。
故选:C。
28.【解答】解:刮风时,风沿着外墙吹过,窗帘外侧空气流速大,压强小,内侧空气流速慢,压强大,窗帘受到向外的压强大于向内的压强,把窗帘压向窗户外面,其原理是流体压强和流速的关系;
A、用吸管吸饮料时,吸管内的空气变少,压强变小,管外的大气压大于管内的大气压,故饮料在外界大气压的作用下被压入嘴里,不能用流体压强和流速的关系来解释,故A符合题意;
B、若两船靠得比较近且并排前进,两船之间的水流通道变窄,流速变大,压强变小,小于两船外侧的压强,便形成向内的压强差,容易发生撞船事故,故B不符合题意;
C、大风会把雨伞掀翻,即伞上面的空气流速大,压强小,而伞下空气流速小,压强大,所以使得雨伞在较大压强差的作用下被掀翻,故C不符合题意;
D、火车进站时会使火车附近的空气流速加快,气体的流速快压强小,所以火车附近的气压小,而远处的气压大,在安全线内的乘客,会被强大的气压差形成的推力推向火车,对安全构成威胁,故D不合题意。
故选:A。
29.【解答】解:因物体对水平面的压力和自身的重力相等,
所以,实心圆柱体对水平地面的压强p======ρgh,
由图可知,圆柱体a的高度小于圆柱体b的高度,
因a、b两个实心圆柱体对地面的压强p相等,
所以,由ρ=可知,a的密度大,故B错误;
由图可知,a圆柱体的底面积大于b圆柱体的底面积,
所以,由G=F=pS可知,a受到的重力大,故A正确、CD错误。
故选:A。
二、填空、作图题(每空2分,每图2分,共14分)
30.【解答】解:由ρ=得冰的质量:
m=ρV=0.9×103kg/m3×100×10﹣6m3=0.09kg=90g;
由ρ=得水的体积:
V水===90cm3。
故答案为:90;90。
31.【解答】解:如图所示,在接通电风扇之前,A、B两个弹簧测力计均有示数,说明弹簧都发生了形变。当接通电风扇后,空气分别从机翼模型的上、下表面流过,由于上表面呈弧度,气流通过上表面的速度要大于下表面的速度。因为流速越大的地方,压强越小,所以机翼模型上表面受到的空气压力将小于下表面的压力,结果弹簧测力计A示数会减小,弹簧测力计B示数会增大。
故答案为:减小。
32.【解答】解:
①∵这包纸的厚度为5cm,而该包纸是500张,
∴这种纸的厚度为:=0.01cm=0.1mm。
②1m2复印纸的体积:V=1m2×1×10﹣4m=1×10﹣4m3;
而1m2复印纸的质量:m=70g=7×10﹣2kg,
∴复印纸的密度为:ρ===700kg/m3。
故答案为:0.1;700。
33.【解答】解:当杆水平放置时的压力等于重力,摩擦力为:f水平=kG,
由于小球匀速滑动,所以风力大小等于摩擦力,即风力为kG,
当杆竖直放置时,风力大小不变,仍为kG,所以此时压力为kG
根据摩擦力与压力的关系,可知此时摩擦力为f竖直=k×kG=k2G。
故答案为:k2G。
34.【解答】解:由图可知,A的上表面是水平的,B对A的压力等于B的重力,压力作用在A的上表面上;A对斜面的压力垂直于斜面斜向下,如图所示:
35.【解答】解:①地面附近的一切物体都要受到重力作用,所以物体A受重力。
②物体A悬挂在绳上,所以物体A受到绳对它的拉力,方向沿绳子的方向向上。
故答案为:
三、计算题(6分)
36.【解答】解:当用力按物块时,物块将外力大小和方向不变的进行传递,
所以,墙壁受到的压力为F=10N,
物块的接触面积S=0.01m2,
则墙壁受到的压强为p===1×103Pa。
答:物块对墙面的压强为1×103Pa。
四、实验探究题(37-43每题2分,44题8分,共22分)
37.【解答】解:(1)测矿石密度的基本方法是:用天平测出矿石的质量m,在量筒中倒入适量水,读出体积为V1,再将矿石浸没量筒内水中,读出总体积V2,则矿石的密度ρ==;
所以实验顺序是:①②④③。
故选:D。
38.【解答】解:A、如图,物体质量增大时,物体的重力不变。不符合题意。
B、如图,物体的重力和物体的质量是一个一次函数图象,物体的重力跟物体的质量成正比。符合题意。
C、如图,物体的重力跟物体的质量之间是二次函数图象。不符合题意。
D、如图,物体的质量增大时,物体的重力减小。不符合题意。
故选:B。
39.【解答】解:由图中可知:力的大小相等、方向相反、作用在同一个物体上,可见此操作是为了探究物体在平衡状态下所受的两个力是否作用在同一直线上;
故B正确;ACD错误。
故选:B。
40.【解答】解:(1)木块无论是平放还是侧放,因为其重力不变,所以其对接触面的压力大小相同,接触面的粗糙程度相同,变化的是接触面的大小,而摩擦力的大小与接触面的大小无关,所以这两种情况下的摩擦力相等,根据二力平衡可知,f=F甲,f=F乙,即F甲=F乙;
(2)在木块上加放一个重物后,木块对接触面的压力变大,接触面的粗糙程度不变,所以摩擦力变大,此时的摩擦力f'=F丙,f'>f;
由以上分析可得:F甲=F乙<F丙。
故选:D。
41.【解答】解:若容器左右两部分分别注入密度相同的液体,右侧的液面比左侧的液面高,根据液体压强公式p=ρgh可知,右边压强大于左边,薄膜向左突起,由此说明液体的压强与到液面的高度有关。
故选:B。
42.【解答】解:容器左右两部分分别注入密度相同的液体,右侧的液面比左侧的液面高,根据p=ρgh可知,此时薄膜两侧的压强p左<p右。
故选:C。
43.【解答】解:薄膜距离容器底部6cm处左边受到水的压强:p1=ρgh1=1.0×103kg/m3×10N/kg×(0.11﹣0.06)=500Pa,
薄膜距离容器底部6cm处右边受到水的压强:p2=ρgh2=1.0×103kg/m3×10N/kg×(0.15﹣0.06)=900Pa,
薄膜距离容器底部6cm处受到水的压强左边比右边的小:Δp=p2﹣p1=900Pa﹣500Pa=400Pa。
故选:C。
44.【解答】解:(1)实验步骤如下:
①用天平测出杯子的质量m。
②在空杯中倒入适量的水,用记号笔标记水面位置,用天平测出杯子和水的总质量为m1。
③将杯子中的水倒尽,再倒入食用油使液面到达标记处,用天平测出杯子和食用油的总质量为m2。
④计算出食用油的密度ρ油。
(2)食用油的质量m油=m2﹣m,
根据ρ=可得,食用油的体积V油=V水==,
则食用油的密度ρ油===ρ水。
故答案为:
(1)①用天平测出杯子的质量m;②在空杯中倒入适量的水,用记号笔标记水面位置,用天平测出杯子和水的总质量为m1;③将杯子中的水倒尽,再倒入食用油使液面到达标记处,用天平测出杯子和食用油的总质量为m2;④计算出食用油的密度ρ油。
(2)ρ水。
声明:试题解析著作权属菁优网所有,未经书面同意,不得复制发布日期:2022/11/8 8:09:52;用户:黄绍豪;邮箱:15778348456;学号:22306196
相关试卷
这是一份广东省广州市越秀区育才实验学校2020-2021学年八年级上学期期中物理试卷,共23页。试卷主要包含了选择题,填空,计算,实验等内容,欢迎下载使用。
这是一份广东省广州市越秀区2022-2023学年八年级下学期期末物理试题(无答案),共8页。试卷主要包含了考生必须保证答题卡的整洁等内容,欢迎下载使用。
这是一份广东省广州市番禺育才2022-2023学年八年级下学期期中考试物理试题,共13页。试卷主要包含了选择题,填空题,计算题,实验探究题等内容,欢迎下载使用。

