陕西省宝鸡市陈仓区2022-2023学年八年级上学期期中物理试题
展开
这是一份陕西省宝鸡市陈仓区2022-2023学年八年级上学期期中物理试题,共13页。试卷主要包含了单选题,填空题,实验探究题,计算题等内容,欢迎下载使用。
2022-2023学年陕西省宝鸡市陈仓区八年级(上)期中物理试卷
一、单选题(本大题共10小题,共20分)
1.(2分)下列措施中,能使蒸发加快的是( )
A.用吹风机吹刚洗过的头发
B.给播种后的农田覆盖地膜
C.把蔬菜用保鲜膜包好放入冰箱
D.给盛有酒精的瓶子盖上瓶盖
2.(2分)端午节是我国的传统节日,赛龙舟、吃粽子也成为人们过节的重要习俗。小彤看见妈妈在家煮粽子时,锅中水沸腾后改用“小火”继续煮。针对这种做法,下列说法正确的是( )
A.改用“小火”可以提高水的沸点,能更快的将粽子煮熟
B.用“大火”可使水沸腾更剧烈,沸点升高,不应该改用“小火”
C.水沸腾后,改用“小火”水温升高较慢,锅中水不易被烧干
D.水沸腾后,用“大火”或“小火”煮,水温都不变,用“小火”煮可节能
3.(2分)铺设柏油马路时,需要把沥青由固态熔化成液态。下列图象能正确表示这一过程的是( )
A. B.
C. D.
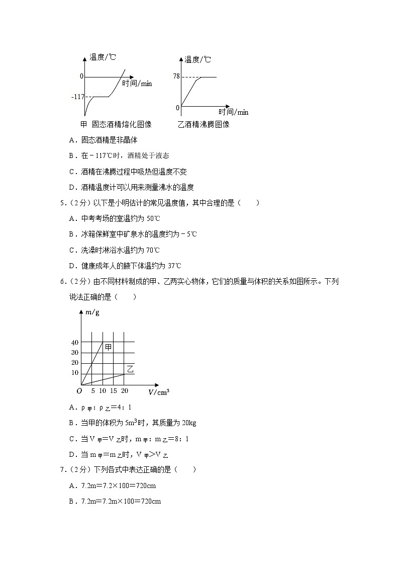
4.(2分)如图所示,甲、乙分别是酒精在标准大气压下熔化和沸腾时温度随时间变化的图象,下列说法正确的是( )
A.固态酒精是非晶体
B.在﹣117℃时,酒精处于液态
C.酒精在沸腾过程中吸热但温度不变
D.酒精温度计可以用来测量沸水的温度
5.(2分)以下是小明估计的常见温度值,其中合理的是( )
A.中考考场的室温约为50℃
B.冰箱保鲜室中矿泉水的温度约为﹣5℃
C.洗澡时淋浴水温约为70℃
D.健康成年人的腋下体温约为37℃
6.(2分)由不同材料制成的甲、乙两实心物体,它们的质量与体积的关系如图所示。下列说法正确的是( )
A.ρ甲:ρ乙=4:1
B.当甲的体积为5m3时,其质量为20kg
C.当V甲=V乙时,m甲:m乙=8:1
D.当m甲=m乙时,V甲>V乙
7.(2分)下列各式中表达正确的是( )
A.7.2m=7.2×100=720cm
B.7.2m=7.2m×100=720cm
C.7.2m=7.2×100cm=720cm
D.7.2m=7.2m×100cm=720cm
8.(2分)天平测量物体质量时,砝码已经磨损,用这样的砝码测得的物体的质量与真实值比较( )
A.偏大
B.偏小
C.相等
D.无法确定是否偏大或偏小
9.(2分)下列测量长度的方法,错误的是( )
A.测一张纸的厚度可以用刻度尺先测出几十张相同纸的厚度L,再除以纸的总张数n,即得出一张纸的厚度h=L/n
B.测量地图上某段铁路的实际长度,可以把一段棉线紧贴着该段铁路线,把多余部分剪掉,然后拉直,再用刻度尺测量棉线长度L,最后通过刻度尺换算出铁路的实际长度
C.我们可以使用一根刻度尺而不用其他工具就可以准确地测量出乒乓球的直径d
D.测自行车通过的路程,我们可先记下车轮转过的圈数n,再乘以车轮的周长L
10.(2分)近期,儿童公园明泽湖湖面上结了一层厚厚的冰,若当时气温为﹣11℃,则冰的上表面和下表面的温度分别为( )
A.﹣11℃和0℃ B.0℃和﹣11℃ C.﹣11℃和﹣11℃ D.0℃和0℃
二、填空题(本大题共7小题,每空1分,共24分)
11.(3分)疫情下,初中开学的学生处在严格防疫中,其中包括每天两次的体温检测。如图中体温计的量程是 ,示数为 。体温计玻璃泡中的水银有毒,一旦泄漏要及时处理,因为常温下它能够 (填物态变化名称)为水银蒸气,被人体吸入。
12.(3分)把干冰(固态二氧化碳)放入铝罐里一段时间,罐外壁结了一层霜,如图,这层霜是由 经过 这种物态变化形成的。寒冬,坐满人的汽车门窗紧闭,水蒸气液化成小水珠附着在玻璃车窗上,水蒸气变成水珠 (选择:“会吸热”、“会放热”、“不会吸热或放热”),水珠会出现在车窗的 (选择“内侧”、“外侧”、“内、外侧”)。
13.(2分)夏日炎炎,小东游泳后刚从水中出来感觉到有点冷,这是由于他身上的水 所致,他买了一根冰棒含嘴里,过了一会儿感觉到凉快,这是由于冰棒 所致。(均填物态变化的名称)
14.(2分)“瀚海阑干百丈冰,愁云惨淡万里凝。”和“露从今夜白,月是故乡明”两句诗句中,“冰”是水 形成的:“露”是由水蒸气 形成的。(均填物态变化名称)
15.(5分)(1)人体的密度与水的密度差不多,一个体重正常的成年人的质量约为60kg,其体积约为 m3。水的密度为 ,它的物理意义是 。
(2)容积为0.5m3的钢瓶内装有密度为6kg/m3的氧气,某次电焊中用去其中的三分之一,则钢瓶内剩余氧气的质量为 kg,剩余氧气的密度为 kg/m3。
16.(6分)(1)如图所示,用分度值不相同的刻度尺分别测量物体A的长度。图甲中,测得物体A的长度为 cm。图乙中,测得物体A长度为 cm。
(2)某学习小组的五位同学用同一把刻度尺测量物理课本的宽度分别为18.50cm、18.51cm、18.515cm、18.80cm、18.49cm;他们所用刻度尺的分度值是 ,其中错误数据是 ,数据 是没有意义的,这本物理书得宽度应 。
17.(3分)(1)甲、乙两个物体的质量之比为3:2,体积之比为1:3,那么它们的密度之比为 。
(2)某品牌盒装酸奶净含量250g,酸奶的体积约200mL,可估算酸奶的密度为 g/cm3;如果从酸奶盒中倒出一半酸奶后,剩余酸奶的密度 (选填“变大”、“变小”或“不变”)。
三、实验探究题(本大题共3小题,每空1分,共22分)
18.(6分)小严探究盐水的凝固点,用容器盛好盐水放入冰箱,每隔一定时间,小严观察盐水状态、测量温度,并根据记录的数据作出了温度﹣时间图象如图甲所示。
(1)将盐水放入冰箱,是因为盐水凝固过程需要 热量。
(2)从图象可以看出盐水的凝固过程用了 分钟,盐水的凝固点为 ℃;盐水结成的盐冰是 (选填“晶体”或“非晶体”)。
(3)图象的BC段表示盐水处于 状态。
(4)为了交通安全,人们常在不能及时熔化的积雪地面上撒融雪剂(工业盐),可加快积雪的熔化,原因是 。
19.(8分)如图甲所示是探究“水的沸腾”实验装置。
(1)图中A、B、C三种读数方法正确的是 (填字母代号)。
(2)由图乙可知,水的沸点是 ℃。水沸腾过程中不断吸热,温度 (选填“升高”“降低”或“保持不变”)。
(3)沸腾是一种 (缓慢、剧烈)的 (填物态变化)现象,水在沸腾前产生的气泡在上升过程中 ,水在沸腾时产生的气泡在上升过程中 (由大变小、由小变大)。
(4)实验结束后,移开酒精灯,发现烧杯内的水没有立即停止沸腾,可能的原因是 。
20.(8分)小红从市场买了一桶色拉油,她想测量色拉油的密度。
(1)实验步骤如下:
①将托盘天平放在水平台上,移动游码至标尺零刻度线处,发现指针静止时如图甲所示,则应将平衡螺母向 (选填“左”或“右”)调节,使横梁水平平衡;
②然后用天平称出空烧杯的质量操作情况如图丁所示,其中的错误是:
a. ;b. ;c. 。
正确操作后测得空烧杯的质量为10g;
③往烧杯中倒入适量的色拉油,将装色拉油的烧杯放在左盘,天平平衡时所用砝码和游码的位置如图乙所示,则烧杯和色拉油的总质量为 g;
④将烧杯中的色拉油全部倒入量筒中,静置后色拉油的体积如图丙所示。
(2)该色拉油的密度为 g/cm3。
(3)分析小红同学的实验过程,你认为测量结果 (选填“偏大”或“偏小”)。
(4)为了减小上述实验的误差,只要将上面的实验步骤顺序稍加调整即可,调整后的实验步骤是 (只填写实验步骤前的序号)。
四、计算题(本大题共2小题,共14分)
21.(7分)有一捆横截面积为2.5mm2的铁丝,质量为15.8kg。(已知ρ铁=7.9×103kg/m3)求这捆铁丝:
(1)总体积为多少m3?
(2)总长度为多少m?
22.(7分)一质量为0.25kg玻璃瓶,盛满水时称得总质量为1.5kg.①若盛满某种液体时总质量为1.75kg②若空瓶中放入质量为0.54kg某金属再加满水称得总质量为1.84kg.求:①液体密度;②金属密度。
2022-2023学年陕西省宝鸡市陈仓区八年级(上)期中物理试卷
参考答案与试题解析
一、单选题(本大题共10小题,共20分)
1.【解答】解:A、用吹风机吹刚洗过的头发,提高了温度,加快了表面空气的流动速度,可加快蒸发,故A正确;
B、给播种后的农田覆盖地膜,控制了表面积,避免了表面空气的影响,可减慢蒸发,故B错误;
C、把蔬菜用保鲜膜包好放入冰箱,控制了表面积,降低了温度,避免了表面空气的影响,可减慢蒸发,故C错误;
D、给盛有酒精的瓶子盖上瓶盖,控制了表面积,避免了表面空气的影响,可减慢蒸发,故D错误。
故选:A。
2.【解答】解:A、改用“小火”没有改变水面上气压,不能改变水的沸点。不符合题意。
B、改用“大火”没有改变水面上气压,不能改变水的沸点。不符合题意。
C、水沸腾后,无论用“小火”还是“大火”,水的温度都保持不变。不符合题意。
D、水沸腾后,用“大火”或“小火”煮,水温都不变,用“小火”煮可节能。符合题意。
故选:D。
3.【解答】解:沥青是非晶体。
根据图象可知,A、C选项有温度保持不变的直线,所以A、C是晶体,因此排除;
图象B不断吸收热量,温度上升,是非晶体的熔化图象。图象D不断放出热量,温度降低,是非晶体凝固图象。
综上分析,只有选项B符合题意。
故选:B。
4.【解答】解:A、读图甲可知,在﹣117℃时吸热,但温度不再升高,说明此时物质达到了熔点,正在熔化,因此固体酒精属于晶体,故A错误;
B、在﹣117℃时,酒精处于熔点温度,可能为固态,可能为液体,可能为固液共存状态,故B错误;
C、酒精在沸腾过程中吸热但温度不变,故C正确;
D、由图乙知酒精的沸点为78℃,低于标准大气压下水的沸点,不能用酒精温度计来测量沸水的温度,故D错误。
故选:C。
5.【解答】解:
A、人体感觉舒适的温度在23℃左右,考场内的气温感觉舒适,在23℃左右。不符合实际;
B、水的凝固点在0℃左右,冰箱内保鲜室中矿泉水的温度应该高于0℃,在4℃左右。不符合实际;
C、人的体温在37℃左右,洗澡水的温度应该略高于体温,不可能达到70℃.不符合实际;
D、正常情况下,人的体温在37℃左右,变化幅度很小。符合实际。
故选:D。
6.【解答】解:对于甲物质,当体积是10cm3时,质量为40g,所以其密度为ρ甲===4g/cm3=4×103kg/m3,
对于乙物质,当体积是20cm3时,质量为10g,所以其密度为ρ乙===0.5g/cm3;
则ρ甲:ρ乙=4g/cm3:0.5g/cm3=8:1,故A错误;
B、当甲的体积为5m3时,m甲′=ρ甲V甲′=4×103kg/m3×5m3=2×104kg,故B错误;
C、当V甲=V乙时,m甲:m乙=ρ甲V甲:ρ乙V乙=ρ甲:ρ乙=8:1,故C正确;
D、已知ρ甲>ρ乙,当m甲=m乙时,由ρ=可知,V甲<V乙,故D错误。
故选:C。
7.【解答】解:A、7.2m=7.2×100=720cm,过程中无单位;故A错误;
B、7.2m=7.2m×100=720cm;过程中7.2后不应有单位m;100后应有单位cm;故B错误;
C、7.2m=7.2×100cm=720cm;换算过程规范正确,故C正确;
D、7.2m=7.2m×100cm=720cm;过程中出现两个单位;故D错误;
故选:C。
8.【解答】解:正常情况下砝码上标的质量是砝码的实际质量,例如某砝码上标有50g的字样,这个砝码的质量就是50g.如果这个砝码磨损了,其实际质量就会小于50g,用此磨损的砝码去称物体的质量,当天平平衡时,物体的质量等于砝码的质量小于50g,而你仍按标准值读数,读出来是50g,所以测量结果就比实际值偏大。
故选:A。
9.【解答】解:A、一张纸的厚度比较薄,用刻度尺测量不易直接测量,可以先测出几十张相同纸的厚度L,再除以纸的总张数n,即得出一张纸的厚度h=L/n,A正确;
B、地图上铁路是弯曲的,无法用刻度尺直接测量铁路的长度,可以把一段没有弹性的棉线紧贴着该段铁路线,把多余部分剪掉,然后拉直,再用刻度尺测量棉线长度L,最后通过刻度尺换算出铁路的实际长度,B正确;
C、用刻度尺测量乒乓球的直径,需要用到一根刻度尺和二个三角板,无法只用一根刻度尺准确测量乒乓球的直径,C错误;
D、测自行车通过的路程,我们可先记下车轮转过的圈数n,再乘以车轮的周长L,D正确。
故选:C。
10.【解答】解:冬天,湖面上结了一层厚厚的冰,当气温为﹣11℃时,冰的上表面与环境温度相同,是﹣11℃;冰下表面与水结合处是“冰水混合物”状态,所以此处的温度是0℃。
故选:A。
二、填空题(本大题共7小题,每空1分,共24分)
11.【解答】解:体温计的量程是35℃~42℃;分度值是0.1℃,水银柱的液面在36℃刻度线的右侧第七个小格,故示数为36.7℃;
体温计中的水银是液态的,一旦泄漏变为水银蒸气,是从液态变为气态,属于汽化现象;
故答案为:35℃﹣42℃;36.7℃;汽化。
12.【解答】解:固态干冰变成气态二氧化碳是升华过程,升华过程需要向周围吸收热量;空气中的水蒸气遇冷直接变成小冰粒形成霜,是凝华。冬季,室内水蒸气温度较高,遇到温度较低的玻璃,会对其放热液化形成小水珠,附着在玻璃的内表面。
故答案为:水蒸气、凝华、会放热、内侧。
13.【解答】解:
(1)夏天游泳后,刚从水中上岸的人会感到冷是由于身上的水汽化(蒸发)吸热的缘故;
(2)冰棒含嘴里冰由固态变成液态,是熔化过程,冰熔化时吸收人体的热量,使人体的温度降低,人会感到凉快。
故答案为:蒸发; 熔化。
14.【解答】解:“冰”是水凝固形成的小冰晶。露是空气中的水蒸气遇冷液化为液态的小水滴。
故答案为:凝固;液化。
15.【解答】解:(1)根据ρ=可得,正常成年人的体积:
V人===0.06m3。
水的密度是1×103kg/m3,表示1m3水的质量为1×103kg;
(2)由ρ=得原来氧气的质量:
m=ρV=6kg/m3×0.5m3=3kg,
故用去其中的后,钢瓶内剩下氧气的质量:
m′=×3kg=2kg;
剩余氧气的密度:
ρ剩===4kg/m3。
故答案为:(1)0.06;1×103kg/m3;1m3水的质量为1×103kg;(2)2;4。
16.【解答】解:(1)由甲图可知,刻度尺上1cm之间有1个小格,所以一个小格代表的长度是1cm,即此刻度尺的分度值为1cm;物体左侧与0.0cm对齐,右侧与2.4cm对齐,故物体的长度为2.4cm;由图乙可知,刻度尺上1cm之间有10个小格,所以一个小格代表的长度是0.1cm=1mm,即此刻度尺的分度值为1mm;物体左侧与0.00cm对齐,右侧与2.40cm对齐,故物体的长度为2.40cm;
(2)使用刻度尺测量长度要估读到分度值的下一位,由题中数据可知,刻度尺的分度值是1mm;
从题中数据可知,18.80cm与其它数据相差较大,所以18.80cm是错误的,应去掉;18.515cm多估读了一位,结果没有意义,应去掉;
为减小长度测量的误差,通常采用的方法是取多次测量的平均值,故物理课本的宽度是:
L==18.50cm。
故答案为:( 1)2.4;2.40;(2)1mm;18.80cm;18.515cm;18.50cm。
17.【解答】解:(1)已知甲、乙的质量之比:m甲:m乙=3:2,甲、乙的体积之比:V甲:V乙=1:3,
由可知甲、乙的密度之比:ρ甲:ρ乙===9:2;
(2)已知酸奶的质量m=250g,酸奶的体积V=200mL=200cm3,
则酸奶的密度:;
密度是物质的一种特性,与物质的种类、状态和温度有关,与质量或体积无关,因此如果从酸奶盒中倒出一半酸奶后,剩余酸奶的密度不变。
故答案为:(1)9:2;(2)1.25;不变。
三、实验探究题(本大题共3小题,每空1分,共22分)
18.【解答】解:(1)将盐水放入冰箱,盐水向冰箱放出热量;
(2)由图象可知,第10min~20min时放热但温度不变,故盐水凝固过程持续10min;这个不变的温度就是凝固点为﹣2℃,故盐冰是晶体;
(3)由图象可知BC段放热温度不变,为凝固过程,处于固液共存态;
(4)水的凝固点是0℃,与水相比,盐水的凝固点变低;严寒的冬天,地面上的积雪不能及时熔化,会影响交通安全,人们采取在雪地上撒盐的方法,降低了雪的熔点,可使雪在较低气温下熔化。
故答案为:(1)放出;(2)10;﹣2;晶体;(3)固液共存;(4)盐冰的熔点比冰的熔点低。
19.【解答】解:(1)读取温度计示数时,视线应与温度计内液面相平,故B正确;
(2)水在沸腾过程中,虽然不断吸热,但温度保持不变;由数据知,水在沸腾过程中温度保持98℃不变,所以沸点是98℃;
(3)沸腾是一种剧烈的汽化现象;水沸腾前,下层的水温度高于上层水温度,气泡上升过程中,气泡内的水蒸气遇冷液化成小水珠,气泡越来越小;水沸腾时,整个容器内水温相同,气泡上升过程中,不断有水变为水蒸气进入气泡,气泡越来越大;水沸腾的特点是吸热,但温度不变;
(4)石棉网的温度高于水的沸点,水继续吸热,故水没有立即停止沸腾。
故答案为:(1)B;(2)98;保持不变;(3)剧烈的;汽化;由大变小;由小变大;(4)烧杯中的水会从石棉网吸热。
20.【解答】解:(1)①把天平放在水平台上,移动游码至标尺零刻度线处,由图甲知,指针静止时偏左,此时应将平衡螺母向右调节,直到天平平衡;
②根据图丁可知,错误之处:a、游码没有放到零刻线处;b、砝码和物体放反了;c、用手拿砝码;
③由图乙可知,标尺分度值为0.2g,烧杯和色拉油的总质量为50g+5g+1g=56g,
(2)由丙图知,倒入量筒中色拉油的体积为50mL=50cm3;
倒入量筒中色拉油的质量为56g﹣10g=46g,
所以色拉油的密度ρ===0.92g/cm3;
(3)将烧杯中的色拉油全部倒入量筒,因烧杯壁上有少量残留的色拉油,导致测得油的体积偏小,根据密度公式可知,测得色拉油的密度偏大。
(4)实验时可先测量烧杯和色拉油的总质量,再将色拉油全部倒入量筒中,最后测量空烧杯的质量,即可减小测量时的误差,故顺序为①③④②。
故答案为:(1)①右;②游码没有放到零刻线处;砝码和物体放反了;用手拿砝码;③56;(2)0.92;(3)偏大;(4)①③④②。
四、计算题(本大题共2小题,共14分)
21.【解答】解:(1)已知铁丝的质量m=15.8kg,铁的密度:ρ铁=7.9×103kg/m3,
由可知铁丝的总体积:V===2×10﹣3m3;
(2)铁丝的横截面积S=2.5mm2=2.5×10﹣6m2,
由V=SL可知铁丝总长度:L===800m。
答:(1)总体积为2×10﹣3m3;
(2)总长度为800m。
22.【解答】解:①水的质量:m水=1.5kg﹣0.25kg=1.25kg,
v水===1.25×10﹣3m3;
∴V液=V瓶容=V水,
液体的质量:m液=1.75kg﹣0.25kg=1.5kg
∴ρ液===1.2×103kg/m3。
②水的质量:m水′=1.84kg﹣0.25kg﹣0.54kg=1.05kg,
v水′===1.05×10﹣3m3;
金属的体积:V金=V瓶容﹣V水′=1.25×10﹣3m3﹣1.05×10﹣3m3=0.2×10﹣3m3;
金属密度:ρ金===2.7×103kg/m3。
答:①液体密度1.2×103kg/m3;
②金属密度2.7×103kg/m3。
声明:试题解析著作权属菁优网所有,未经书面同意,不得复制发布日期:2022/12/7 12:36:33;用户:19321966032;邮箱:19321966032;学号:46015917
相关试卷
这是一份2023年陕西省宝鸡市陈仓区中考三模物理试题(含解析),共21页。试卷主要包含了单选题,填空题,作图题,实验题,综合题等内容,欢迎下载使用。
这是一份陕西省宝鸡市陈仓区2022-2023学年八年级下学期期中物理试题(解析版),共16页。试卷主要包含了单选题,填空及作图题,作图题,实验探究题,综合题等内容,欢迎下载使用。
这是一份陕西省宝鸡市陈仓区2022-2023学年八年级下学期期中物理试卷,共15页。试卷主要包含了单选题,填空及作图题,实验探究题,综合题等内容,欢迎下载使用。

