还剩8页未读,
继续阅读
四川省乐山市井研县 2021-2022学年九年级上学期期末道德与法治试卷(含答案)
展开
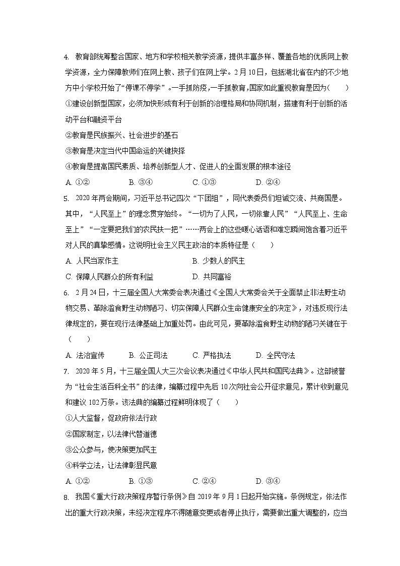
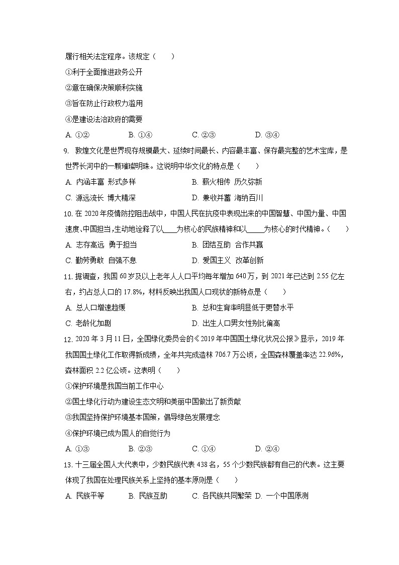
这是一份四川省乐山市井研县 2021-2022学年九年级上学期期末道德与法治试卷(含答案),共11页。试卷主要包含了单项选择题,分析说明题等内容,欢迎下载使用。
相关试卷
四川省乐山市2024届中考道德与法治试卷(含答案):
这是一份四川省乐山市2024届中考道德与法治试卷(含答案),共14页。试卷主要包含了单选题等内容,欢迎下载使用。
四川省乐山市井研县2022-2023学年八年级下学期期末教学质量检测道德与法治试题(图片版含答案):
这是一份四川省乐山市井研县2022-2023学年八年级下学期期末教学质量检测道德与法治试题(图片版含答案),文件包含教研室四川省乐山市井研县2022-2023学年八年级下学期期末教学质量检测道德与法治试题pdf、道德与法治参考答案docx等2份试卷配套教学资源,其中试卷共8页, 欢迎下载使用。
四川省乐山市市中区2022-2023学年九年级上学期期末学情调查测试道德与法治试题(含答案):
这是一份四川省乐山市市中区2022-2023学年九年级上学期期末学情调查测试道德与法治试题(含答案),共11页。试卷主要包含了上述材料表明,我国经济发展进入新常态,下面漫画《网络问政》体现了等内容,欢迎下载使用。

