2022江苏地区徐州市三年级上学期数学期末试题集锦—解答题50题
展开
这是一份2022江苏地区徐州市三年级上学期数学期末试题集锦—解答题50题,共22页。试卷主要包含了能卖完吗?,班男女生各有多少人?等内容,欢迎下载使用。
▊▊ 真题汇编2022 ▊▊
江苏省徐州市地区真题精选汇编—解答题50题
三年级第一学期数学期末
1.(2022徐州期末)水果店运进200箱苹果。如果平均每天卖出28箱,这些苹果一个星期(7天)能卖完吗?
2.(2022徐州期末)学校召开家长会,共邀请242位家长参加。如果每4人围坐一桌,至少要准备多少张桌子?
3.(2022徐州期末)鲜花店购进了180朵康乃馨,购进百合的朵数是康乃馨的3倍。两种花一共购进了多少朵?
4.(2022徐州期末)一块月饼平均切分成9份,明明吃了其中的5份,丽丽吃了其中的3份。
(1)两人一共吃了这块月饼的几分之几?
(2)丽丽比明明少吃了这块月饼的几分之几?
5.(2022徐州期末)育英小学三(2)班原来有学生44人,本学期从外地转进2名女生,此时男女生人数相等。原来三(2)班男女生各有多少人?
6.(2022徐州期末)奇奇看一本故事书,第一天看了这本书的,第二天和第一天看的同样多,两天一共看了这本书的几分之几?
7.(2022徐州期末)黄老师在超市买了一台热水器和7个同样的保温杯,一共用去810元。热水器的价格是460元,每个保温杯的价格是多少元?
8.(2022徐州期末)花房里有月季花和百合花一共72盆,卖掉30盆月季花后,两种花的盆数同样多。花房里原来有百合花多少盆?月季花多少盆?
9.(2022徐州期末)小明读一本书,第一天读了35页,以后每一天都比前一天多读5页,小明第4天读多少页?
10.(2022徐州期末)小红把一张边长24厘米的正方形纸片,剪成3张同样大小的长方形纸片(如图),每张长方形纸片的周长是多少厘米?
11.(2022徐州期末)一本书,贝贝第一天看了全书的,第二天看了全书的,剩下的第三天看完。
(1)在下图中表示出前两天看的总页数(大长方形表示整本书的页数)
(2)第二天比第一天多看了这本书的几分之几?
12.(2022徐州期末)港北小学的同学坐4辆车去科技馆参观,前3辆车每辆车都坐了50人,最后一辆车坐了47人,一共去了多少人?
13.(2022徐州期末)惠客来超市进行新年优惠活动,每天向前98名进店顾客赠送一份礼品,活动进行半个月(一个月按30天计算),超市准备1500份礼品够吗?(用估算方法解决,并写出过程)
14.(2022徐州期末)小新家养鹅和鸭共104只,卖掉24只鸭后,鸭和鹅的只数同样多,小新家原来养鹅多少只?
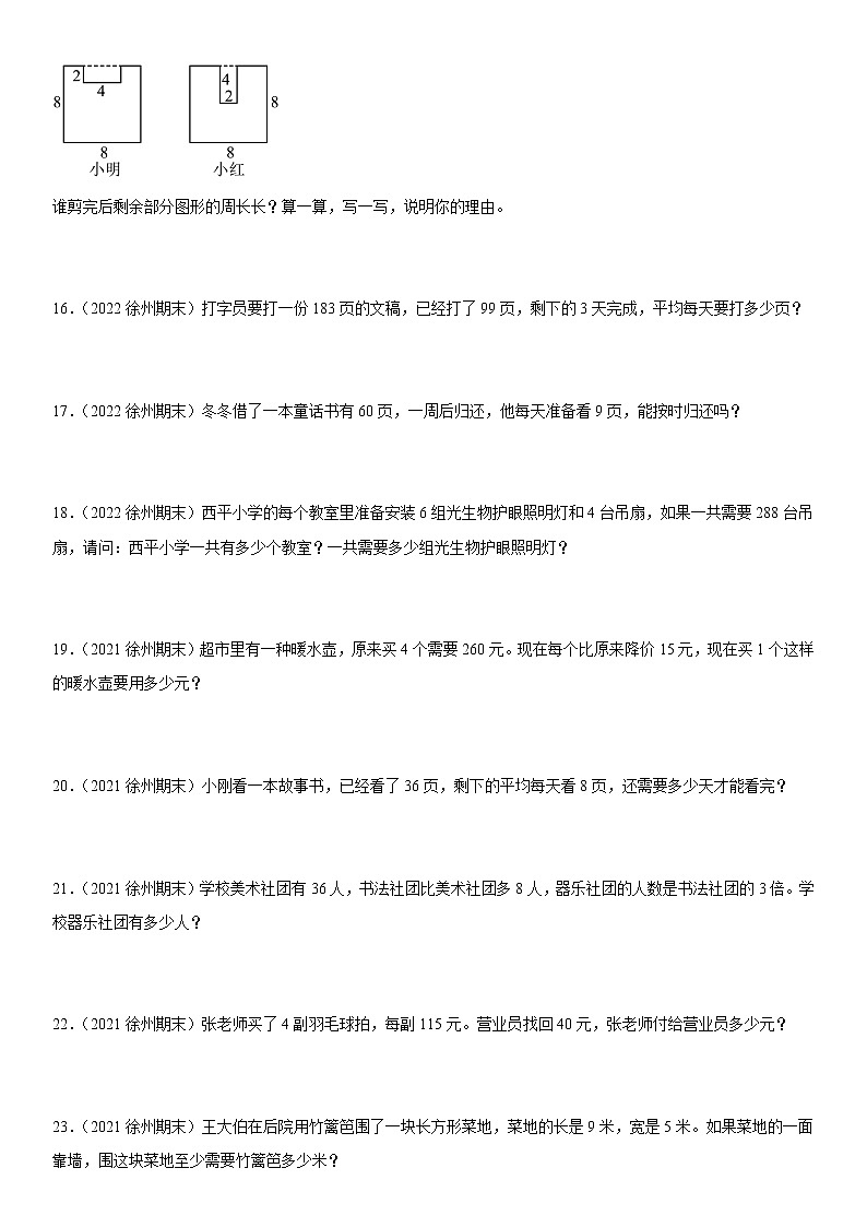
15.(2022徐州期末)在一张边长为8厘米的正方形中,小明和小红用不同的方法剪去一个长4厘米,宽2厘米的长方形。
谁剪完后剩余部分图形的周长长?算一算,写一写,说明你的理由。
16.(2022徐州期末)打字员要打一份183页的文稿,已经打了99页,剩下的3天完成,平均每天要打多少页?
17.(2022徐州期末)冬冬借了一本童话书有60页,一周后归还,他每天准备看9页,能按时归还吗?
18.(2022徐州期末)西平小学的每个教室里准备安装6组光生物护眼照明灯和4台吊扇,如果一共需要288台吊扇,请问:西平小学一共有多少个教室?一共需要多少组光生物护眼照明灯?
19.(2021徐州期末)超市里有一种暖水壶,原来买4个需要260元。现在每个比原来降价15元,现在买1个这样的暖水壶要用多少元?
20.(2021徐州期末)小刚看一本故事书,已经看了36页,剩下的平均每天看8页,还需要多少天才能看完?
21.(2021徐州期末)学校美术社团有36人,书法社团比美术社团多8人,器乐社团的人数是书法社团的3倍。学校器乐社团有多少人?
22.(2021徐州期末)张老师买了4副羽毛球拍,每副115元。营业员找回40元,张老师付给营业员多少元?
23.(2021徐州期末)王大伯在后院用竹篱笆围了一块长方形菜地,菜地的长是9米,宽是5米。如果菜地的一面靠墙,围这块菜地至少需要竹篱笆多少米?
24.(2021徐州期末)15个小朋友站成一排,从左往右数,芳芳排在第6;从右往左数,果果排在第4。芳芳和果果之间有( )人。(先在图中标出两人的位置,再填空。)
25.(2021徐州期末)在课后服务课程中,轮滑队有18人,啦啦操队比轮滑队多7人,花样跳绳队的人数是啦啦操队的3倍。花样跳绳队有多少人?
26.(2021徐州期末)达阳电池厂生产了850块太阳能电池板,经检验,有10块不合格。将合格的太阳能电池板每6块装一箱,需要多少个箱子?
27.(2021徐州期末)实验小学的每个教室里安装8组日光灯和3台吊扇,一共安装了320组日光灯。
(1)一共有多少个教室?
(2)一共安装了多少台吊扇?
28.(2021徐州期末)用一张卡纸做贺卡,第一次用去它的,第二次用去的和第一次同样多。两次一共用去这张卡纸的几分之几?
29.(2021徐州期末)一块长方形菜地,长20米,宽8米。
(1)菜地四周围上篱笆,篱笆长多少米?
(2)如果菜地一面靠墙,篱笆至少长多少米?(先画示意图,再解答。)
30.(2021徐州期末)根据已知条件提出一个两步计算的问题,并解答。
问题:_____________________?
解答:
31.(2021徐州期末)学校组织425名学生去参观科技馆,除了司机和老师,每辆车最多还能坐54名学生,请你算一算:租7辆车够吗?
32.(2021徐州期末)照样子计算,20只这样的大熊猫每天共吃竹子多少千克?
33.(2021徐州期末)喜羊羊和美羊羊去草原割青草,喜羊羊割了多少千克青草?它们一共割了多少吨青草?
34.(2021徐州期末)一根铁丝长24厘米,小明把它围成了一个正方形,那么正方形的边长是多少?
35.(2021徐州期末)张大伯打算用篱笆在墙边围一块长12米,宽6米的长方形菜地,菜地一面靠墙,另三面围篱笆。画出两种不同的围法,并分别算出篱笆的长度。
方法一:
方法二:
36.(2021徐州期末)一块菜地,种青菜,种黄瓜,其余的种西红柿,种西红柿的占这块菜地的几分之几?
37.(2021徐州期末)校园里有水杉树14棵,松树的棵数是水杉树的3倍。
(1)水杉树和松树一共有多少棵?
(2)水杉树比松树少多少棵?
38.(2021徐州期末)一瓶牛奶连瓶重2200克,标签上印有“净含量2千克”。
(1)牛奶瓶重多少克?
(2)小明喝去一半后,剩下的牛奶连瓶一共重多少克?
39.(2021徐州期末)商店里有6箱同样多的水果,每箱卖出40千克后,剩下的的水果总数相当于原来2箱的水果量,原来每箱水果多少千克?
40.(2021徐州期末)(1)在下边长方形中画一个最大的正方形。
(2)这个最大正方形的周长是( )厘米。
41.(2021徐州期末)学校买来一批图书,分给6个年级后还剩48本,如果每个年级分到105本,这批图书一共有多少本?
42.(2020徐州期末)兴趣小组参加冬令营,一年级去了148人,二年级比一年级多去12人,三、四年级去的总人数是二年级的2倍。三、四年级一共去了多少人?
43.(2020徐州期末)一款书包,原来4个需要320元。现在每个比原来便宜15元,现在每个多少元?
44.(2020徐州期末)迎新晚会,布置班级需要15个窗花。小云第一天剪1个,以后每天都比前一天多剪1个,15个窗花需要多少天才能完成?(可以画一画,也可以算一算)
45.(2020徐州期末)一块长方形地,种番茄,种黄瓜,其余的种青菜。
(1)在下面的长方形中涂色表示这三种蔬菜。
(2)种番茄和黄瓜的地一共占这块地的几分之几?
(3)种青菜比种黄瓜少的地占这块地的几分之几?
46.(2020徐州期末)某小学购进620本书,分给五年级140本,剩下的平均分给六年级3个班,六年级每个班分得多少本?
47.(2020徐州期末)小轩看一本故事书,第一天看了这本书的,第二天看了这本书的。
(1)两天一共看了这本书的几分之几?
(2)第一天比第二天多看这本书的几分之几?
48.(2020徐州期末)爸爸买了一把椅子花了187元,一张桌子的价格比一把椅子价格的4倍少59元,一张桌子多少元?
49.(2020徐州期末)王大伯围一块长40米,宽25米的长方形地养鸡,这块地一边靠墙,另外三边用篱笆围。有两种围法可以选择(如下图)。哪一种围法用的篱笆少些?需要多少米?
50.(2020徐州期末)园林局要在红光路的一边每隔8米种一棵树,从路的起点到终点一共种了55棵。这条路长多少米?
参考答案:
1.不能
【分析】平均每天卖出的箱数乘一星期的天数,再与运进的箱数进行比较即可解答。
【详解】28×7=196(箱)
196<200,不能卖完。
答:这些苹果一个星期(7天)不能卖完。
【点睛】熟练掌握两位数乘一位数的计算方法是解答本题的关键。
2.61张
【分析】用家长人数除以每桌的人数,若有余数,用商加上1,求出至少要准备多少张桌子,即可解答。
【详解】242÷4=60(张)……2(人)
60+1=61(张)
答:至少需要准备61张桌子。
【点睛】熟练掌握整数除法的计算方法是解答本题的关键。
3.720朵
【分析】购进康乃馨的朵数乘3等于购进百合花的朵数,再加上康乃馨的朵数即可解答。
【详解】180×3+180
=540+180
=720(朵)
答:两种花一共购进了720朵。
【点睛】熟练掌整数乘法的计算方法是解答本题的关键。
4.(1)
(2)
【分析】(1)根据分数的意义可知,1份占这块月饼的,则明明吃了这块月饼的,丽丽吃了这块月饼的。要求两人一共吃了这块月饼的几分之几,将加上即可。
(2)要求丽丽比明明少吃了这块月饼的几分之几,将减去即可。
【详解】(1)+=
答:两人一共吃了这块月饼的。
(2)-=
答:丽丽比明明少吃了这块月饼的。
【点睛】此题考查分数的意义和同分母分数加减法的计算。把单位“1”平均分成若干份,用分数表示,分母是分成的份数,分子是要表示的份数。
5.男生:23人;女生:21人
【分析】用44加上2,求出本学期三(2)班的学生总数;用求出的学生总数除以2,求出原来三(2)班男生的人数;用原来三(2)班男生的人数减去2,求出原来三(2)班女生的人数。
【详解】44+2=46(人)
46÷2=23(人)
23-2=21(人)
答:原来三(2)班男生有23人,女生有21人。
【点睛】解答此题的关键是先求出本学期三(2)班的学生总数,再进一步解答。
6.
【分析】根据题意可知,第一天和第二天都看了这本书的,则两天一共看了这本书的(+)。
【详解】+=
答:两天一共看了这本书的。
【点睛】本题考查同分母分数加法的计算,需熟练掌握。
7.50元
【分析】用花费的总钱数减去一台热水器的价钱,求出7个保温杯的价钱,再除以保温杯数量,求出每个保温杯的价格。
【详解】(810-460)÷7
=350÷7
=50(元)
答:每个保温杯的价格是50元。
【点睛】本题考查经济问题,关键是根据单价=总价÷数量解答。
8.百合花21盆,月季花51盆
【分析】卖掉30盆月季花后,两种花的盆数同样多,据此可知,月季花比百合花多30盆。用两种花的总盆数减去月季花比百合花多的盆数,求出两个百合花的盆数,再除以2,即可求出百合花的盆数。用两种花的总盆数减去百合花的盆数,求出月季花的盆数。
【详解】(72-30)÷2
=42÷2
=21(盆)
72-21=51(盆)
答:花房里原来有百合花21盆,月季花51盆。
【点睛】本题考查和差问题,解答方法:小数=(和-差)÷2,大数=和-小数。
9.50页
【分析】第二天读的页数比第一天多5页,用35加5即可知道第二天读的页数,再用第二天读的页数加5即可求出第三天读的页数,最后用第三天读的页数加5即可解答此题。
【详解】35+5=40(页)
40+5=45(页)
45+5=50(页)
答:小明第4天读50页。
【点睛】解答此题的关键是把握每天读的页数与前一天所读页数的关系。
10.64厘米
【分析】观察题图可知,长方形的长等于原来正方形的边长,长方形的宽等于原来正方形的边长÷3,再根据长方形的周长=(长+宽)×2解答。
【详解】(24+24÷3)×2
=(24+8)×2
=32×2
=64(厘米)
答:每张长方形纸片的周长是64厘米。
【点睛】本题考查长方形周长公式的应用,关键是求出长方形的长和宽。
11.(1)见详解(2)
【分析】(1)把这本书的总页数平均分成的9份,第一天看了其中的2份,第二天看了其中的4份,那么两天共看了其中的6份,据此作图。
(2)用减即可解答。
【详解】(1)
(2)-=
答:第二天比第一天多看了这本书的。
【点睛】同分母分数相减,分母不变,分子相减。
12.197人
【分析】用50乘3,求出前3辆车共坐了多少人;再加上47,求出一共去了多少人。
【详解】50×3=150(人)
150+47=197(人)
答:一共去了197人。
【点睛】本题的关键是读懂题意,理清题中的数量关系,再确定先算什么,最后再算什么。
13.够
【分析】一个月是30天,30除以2求出半个月的天数是15天,每天向前98名进店顾客赠送一份礼品,即每天最多赠送98份礼品,再用98乘15,估算时把98看作100,据此解答。
【详解】30÷2=15(天)
15×98≈15×100=1500(元)
1500=1500
答:超市准备1500份礼品够了。
【点睛】两位数乘两位数的估算,把这个两位数看作最接近它的整十数或整百数,再计算。
14.40只
【分析】卖掉24只鸭后,鹅与鸭的总数量也减少了,104减24求出此时鸭与鹅的总数,此时鸭和鹅的只数同样多,所以再用这个差除以2即可解答。
【详解】(104-24)÷2
=80÷2
=40(只)
答:小新家原来养鹅40只。
【点睛】24是鸭与鹅的数量差,鹅的数量比鸭少,较小数=(和-差)÷2。
15.小红,理由见详解
【分析】
如图所示,分别将剩余部分图形的一条边平移后可知,小明得到的图形的周长为原正方形的周长加上2条长2厘米的边长和,小红得到的图形的周长为原正方形的周长加上2条长4厘米的边长和,据此分别求出两个图形的周长,再比较大小。
【详解】8×4+2×2
=32+4
=36(厘米)
8×4+2×4
=32+8
=40(厘米)
36厘米<40厘米
答:小红剪完后剩余部分图形的周长长,因为两人得到剩余图形的周长中,除了相同部分即原正方形的周长外,小红获得图形多2条4厘米长的边长和,而小明获得图形多2条2厘米长的边长和。
【点睛】本题考查利用平移求图形周长,巧用平移将不规则图形的周长转化成规则图形的周长,再根据周长公式解答。
16.28页
【分析】用183减去99,求出没有打的页数;再除以3,求出平均每天要打多少页。
【详解】183-99=84(页)
84÷3=28(页)
答:平均每天要打28页。
【点睛】解答此题的关键是先求没有打的页数,再进一步解答。
17.能
【分析】分析题意可知:冬冬每天看9页,用60除以9求得看完的天数,再和7天比较即可解答。
【详解】60÷9=6(天)……6(页)
6<9
答:能按时归还。
【点睛】掌握两位数除以一位数的计算方法是解题的关键。
18.72个;432组
【分析】每个教室装4台吊扇,288除以4即可求出教室的个数,因为每个教室安装6组光生物护眼照明灯,所以再用教室的个数乘6即可求出光生物护眼照明灯的个数。
【详解】288÷4=72(个)
72×6=432(组)
答:西平小学一共有72个教室,一共需要432组光生物护眼照明灯。
【点睛】解答此题的关键是根据吊扇的个数求出教室的个数。
19.50元
【分析】用260除以4,求出原来每个暖水壶的价钱;用原来每个暖水壶的价钱减去15,求出现在每个暖水壶的价钱。
【详解】260÷4=65(元)
65-15=50(元)
答:现在买1个这样的暖水壶要用50元。
【点睛】解答此题的关键是先求出原来每个暖水壶的价钱,再进一步解答。
20.16天
【分析】这本书共164页,已经看了36页,164减36求出剩下的页数,剩下的平均每天看8页,所以用所得差除以8即可解答。
【详解】164-36=128(页)
128÷8=16(天)
答:还需要16天才能看完。
【点睛】此题的关键是求出剩下的总页数,再进一步解答。
21.132人
【分析】书法社团比美术社团多8人,36加8即可求出书法社团的人数,器乐社团的人数是书法社团的3倍,再用书法社团的人数乘3即可求出器乐社团的人数。
【详解】(36+8)×3
=44×3
=132(人)
答:学校器乐社团有132人。
【点睛】先求出书法社团的人数。求一个数的几倍是多少用乘法。
22.500元
【分析】根据题意,先求出购买4副羽毛球拍的钱数,再加上找回的40元,就是张老师付给营业员的钱,据此解答。
【详解】115×4=460(元)
460+40=500(元)
答:张老师付给营业员500元。
【点睛】本题解答的关键是先求出买4副羽毛球拍的钱数,再加上找回的钱。
23.19米
【分析】要使竹篱笆最短,把9米长的一条边靠墙,即竹篱笆的一边长是9米,另外两边是5米长,5乘2所得积加9即可求出竹篱笆的长度。
【详解】5×2+9
=10+9
=19(米)
答:围这块菜地至少需要竹篱笆19米。
【点睛】此题的重点是确定长靠墙,还是宽靠墙,再把三边长度相加即可求出竹篱笆的长度。
24.5
【分析】先根据题意标出芳芳和果果的位置,再数出两人之间的人数即可。
【详解】
芳芳和果果之间有5人。
【点睛】解决本题时应注意,数两人之间的人数时,不要把芳芳和果果计入其中。
25.75人
【分析】用轮滑队的人数加上7人,求出啦啦操的人数。再用啦啦操的人数乘3,求出花样跳绳队的人数。
【详解】(18+7)×3
=25×3
=75(人)
答:花样跳绳队有75人。
【点睛】本题关键是正确理解倍数问题:求一个数的几倍是多少,用乘法计算。
26.140个
【分析】用850减去10,求出合格的太阳能电池板的块数;再除以6,求出需要多少个箱子。
【详解】850-10=840(块)
840÷6=140(个)
答:需要140个箱子。
【点睛】解答此题的关键是先求出合格的太阳能电池板的块数,再进一步解答。
27.(1)40个
(2)120台
【分析】(1)用320除以8,即可求出一共有多少个教室;
(2)用(1)求出的教室个数乘3,即可求出这些教室一共安装了多少台吊扇。
【详解】(1)320÷8=40(个)
答:一共有40个教室。
(2)40×3=120(台)
答:一共安装了120台吊扇。
【点睛】本题考查了三位数除以一位数及两位数乘一位数的计算及应用。
28.
【分析】根据题意可知,第一次和第二次均用去它的。将第一次用去它的加上第二次用去它的,求出两次一共用去这张卡纸的几分之几。
【详解】+=
答:两次一共用去这张卡纸的。
【点睛】本题考查同分母分数加法的实际应用。同分母分数相加时,注意分母不变,只把分子相加即可。
29.(1)56米
(2)36米
【分析】(1)根据长方形的周长=(长+宽)×2,求出菜地的周长,也就是篱笆的长度。
(2)要使篱笆最短,菜地的长边应靠墙,此时篱笆长度为长+2×宽,据此解答。
【详解】(1)(20+8)×2
=28×2
=56(米)
答:篱笆长56米。
(2)
20+2×8
=20+16
=36(米)
答:篱笆至少长36米。
【点睛】本题考查长方形周长公式的实际应用,关键是明确长边靠墙时,篱笆长度最短。
30.柳树有多少棵
127棵
【分析】根据题干,因为需要两步计算,所以可以提出问题:柳树有多少棵?根据图示可得,柳树是枫树的3倍多19棵,根据枫树有36棵,柳树有(36×3+19)棵,据此解答。
【详解】问题:柳树有多少棵?
36×3+19
=108+19
=127(棵)
答:柳树有127棵。
【点睛】解答本题首先要明确图示表达的意义,再根据数量间的等量关系,以及题干的要求解答。
31.不够
【分析】用每辆车最多乘坐学生人数乘租车数量,求出可乘坐学生人数,再和参观科技馆的学生总人数比较大小。
【详解】54×7=378(名)
425>378
答:租7辆车不够。
【点睛】本题关键是根据乘法的意义求出这些车可乘坐学生人数。
32.120千克
【分析】用30除以5,求出每只大熊猫每天吃竹子的质量;再乘20,求出20只这样的大熊猫每天共吃竹子多少千克。
【详解】30÷5=6(千克)
6×20=120(千克)
答:20只这样的大熊猫每天共吃竹子120千克。
【点睛】本题考查的是归一问题,先求单一量,再求总量。
33.1143千克;2吨
【分析】用857加上286,求出喜羊羊割了多少千克青草;用喜羊羊割的青草质量加上美羊羊割的青草质量,求出它们一共割了多少千克青草;1吨=1000千克,把千克换算成吨作单位即可解答。
【详解】857+286=1143(千克)
1143+857=2000(千克)
2000千克=2吨
答:喜羊羊割了1143千克青草,它们一共割了2吨青草。
【点睛】本题考查了学生对整数加法计算以及质量单位的换算的掌握与运用。
34.6厘米
【分析】正方形的周长=边长×4,用24除以4即可求出正方形的边长。
【详解】24÷4=6(厘米)
答:正方形的边长是6厘米。
【点睛】解答此题的关键是明确这根铁丝的长度等于正方形的周长,再进一步解答。
35.见详解
【分析】方法一:当长方形的宽靠墙时,此时篱笆的长度=两条长+一条宽。
方法二:当长方形的长靠墙时,此时篱笆的长度=两条宽+一条长。
据此画出图形即可。
【详解】方法一:
12+12+6
=24+6
=30(米)
方法二:
6+6+12
=12+12
=24(米)
答:方法一的篱笆的长度是30米,方法二的篱笆的长度是24米。
【点睛】本题考查了长方形的周长公式,学生应熟练掌握并灵活运用。
36.
【分析】把一块菜地看成一个整体,用1减去再减去即可解答。
【详解】1--
=--
=
答:种西红柿的占这块菜地的。
【点睛】“1”可以看成分母和分子相同的分数(0除外),同分母分数相减时,分母不变,分子相减。
37.(1)56棵
(2)28棵
【分析】(1)要求水杉树和松树一共有多少棵,先用14乘3求出松树的棵数,再加水杉树的棵数即可;
(2)要求水杉树比松树少多少棵,用松树的棵数减去水杉树的棵数即可。
【详解】(1)14×3+14
=42+14
=56(棵)
答:水杉树和松树一共有56棵。
(2)14×3=42(棵)
42-14=28(棵)
答:水杉树比松树少28棵。
【点睛】要求一个数的几倍是多少用乘法计算;求一个数比另一个数少多少,用减法计算。
38.(1)200克
(2)1200克
【分析】(1)1千克=1000克,把2千克换算成克作单位;再用2200减去“净含量”即可解答。
(2)用“净含量”除以2,求出喝去牛奶的重量。用这瓶牛奶连瓶重量减去喝去牛奶的重量,求出剩下的牛奶连瓶重量。
【详解】(1)2千克=2000克
2200-2000=200(克)
答:牛奶瓶重200克。
(2)2000÷2=1000(克)
2200-1000=1200(克)
答:剩下的牛奶连瓶一共重1200克。
【点睛】本题关键是先进行质量单位的换算,再进行解答。
39.60千克
【分析】用40乘6求出卖出水果的总重量;根据“剩下的的水果总数相当于原来2箱的水果量”,也就是卖出去的水果总数相当于4箱的水果量,用卖出水果的总重量除以4即可解答。
【详解】40×6=240(千克)
6-2=4(箱)
240÷4=60(千克)
答:原来每箱水果60千克。
【点睛】本题的关键是理解“剩下的的水果总数相当于原来2箱的水果量”,再进一步解答。
40.(1)见详解
(2)40
【分析】(1)以长方形的一个宽为正方形的一边,再在长方形的两个长边上分别截取10厘米的线段,然后把两个截点连接起来即为最大的正方形。
(2)边长10厘米乘4即为最大正方形的周长。
【详解】(1)
(2)10×4=40(厘米)
【点睛】在长方形中画一个最大的正方形,正方形的边长与长方形宽的长度相等。
41.678本
【分析】根据题意,用每个年级分到图书本数乘年级数,求出分掉图书本数。再加上还剩下图书本数,求出这批图书总本数。
【详解】105×6+48
=630+48
=678(本)
答:这批图书一共有678本。
【点睛】本题考查三位数乘一位数的实际应用。这批图书分成两部分,一部分是分掉的图书,另一部分是还剩下的图书。
42.320人
【分析】根据题意应先求出二年级去多少人,二年级比一年级多去12人,所以二年级去的人数为:148+12=160(人),三、四年级去的总人数是二年级的2倍,所以应该用乘法即:160×2=320(人)。
【详解】(148+12)×2
=160×2
=320(人)
答:三、四年级一共去了320人。
【点睛】解答本题的关键是如何根据题中的条件列出算式,在算式计算时要注意算式的计算顺序。
43.65元
【分析】用320元除以书包个数求出一个书包的价格,再减去15元,即等于现在每个书包的价格。
【详解】320÷4-15
=80-15
=65(元)
答:现在每个65元。
【点睛】熟练掌握总价、单价和数量之间的关系是解答本题的关键。
44.5天
【分析】根据题意,第一天剪1个,第二天剪2个,第3天剪4个,第5天剪5个。此时一共剪了1+2+3+4+5=15个,正好满足班级需要。据此解答即可。
【详解】1+2+3+4+5=15(个)
答:15个窗花需要5天才能完成。
【点睛】解决本题时应先明确每天剪窗花个数,再计算这几天剪窗花总个数。若总个数小于需要窗花个数,则继续加上下一天剪窗花个数,看是否大于等于需要窗花个数。
45.(1)见详解
(2)
(3)
【分析】(1)长方形被平均分成了9份,把3份涂红色表示番茄,把4份涂黄色表示黄瓜,把剩下的2份涂绿色表示青菜。
(2)把番茄和黄瓜占的几分之几相加即可解答。
(3)单位“1”减去番茄和黄瓜一共占的等于青菜占的,再用黄瓜占的减去青菜占的即可解答。
【详解】(1)
(2)+=
答:种番茄和黄瓜的地一共占这块地的。
(3)1-=
-=
答:种青菜比种黄瓜少的地占这块地的。
【点睛】熟练掌握分数的意义及同分母分数加减法是解答本题的关键。
46.160本
【分析】根据题意,先算出分给五年级后剩下的书,剩下的书÷3就是所求。
【详解】(620-140)÷3
=480÷3
=160(本)
答:六年级每个班分得160本。
【点睛】本题考查除数的实际应用,理解题意是解题的关键。
47.(1);(2)
【分析】(1)求小轩两天一共看了这本书的几分之几,把两天一共看的书加起来即可;
(2)第一天比第二天多看了这本书的几分之几,用第一天减去第二天即可;
【详解】(1)+=
答:两天一共看了这本书的。
(2)-=
答:第一天比第二天多看了这本书的。
【点睛】此题考查学生基本应用分数加减法的能力,掌握计算方法是解题的关键。
48.689元
【分析】用椅子的价格乘4再减去59元,得出桌子的价格。
【详解】187×4=748(元);748-59=689(元)
答:一张桌子689元。
【点睛】本题主要考查和差倍问题,牢记:是几倍就乘几,少几就减几。
49.第一种围法;90米
【分析】根据题意可知王大伯围一块长40米,宽25米的长方形地养鸡,这块地一边靠墙,另外三边用篱笆围。两种围法一种是宽靠墙,一种是长靠墙。
【详解】第一种:25+25+40=90(米)
第二种:25+40+40=105(米)
90<105
答:第一种围法用的篱笆少些,需要90米。
【点睛】此题考查学生对长方形周长的认识,以及长方形的特征有2条长和2条宽。
50.432米
【分析】根据题意可知园林局要在红光路的一边每隔8米种一棵树,从路的起点到终点一共种了55棵,那么有54个间隔,就能知道这条路的总长。
【详解】55-1=54(个)
54×8=432(米)
答:这条路长432米。
【点睛】此题考查学生的间隔排列,首尾都栽树,说明树比间隔数多1。
相关试卷
这是一份2022江苏地区扬州市三年级上学期数学期末试题集锦—解答题50题,共18页。
这是一份2022江苏地区盐城市三年级上学期数学期末试题集锦—解答题50题,共25页。
这是一份2022江苏地区徐州市五年级上学期数学期末试题集锦—解答题50题,共23页。试卷主要包含了一幢楼房高80米等内容,欢迎下载使用。

