


还剩3页未读,
继续阅读
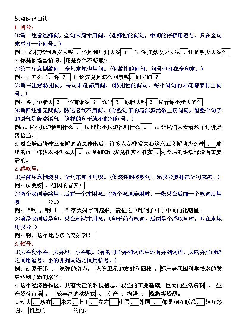
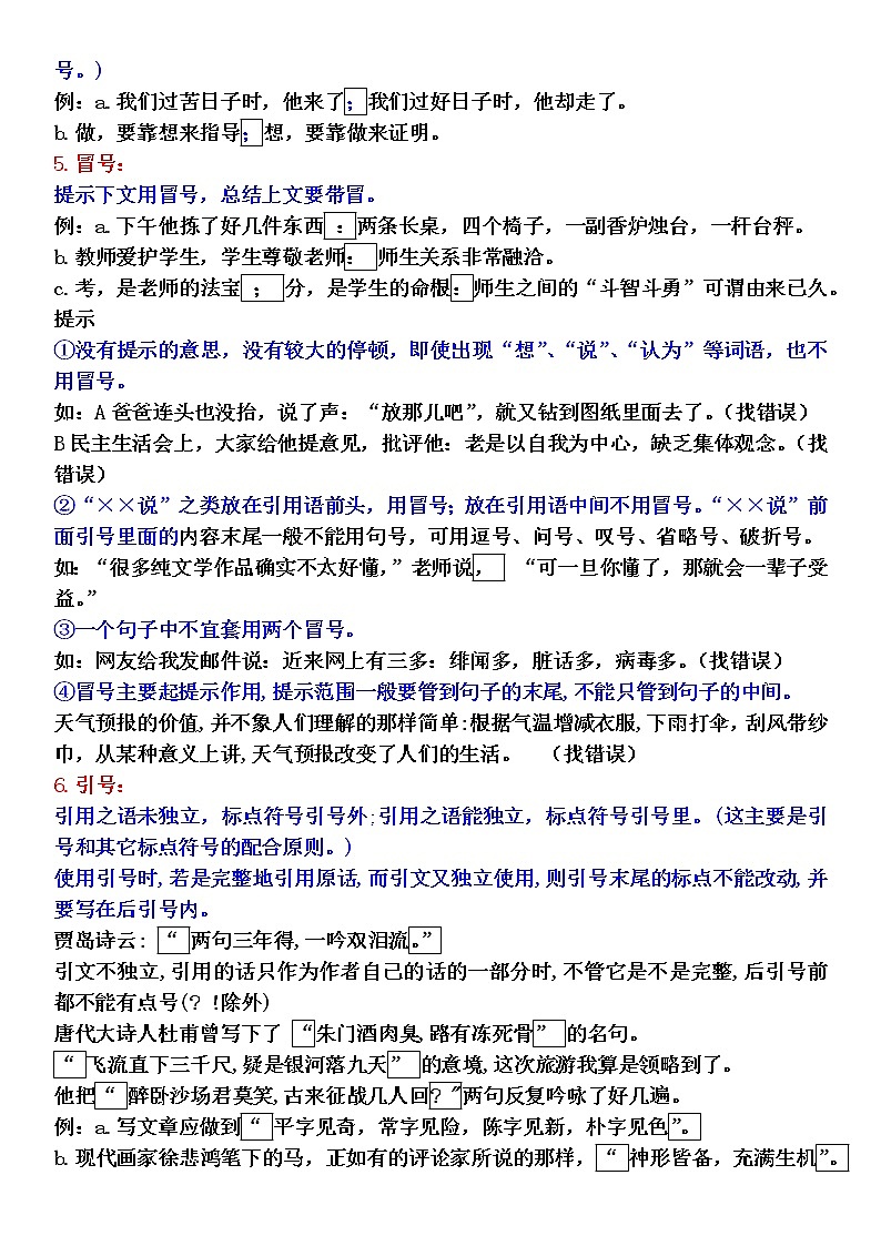
中考语文标点符号快速提升速记口诀
展开相关学案
【中考二轮专题复习】2023年语文全国通用专题备考学案——基础考查之标点符号(原卷版+解析版):
这是一份【中考二轮专题复习】2023年语文全国通用专题备考学案——基础考查之标点符号(原卷版+解析版),文件包含中考二轮专题复习2023年语文全国通用专题备考学案基础考查之标点符号解析版docx、中考二轮专题复习2023年语文全国通用专题备考学案基础考查之标点符号原卷版docx等2份学案配套教学资源,其中学案共36页, 欢迎下载使用。
2022年中考语文专题复习专题10《写作指导之提升的窍门》学案(含答案):
这是一份2022年中考语文专题复习专题10《写作指导之提升的窍门》学案(含答案),共1页。
2022年中考语文一轮复习----正确使用标点符号 学案:
这是一份2022年中考语文一轮复习----正确使用标点符号 学案,共13页。学案主要包含了四组等内容,欢迎下载使用。