仁爱湘教版九年级下册单元2 能源的开发与利用同步测试题
展开
这是一份仁爱湘教版九年级下册单元2 能源的开发与利用同步测试题,共10页。试卷主要包含了单选题,填空题,综合应用题等内容,欢迎下载使用。
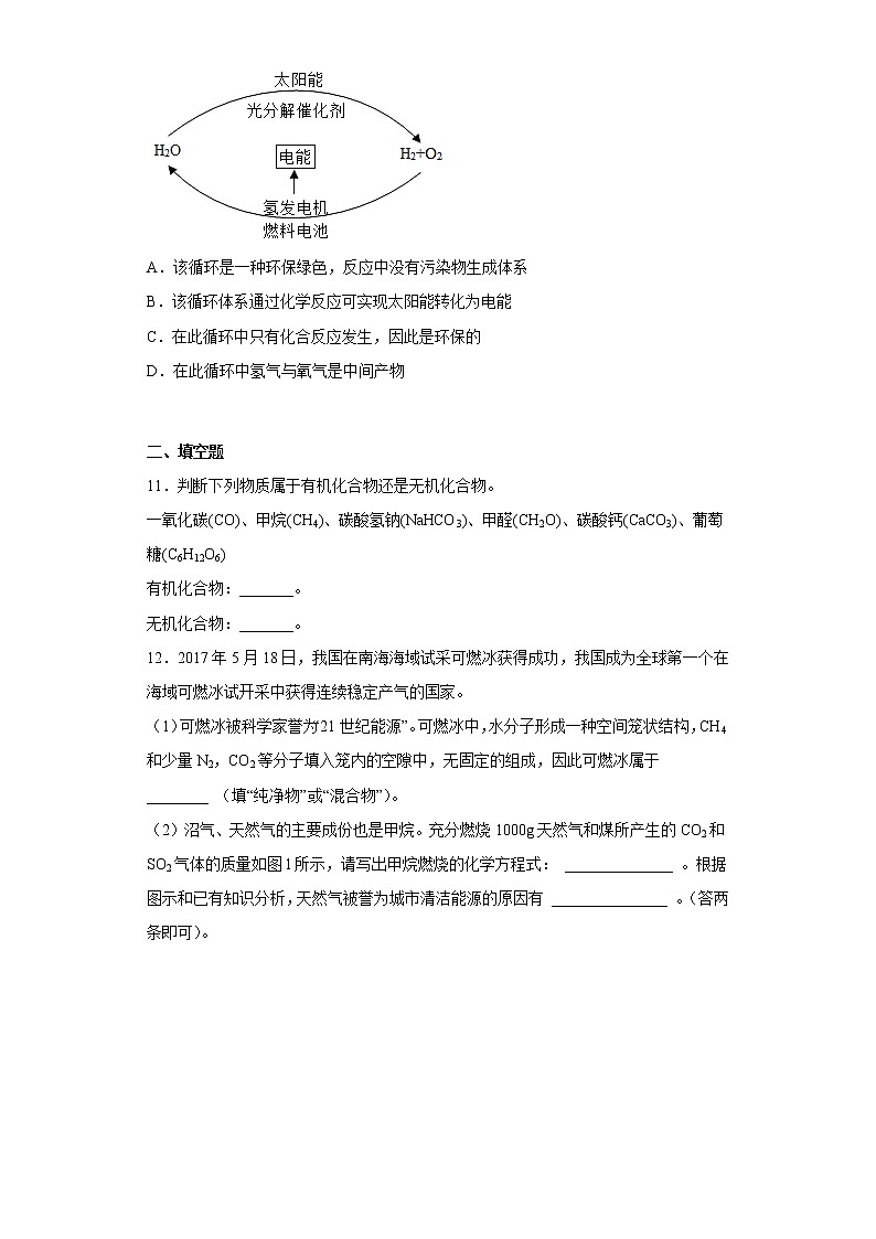
9.2能源的开发与利用同步练习仁爱版化学九年级下册学校:___________姓名:___________班级:___________考号:___________ 一、单选题1.下列图中所涉及到的能源不属于新能源的是( )A.氢能源客车 B.太阳能路灯 C.风能发电 D.石油钻井平台2.下列海洋资源中,属于可再生资源的是A.海底石油、天然气 B.潮汐能 C.海滨砂矿 D.可燃冰3.实验室有如下气体发生装置和气体收集装置:下列说法中,错误的是A.用铁和稀盐酸制取H2可选用b、dB.用大理石和稀盐酸制取CO2可选用b、cC.用氯酸钾和二氧化锰制取O2可选用a、eD.用过氧化氢溶液和二氧化锰制取O2可选用a、c4.下列资源的利用过程中,一定发生了化学变化的是( )A.液氮用作制冷剂 B.工业上分离液态空气制取氧气C.风力发电 D.用乙醇汽油作汽车燃料5.氢气作为21世纪极具开发前景的新能源之一,理由是①燃烧热值高 ②原料资源丰富 ③储存和运输时安全性高 ④燃烧产物无污染A.①②③ B.①②④ C.②③④ D.①③④6.我国“十二五”规划对“低碳经济”给予政策支持,实现“低碳经济”的一种策略是节能。下列制备氢气的方法最节能的是A.Zn+H2SO4(稀)=ZnSO4+H2↑B.焦炭与水蒸气反应:C+H2O(气)H2+COC.太阳光分解水:2H2O2H2↑+O2↑D.电解水:2H2O2H2↑+O2↑7.最理想的能源是A.氢气 B.煤 C.石油 D.天然气8.下列能量的转化过程中,由化学能转化为电能的是( ) A.蓄电池放电 B.风力发电C.水力发电 D.太阳能发电9.下列说法中正确的有几个①原子都是由质子、中子和核外电子构成的②拉瓦锡利用天平进行定量研究,弄清了物质燃烧的本质③石油炼制的产品有润滑油、汽油、航空煤油、煤焦油等④利用燃着的小木条能鉴别出空气、氧气、氮气、二氧化碳⑤浓溶液一定是饱和溶液,稀溶液一定是不饱和溶液⑥金属元素的原子最外层电子数一定小于4,则原子最外层电子数小于4的元素一定是金属元素⑦某同学量取液体,开始时俯视读数为20 mL,倒出一部分后, 准确读数为10 mL,则实际倒出的液体体积小于10 mLA.1个 B.2个 C.3个 D.4个10.科学家提出了理想的获得氢能源的循环体系(如图),根据该循环体系说法错误的是A.该循环是一种环保绿色,反应中没有污染物生成体系B.该循环体系通过化学反应可实现太阳能转化为电能C.在此循环中只有化合反应发生,因此是环保的D.在此循环中氢气与氧气是中间产物 二、填空题11.判断下列物质属于有机化合物还是无机化合物。一氧化碳(CO)、甲烷(CH4)、碳酸氢钠(NaHCO3)、甲醛(CH2O)、碳酸钙(CaCO3)、葡萄糖(C6H12O6)有机化合物:_______。无机化合物:_______。12.2017年5月18日,我国在南海海域试采可燃冰获得成功,我国成为全球第一个在海域可燃冰试开采中获得连续稳定产气的国家。(1)可燃冰被科学家誉为“21世纪能源”。可燃冰中,水分子形成一种空间笼状结构,CH4和少量N2,CO2等分子填入笼内的空隙中,无固定的组成,因此可燃冰属于 ________ (填“纯净物”或“混合物”)。(2)沼气、天然气的主要成份也是甲烷。充分燃烧1000g天然气和煤所产生的CO2和SO2气体的质量如图l所示,请写出甲烷燃烧的化学方程式: ______________ 。根据图示和已有知识分析,天然气被誉为城市清洁能源的原因有 _______________ 。(答两条即可)。(3)天然气是一种无色无味的气体,密度小于空气,天然气泄漏后.遇明火或静电易发生爆炸,为防止因天然气泄漏造成危险,可在家中安装报警器,图2甲、乙两种情况,安装位置正确的是 ______________ 。(4)甲烷不仅是重要的燃料,同时也是重要的化工原料,图3是以甲烷为原料,一定条件下制取某液体燃料的微观过程示意图。由此得出:进程I中参加反应的各物质分子个数比为 _____ ,进程Ⅱ反应的化学方程式为 ________________ 。13.2022年2月中国北京成功举办了第24届冬奥会。(1)本次冬奥会上,碲化气发电玻璃成为绿色和科技办奥交汇的创新点。图1是碲的原子结构示意图,有关信息正确的是___________(填选项字母)。A.碲是金属元素 B.碲的核电荷数为52C.碲是第5周期的元素 D.碲原子在化学变化中容易得到电子(2)图2是冬奥会“飞扬”火炬,其科技亮点之一是采用氢气作为燃料,相对于2008年北京奥运会用天然气作燃料,其优点是___________(写一点即可)。(3)北京冬奥会的吉祥物冰墩墩(图3),助力天宫课堂,其内部填充物为100%聚酯纤维,聚酯纤维属于___________(填“合成”或“复合”)材料。(4)图4是冬奥会期间,国家游泳中心使用“水冰转换”技术使水立方变冰立方,适合冰壶运动。“水冰转换”过程中水分子本身___________(填“是”或“否”)改变。14.燃料的发现和利用提高了人类生活的质量,推动了人类文明的进步。(1)将煤隔绝空气加强热,得到焦炭、煤气等,该过程属于______(填“物理”或“化学”)变化。煤与高温水蒸气反应生成CO和在300℃、1.5MPa、催化剂存在的条件下,CO和可转变为液体燃料甲醇。写出CO与反应生成甲醇的化学方程式:_______。(2)焦炭(主要成分是碳)是高炉炼铁的重要原料。炼铁高炉内发生的主要化学反应如图1所示,其中反应②体现了焦炭的_______性。(3)乙醇可作为酒精灯、酒精喷灯或灯的燃料。某钢质酒精喷灯的结构如图2所示。使用酒精喷灯时,先在预热盘中注入酒精并点燃,一段时间后,调节空气调节杆,即可点燃酒精喷灯。结合燃烧的条件回答:点燃预热盘中酒精的目的是_______。(4)氢气的制取和储存越来越受到人们的关注。①最理想的制氢方法:在合适的催化剂作用下,利用太阳光使水分解。该制氢过程______(填“吸收”或“放出”)能量,生成的氢气与氧气在相同条件下的体积之比为______。②我国稀土资源丰富,某种稀土储氢材料(用M表示)的储氢原理可表示为。M的化学式为______。15.能源和环境已经成为人们日益关注的问题。(1)目前人们利用最多的能源是煤、______和天然气等化石燃料,煤燃烧会产生大量的二氧化碳、二氧化硫和一氧化碳等气体,这些气体中,溶于水会导致酸雨的主要是___________。(2)氢气作为一种清洁燃料没有大规模使用的原因是_____________(填字母)。A.氢气的储存和运输B.获得氢气的成本C.制备氢气的原料D.氢气燃烧的热值不高 三、综合应用题16.(一)气体制取:如下图是实验室制取气体的常用装置。(1)写出一个用 A 装置制取 O2 的化学方程式 ___ 。(2)B 和 C 装置均可制取 O2,写出用 B 或 C 装置制取 O2 的化学方程式: _________ ,与 B 相比较,C 的主要优点是什么 ___ 。(3)锌跟稀硫酸反应制取氢气,同时还生成硫酸锌,写出反应的化学方程式 _________ :用试管并采用排空气法收集 H2,请在 D 处方框内画出装置图(只画试管和导气管) ________ 。(4)若用下图装置采用排水法收集 H2,请简述操作步骤 _______ 。(二)利用化学式计算:尿素[CO(NH2)2]是农业上常用的一种氮肥,可为植物提供所需的氮元素。(1)尿素的相对分子质量为 ___ 。(2)尿素中氮元素的质量分数为 ___ 。(3)农民用尿素给耕地的玉米施加氮元素,刚好需要 120kg 尿素,若改用碳酸氢铵[NH4HCO3]达到相同的肥效,则需要碳酸氢铵的质量是 ___ 。(4)硝酸铵也是农业上常见的一种氮肥,某农业站 提供的硝酸铵化肥(不纯)标签如图所示,则该化肥 中硝酸铵的纯度 ___ 。17.(1)济南市政府近年来逐步加大对黄河两岸生产、生活燃料结构的调整,以新能源代替传统能源。例如:提高居民家中天然气的使用率,改善家居环境,提高生活质量。天然气是洁净环保的优质能源,其主要成分是甲烷(化学式是CH4)。①写出天然气充分燃烧的化学方程式_____。②天然气属于清洁能源,其理由是_____。(2)工业上采用氨碱法生产纯碱(Na2CO3),主要流程如图1在①~③三个过程中,发生分解反应的是_____(填序号)。(3)侯氏制碱法以食盐为主要原料制取纯碱,制得的纯碱中常含有少量氯化钠、Na2CO3和NaCl的溶解度曲线如图2所示,试回答下列问题:①在t1℃时,Na2CO3的溶解度是_____。②t2℃时,NaCl的溶解度_____Na2CO3的溶解度(填“大于”“等于”“小于”之一)③要从海水中提取NaCl,应采用的方法是_____(填“蒸发结晶”或“降温结晶”)④若把10g的Na2CO3加入50g水中,充分溶解后,得到t1℃的Na2CO3溶液的质量是_____g。18.我们的生活离不开化学,从下列物质中选择填空(填序号),并回答问题:①水银 ②生石灰 ③氢气 ④二氧化硫 ⑤碳酸钙(1)能够形成酸雨的是_____(2)温度计中含有的物质是_____(3)未来最清洁的燃料是_____(4)石灰石的主要成分是_____(5)溶于水放热的是_____;发生的化学反应方程式为_____。
参考答案:1.D2.B3.D4.D5.B6.C7.A8.A9.A10.C11. 甲烷(CH4)、甲醛(CH2O)、葡萄糖(C6H12O6) 一氧化碳(CO)、碳酸氢钠(NaHCO3)、碳酸钙(CaCO3)12. 混合物 燃烧产生的二氧化碳少,减少了空气污染、燃烧充分,产生的有害气体和烟尘少 甲 1:1 13.(1)BCD(2)清洁无污染(3)合成(4)否 14. 化学 CO+2H2 CH3OH 还原 预热管中的酒精气化 吸收 2:1 LaNi515. 石油 SO2 A B16. 2KClO32KCl + 3O2 ↑ 2H2O2 2H2O+ O2↑ 可以控制反应速度 Zn+H2SO4=ZnSO4+H2↑ 先将集气瓶装满水,再将H2从g口通入 60 46.7% 316kg 80%17. CH4+2O2CO2+2H2O 燃烧生成的是二氧化碳和水,对环境无污染 ③ 18g 小于 蒸发结晶 5918. ④ ① ③ ⑤ ② ; CaO+H2O=Ca(OH)2 。
相关试卷
这是一份仁爱版九年级 下册专题9 化学与生活单元2 能源的开发与利用课堂检测,共16页。试卷主要包含了选择题,综合应用题,填空与简答等内容,欢迎下载使用。
这是一份九年级 下册单元3 盐 化学肥料课堂检测,共13页。试卷主要包含了选择题,判断题,综合应用题等内容,欢迎下载使用。
这是一份化学九年级 下册单元2 能源的开发与利用巩固练习,共9页。试卷主要包含了选择题,综合应用题等内容,欢迎下载使用。

