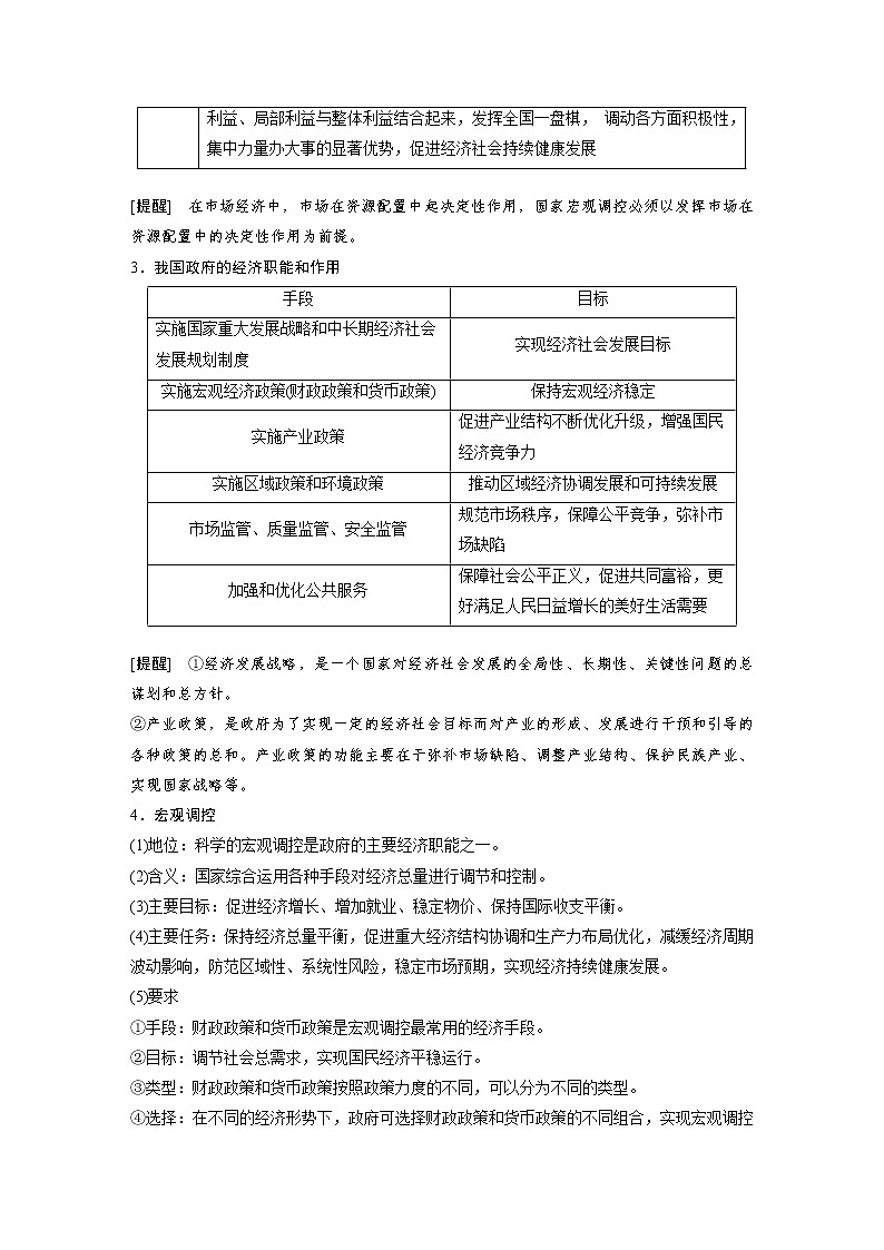
还剩15页未读,
继续阅读
所属成套资源:(部编版)高考政治一轮复习讲义 (含解析)
成套系列资料,整套一键下载
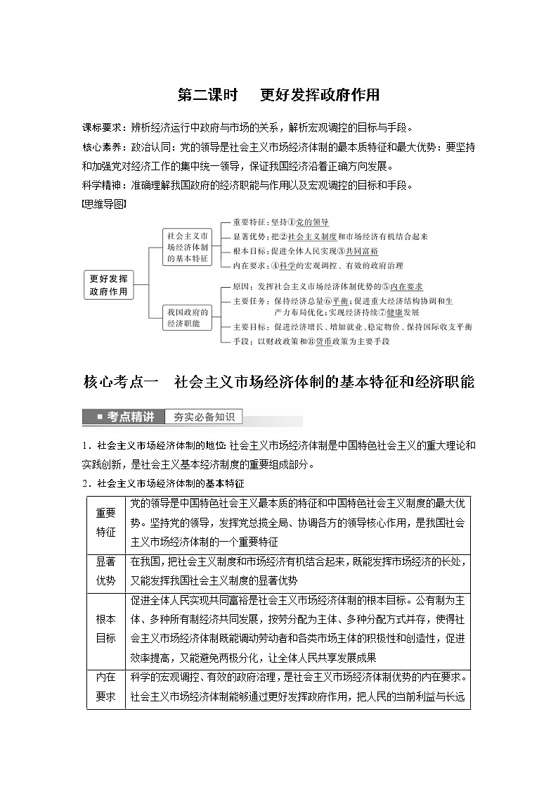
(部编版)高考政治一轮复习讲义第6课第2课时更好发挥政府作用 (含解析)
展开相关试卷
高中政治 (道德与法治)人教统编版必修2 经济与社会更好发挥政府作用练习题:
这是一份高中政治 (道德与法治)人教统编版必修2 经济与社会更好发挥政府作用练习题,共8页。试卷主要包含了单选题,填空题,主观题等内容,欢迎下载使用。
高中政治 (道德与法治)人教统编版必修2 经济与社会第一单元 生产资料所有制与经济体制第二课 我国的社会主义市场经济体制更好发挥政府作用课时练习:
这是一份高中政治 (道德与法治)人教统编版必修2 经济与社会第一单元 生产资料所有制与经济体制第二课 我国的社会主义市场经济体制更好发挥政府作用课时练习,共7页。试卷主要包含了2更好发挥政府作用等内容,欢迎下载使用。
人教统编版必修2 经济与社会更好发挥政府作用随堂练习题:
这是一份人教统编版必修2 经济与社会更好发挥政府作用随堂练习题,共5页。试卷主要包含了选择题,非选择题等内容,欢迎下载使用。

