


还剩13页未读,
继续阅读
所属成套资源:(部编版)高考政治一轮复习讲义 (含解析)
成套系列资料,整套一键下载
(部编版)高考政治一轮复习讲义第1课第1课时原始社会的解体和阶级社会的演进(含解析)
展开相关试卷
新高中政治高考2023年高考政治一轮复习(部编版) 第1课 第1课时 原始社会的解体和阶级社会的演进:
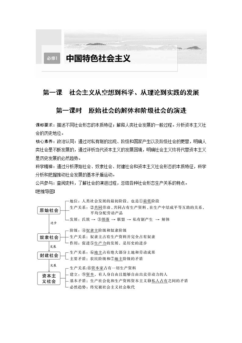
这是一份新高中政治高考2023年高考政治一轮复习(部编版) 第1课 第1课时 原始社会的解体和阶级社会的演进,共16页。试卷主要包含了原始社会与奴隶社会的对比,“昨日入城市,归来泪满巾,马克思指出,习近平总书记指出,阅读材料,回答问题等内容,欢迎下载使用。
【备战2023高考】政治考点全复习——1.1《原始社会的解体和阶级社会的演进》精选题(含解析)(统编版):
这是一份【备战2023高考】政治考点全复习——1.1《原始社会的解体和阶级社会的演进》精选题(含解析)(统编版),文件包含备战2023高考政治考点全复习11《原始社会的解体和阶级社会的演进》精选题解析版docx、备战2023高考政治考点全复习11《原始社会的解体和阶级社会的演进》精选题原卷版docx等2份试卷配套教学资源,其中试卷共11页, 欢迎下载使用。
人教统编版第一课 社会主义从空想到科学、从理论到实践的发展原始社会的解体和阶级社会的演进同步达标检测题:
这是一份人教统编版第一课 社会主义从空想到科学、从理论到实践的发展原始社会的解体和阶级社会的演进同步达标检测题,共5页。试卷主要包含了奴隶主思想家亚里士多德宣称,《左传·昭公七年》等内容,欢迎下载使用。
