





高考生物二轮复习分层训练解密12人类遗传病及伴性遗传(2份打包,解析版+原卷版,可预览)
展开
这是一份高考生物二轮复习分层训练解密12人类遗传病及伴性遗传(2份打包,解析版+原卷版,可预览),文件包含高考生物二轮复习分层训练解密12人类遗传病及伴性遗传解析版doc、高考生物二轮复习分层训练解密12人类遗传病及伴性遗传原卷版doc等2份试卷配套教学资源,其中试卷共50页, 欢迎下载使用。
考向一 性染色体与性别决定
1.(2021·陕西西安市·长安一中高二期末)雄蟋蟀的性染色体组成为XO型,体细胞中有23条染色体,雌蟋蟀的性染色体组成为XX型。下列有关叙述正确的是( )
A.雌蟋蟀体细胞中也有23条染色体
B.蟋蟀的性别决定方式和人一样,属于XY型
C.精巢细胞中最多可以观察到2条X染色体
D.在有丝分裂后期,雌蟋蟀细胞的染色体数比雄蟋蟀多1条
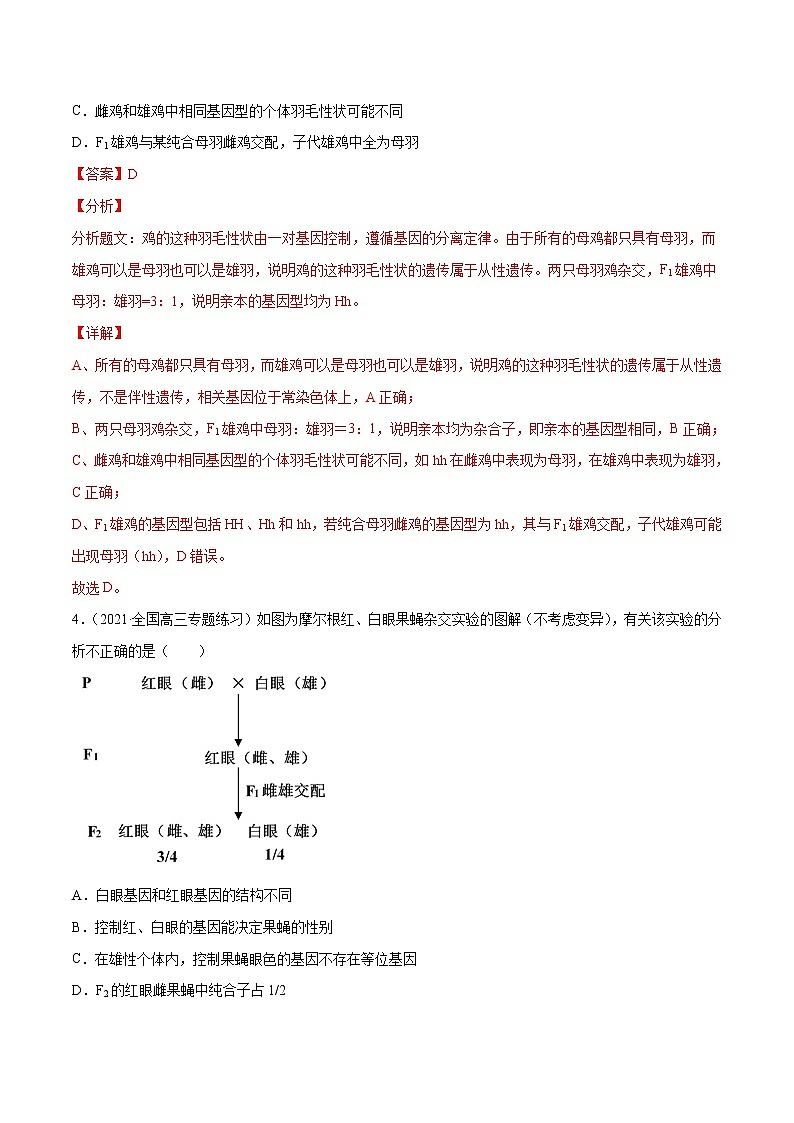
2.(2021·河北张家口市·高三期末)图1为人类性染色体的扫描电镜图,图2为人类性染色体的模式图。结合图例分析下列说法错误的是( )
A.位于性染色体上的基因的遗传总与性别相关联
B.Ⅰ、Ⅱ、Ⅲ区段上的基因均与性别决定相关
C.位于Ⅲ非同源区上的基因只限于在男性中遗传
D.血友病、红绿色盲致病基因只存在于Ⅰ非同源区
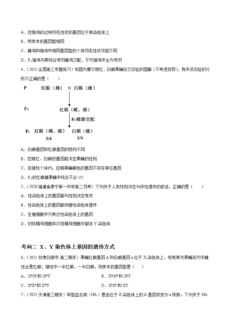
3.(2021·全国高三专题练习)鸡的性别决定方式属于ZW型,通常雌鸡的羽毛宽、短、钝且直,这种特性的羽毛叫母羽;雄鸡的羽毛细、长、尖且弯曲,这种特性的羽毛叫雄羽。所有的雌鸡都只具有母羽,而雄鸡的羽毛可以是母羽也可以是雄羽。鸡的这种羽毛性状受一对等位基因控制(用H、h表示),且雌鸡和雄鸡种群中关于羽毛性状的基因型种类相同。两只母羽鸡杂交,F1雄鸡中母羽:雄羽=3:1。下列说法错误的是( )
A.控制鸡的这种羽毛性状的基因位于常染色体上
B.两亲本的基因型相同
C.雌鸡和雄鸡中相同基因型的个体羽毛性状可能不同
D.F1雄鸡与某纯合母羽雌鸡交配,子代雄鸡中全为母羽
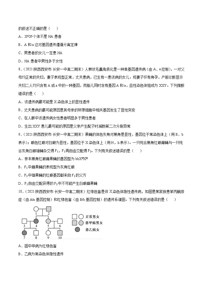
4.(2021·全国高三专题练习)如图为摩尔根红、白眼果蝇杂交实验的图解(不考虑变异),有关该实验的分析不正确的是( )
A.白眼基因和红眼基因的结构不同
B.控制红、白眼的基因能决定果蝇的性别
C.在雄性个体内,控制果蝇眼色的基因不存在等位基因
D.F2的红眼雌果蝇中纯合子占1/2
5.(2020·福建省泰宁第一中学高二月考)下列关于人类性别决定与伴性遗传的叙述,正确的是( )
A.性染色体上的基因都与性别决定有关
B.性染色体上的基因都伴随性染色体遗传
C.生殖细胞中只表达性染色体上的基因
D.初级精母细胞和次级精母细胞中都含Y染色体
考向二 X、Y染色体上基因的遗传方式
6.(2021·甘肃白银市·高二期末)果蝇红眼基因A和白眼基因a位于X染色体上,现有某对果蝇后代中雌性全是红眼,雄性中一半红眼,一半白眼,则亲本的基因型是( )
A.XAXa和XAYB.XAXA和XaY
C.XaXa和XAYD.XaXa和XY
7.(2021·天津高三期末)甲型血友病(HA)是由位于X染色体上的A基因突变为a所致。下列关于HA的叙述不正确的是( )
A.XAXa个体不是HA患者
B.A和a这对基因遗传遵循分离定律
C.男患者的女儿一定患HA
D.HA患者中男性多于女性
8.(2021·陕西西安市·长安一中高二期末)人棘状毛囊角质化是一种单基因遗传病(由A、a控制),一对父母均正常的夫妇,妻子表现型正常,丈夫患病,已生有一患该病的女儿。现妻子怀有身孕,产前诊断显示夫妇二人均只含有A或a中的一种基因,而胎儿同时含有基因A和a,且性染色体组成为XXY。下列推断错误的是( )
A.该遗传病最可能是X染色体上的显性遗传
B.丈夫患病的最可能原因是其母亲的卵原细胞中相关基因发生了显性突变
C.在人群中该遗传病女性患者明显多于男性患者
D.生出XXY患儿最可能的原因是父亲产生配子时减数第二次分裂异常
9.(2021·陕西西安市·长安一中高二期末)果蝇的体色灰身对黑身是显性,基因位于常染色体上(用B、b表示);眼色红眼对白眼为显性,基因位于X染色体上(用H,h表示)。一只纯合黑身红眼雌蝇与一只纯合灰身白眼雄蝇杂交得F1,F1再自由交配得F2。下列有关叙述错误的是( )
A.亲本黑身红眼雌果蝇的基因型为bbXHXH
B.F1中雌果蝇的表现型为灰身红眼
C.F2中雄果蝇的红眼基因都来自F1的父方
D.F1自由交配获得的F2中不可能产生白眼雌果蝇
10.(2021·陕西西安市·长安一中高二期末)红绿色盲是伴X染色体隐性遗传病,如图是某家族患苯丙酮尿症(由A/a基因控制)和红绿色盲(由B/b基因控制)的遗传系谱图。下列有关叙述错误的是( )
A.图中甲病为红绿色盲
B.乙病为常染色体隐性遗传
C.7号的基因型可能为aaXBXB或aaXBXb
D.4号与7号基因型相同的概率是100%
考向三 分析基因的位置与判断生物性别的实验设计(实验探究)
(2021·山东潍坊市·高三期末)某昆虫为XY 型性别决定,其灰身(A)与黑身(a)、直毛(B)与分叉毛(b)、正常肢(D)与短肢(d)这三对相对性状各受一对等位基因控制。假定不发生染色体变异和交叉互换。
(1)让纯合的正常肢雄性个体和短肢个体进行杂交 ,F1相互交配,所得F2为正常支雌性∶正常肢雄性∶短肢雌性∶短肢雄性=1∶1∶1∶1,则据此 ____(填能或能)判断控制正常肢与短肢的基因位于常染色体还是X染色体上? 说明判断的理由? ____
(2)现有这种昆虫三个纯合品系∶品系①同时含有 A、B基因,品系②只含 A 基因,品系③只含 B基因。关于这两对基因在染色体上的分布有以下三种假设,假设一∶两对基因都位于常染色体上;假设二∶ 有一对基因位于常染色体上,另一对位于X染色体上;假设三∶两对基因都位于X染色体上。已知Y 染色体上不存在相关基因。请以上述品系为材料,选择两个品系设计杂交实验,探究上述哪一假设成立。实验思路是_______________________,根据子一代的情况作出判断。若_______________________,则假设一成立;若_______________________,则假设二成立;若_______________________,则假设三成立。
(2021·济南市历城第二中学高三月考) 某XY性别决定型昆虫的长翅和短翅、七彩体色和单体色分别由基因A(a)、B(b)控制,其中有一对基因位于性染色体上。科研人员将长翅七彩体色雌性昆虫与短翅单体色雄性昆虫进行杂交,得到F1全为长翅单体色,F1雌雄个体交配,得到F2的表现型及比例如图所示。
(1)这两对相对性状的遗传符合基因的自由组合定律,原因是__________________。控制七彩体色和单体色的基因位于___________染色体上,F1雄昆虫的基因型是___________。
(2)F2长翅单体色雄性个体中杂合子占________,让F2中长翅单体色雌雄果蝇随机交配,F3中短翅单体色雌性个体所占的比例为______________。
(3)研究者在此昆虫的野生型种群中发现了朱砂眼隐性突变体——朱砂眼a(h1h1)和朱砂眼b(h2h2),现要通过一次杂交实验判断朱砂眼a和b是否由同一对等位基因控制,请你写出简单的实验思路并预期实验结果及结论。
实验思路: ___________________。
预期实验结果及结论:____________。
(2020·四川成都市·树德中学高三月考)某种果蝇(2N=8)灰身(A)对黑身(a)为显性,直毛(B)对分叉毛(b)为显性,A与a基因在常染色体上,B与b基因的位置未知(不考虑在Y染色体上)。现用纯合的灰身分叉毛雄蝇与纯合的黑身直毛雌蝇杂交,F1自由交配,F2的表现型及其比例为灰身直毛:灰身分叉毛:黑身直毛=4:1:1。已知该种果蝇某种基因组成的卵细胞不能受精。请回答下列问题:
(1)果蝇的一个精细胞的染色体组成可表示为______________,测定果蝇的一个基因组需要测定______条染色体上的碱基序列。
(2)控制上述两对相对性状遗传的基因_______(选填“遵循”或“不遵循”)基因的自由组合定律,含有_________基因的卵细胞不能受精。
(3)根据上述实验的统计结果,还不能判断出B与b基因是在常染色体上,还是在X染色体上。为了判断B与b基因是否只在X染色体上,还需对F的果蝇进行选择性统计分析。请简要写出两种统计方案(统计的对象及表现型条件)。
①方案1:统计F2中的________________。
②方案2:统计F2中的______________。
考向四 人类遗传病的判定、监测和预防
11.(2021·浙江高考真题)遗传病是生殖细胞或受精卵遗传物质改变引发的疾病。下列叙述正确的是( )
A.血友病是一种常染色体隐性遗传病
B.X连锁遗传病的遗传特点是“传女不传男”
C.重度免疫缺陷症不能用基因治疗方法医治
D.孩子的先天畸形发生率与母亲的生育年龄有关
12.(2021·内蒙古赤峰市·高二期末)下列关于人类遗传病的叙述正确的是( )
A.调查某单基因遗传病的发病率时,应选择有该病患者的家系进行调查
B.先天性疾病都是遗传病,后天性疾病都不是遗传病
C.通过遗传咨询和产前诊断可完全避免遗传病的发生
D.通过羊膜穿刺技术获得羊水细胞可用于先天性愚型的筛查
13.(2021·四川绵阳市·三台中学实验学校高二期末)下列关于人类遗传病及优生的叙述,正确的是( )
A.原发性高血压在群体中发病率高,B超检查能判断胎儿是否患有遗传病
B.红绿色盲在男性中的发病率等于该致病基因的基因频率,应在患者家系中调查发病率
C.镰刀型细胞贫血症可以通过基因诊断来确定,不携带致病基因的胎儿仍可能患遗传病
D.苯丙酮尿症是由一个基因控制的遗传病,患该病男子与正常女性生育的后代适宜选择男孩
14.(2021·甘肃白银市·高二期末)下列有关人类遗传病的叙述正确的是( )
A.先天性的疾病由于是从母体带来的,因此都属于遗传病
B.一个女性患血友病,那么她的父亲和儿子均患血友病
C.由于人类有46条染色体,故基因组测序需要测定23条染色体的碱基序列
D.多基因遗传病的传递,在一定条件下也符合孟德尔遗传定律
15.(2021·陕西西安市·长安一中高二期末)神经节苷脂沉积病是一种常染色体单基因隐性遗传病,病因是患者体内的某种酶完全没有活性,通常在4岁之前死亡。下列相关叙述错误的是( )
A.单基因遗传病指由单个基因控制的遗传病
B.可用基因检测手段有效预防其产生和发展
C.近亲结婚导致神经节苷脂沉积病的发病率升高
D.在人群中,男性和女性患神经节苷脂沉积病的概率相同
考向五 “四步法”分析遗传系谱图
16.(2021·柳州市第二中学高二期末)某单基因遗传病的系谱图如图,有关叙述正确的是( )
A.该病不可能为常染色体隐性遗传病
B.根据每代都有患病个体推断该病可能为显性遗传病
C.该小组同学应在人群中随机选择个体调查该病的遗传方式
D.根据系谱图中男女患者人数相同判断该病为常染色体遗传病
17.(2021·辽宁抚顺市·高三期末)下图1是某家庭的遗传系谱图,2号不携带乙病致病基因;图2表示图1中某个体的细胞中两对同源染色体及其上分布的与两种遗传病有关的基因,甲病相关基因用A、a表示,乙病相关基因用B、b表示。图2所表示的图1中的个体是( )
A.1号B.2号C.3号D.4号
18.(2021·玉门油田第一中学高二期末)下图为舞蹈症家系图,若图中7和10婚配,这对夫妇生一个正常孩子的概率为( )
A.1/6B.3/4C.1/4D.100%
19.(2021·辽宁营口市·高三期末)亨廷顿舞蹈症(HD)患者是由显性基因H序列中的三个核苷酸(CAG)发生多次重复所致。下图表示某HD家系图(图1)及每个个体CAG重复序列扩增后的电泳结果(图2)。据图分析,下列相关叙述错误的是( )
A.H基因位于常染色体上,该病是一种单基因遗传病
B.H基因中 CAG重复 25 次就可以引起个体发病
C.与I-1 比较,Ⅱ-1未患病,说明是否发病可能与年龄有关
D.I-1 产生配子时,H基因中 CAG 的重复次数会增加
20.(2021·陕西渭南市·高三一模)先天性夜盲症是一种由位于X染色体上的一对等位基因(A/a)控制的先天性眼部疾病,下图是某家族该病的遗传系谱图,其中Ⅲ-9的性染色体只有一条X染色体,其他个体的染色体组成正常。下列叙述正确的是( )
A.该病可能属于显性遗传病B.I-1、I-3和Ⅱ-8都是杂合子
C.Ⅲ-9的X染色体来自I-2D.II-5与表现正常的女性生育正常女儿的概率是1/2
考向六 调查人群中的遗传病(实验探究)
21.(2020·厦门市湖滨中学高二期中)在进行“调查人群的遗传病”学生活动中,最好选择週査( )
A.发病率较低的单基因遗传病B.发病率较高的单基因遗传病
C.发病率较低的多基因遗传病D.发病率较高的多基因遗传病
22.(2020·重庆市凤鸣山中学高二期中)下列人类遗传病调查和优生的叙述错误的是( )
A.调查人群中的遗传病时,最好选取群体中发病率较高的单基因遗传病
B.常见的优生措施有禁止近亲结婚,可以降低显性遗传病在后代中的发病率
C.孕妇血细胞检测,既可以查孕妇的凝血情况,也可查胎儿的遗传病
D.通过基因诊断确定胎儿不携带致病基因,但也有可能患染色体异常遗传病
23.(2020·九龙坡区·重庆市铁路中学校高二期中)下列关于人类遗传病的叙述,正确的是( )
A.遗传病是指基因结构改变而引发的疾病
B.具有先天性和家族性特点的疾病都是遗传病
C.杂合子筛查对预防各类遗传病具有重要意义
D.调查遗传病遗传方式常选择发病率较高的单基因遗传病
24.(2020·福建高三月考)一项关于唐氏综合征(21三体综合征)的调查结果如下表,以下叙述错误的是( )
A.抽样调查时应兼顾地区差异等因素,以增大取样的随机性
B.新生儿患唐氏综合征只与母亲年龄有关,与其他因素无关
C.减数第一次分裂后期21号染色体未分离可使子代患唐氏综合征
D.应加强35岁以上孕妇的产前诊断以降低唐氏综合征患儿出生率
25.(2020·黑龙江鹤岗市·鹤岗一中高三月考)国家开放二胎政策后,生育二胎成了人们热议的话题。计划生育二胎的准父母们都期望能再生育一个健康的无遗传疾病的“二宝”。下列关于人类遗传病的叙述错误的是( )
A.调查人群中的遗传病时,最好选取群体中发病率较高的单基因遗传病
B.如果通过基因诊断确定胎儿不携带致病基因,则可判断其不患遗传病
C.孕妇血细胞检测,既可以查孕妇的凝血情况,也可查胎儿的遗传病,但含胎儿的血细胞较少,所以目前不如羊水检查准确
D.人类遗传病的监测和预防的主要手段是遗传咨询和产前诊断
B组 专题综合练
1.(2021·浙江高考真题)小家鼠的某1个基因发生突变,正常尾变成弯曲尾。现有一系列杂交试验,结果如下表。第①组F1雄性个体与第③组亲本雌性个体随机交配获得F2。F2雌性弯曲尾个体中杂合子所占比例为( )
注:F1中雌雄个体数相同
A.4/7B.5/9C.5/18D.10/19
2.(2021·宁夏银川市·银川一中高二期末)一对表现正常的夫妇,生了一个孩子既是红绿色盲又是XYY的患者,从根本上说,前者的病因与父母中的哪一方有关?后者的病因发生在什么时期? ( )
A.与父亲有关、减数第一次分裂B.与母亲有关、减数第二次分裂
C.与父母亲都有关、受精作用D.与母亲有关、减数第一次分裂
3.(2021·甘肃省徽县第二中学高二期末)下列关于变异的说法中正确是( )
A.在某个典型的患者家系中调查,以推测该病的遗传方式
B.无子番茄和无子西瓜都属于不可遗传变异生物
C.不携带遗传病基因的个体不会患遗传病
D.基因中一段DNA的缺失或重复属于染色体结构变异
4.(2021·梅河口市第五中学高三期末)下列有关遗传、变异和进化的叙述,正确的是( )
A.血友病、猫叫综合征和先天性愚型都属于染色体异常遗传病
B.基因突变可以发生在一个DNA上的不同部位,说明基因突变具有随机性
C.基因重组可以产生新的基因组合,是生物变异的根本来源
D.大肠杆菌不能发生基因重组,但可以发生基因突变和染色体变异
二、多选题
5.(2021·陕西高二期末)果蝇的红眼基因(R)对白眼基因(r)为显性,位于X染色体上;长翅基因(B)对残翅基因(b)为显性,位于常染色体上。现让一只红眼长翅果蝇与一只白眼长翅果蝇交配,产生的F1雄果绳中有1/8为白眼残翅果蝇。下列相关叙述正确的是( )
A.亲本雌果蝇的基因型是BbXRxr
B.F1中不会出现白眼长翅雌果蠅
C.雌、雄亲本都能产生4种基因型的配子
D.F1中出现红眼残翅雌果蝇的概率是3/8
三、综合题
6.(2021·湖南长沙市·长郡中学高二期末)如图甲表示人类镰刀型细胞贫血症的病因,图乙是一个家族中该病的遗传系谱图(控制基因为B与b),请据图回答:(已知谷氨酸的密码子是GAA,GAG):
(1) SKIPIF 1 < 0 链碱基组成为________________, SKIPIF 1 < 0 链碱基组成为_________________。
(2)镰刀型细胞贫血症的致病基因位于_________染色体上,属于__________性遗传病。
(3)镰刀型细胞贫血症是由基因突变产生的一种遗传病。该病十分罕见,严重缺氧时会导致个体死亡,这表明基因突变的特点是_________________和________________。
7.(2021·北京高三期末)家蚕是二倍体(2n=28),性别决定为ZW型。家蚕一般进行有性生殖,也能进行没有雄性参与的孤雌生殖。科学家尝试用多种方法培育新的家蚕品种。
(1)通过构建家蚕某品种的纯系,可以发现并淘汰隐性致死基因和其它不良基因。育种方法如下图所示。
①染色体组成为ZW的卵原细胞经a途径减数分裂和d_____作用,产生的子代中雌雄各占一半。
②b途径表示用46℃处理家蚕18min,热效应阻止了减数分裂时______,结果形成了一个二倍体原核和一个二倍体极体,二倍体原核发育成的子代e的基因型与母本相同。
③c途径用-11℃处理家蚕30min,得到的雄蚕基因型是______(填“纯合”或“杂合”)的,使后代所有隐性性状都得以表现。
④将b途径和c途径得到的雌雄家蚕e和f杂交得到F1,F1与______回交得到F2,F2继续回交得到F3,多代后即可得到该品种家蚕的纯系(Z、W染色体除外)。
(2)家蚕中g和h是同源染色体上的两个非等位的隐性致死基因,gg或hh纯合致死。以同时携带g和h的雄蚕与不带有致死基因的雌蚕作为亲本进行杂交:
①若子代的性别为______,则g和h位于常染色体上。
②若子代全为雄蚕,请在图中标出g和h在性染色体上的位置关系。(野生型基因用“+”表示)
_____
(3)研究人员找到了位于一对常染色体上的两个非等位的隐性致死基因l1和l2,请设计杂交亲本,用图示表示亲本将致死基因l1和l2同时传给所有存活后代的过程(野生型基因用“+”表示)。
_____
8.(2021·福建厦门市·高二期末)Rubinstein-Taybi综合征(RSTS)是一种罕见的遗传病,主要症状为面部畸形,精神及运动发育迟缓等,发病率为1/100000~1/125000,且无性别差异。该疾病与CREBBP基因的突变有关,发病机理如下。
请回答:
(1)该遗传病是由于DNA分子中碱基对的__________(替换/增添/缺失),引起基因__________改变而造成的。
(2)该遗传病体现了基因突变具有__________的特点。
(3)研究人员发现某患儿的一个CREBBP基因发生突变,其父母的CREBBP基因都正常,可以推断RSTS的遗传方式是__________。
(4)若这对夫妇想再生一个健康的孩子,需要侧重使用__________(遗传咨询/产前诊断)手段,原因是__________。
9.(2021·石嘴山市第三中学高三期末)在调查某地区中的某单基因遗传病时发现,男性患者多于女性患者。一对表现型正常的夫妇,生有一个患该遗传病的儿子和一个正常女儿,女儿与一个表现型正常的男性结婚,并已怀孕。不考虑基因突变,请回答下列问题:
(1)结合以上信息判断,该遗传病是_____病,理由是_____。
(2)用“?”表示尚未出生的孩子,请画出该家族的遗传系谱图。_____
(3)怀孕的女儿生出一个表现型正常但携带该遗传病致病基因孩子的概率是_____。若女儿体内的胎儿是男性,则_____(填“需要”或“不需要”)对胎儿进行基因检测,理由是_____。
(4)对该患者的DNA进行测序,发现患者的该遗传病基因与正常人相比,发生改变的相应部分一条脱氧核苷酸链(为转录的模板链)的碱基序列比较如下:
正常人……GGGAGACAGAGATTAG……
患者 ……GGGAGACAGATTAG……
经分析可知,患者的该遗传病基因缺失了_____个碱基对,而使控制合成蛋白的_____(过程)提前终止,其氨基酸组成由原来的567个变为183个,丧失活性。(已知终止密码子有UAA\UAG\UGA)
10.(2021·全国高三期末)根据遗传学知识,回答以下两小题。
I.下图表示来自两个家系的甲、乙两种单基因遗传病的家系图和各家庭成员基因检测的结果。检测过程中用限制酶处理相关基因得到大小不同的片段后进行电泳(电泳可以使不同大小的DNA片段分离),电泳结果中的条带表示检出的特定长度的酶切片段,数字表示碱基对的数目。
(1)由系谱图可知甲病的遗传方式为____________,乙病产生的根本原因是____________。(填变异类型),依据乙病家系成员的电泳结果推测乙病致病基因为正常基因结构中发生了___________________。
(2)根据图中信息可知,II4______(填“有”或“无”)携带甲病致病基因,II8______(填“有”或“无”)患乙病。
(3)若这两对等位基因位于不同的常染色体上(来自不同家系的个体不携带相同致病基因),则II3与II7婚配,推测后代不患病的几率为_________。
II.果蝇的长翅(B)与残翅(b)为常染色体上的一对等位基因控制的相对性状,群体中与果蝇翅型相关的基因型有BB、Bb、bb。 长翅果蝇幼虫正常的培养温度为25℃,遗传学家发现:将孵化后的长翅果蝇幼虫放在37℃的环境中处理后,会得到残翅果蝇。现有一只37℃条件下得到的残翅雄果蝇,欲通过一次杂交实验鉴定其基因型,简要写
出(1)实验思路(2)预期实验结果及结论:
实验思路:____________________________
预期实验结果及结论:_________________________
母亲年龄(岁)
20~24
25~29
30~34
≥35
唐氏患儿发生率(×10-4)
1.19
2.03
2.76
9.42
杂交
P
F1
组合
雌
雄
雌
雄
①
弯曲尾
正常尾
1/2弯曲尾,1/2正常尾
1/2弯曲尾,1/2正常尾
②
弯曲尾
弯曲尾
全部弯曲尾
1/2弯曲尾,1/2正常尾
③
弯曲尾
正常尾
4/5弯曲尾,1/5正常尾
4/5弯曲尾,1/5正常尾
相关试卷
这是一份解密12 伴性遗传与人类遗传病(分层训练)-【高频考点解密】2023年高考生物二轮复习讲义+分层训练(新教材)(原卷版),共8页。试卷主要包含了控制等内容,欢迎下载使用。
这是一份高中生物高考解密12 人类遗传病及伴性遗传(分层训练)(解析版),共36页。试卷主要包含了性染色体与性别决定,X、Y染色体上基因的遗传方式,人类遗传病的判定、监测和预防,“四步法”分析遗传系谱图,调查人群中的遗传病等内容,欢迎下载使用。
这是一份高中生物高考解密12 人类遗传病及伴性遗传(分层训练)(解析版),共36页。试卷主要包含了性染色体与性别决定,X、Y染色体上基因的遗传方式,人类遗传病的判定、监测和预防,“四步法”分析遗传系谱图,调查人群中的遗传病等内容,欢迎下载使用。