





所属成套资源:(新高考)高考生物二轮精品专题(2份打包,解析版+原卷版,可预览)
(新高考)高考生物二轮精品专题十植物生命活动的调节(2份打包,解析版+原卷版,可预览)
展开
这是一份(新高考)高考生物二轮精品专题十植物生命活动的调节(2份打包,解析版+原卷版,可预览),文件包含新高考高考生物二轮精品专题十植物生命活动的调节原卷版doc、新高考高考生物二轮精品专题十植物生命活动的调节解析版doc等2份试卷配套教学资源,其中试卷共32页, 欢迎下载使用。
专题 十
××
植物生命活动的调节
命题趋势
1.由五年的考频可以看出本专题在全国卷中考查的主要内容是植物生长素的发现和作用和其他植物激素的应用。
2.在题型方面,多以选择题形式呈现。在命题形式方面,多以文字、表格、示意图的形式呈现。常借助实验图示考查生长素的运输特点及作用特性等。
3.2021年备考时应注意:对于生长素的发现,要注重科学家设计实验的原理、实验现象和结论间的内在联系。利用坐标曲线分析生长素的生理作用特点。多种植物激素间的相互作用及有关实验分析。
考点清单
考点一 生长素的发现及生理作用
1. 与燕麦胚芽鞘向光性有关的一些结论
(1)生长素的产生部位——胚芽鞘尖端;
(2)生长素发挥作用的部位——胚芽鞘尖端下面一段;
(3)感光部位——胚芽鞘尖端;
(4)弯曲生长的原因——生长素分布不均匀;
(5)引起生长素分布不均匀的原因——单侧光照、重力等;
(6)生长素的产生不需要光,即有光、无光均可产生;
(7)琼脂对生长素的运输和传递无阻碍作用,而云母片和玻璃片等则会阻碍生长素的运输;
(8)单侧光可引起胚芽鞘尖端生长素分布不均匀,表明生长素在胚芽鞘尖端可横向运输,即在单侧光的影响下,生长素从向光侧移向背光侧;发生弯曲的部位在胚芽鞘尖端下面,表明生长素可极性运输。
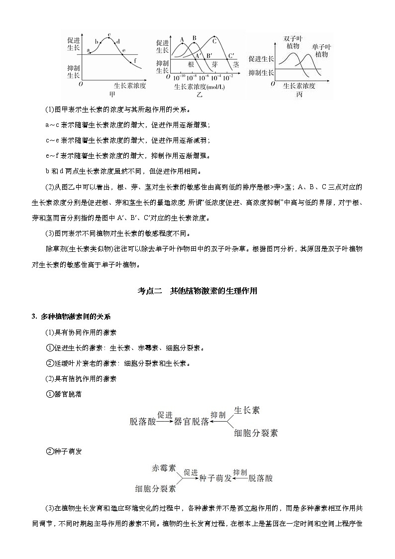
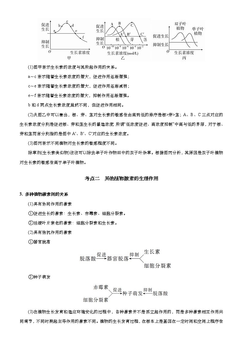
2. 分析生长素生理作用特点的曲线及拓展
(1)图甲表示生长素的浓度与其所起作用的关系。
a~c表示随着生长素浓度的增大,促进作用逐渐增强;
c~e表示随着生长素浓度的增大,促进作用逐渐减弱;
e~f表示随着生长素浓度的增大,抑制作用逐渐增强。
b和d两点生长素浓度虽然不同,但促进作用相同。
(2)从图乙中可以看出,根、芽、茎对生长素的敏感性由高到低的排序是根>芽>茎;A、B、C三点对应的生长素浓度分别是促进根、芽和茎生长的最适浓度;所谓“低浓度促进、高浓度抑制”中高与低的界限,对于根、芽和茎而言分别指的是图中A′、B′、C′对应的生长素浓度。
(3)图丙表示不同植物对生长素的敏感程度不同。
除草剂(生长素类似物)往往可以除去单子叶作物田中的双子叶杂草。根据图丙分析,其原因是双子叶植物对生长素的敏感性高于单子叶植物。
考点二 其他植物激素的生理作用
3. 多种植物激素间的关系
(1)具有协同作用的激素
①促进生长的激素:生长素、赤霉素、细胞分裂素。
②延缓叶片衰老的激素:细胞分裂素和生长素。
(2)具有拮抗作用的激素
①器官脱落
②种子萌发
(3)在植物生长发育和适应环境变化的过程中,各种激素并不是孤立起作用的,而是多种激素相互作用共同调节,不同时期起主导作用的激素不同。植物的生长发育过程,在根本上是基因在一定时间和空间上程序性表达的结果。
4. 五种植物激素的比较
名称
产生部位
生理作用
对应生长调节剂
应用
生长素
幼根、幼芽及发育的种子
促进生长,促进果实发育
萘乙酸、
2,4-D
①促进扦插枝条的生根;②促进果实发育,防止落花落果;③农业除草剂
赤霉素
幼芽、幼根、未成熟的种子等幼嫩的组织和器官里
①促进细胞伸长,引起植株增高;②促进种子萌发和果实发育
赤霉素
①促进植物茎秆伸长;②解除种子和其他部位休眠,提早用来播种
细胞分裂素
正在进行细胞分裂的器官(如幼嫩的根尖)
①促进细胞分裂和组织分化;②延缓衰老
青鲜素
蔬菜贮藏中,常用它来保持蔬菜鲜绿,延长贮存时间
乙烯
植物各部位,成熟的果实中更多
促进果实成熟
乙烯利
促进果实成熟;处理瓜类幼苗,能增加雌花形成率,增产
脱落酸
根冠、萎蔫的叶片等
抑制细胞分裂,促进叶和果实的衰老与脱落
矮壮素
落叶与棉铃在未成熟前的大量脱落
精题集训
(70分钟)
经典训练题
1.(2020年全国统一高考生物试卷(新课标Ⅲ)·2)取燕麦胚芽鞘切段,随机分成三组,第1组置于一定浓度的蔗糖(Suc)溶液中(蔗糖能进入胚芽鞘细胞),第2组置于适宜浓度的生长素(IAA)溶液中,第3组置于IAA+Suc溶液中,一定时间内测定胚芽鞘长度的变化,结果如图所示。用KCl代替蔗糖进行上述实验可以得到相同的结果。下列说法不合理的是( )
A.KCl可进入胚芽鞘细胞中调节细胞的渗透压
B.胚芽鞘伸长生长过程中,件随细胞对水分的吸收
C.本实验中Suc是作为能源物质来提高IAA作用效果的
D.IAA促进胚芽鞘伸长的效果可因加入Suc或KCl而提高
【答案】C
【解析】K+、Cl-是植物所需要的矿质离子,可被植物细胞主动吸收,进入细胞后能使细胞渗透压上升,A正确;水是细胞生命活动所需的重要物质,胚芽鞘伸长生长的过程伴随着细胞的吸水过程,B正确;由题干信息可知,用KCl代替蔗糖可得到相同的实验结果,而KCl不能作为能源物质,因此不能说明蔗糖作为能源物质来提高IAA的作用效果,C错误;IAA+Suc组胚芽鞘伸长率明显高于IAA组,而KCl代替Suc也可达到相同结果,因此说明IAA促进胚芽鞘伸长的效果可因加入Suc或KCl而提高,D正确。
2.(2020年山东省高考生物试卷(新高考)·9)植物激素或植物生长调节剂在生产、生活中得到了广泛的应用。下列说法错误的是( )
A.提高培养基中细胞分裂素与生长素间含量的比值可促进愈伤组织分化出根
B.用适宜浓度的生长素类似物处理未受粉的番茄雌蕊,可获得无子番茄
C.用适宜浓度的赤霉素处理休眠的种子可促进种子萌发
D.利用成熟木瓜释放的乙烯可催熟未成熟的柿子
【答案】A
【解析】提高细胞分裂素和生长素含量的比值,有利于愈伤组织分化成芽,A错误;生长素类似物可以促进子房发育成果实,所以如果用生长素类似物处理未授粉的番茄雌蕊,可以获得无子番茄,B正确;赤霉素可以打破种子休眠,促进种子萌发,C正确;乙烯可以促进果实成熟,成熟木瓜释放的乙烯可以促进未成熟的柿子成熟,D正确。
【点评】本题考查植物激素的功能,考生需要识记不同植物激素的功能,特别是在植物组织培养过程中的作用。
3.(2020年浙江省高考生物试卷(7月选考)·22)下列关于植物激素应用的叙述,错误的是( )
A.2,4-D可杀除禾谷类田间双子叶杂草是由于双子叶植物对2,4-D的敏感性强
B.双子叶植物花、叶和果实的脱落过程中存在生长素与乙烯的对抗作用
C.赤霉素能促进果柄伸长,使无籽葡萄的果实增大
D.喷洒脱落酸可延长绿色叶菜类蔬菜的保鲜时间
【答案】D
【解析】2,4-D为生长素类似物,其作用具有两重性,由于双子叶杂草相较于单子叶作物对2,4-D的敏感性更强,可利用一定浓度的2,4-D处理,抑制双子叶杂草生长,促进单子叶作物生长,A正确;生长素能抑制双子叶植物花、叶和果实的脱落,乙烯能促进植物花、叶和果实的脱落,二者存在对抗作用,B正确;赤霉素能促进茎的伸长,促进果实的发育,引起无籽葡萄的形成,C正确;喷洒细胞分裂素能延长绿色叶菜类蔬菜的保鲜时间,D错误。
4.(2020年江苏省高考生物试卷·11)为提高银杏枝条扦插成活率,采用800mg/L吲哚丁酸(IBA)浸泡枝条1小时,然后将其插入苗床。下图为诱导生根过程的示意图,下列叙述错误的是( )
A.枝条下切面的愈伤组织是细胞脱分化形成的
B.愈伤组织的形成有利于分化出更多的不定根
C.不定根的分化是枝条内多种激素共同调控的结果
D.新生的不定根中生长素浓度可能高于800mg/L
【答案】D
【解析】愈伤组织的形成是枝条下切面细胞脱分化的结果,A正确;愈伤组织的形成有利于根原基发生,从而产生更多的不定根,B正确;枝条内存在多种植物激素,不定根的分化是多种激素共同调控的结果,C正确;根对生长素敏感,低浓度促进根的生长,高浓度抑制其生长,故新生的不定根中生长素浓度应低于800mg/L。
5.(2020海南卷·19)赤霉素(GA)和脱落酸(ABA)参与种子萌发的调控。某课题组首先证实,GA处理大麦种子能引起α-淀粉酶基因转录生成的mRNA量增加,他们又进一步用GA、ABA对大麦种子进行不同处理,检测处理后的大麦种子α-淀粉酶合成量,结果如表(“+”表示有,“-”表示无,其中“+”的数量表示α-淀粉酶合成量的多少)。
分组处理
对照组
加GA
加ABA
加GA和ABA
α-淀粉酶合成量
++
+++
-
+
下列有关叙述正确的是( )
A.GA在翻译水平上诱导α-淀粉酶的合成
B.ABA能促进大麦种子淀粉的水解
C.GA与ABA在α-淀粉酶合成方面具有拮抗作用
D.能合成ABA的大麦种子易穗上发芽
【答案】C
【解析】由题可知,“GA处理大麦种子能引起α-淀粉酶基因转录生成的mRNA量增加”,GA在转录水平诱导α-淀粉酶的合成;A错误;α-淀粉酶促进淀粉的水解,当α-淀粉酶减少,淀粉的水解受到抑制,B错误;GA促进α-淀粉酶的合成,ABA抑制α-淀粉酶,C正确;因为ABA抑制α-淀粉酶的合成,因此ABA抑制种子的萌发,能合成ABA的大麦种子穗上发芽现象减弱,D错误。
高频易错题
1.下列关于植物生命活动调节的叙述中,不正确的是( )
A.细胞分裂素和脱落酸在调节细胞分裂过程中有拮抗关系
B.乙烯在植物体各个部位都能合成,主要是促进果实 成熟
C.达尔文的向光性实验的结论是胚芽鞘的向光性与生长素有关
D.用赤霉素处理大麦可以使大麦无需发芽就可以产生α—淀粉酶
【答案】C
【解析】细胞分裂素促进细胞分裂,脱落酸能抑制细胞的分裂,细胞分裂素和脱落酸具有拮抗作用,A正确;乙烯在植物体各个部位都能合成,主要是促进果实成熟,B正确;达尔文的向光性实验的结论是胚芽鞘的向光性与“某种物质”有关,但是并不知道该物质是什么,C错误;用赤霉素处理大麦可以使大麦无需发芽就产生α—淀粉酶,从而促进种子萌发,D正确。
2.下列关于植物激素及其应用的说法,正确的是( )
A.乙烯广泛存在于植物体中,其主要作用处是促进果实发育
B.用一定浓度的赤霉素处理芹菜,可以使芹菜茎增长
C.通过喷洒适宜浓度的生长素类似物可防止油菜籽减产
D.植物激素参与构成细胞结构,但不直接参与细胞代谢
【答案】B
【解析】乙烯广泛存在于植物体的各个部位,主要作用是促进果实成熟,A错误;赤霉素的作用是促进细胞伸长,引起植株增高,用一定浓度的赤霉素处理芹菜,可以使芹菜茎增长,B正确;油菜籽是传粉受精后形成的受精卵发育成的种子,喷洒适宜浓度的生长素类似物不能促进传粉,不能防止油菜籽减产,C错误;植物激素不参与构成细胞结构,也不直接参与细胞代谢,D错误。
3.测定玉米正常植株和矮化突变体植株的内源赤霉素含量,结果如下图。用等量外源赤霉素分别处理正常植株和矮化突变体植株的茎,正常植株茎的节间无显著变化,矮化突变体植株茎的节间恢复到正常植株的长度。下列叙述错误的是( )
A.赤霉素能促进玉米茎节间的伸长
B.该实验不能说明赤霉素作用的两重性
C.不能确定该矮化突变体是由基因突变所致
D.矮化突变体的茎可能对赤霉素的作用不敏感
【答案】D
【解析】矮化突变体植株添加了外源赤霉素恢复到正常植株的长度说明赤霉素能促进玉米茎节间的伸长,A正确。该实验中没有现象可以说明赤霉素对茎的生长起抑制作用,故不能体现赤霉素作用的两重性,B正确;根据题目中的信息,无法得知矮化突变体的产生原因,C正确;矮化突变体产生的原因是内源性赤霉素产生不足,仍能利用赤霉素使茎结节伸长,D错误。
4.某小组开展“探究生长素类似物促进插条生根的最适浓度”的实验研究,关于这个实验的叙述不正确的是( )
A.经预实验后,后续实验中还需设置一组用蒸馏水处理插条的实验作对照组
B.为了保证实验结果的可靠性,每组需要取多支插条
C.浸泡法适用于较低浓度溶液及空气湿度较大,遮阴环境
D.用不同浓度的生长素溶液处理扦插枝条,生根数量可能相同
【答案】A
【解析】在预实验中需要设置用蒸馏水处理的对照组,这样才能大致确定促进生根和抑制生根的浓度范围,在正式实验中,不需要设置空白对照,不同浓度生长素类似物处理组之间形成相互对照,A错误;为了保证实验结果的可靠性,减少实验的偶然性,每组需要取多枝插条,B正确;浸泡时,将插条的形态学下端侵泡在浓度较低,最好是在遮阴和空气湿度较高的溶液中,C正确;生长素作用具有两重性,在最适浓度的两侧,存在作用效果相同的两种生长素浓度,因此用不同浓度的生长素溶液处理扦插枝条,生根数量可能相同,D正确。
5.观察下列两个关于生长素作用的图像,下列说法正确的是( )
A.生长素对Ⅰ、Ⅳ处的生长起促进作用,对Ⅱ、Ⅲ处的生长起抑制作用
B.若乙图中Ⅰ处的生长素浓度在甲图的BD段,则Ⅱ处的浓度高于F点的浓度
C.若乙图中Ⅲ处的生长素浓度在甲图的AB段,则Ⅳ处的生长素浓度可能在EF段
D.乙图中Ⅳ处的生长素浓度能促进此处生长是因为促进细胞数量增多而生长
【答案】B
【解析】生长素对Ⅰ、Ⅲ、Ⅳ处的生长起促进作用,对Ⅱ处的生长起抑制作用,A错误;Ⅱ处的生长受抑制,故该处生长素浓度大于F点对应浓度,B正确;Ⅳ处的生长素浓度高于Ⅲ处,且Ⅳ处的生长比Ⅲ处的快,因此若Ⅲ处的生长素浓度在甲图的AB段,则Ⅳ处的生长素浓度可能在BD段,C错误;生长素促进生长的实质是促进细胞伸长而不是促进细胞分裂,D错误。
6.油菜素甾醇(BR)是植物体内一种重要的生长调节物质,又称为植物体内第六激素。某人开展了BR类似物(eBR)和细胞分裂素类似物(6-BA)对康乃馨切花的保鲜效应的研究,实验结果如下表,则( )
不同植物生长调节剂对瓶插寿命及最大切花花径的影响
处理
瓶插寿命(d)
最大切花花径(cm)
空白
9.64
5.36
eBR
16.25
6.73
6-BA
14.14
6.73
A.需配制一系列浓度梯度的eBR溶液和6-BA溶液
B.需配制eBR和6-BA的不同浓度的混合液
C.测量指标为瓶插寿命和最大切花花径
D.eBR有保鲜作用,6-BA无保鲜作用
【答案】C
【解析】该实验的自变量是eBR或6-BA的有无,并不是eBR或6-BA的浓度,故不需要配制一系列浓度梯度的eBR溶液和6-BA溶液,A错误;分析表格可知,该实验并没有eBR和6-BA的共同处理组,故不需要配制eBR和6-BA不同浓度的混合液,B错误;分析表格可知,该实验的因变量是康乃馨切花保鲜效应,观测指标是瓶插寿命、最大切花花径,C正确;与空白对照组相比,eBR和6-BA处理组瓶插寿命都更长,最大切花花径都更大,故二者都有保鲜作用,D错误。
7.(多选)研究发现,大麦种子萌发过程中需要α-淀粉酶水解淀粉供胚生长需要。赤霉素与受体GID1结合后通过一系列过程可诱导GAMYB基因的表达,GAMYB蛋白通过结合到α-淀粉酶基因的启动子上来激活α-淀粉酶基因的表达,促进种子萌发;脱落酸可以抑制GAMYB基因的表达,同时激活ABI5基因的表达来抑制种子萌发;细胞分裂素可以通过激活ARRs基因的表达,抑制ABI5基因的表达,从而间接促进种子的萌发。下列有关叙述正确的是( )
A.GID1基因突变体中α-淀粉酶基因的表达受抑制,种子不能正常萌发
B.适宜浓度的细胞分裂素处理种子可以解除脱落酸对种子萌发的抑制
C.植物激素直接参与细胞的代谢而调节植物生命活动
D.冲洗种子可以解除脱落酸对赤霉素的抑制作用
【答案】ABD
【解析】赤霉素通过与受体GID1结合诱导GAMYB基因的表达,进而激活α-淀粉酶基因的表达,促进种子萌发,因此若GID1基因突变,α-淀粉酶基因的表达受抑制,则种子不能正常萌发,A正确;脱落酸激活ABI5基因的表达,抑制种子萌发,而细胞分裂素可以抑制ABI5基因的表达,促进种子的萌发,推测适宜浓度的细胞分裂素可以解除脱落酸对种子萌发的抑制作用,B正确;植物激素不直接参与细胞的代谢,而是通过调节细胞代谢来调节植物生命活动,C错误;冲洗种子可以减少种子中脱落酸的含量,因而能解除脱落酸对赤霉素的抑制作用,D正确。
精准预测题
1.下列关于植物生命活动调节的叙述,错误的是( )
A.恶苗病是赤霉素作用的结果
B.细胞分裂素可以用于植物组织培养
C.脱落酸可促使老叶凋落
D.植物生长调节剂如乙烯可催熟水果
【答案】D
【解析】恶苗病是水稻等植物感染赤霉菌,赤霉菌分泌赤霉素导致的,A正确;植物组织培养中需要加入生长素、细胞分裂素以调节细胞的分裂和分化,B正确;脱落酸可促使叶、果实的衰老和脱落,C正确;乙烯是植物激素,不是植物生长调节剂,D错误。
2.将某种植物生理状态相同的下胚轴分成多组,分别用不同浓度的乙烯、乙烯和IBA混合液处理,一段时间后,测定下胚轴的生根条数,结果如图所示。
图中数据不能说明( )
A.高浓度乙烯对该植物的生根具有抑制作用
B.10−4mol/L的IBA对该植物的生根具有促进作用
C.IBA对该植物的生根作用表现为二重性
D.10−8mol/L乙烯和10−4mol/L IBA混合液的生根效果好
【答案】C
【解析】从图中看出,乙烯浓度过高时会抑制该植物生根,A正确;在乙烯浓度为0,IBA的浓度为10−4mol/L时,该植物的生根约为45,大于对照组的12(约),因此,10−4mol/L的IBA对该植物的生根具有促进作用,B正确;试验中IBA的浓度始终为10−4mol/L,无法体现IBA的二重性,C错误;从图中看出,10−8mol/L乙烯和10−4mol/L IBA混合液的生根效果好,D正确。
3.在农业生产中,移栽棉花的产量比非移栽棉花的产量高许多,通过比较发现移栽棉花的根系发达,其侧根比非移栽棉花的侧根多且密,这是因为在移栽过程中( )
A.促使侧根细胞的分裂
B.促使侧根产生生长素
C.抑制侧根产生生长素
D.破坏了根的顶端优势,促进侧根的生长
【答案】D
【解析】非移栽棉花的主根没有被破坏,产生较多生长素,生长素运输到侧根,导致侧根的生长素浓度较高,抑制侧根的生长;移栽的棉花,主根被破坏,即破坏了根的顶端优势,促进侧根的生长,所以移栽的棉花根系发达,其侧根比非移栽棉花的侧根多且密。综上分析,A、B、C三项均错误,D项正确。
4.植物激素是由植物自身代谢产生的一类有机物质,并从产生部位移动到作用部位,在极低浓度下就有明显生理效应的微量物质,也被称为植物天然激素或植物内源激素。下列叙述正确的是( )
A.对植物的生长具有调节作用的有机物都是植物天然激素
B.棉花表现出的顶端优势与顶芽产生的生长素的极性运输有关
C.植物激素都是从产生部位经导管或筛管运输至作用部位的
D.在豌豆开花期,喷洒低浓度的生长素将不利于豌豆种子的发育
【答案】B
【解析】植物生长调节剂对植物的生长具有调节作用,但其是由人工合成的有机物,不是植物天然激素,A错误;植物的顶端优势是顶芽产生的生长素不断向侧芽运输,致使侧芽部位生长素积累过多,从而抑制侧芽的生长,生长素从顶芽向侧芽运输属于极性运输,B正确;植物激素是有机物,在植物体内有机物是通过筛管进行运输的,C错误;豌豆是自花传粉且闭花受粉植物,豌豆开花后,已经完成了受粉,再喷施低浓度的生长素对种子的发育有促进作用,D错误。
5.淀粉体——平衡石假说认为植物依靠内含淀粉体的细胞感受对重力的单一方向的刺激,使横放的茎、根等部位发生生长素的横向运输。植物光合作用产生的葡萄糖经由聚合转变成淀粉,再以淀粉粒的形式储存于淀粉体中。下列叙述错误的是( )
A.淀粉体可感受重力的方向
B.淀粉体最终将重力信号转变成运输生长素的信号
C.植物根部的向地生长体现了生长素作用的两重性
D.根的远地侧生长素分布较多,生长较快,而使根向地生长
【答案】D
【解析】“淀粉体——平衡石假说”认为植物细胞依靠“淀粉体”感受对重力的单一方向刺激,A正确;植物细胞内的淀粉体感受重力信号的刺激,并将重力信号转变成运输生长素的信号,使近地侧生长素浓度高于远地侧,B正确;由于根部细胞对生长素比较敏感,生长素浓度较高的近地侧生长受到抑制,这体现了生长素的“低浓度促进生长、高浓度抑制生长”的两重性,C正确;根的远地侧生长素分布较少,生长较快,而使根向地生长,D错误。
6.(多选)草莓果实表面有许多瘦果,将生长一致的草莓植株均分为四组(S0、S1、S2、S3)进行如图实验(注:生长素溶液的浓度适宜且相同,S2和S3的生长素溶液的用量相同)。下列叙述正确的是( )
A.生长素是否促进果实长大与喷施生长素溶液的浓度有关
B.由S0、S1、S3组结果对比可知,瘦果能合成大量的生长素促进草莓果实长大
C.由S2组的结果可知,喷施到叶片上的生长素可以运输到果实发挥催化作用
D.S1组的果实略微长大的原因可能是果实中含有来源于其他组织的生长素
【答案】AD
【解析】生长素的生理作用具有两重性,既能促进果实发育,也能抑制果实发育,甚至导致果实脱落,生长素是否促进果实长大与喷施生长素溶液的浓度有关,A正确;与S0组相比,S1组去除瘦果后草莓发育显著减小,S3组去除瘦果并对幼果喷施生长素溶液后,草莓发育与S0组大致相当,说明瘦果可以分泌生长素促进果实发育长大,但是激素是微量、高效的有机物,瘦果不能合成大量生长素,B错误;S2组在叶片上喷施生长素,与S1组相比果实增大,说明生长素可由叶片运输至果实,促进果实发育,但激素起调节作用而不是催化作用,C错误;S1组的果实比原来略有增大,其原因可能是自身合成的生长素或来源于其他组织的生长素运输至果实促进了果实发育,D正确。
7.感染赤霉菌的水稻植株会出现疯长现象,科学家根据这一现象进行了推测,即水稻植株出现疯长可能是赤霉菌产生了某种物质所致,并在实验基础上演绎求证,最终发现了一种植物激素——赤霉素。下列有关叙述不正确的是( )
A.为了验证上述推测,需用两组未感染赤霉菌水稻幼苗进行实验
B.上述实验处理方法是:一组喷施培养过赤霉菌的培养基滤液、另一组喷施清水
C.如果只有喷施培养过赤霉菌的培养基滤液的幼苗出现了疯长现象,就证实上述推测
D.如果上述推测已证实,还需进一步实验以确定植物体内含有上述物质
【答案】B
【解析】本实验的目的是验证赤霉菌产生了某种物质,该物质导致水稻植株会出现疯长,所以应该选择两组未感染赤霉菌水稻幼苗进行实验,A正确;两组实验处理方法是:一组喷施培养过赤霉菌的培养基滤液,另一组喷施未培养过赤霉菌的培养基滤液,B错误;如果只有喷施培养过赤霉菌的培养基滤液的幼苗出现了疯长现象,就证实赤霉菌产生了某种物质导致水稻生长,C正确;植物激素必须要植物产生的,本实验只能证明赤霉菌能够产生赤霉素,所以还需进一步实验以确定植物体内含有赤霉素,D正确。
【点评】本题考查了验证水稻疯长的原因是:赤霉菌产生了某种物质,该物质导致水稻植株会出现疯长,分析实验组与对照组的自变量和因变量判断实验的目的本题考查的重点。
8.水杨酸是植物体内一种重要的内源激素,能诱导植物体内产生某些与抗病有关的蛋白质,提高抗病能力。为探究水杨酸对不同品系(YTA、YTB)水稻幼苗叶片中蛋白质含量的影响,研究人员所做相关实验的结果如下图。下列分析正确的是
A.水杨酸是细胞合成的能催化水稻细胞中蛋白质合成的有机物
B.相同浓度的水杨酸处理不同水稻幼苗后的实验结果基本相同
C.水杨酸对YTA水稻幼苗叶片中蛋白质合成的作用具有两重性
D.在实验处理浓度范围内,品系YTB对水杨酸的浓度变化更敏感
【答案】D
【解析】水杨酸是植物激素,起调节作用,不是催化作用,A错误;在实验处理浓度范围内,水杨酸对品系YTA蛋白质相对含量起促进作用,对品系YTB蛋白质相对含量既有促进作用,又有抑制作用,所以相同浓度的水杨酸处理不同水稻幼苗后的实验结果不同,B错误;水杨酸对品系YTA蛋白质相对含量起促进作用,无两重性,对品系YTB蛋白质相对含量既有促进作用,又有抑制作用,具有两重性,C错误;用3.75×10−5mol·L−1的水杨酸处理品系YTB,其幼苗叶片中蛋白质的含量高于水杨酸浓度为0mol·L−1的对照组,用7.5×10−5mol·L−1和1.5×10−4mol·L−1的水杨酸处理品系YTB,其幼苗叶片中蛋白质的含量低于水杨酸浓度为0mol·L−1的对照组,由此说明水杨酸对品系YTB幼苗叶片中蛋白质含量变化的作用具有两重性,在实验处理浓度范围内,品系YTB对水杨酸的浓度变化较敏感,D正确。
【点评】本题考查了植物激素-水杨酸对于不同品系(YTA、YTB)水稻幼苗叶片中蛋白质含量的影响,意在考查学生能理解所学知识的要点,把握知识间的内在联系,能从课外材料中获取相关的生物学信息,并能运用这些信息,结合所学知识解决相关的生物学问题的能力。
9.植物在单侧光照射下会弯向光源生长。回答下列问题:
(1)单侧光照射后9燕麦胚芽鞘向光弯曲生长的原因是_________________。
(2)生长素的极性运输对缺氧、缺少蔗糖等条件非常敏感,说明其运输方式是_________。
(3)科学家发现:向光素接受光信号后会发生某种化学变化进而从细胞膜上脱离。脱离下来的向光素形成浓度梯度,并与生长素转运蛋白相互作用,进而可能诱导生长素向胚芽鞘背光侧运输。请以燕麦胚芽鞘的向光素缺失突变体和野生型为材料,设计实验来验证“生长素在胚芽鞘横向运输是由向光素引起的”。要求简要写出实验思路和预期结果(注:向光素缺失突变体是不能合成向光素的个体。向光素是接受光的受体,其化学本质是蛋白质)。
实验思路:
①取__________________的野生型和向光素缺失突变型燕麦胚芽鞘为实验材料;
②A组:野生型燕麦胚芽鞘进行单侧光照射;
B组:野生型燕麦胚芽鞘__________________;
C组:向光素缺失突变型燕麦胚芽鞘进行__________________;
③在相同且适宜条件下培养一段时间后,观察A、B、C组燕麦胚芽鞘的生长情况。
预期结果:
A组__________________,B组__________________,C组__________________。
【答案】(1)单侧光照射后,胚芽鞘背光侧的生长素含量多于向光侧,生长素具有促进细胞伸长的作用,胚芽鞘背光侧比向光侧生长得快,从而造成向光弯曲
(2)主动运输
(3)等量 生长状况相同的在黑暗条件下培养 单侧光照射(燕麦胚芽鞘) 弯向光源生长(燕麦胚芽鞘) 直立生长(燕麦胚芽鞘) 直立生长
【解析】(1)生长素的发现使人们认识到,植物的向光性是由于生长素分布不均匀造成的:单侧光照射后,胚芽鞘背光一侧的生长素含量多于向光一侧。生长素具有促进细胞伸长的作用,胚芽鞘背光一侧比向光一侧生长快,从而造成向光弯曲。(2)由“极性运输对缺氧、缺少蔗糖等条件非常敏感”可以推知,极性运输生长素需要能量,即其运输方式为主动运输。(3)本实验的自变量有2个:野生型和突变型、单侧光和黑暗条件;因变量是燕麦胚芽鞘的长势。具体实验思路为:①取实验材料:取等量长势相同的野生型和向光素缺失突变型燕麦胚芽鞘为实验材料;②AB两组自变量为单侧光和黑暗条件,故B组为生长状况相同的野生型燕麦胚芽鞘在黑暗条件下培养;AC两组对照,自变量为燕麦胚芽鞘的种类(野生型和突变型),故C组为向光素缺失突变型燕麦胚芽鞘进行单侧光照射;③实验结果:A组对照组,燕麦胚芽鞘弯向光源生长;B组实验组,自变量是是否有光照,无光照燕麦胚芽鞘直立生长;C组自变量是是否突变,突变体燕麦胚芽鞘直立生长。
【点评】本题考查生长素的作用机理、生长素的极性运输、运输方式,把握实验设计的自变量和因变量处理,是设计实验的关键。
10.用一定的低温处理果实,可以延迟果实在常温保鲜过程中的后熟,这种低温效应称为“冷激效应”。香蕉在保鲜过程中,主要因淀粉酶活性上升导致香蕉后熟加快,香焦硬度下降。为研究不同冷激处理对香蕉后熟的影响,研究者进行了相关实验,其结果如下表:
0℃冰水处理不同时间
0℃冷空气处理不同时间
0h
0.5h
1h
2h
0h
1.5h
2.5h
3.5h
后熟软化天数
12
18
23
7
12
19
24
16
有无冻伤状斑点
-
+
++
++++
-
-
-
-
注“-”表示无,“+”表示有,“+”数量越多表示斑点越多。
(1)淀粉酶和盐酸都能催化淀粉水解,但酶的催化效率更高,原因是____________________,这说明酶具有__________。
(2)该实验的自变量是____________________,根据实验结果,应选取____________________的冷激处理条件,对延缓香蕉后熟效果最理想,理由是________________________________________。
(3)在实验过程中,可用__________对淀粉分解产物可溶性糖进行检测,水浴加热后生成__________沉淀。研究发现,香蕉产生的__________能提高淀粉酶活性而促进其成熟,导致香蕉的硬度下降。
【答案】(1)酶降低活化能的作用更显著 高效性
(2)冷激处理方式和时间 0℃冷空气处理2.5h 该处理条件对香蕉后熟软化的抑制效果最显著,且不会使香蕉产生冻伤
(3)斐林试剂 砖红色 乙烯
【解析】(1)淀粉酶和盐酸(无机催化剂)都能催化淀粉水解,但由于酶降低活化能的作用更显著,所以酶的催化效率更高,这说明酶具有高效性。(2)根据表格分析,该实验的自变量是冷激处理方式(0℃冰水处理和0℃冷空气)和时间,根据实验结果,选取0℃冷空气处理2.5小时的冷激处理条件,对香蕉后熟软化的抑制效果最显著,且不会使香蕉产生冻伤,对延缓香蕉后熟效果最理想。(3)淀粉分解产物是麦芽糖,在实验过程中,可用斐林试剂对淀粉分解产物可溶性糖进行检测,水浴后生成砖红色沉淀。研究发现,香蕉产生的乙烯能提高淀粉酶活性而促进其成熟,导致香蕉的硬度下降。
【点评】本题以表格的形式,考查酶的作用机理,对照实验的分析和还原性糖的鉴定,意在考查学生理解酶的作用机理和特性,分析对照实验的方法,了解还原糖的鉴定。
相关试卷
这是一份(新高考)高考生物二轮精品专题五遗传分子的基础(2份打包,解析版+原卷版,可预览),文件包含新高考高考生物二轮精品专题五遗传分子的基础原卷版doc、新高考高考生物二轮精品专题五遗传分子的基础解析版doc等2份试卷配套教学资源,其中试卷共31页, 欢迎下载使用。
这是一份(新高考)高考生物二轮精品专题十一种群及其动态群落及其演替(2份打包,解析版+原卷版,可预览),文件包含新高考高考生物二轮精品专题十一种群及其动态群落及其演替原卷版doc、新高考高考生物二轮精品专题十一种群及其动态群落及其演替解析版doc等2份试卷配套教学资源,其中试卷共33页, 欢迎下载使用。
这是一份(新高考)高考生物二轮精品专题十三实验与探究(2份打包,解析版+原卷版,可预览),文件包含新高考高考生物二轮精品专题十三实验与探究原卷版doc、新高考高考生物二轮精品专题十三实验与探究解析版doc等2份试卷配套教学资源,其中试卷共33页, 欢迎下载使用。
