


新高中地理高考高考地理五年真题分类汇编(2017-2021) 第28讲 地理信息技术(学生版)
展开
这是一份新高中地理高考高考地理五年真题分类汇编(2017-2021) 第28讲 地理信息技术(学生版),共10页。试卷主要包含了单选题等内容,欢迎下载使用。
高考地理五年真题分类汇编(2017-2021) 第28讲 地理信息技术一、单选题1.(2021·广东)据报道,2020年深圳市大将创新科技有限公司的无人机产品占全球及国内市场份额分别超80%和70%。目前,德国是该公司在欧洲的最大市场。该公司在德国的金融中心法兰克福市设立了欧洲总部。据此完成下列小题。 (1)无人机自动返航主要使用的技术是( ) A.气压感知
B.大地测量
C.遥感监测
D.卫星定位(2)该公司欧洲总部选址基本不考虑的因素是( ) A.旅游资源
B.消费市场
C.科研人才
D.航空枢纽2.(2021·浙江) 2020年7月,湖南常德发生滑坡,因灾前成功预警.未造成人员伤亡。下图为基于地理信息技术的滑坡预警监测系统示意图。完成下列小题。 (1)按自然灾害的成因与发生过程划分.滑坡属于( ) A.气象灾害
B.生物灾害
C.海洋灾害
D.地质灾害(2)对该预警监测系统的描述,正确的是( ) ①运用GPS采集雨量信息②利用BDS(北斗系统)采集滑坡体位移数据③运用RS模拟滑坡动态过程④利用GIS进行数据分析与共享A.①②
B.②④
C.①③
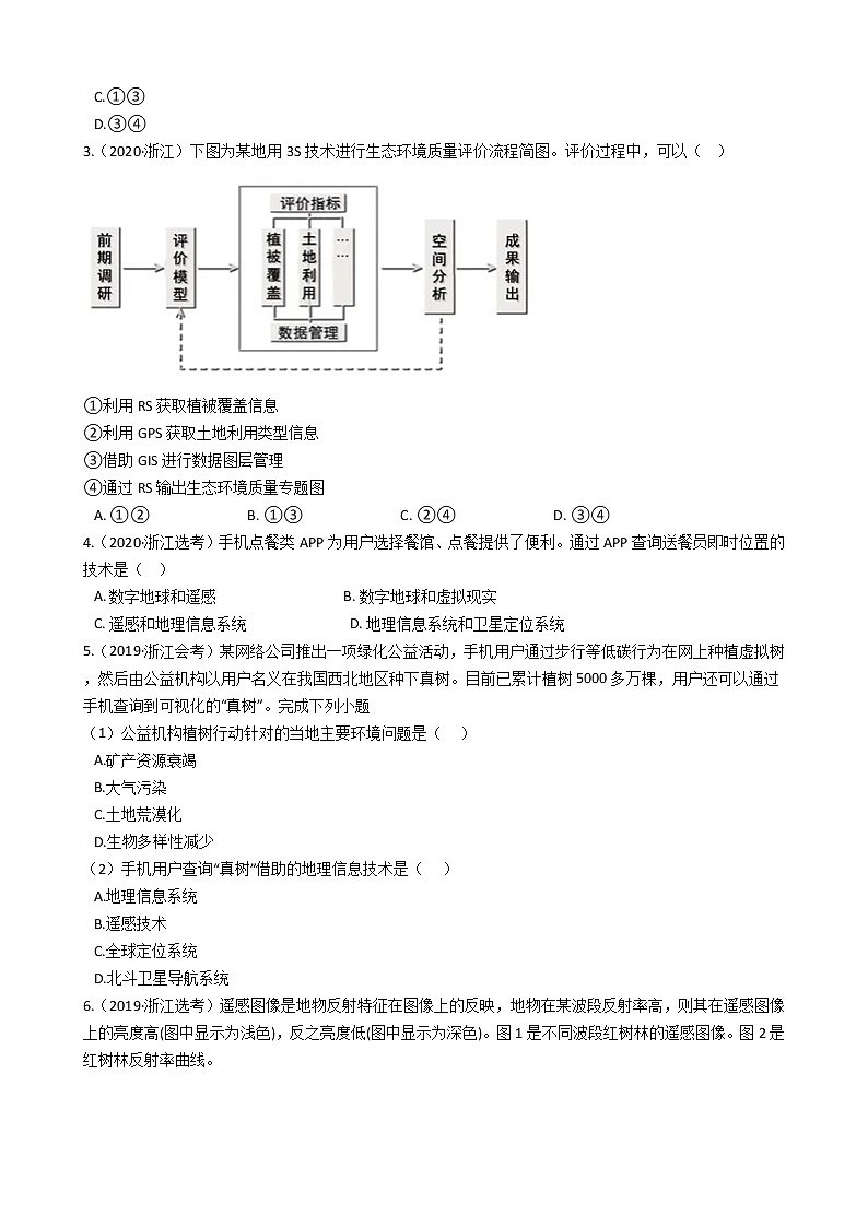
D.③④3.(2020·浙江)下图为某地用3S技术进行生态环境质量评价流程简图。评价过程中,可以( ) ①利用RS获取植被覆盖信息②利用GPS获取土地利用类型信息③借助GIS进行数据图层管理④通过RS输出生态环境质量专题图A. ①② B. ①③ C. ②④ D. ③④4.(2020·浙江选考)手机点餐类APP为用户选择餐馆、点餐提供了便利。通过APP查询送餐员即时位置的技术是( ) A. 数字地球和遥感 B. 数字地球和虚拟现实
C. 遥感和地理信息系统 D. 地理信息系统和卫星定位系统5.(2019·浙江会考)某网络公司推出一项绿化公益活动,手机用户通过步行等低碳行为在网上种植虚拟树,然后由公益机构以用户名义在我国西北地区种下真树。目前已累计植树5000多万棵,用户还可以通过手机查询到可视化的“真树”。完成下列小题 (1)公益机构植树行动针对的当地主要环境问题是( ) A.矿产资源衰竭
B.大气污染
C.土地荒漠化
D.生物多样性减少(2)手机用户查询“真树”借助的地理信息技术是( ) A.地理信息系统
B.遥感技术
C.全球定位系统
D.北斗卫星导航系统6.(2019·浙江选考)遥感图像是地物反射特征在图像上的反映,地物在某波段反射率高,则其在遥感图像上的亮度高(图中显示为浅色),反之亮度低(图中显示为深色)。图1是不同波段红树林的遥感图像。图2是红树林反射率曲线。图2反射率波段与图1遥感图像对应正确的是( )A. ①—丙 ②—乙 ③—甲 B. ①—乙 ②—丙 ③—甲
C. ①—丙 ②—甲 ③—乙 D. ①—乙 ②—甲 ③—丙7.(2018·浙江选考)下图为某地理信息技术主要工作流程示意图。完成问题。 该地理信息技术为( )A. RS B. GPS C. GIS D. VR8.(2019·浙江会考)推广精确农业、“处方”农业是实现农业可持续发展的重要措施。完成下列小题。 (1)影响精确农业、“处方”农业的主导区位因素是( ) A.气候
B.交通
C.市场
D.科技(2)利用地理信息技术手段“及时获取农作物长势和病虫害程度信息”是实施“处方”农业的基础。该技术主要是() A.RS
B.GPS
C.VR
D.GIS9.(2018·江苏)2018年4月19日,在突尼斯召开的“一带一路”遥感考古新闻发布会上,公布了中国科学家利用遥感技术在突尼斯中南部发现的10处古罗马时期遗存,这一发现揭示了当时的军事防御系统与农业灌溉系统布局。下图为“突尼斯境内古罗马遗址遥感考古影像图”。读图回答下列小题。 (1)这一考古成果表明遥感技术可以( ) A.完全取代传统的田野考古工作
B.确定地表、地下人类活动遗迹的时代
C.探知各种人类活动遗迹曾经的功能与作用
D.帮助分析较大地域范围内人类活动遗迹间的联系(2)突尼斯中南部有利于遥感考古发挥其独特优势,因为这一区域( ) A.人类活动较多
B.位于沿海地区
C.森林覆盖率高
D.地处荒漠边缘
答案解析部分一、单选题1.【答案】 (1)D
(2)A 【考点】工业区位因素,全球定位系统(GPS)在定位导航中的应用 【解析】【点评】资源密集型:主要分布于经济水平较低的地区,受资源分布的影响和制约。其发展特点为:需进行一定开发,要有长远的发展计划。投入要素为原料。(例:采掘业和农产品加工业)
劳动密集型:主要分布于经济发展水平低,劳动力丰富的地区。发展特点为:产品处于成熟期和衰退期,需开发优质新产品,并降低生产成本;投入要素为劳动力。(例:纺织、普通服装制造、家用电器装配工业)
资金密集型:分布于经济发展水平高的地区,资金雄厚,对原料依赖性强;发展特点:产品多处于成熟期,应采用新工艺、新技术;投入要素为资金(例:钢铁、化工)
技术密集型:多分布于高科技和高等教育发达的地区;特点为产品多处于增长期和开发期,更新速度快,技术成本高:投入要素为技术(例:微电子、核工业、航天工业、激光工业)
原料指向:某些原料消耗量远大于产品重量的行业(如炼铁),或原料不易运输且容易变质的行业(如水果、蔬菜、水产等加工工业),区位尽量靠近原料产地。
能源导向型:某些在单位产品成本中能源费用占很大比重的行业(如电解铝),区位尽量靠近廉价的能源产地。
市场导向型:某些产品不易运输的行业(如硫酸),或随时需根据市场需求变化调整产品的行业(如日用品工业),区位多靠近销售市场。2.【答案】 (1)D
(2)B 【考点】全球定位系统(GPS)在定位导航中的应用,地理信息系统(GIS)在城市管理中的应用,滑坡和泥石流 【解析】【分析】(1)滑坡是在自然或人为因素的作用下形成的,对人类生命财产、环境造成破坏和损失的地质作用,属于地质灾害。D符合题意。
(2)①GPS主要应用于定位、导航,雨量信息采集与之无关,故①错误。
②BDS作为定位导航系统可以监测滑坡体位移数据,故②正确。
③GIS是在计算机硬、软件系统支持下,对有关地理分布数据进行采集、储存、管理、运算、分析、显示和描述的技术系统,模拟滑坡动态过程也需要GIS,故③错误,④正确。
故B②④正确,ACD错误,B符合题意。
故答案为:(1)D;(2)B
【点评】全球定位系统(GPS)的应用
依据全球定位系统所具有的特征,其广泛应用于以下领域: 应用领域功能表现具体用途军事定位导航主要给航行中的军舰、飞机及导弹提供定位和导航信息,同时也广泛应用于野外军事行动中单兵和移动装备定位及跟踪测量定位GPS技术已广泛应用于大地测量、资源勘探、地壳运动观测、地籍测量交通定位导航对车辆进行跟踪、调度管理、合理分配,从而以最快的速度响应用户的乘车或配送请求,降低能源消耗,节省运行成本。同时GPS对车辆还具有导航功能救援定位导航可对消防人员、救护人员、交通警察进行应急调遣,从而提高紧急事件处理部门对火灾、犯罪现场、交通事故等紧急事件的响应效率农业定位实施“精准农业耕作”及捕鱼3.【答案】 B 【考点】遥感(RS)在资源普查、环境和灾害监测中的应用,地理信息系统(GIS)在城市管理中的应用 【解析】【分析】不同的地物辐射或反射的电磁波不同,RS可以识别出来,因此可以利用RS获取植被覆盖信息,①正确。GPS的主要功能是定位和导航,不能获取土地利用类型信息,②错误。GIS的主要功能是分析、处理、储存地理空间数据,因此,可以借助GIS进行数据图层管理,③正确。GIS的主要功能是分析、处理、储存地理空间数据,因此,可以通过GIS输出生态环境质量专题图,RS并不能处理和输出生态环境质量专题图,④错误。B①③正确,ACD错误。故答案为:B。
【点评】目前遥感在资源普查、环境和灾害监测、农业等方面运用广泛,具体应用分析如下:
1.资源普查、环境和灾害监测 应用领域具体内容应用方向资源普查矿产资源有许多蕴藏矿产的地方是地质断裂或环形构造带,较容易借助遥感“发现”矿产人们只需要分析遥感图像就可以划定蕴藏矿产的大致区域生物资源通过遥感图像解译,用图像处理技术,提取植被的分布、类型、结构、健康状况、产量等数据为农业、林业、城市绿化、环境保护等部门服务环境和
灾害监测环境监测监测荒漠化、土地盐碱化、海上冰山漂流、海洋生态、全球气候变化及其影响、植被变化、水体污染、大气污染等有利于人们了解环境变化,
使环境得到保护和改善灾害监测监测旱情、洪灾、滑坡、泥石流、地震、农林病虫害、森林火灾等有利于防灾减灾 2.在农业方面的应用
4.【答案】 D 【考点】全球定位系统(GPS)在定位导航中的应用,地理信息系统(GIS)在城市管理中的应用 【解析】【分析】遥感(RS)是人们在航空器(如飞机、高空气球)或航天器(如卫星、飞船)上利用光学仪器或电子仪器等技术装备,对地表物体进行遥远的感知,并传送到地面进行分析,RS没有定位、查询功能,AC错误。数字地球是将各种信息转变成数字,实现网络上共享,无法实现查询、定位;虚拟现实不属于地理信息技术,B错误。GIS主要是分析、处理信息功能,具有查询功能,GPS主要功能是定位、导航,手机点餐类APP可以查询到送餐员的即时位置的技术是GIS和GPS,D正确。A、B、C错误。
【点评】依据全球定位系统所具有的特征,其广泛应用于以下领域: 应用领域功能表现具体用途军事定位导航主要给航行中的军舰、飞机及导弹提供定位和导航信息,同时也广泛应用于野外军事行动中单兵和移动装备定位及跟踪测量定位GPS技术已广泛应用于大地测量、资源勘探、地壳运动观测、地籍测量交通定位导航对车辆进行跟踪、调度管理、合理分配,从而以最快的速度响应用户的乘车或配送请求,降低能源消耗,节省运行成本。同时GPS对车辆还具有导航功能救援定位导航可对消防人员、救护人员、交通警察进行应急调遣,从而提高紧急事件处理部门对火灾、犯罪现场、交通事故等紧急事件的响应效率农业定位实施“精准农业耕作”及捕鱼 地理信息系统在区域地理研究中的应用
5.【答案】 (1)C
(2)A 【考点】遥感(RS)在资源普查、环境和灾害监测中的应用,全球定位系统(GPS)在定位导航中的应用,地理信息系统(GIS)在城市管理中的应用,荒漠化的防治 【解析】【分析】(1)公益机构植树行动实现绿化资源优化配置,从而发展中国绿化事业的活动 , 目的主要防治沙漠面积扩大,针对土地荒漠化的治理措施。C符合题意。
(2)手机用户查询“真树”的位置,是运用地理信息系统(GIS)的查询功能。而遥感的功能是监测,全球定位系统和北斗卫星导航系统的功能是定位和导航,A符合题意。
故答案为:(1)C;(2)A
【点评】荒漠化防治是指发生在干旱、半干旱地区以及一些半湿润地区、南方湿润地区、青藏高原地区的这种土地退化的治理措施。
治理措施:合理利用水资源;利用生物措施和工程措施构筑防护体系;调节农、林、牧用地之间的关系;采取综合措施,多途径解决农牧区的能源问题;控制人口增长
治理技术:草方格固沙;滴灌造林技术;人工植树造林技术;无灌溉造林技术;设施防护管育苗与机械化移栽一体化荒漠造林技术。6.【答案】 B 【考点】遥感(RS)在资源普查、环境和灾害监测中的应用 【解析】【分析】解:由材料可知,地物在某波段反射率高,则其在遥感图像上的亮度高(图中显示为浅色),反之亮度低(图中显示为深色),图中甲为浅色,反射率最高,对应③,乙颜色介于甲与丙之间,对应①,②反射率最低,对应颜色最深的丙。 故答案为:B【点评】“3S”技术的主要特点及应用 遥感技术地理信息系统全球定位系统英文缩写RSGISGPS别称人的视力的延伸地图的延伸 特征范围大、速度快、周期短、限制少、应用广采集、管理、分析、输出地理空间信息;空间分析、多要素的综合动态预测;计算机系统支持全能性、全球性、全天候、连续性、实时性作用较短时间内获得全面的资料,以便及时监测和安排防灾、救灾能对地理空间数据进行输入、管理、分析和表达能为各类用户提供精密的三维坐标、速度和时间应用举例资源调查;环境监测;自然灾害防御、监测;农业土地资源及利用现状调查,农作物长势监测等对区域内各种条件进行精确分析、评价;对环境和自然灾害进行动态监测和评估预测在野外调查时确定考察点的地理位置和高程;利用GPS为飞机、轮船和汽车导航等7.【答案】 A 【考点】遥感(RS)在资源普查、环境和灾害监测中的应用 【解析】【分析】解:传感器是遥感系统的最重要的装置,其工作原理是利用传感器接受物体辐射或反射的电磁波,然后以图像、数据等形式将信息传递给地面工作站。从图中该地理信息技术工作过程可以判断为遥感系统,简称RS。 故答案为:A【点评】RS是人的视力的延伸,特征:范围大、速度快、周期短、限制少、应用广;作用:较短时间内获得全面的资料,以便及时监测和安排防灾、救灾,广泛应用于资源调查;环境监测;自然灾害防御、监测;农业土地资源及利用现状调查,农作物长势监测等。8.【答案】 (1)D
(2)A 【考点】遥感(RS)在资源普查、环境和灾害监测中的应用,区域农业生产的条件、布局特点、问题 【解析】【分析】(1)精确农业指的是利用全球定位系统(GPS)、地理信息系统(GIS)、遥感(RS)等地理信息技术,获取农田小区作物产量和影响作物生长的环境因素(如土壤结构、地形、植物营养、含水量、病虫害等)信息,分析影响农业产量差异的原因,丙采取技术上可行、经济上有效的措施,按需实施定位调控的“处方农业”。因此科学技术的发展是该农业兴起的主导因素。D符合题意。
(2)获取农作物长势和病虫害程度信息需要用遥感(RS)来实现。因为通过遥感技术获取的图像信息进行解译或图像处理,可以提取农作物的分布、类型、结构和健康状况等信息,为农业资源调查提供服务。A符合题意。
故答案为:(1)D;(2)A
【点评】精确农业能针对各条块农田的土壤结构。肥力状况和作物生长情况等因素的精确测量和计算,提出种子、化肥、生长剂、除草剂、杀虫剂等的合理用量。美国农业生产部依阿华州艾姆斯土壤耕作实验室制订了一项“卫星指导农业生产联合计划”,在种植大豆、玉米、燕麦和苜蓿的450公顷农田上进行试验,每隔13米收集一组农田各种数据信息,输入计算机,并同时在拖拉机上安装了无线电信号接收系统,接收卫星信号,并确定自身位置。拖拉机即可根据联合计划,进行各种农业生产活动。9.【答案】 (1)D
(2)D 【考点】遥感(RS)在资源普查、环境和灾害监测中的应用 【解析】【分析】(1)传统的田野考古精度更高,适合对遥感技术发现的区域进行详尽的具体发掘考古,这是遥感技术无法取代的,A项错误;
遥感技术只能确定地表事物的状态,无法确定其具体的时代,时代需要综合各种资料进行分析、检测,B项错误;
遥感技术能够发现遗迹位置和形态,但是无法判断其曾经的功能与作用,C项错误;
遥感技术探测范围广,借助遥感技术能够分析各处遗迹之间的空间关系,分析各处遗迹之间的联系,故D项正确。
(2)突尼斯中南部以沙漠为主,人类活动较少,距海较远,森林覆盖率低,故D项正确,A、B、C项错误。
故答案为:(1)D (2)D【点评】本题考查的知识是地理信息技术的应用,有利于遥感作业的优势条件。属于对基础知识的考查。
相关试卷
这是一份新高中地理高考高考地理五年真题分类汇编(2017-2021)第33讲 环境保护(学生版),共23页。试卷主要包含了单选题,问答题,综合题等内容,欢迎下载使用。
这是一份新高中地理高考高考地理五年真题分类汇编(2017-2021)第32讲 旅游地理(学生版),共25页。试卷主要包含了单选题,问答题,综合题等内容,欢迎下载使用。
这是一份新高中地理高考高考地理五年真题分类汇编(2017-2021)第19讲 城市化(学生版),共25页。试卷主要包含了单选题,综合题,图文分析题等内容,欢迎下载使用。
