所属成套资源:九年级化学人教版 寒假作业(含答案)
- 九年级化学人教版 寒假作业(7) 试卷 0 次下载
- 九年级化学人教版 寒假作业(8) 试卷 0 次下载
- 九年级化学人教版 寒假作业(10) 试卷 0 次下载
- 九年级化学人教版 寒假作业(11) 试卷 0 次下载
- 九年级化学人教版 寒假作业(12) 试卷 0 次下载
九年级化学人教版 寒假作业(9)
展开
这是一份九年级化学人教版 寒假作业(9),共7页。试卷主要包含了氯化铵常用作铁制品的除锈剂等内容,欢迎下载使用。
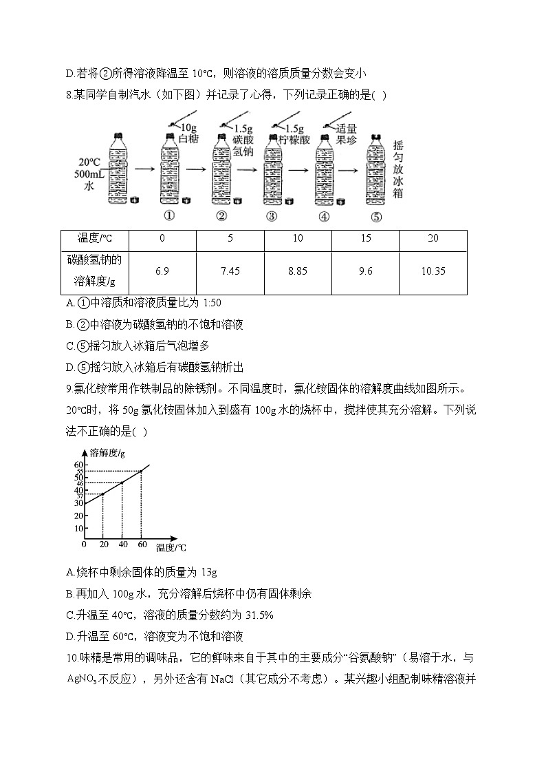
寒假作业(9) 1.将少量下列物质分别加入水中,充分振荡,得到无色溶液的是( )A. B. C. D.2.下列物质依次为悬浊液、乳浊液、溶液的一组是( )A.牛奶、汽水、石灰水 B.矿泉水、自来水、汽油和水的混合物C.江水、肥皂水、碘酒 D.酒精、泥浆、汽水3.下列洗涤方法中利用了乳化原理的是( )A.用汽油洗去手上的油污B.用洗洁精洗去餐具上的油污C.用酒精洗去试管中的碘D.用稀盐酸洗去石灰水瓶壁上的白膜4.实验室配制50g16%的氯化钠溶液的步骤有计算、称量、溶解和装瓶等。下列仪器在配制该溶液的过程中不会用到的是( )A. B. C. D.5.将溶质质量分数为37%、密度为的浓盐酸稀释成5%的稀盐酸,需用到( )A.托盘天平、烧杯、玻璃棒、量筒 B.量筒、漏斗、烧杯、胶头滴管C.量筒、烧杯、玻璃棒、胶头滴管 D.量筒、托盘天平、烧杯、胶头滴管6.将一瓶接近饱和的硝酸钾溶液变成饱和,下列方法错误的是( )A.加入硝酸钾 B.恒温蒸发水分 C.降低温度 D.升高温度7.小金在配制硝酸钾溶液时得到如表数据,据此分析以下说法正确的是( )序号温度/℃水的质量/g加入硝酸钾的质量/g所得溶液的质量/g①1010040120.9②6010040140A.10℃时硝酸钾的溶解度为40g B.②所得溶液一定是60℃时硝酸钾的饱和溶液C.若通过加热将①中剩余硝酸钾全部溶解,则溶液的溶质质量分数与加热前保持一致D.若将②所得溶液降温至10℃,则溶液的溶质质量分数会变小8.某同学自制汽水(如下图)并记录了心得,下列记录正确的是( )温度/℃05101520碳酸氢钠的溶解度/g6.97.458.859.610.35A.①中溶质和溶液质量比为1:50B.②中溶液为碳酸氢钠的不饱和溶液C.⑤摇匀放入冰箱后气泡增多D.⑤摇匀放入冰箱后有碳酸氢钠析出9.氯化铵常用作铁制品的除锈剂。不同温度时,氯化铵固体的溶解度曲线如图所示。20℃时,将50g氯化铵固体加入到盛有100g水的烧杯中,搅拌使其充分溶解。下列说法不正确的是( )A.烧杯中剩余固体的质量为13gB.再加入100g水,充分溶解后烧杯中仍有固体剩余C.升温至40℃,溶液的质量分数约为31.5%D.升温至60℃,溶液变为不饱和溶液10.味精是常用的调味品,它的鲜味来自于其中的主要成分“谷氨酸钠”(易溶于水,与不反应),另外还含有NaCl(其它成分不考虑)。某兴趣小组配制味精溶液并测定NaCl质量分数。(1)称取5.0g味精配制成50g溶液①称量操作的先后顺序是__________(填序号)。A 在天平的左盘放入所需的味精 B 在天平的右盘放入5g砝码②量取蒸馏水的量筒规格是_________mL(选填“10”、“50”或“l00”)。(2)测定味精中NaCl的质量分数向所配制的50g溶液中加入过量的溶液充分反应。过滤后,洗涤、干燥、称量,得到沉淀2.2g。请回答:①溶液中NaCl的质量为_________g(结果精确到0.1)。味精中NaCl的质量分数为_________。根据谷氨酸钠的含量可以判断该品牌味精______(填“是”或“否”)符合如图商标标示。②据欧洲食品安全局公布,成年人每天摄入谷氨酸钠不超过l.8 g则其中含钠元素质量最多___________g(结果精确到0.1)。③实验过程中,某些不规范的实验操作可能导致最终测得NaCl质量分数偏小,这种不规范的实验操作可能是___________(写一点)。
答案以及解析1.答案:A解析:A、酒精易溶于水,形成均一、稳定的混合物,属于溶液;且形成的是无色溶液,故选项正确。B、高锰酸钾易溶于水,形成均一、稳定的混合物,属于溶液;但高锰酸钾溶液呈红色,故选项错误。C、氯化铁易溶于水,形成均一、稳定的混合物,属于溶液;但氯化铁溶液呈黄色,故选项错误。D、硫酸铜易溶于水,形成均一、稳定的混合物,属于溶液;但硫酸铜溶液呈蓝色,故选项错误。故选:A。2.答案:C解析:A项,牛奶是乳浊液,汽水是溶液,石灰水是溶液,错误;B项,矿泉水、自来水是溶液,汽油和水的混合物是乳浊液,错误;C项,江水是悬浊液,肥皂水是乳浊液,碘酒是溶液,正确;D项,酒精是纯净物,泥浆是悬浊液,汽水是溶液,错误。3.答案:B解析:A、用汽油洗去手上的油污,是因为汽油能溶解油污,不符合题意;B、用洗洁精洗去餐具上的油污,是因为洗洁精中含有乳化剂,能将油污乳化为细小油滴随水冲走,符合题意;C、酒精洗去试管中的碘,是因为酒精能溶解碘形成溶液,不符合题意;D、用稀盐酸洗去石灰水瓶壁上的白膜,是因为盐酸可以和白膜碳酸钙反应生成溶于水的氯化钙和水、二氧化碳,不符合题意。故选B。4.答案:B解析:A、配制溶液的过程中量筒用于准确量取水,该仪器需要,故选项不符合题意;B、配制溶液的过程中不需要进行化学反应,则不需要使用锥形瓶,该仪器不需要,故选项符合题意;C、配制溶液的过程中需要用天平称量固体氯化钠,该仪器需要,故选项不符合题意;D、配制溶液的过程中烧杯用于完成溶解操作,该仪器需要,故选项不符合题意。故选B。5.答案:C解析:配制顺序是:计算→量取→稀释、冷却→装瓶贴签,一般用量筒(用到胶头滴管)量取,在烧杯中稀释、冷却和转移装瓶时要用到玻璃棒.所以需要的仪器为量筒、胶头滴管、烧杯、玻璃棒。故选C。6.答案:D解析:将一瓶接近饱和的溶液变成饱和,常用方法有①增加溶质,②蒸发溶剂,③改变温度硝酸钾溶解度随温度升高而增大。接近饱和的硝酸钾溶液变成饱和,可用A.加入硝酸钾;B.恒温蒸发水分;C.降低温度。D.升高温度,不能使接近饱和的硝酸钾溶液变成饱和。故D错误。7.答案:D解析:10℃时,向100g水中加入40g硝酸钾,形成溶液的质量为120.9g,所以硝酸钾的溶解度为20.9g,故A错误;②中的固体全部溶解,所得溶液可能是60℃时硝酸钾的饱和溶液,也可能是不饱和溶液,故B错误;若通过加热将①中剩余硝酸钾全部溶解,溶质质量增大,则溶液的溶质质量分数增大,故C错误;②所得溶液的溶质质量分数为,降温至10℃,溶质质量分数变成,则溶液的溶质质量分数会变小,故D正确。8.答案:B解析:A.①中溶质的质量为10g,溶剂的质量为500g,溶液的质量为510g,则①中溶质和溶液质量比为10g:510g,即1:51,不符合题意;B.由表格数据可知,20℃时,碳酸氢钠的溶解度为10.35g,即100g水中最多溶解10.35g碳酸氢钠,则20℃时,500g水中最多溶解51.75g,而②中500g水中加入的是1.5g碳酸氢钠,所以②中溶液为碳酸氢钠的不饱和溶液,符合题意;C.⑤摇匀放入冰箱后,因温度降低,气体在水中的溶解度增大,气泡减少,不符合题意;D.由表格数据可知,0℃时,碳酸氢钠的溶解度为6.9g,即100g水中最多溶解6.9g碳酸氢钠,则0℃时,500g水中最多溶解34.5g碳酸氢钠,而题中500g水中加入的是1.5g碳酸氢钠,则⑤摇匀放入冰箱后不会有碳酸氢钠析出,不符合题意。故选B。9.答案:B解析:A、20℃时氯化铵溶解度是37g,将50g氯化铵固体加入到盛有100g水的烧杯中,搅拌使其充分溶解,能够溶解37g,烧杯中剩余固体的质量为13g,该选项正确。B、再加入100g水,充分溶解后,13g固体完全溶解,烧杯中没有固体剩余,该选项不正确。C、升温至40℃,氯化铵溶解度变成46g,能够完全溶解46g,溶液的质量分数约为,该选项正确。D、升温至60℃,氯化铵溶解度变成55g,溶液变为不饱和溶液,该选项正确。故选:B。10.答案:(1)BA;50(2) 0.9 ; 18% ; 是;0.2 ;加入的硝酸银溶液量少,没能使氯化钠完全反应,全部转化为沉淀 解析:(1)①称取5.0g味精的步骤为:先在天平的右盘放入5g砝码,再在天平的左盘放入所需的味精,故填:BA;②所需水的质量为:50g-5g=45g,45g水的体积为:45g÷1g/mL=45m,选择量程为50m的量筒,故填:50;
(2)①设生成22g氯化银沉淀需要氯化钠的质量为x。
x=0.9g,味精中NaCl的质量分数为:×100%=18%,该味精中,谷氨酸钠的含量为1-18%=82%>80%,所以该品牌味精符合如图商标标示,故填: 0.9; 18%;是;②1.8g谷氨酸钠中含钠元素质量为:1.8×我们是根据生成氯化银沉淀的质量来计算氯化钠的质量,若测得NaCl质量分数偏小,则可能是加入的硝酸银溶液量少,没能使氯化钠完全反应,全部转化为沉淀,故填:加入的硝酸银溶液量少,没能使氯化钠完全反应,全部转化为沉淀。
相关试卷
这是一份九年级化学人教版 寒假作业(12),共6页。试卷主要包含了缺碘容易对人体健康造成的影响是,材料是社会文明进步的重要标志等内容,欢迎下载使用。
这是一份九年级化学人教版 寒假作业(8),共10页。试卷主要包含了下列关于“合金”的叙述正确的是等内容,欢迎下载使用。
这是一份九年级化学人教版 寒假作业(7),共7页。试卷主要包含了用如图装置验证燃烧的条件,如图为粉尘爆炸的实验装置等内容,欢迎下载使用。

