还剩8页未读,
继续阅读
所属成套资源:【期末综合备考】2022-2023学年统编版政治必修1 高一上学期期末总复习
成套系列资料,整套一键下载
- 【期末综合备考】2022-2023学年 统编版高一政治必修1-第二课 只有社会主义才能救中国 (课件) 试卷 0 次下载
- 【期末综合备考】2022-2023学年 统编版高一政治必修1-第二课 只有社会主义才能救中国(教材解读与拓展) 试卷 试卷 0 次下载
- 【期末综合备考】2022-2023学年 统编版高一政治必修1-第二课 只有社会主义才能救中国(课堂随练) 试卷 1 次下载
- 【期末综合备考】2022-2023学年 统编版高一政治必修1-第四课 只有坚持和发展中国特色社会主义才能实现中华民族伟大复兴(课件) 试卷 0 次下载
- 【期末综合备考】2022-2023学年 统编版高一政治必修1-第四课 只有坚持和发展中国特色社会主义才能实现中华民族伟大复兴(课堂随练) 试卷 1 次下载
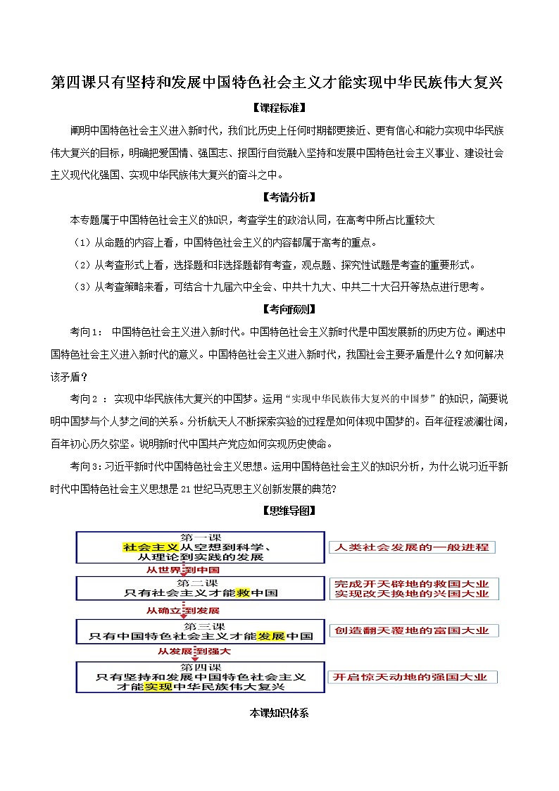
【期末综合备考】2022-2023学年 统编版高一政治必修1-第四课 只有坚持和发展中国特色社会主义才能实现中华民族伟大复兴(教材解读与拓展)
展开
这是一份【期末综合备考】2022-2023学年 统编版高一政治必修1-第四课 只有坚持和发展中国特色社会主义才能实现中华民族伟大复兴(教材解读与拓展),共11页。
相关试卷
【期末综合备考】2022-2023学年 统编版高一政治必修1-第四课 只有坚持和发展中国特色社会主义才能实现中华民族伟大复兴(课件):
这是一份【期末综合备考】2022-2023学年 统编版高一政治必修1-第四课 只有坚持和发展中国特色社会主义才能实现中华民族伟大复兴(课件),共37页。PPT课件主要包含了新时代的科学内涵,伟大梦想,习思想等内容,欢迎下载使用。
【期末综合备考】2022-2023学年 统编版高一政治必修1-第二课 只有社会主义才能救中国(教材解读与拓展):
这是一份【期末综合备考】2022-2023学年 统编版高一政治必修1-第二课 只有社会主义才能救中国(教材解读与拓展),共7页。
【期末综合备考】2022-2023学年 统编版高一政治必修1-第三课 只有中国社会主义才能发展中国(教材解读与拓展):
这是一份【期末综合备考】2022-2023学年 统编版高一政治必修1-第三课 只有中国社会主义才能发展中国(教材解读与拓展),共8页。

