





所属成套资源:【单元测试】七年级地理下册尖子生选拔卷(中图版)
期中卷(选拔卷)-【单元测试】七年级地理下册尖子生选拔卷(中图版)
展开
这是一份期中卷(选拔卷)-【单元测试】七年级地理下册尖子生选拔卷(中图版),文件包含期中卷选拔卷-单元测试七年级地理下册尖子生选拔卷中图版解析版docx、期中卷选拔卷-单元测试七年级地理下册尖子生选拔卷中图版原卷版docx等2份试卷配套教学资源,其中试卷共31页, 欢迎下载使用。
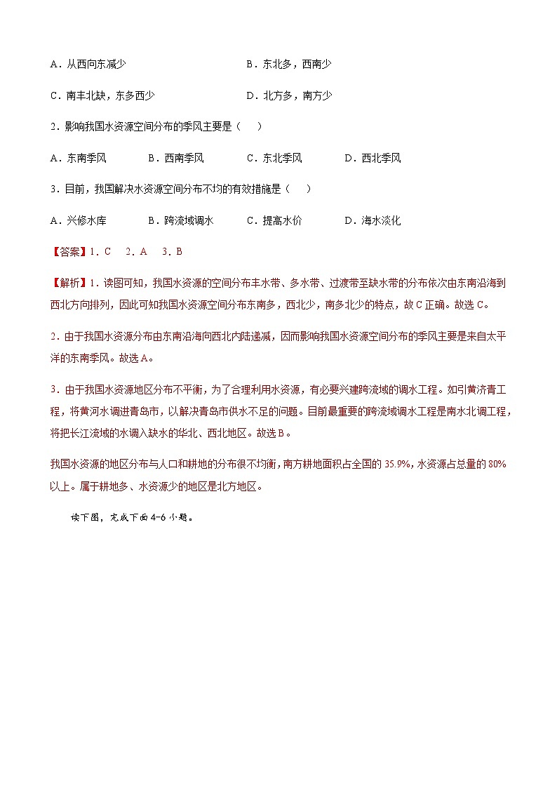
期中卷选拔卷班级___________ 姓名___________ 学号____________ 分数____________(考试时间:60分钟 试卷满分:100分)注意事项:1.本试卷分第I卷(选择题)和第II卷(非选择题)两部分。答卷前,考生务必将自己的班级、姓名、学号填写在试卷上。2.回答第I卷时,选出每小题答案后,将答案填在选择题上方的答题表中。3.回答第II卷时,将答案直接写在试卷上。第Ⅰ卷(选择题 共50分)一、选择题:本题共25个小题,每小题2分,共50分。在每小题给出的四个选项中,只有一项是符合题目要求的。12345678910111213 141516171819202122232425 受季风气候影响,我国水资源的季节分配和空间分布很不均匀。图示意我国水资源空间分布。读图完成下面1-3小题。1.我国水资源空间分布特征是( )A.从西向东减少 B.东北多,西南少C.南丰北缺,东多西少 D.北方多,南方少2.影响我国水资源空间分布的季风主要是( )A.东南季风 B.西南季风 C.东北季风 D.西北季风3.目前,我国解决水资源空间分布不均的有效措施是( )A.兴修水库 B.跨流域调水 C.提高水价 D.海水淡化 读下图,完成下面4-6小题。4.对比南、北方耕地、水资源的配置,下列叙述正确的是( )A.南方耕地多,水资源少 B.南方耕地多,水资源也多C.北方耕地多,水资源也多 D.北方耕地多,水资源少5.为解决水、土资源配置存在的问题,下列措施正确的是( )A.南方水资源丰富,应扩大耕地面积B.北方相对缺水,应大力缩小耕地面积C.南水北调能从根本上解决我国北方地区水土配置不合理问题D.北方地区应大力发展节水型农业6.读“南水北调中线示意图”,对南水北调中线工程的叙述,正确的是( )A.经过湿润地区和干旱地区 B.全程经过了3个省级行政区域C.经过黄土高原、华北平原两大地形区 D.缓解我国水资源空间分布不均的问题 我国第三次全国国土调查数据中指出,浇地占我国耕地的25.12%,水浇地指水田、旱地以外,有水源保证和灌溉设施,在一般年景能正常灌溉的耕地。下图中左图为“我国各类耕地面积统计图”,右图为“我国耕地分布图”。读图,完成下面7-9小题。7.我国耕地主要分布地区的自然环境特点是( )A.地形以平原为主,降水量在400mm以上的湿润、半湿润地区B.地形以平原为主,降水量在800mm以上的湿润、半湿润地区C.地形以高原为主,降水量在400mm以上的半湿润、半干旱地区D.地形以高原为主,降水量在800mm以上的湿润、半湿润地区8.甲、乙两地分布的耕地类型分别是( )A.甲是旱地,乙是水田 B.甲是旱地,乙是水浇地C.甲是水田,乙是旱地 D.甲是水浇地,乙是水田9.水浇地分布最多的省份最可能是( )A.广东省 B.四川省 C.内蒙古自治区 D.新疆维吾尔自治区 新能源汽车是指除汽油、柴油发动机之外的其他能源汽车,包括燃料电池汽车、混合动力汽车、氢能源动力汽车和太阳能汽车等。为促进新能源汽车产业发展,经国务院批准,我国对购置的新能源汽车免征车辆购置税。据此,完成下面10-12小题。10.新能源汽车产业属于( )A.第一产业 B.高新技术产业 C.第三产业 D.传统制造业11.我国新能源汽车发展迅速,主要原因是( )①国家政策大力支持②购置和使用成本低③新能源技术日趋成熟④传统汽车价格昂贵A.①②③ B.①②④ C.②③④ D.①③④12.新能源汽车产业的发展可能( )A.制约汽车产业发展 B.缓解交通拥堵C.改善城市空气质量 D.增加石油资源消耗 临沂人盼望已久的高铁真的来了,临沂高铁大格局初定,京沪二线(京沪东线)和鲁南高铁(右图)两条高铁汇成十字交通枢纽!鲁南高铁日照至曲阜段计划在12月26日通车。结合我国铁路干线分布图(左图)及右图,完成下面13-15小题。13.左图中铁路枢纽及交汇的铁路线搭配正确的是( )A.①徐州 陇海线与京沪线 B.②郑州 陇海线与京九线C.③株洲 京广线与沪杭线 D.④昆明 贵昆线与湘黔线14.开通高铁将会给我们临沂人的生产生活带来很大影响,下列说法错误的是( )A.与公路相比,高铁运输具有速度 快、运量大、运价低的特点B.京沪高铁经过的地形区有华北平 原、山东丘陵、长江中下游平原C.高铁将会取代其他运输方式D.我们出行更方便15.鲁南高铁全线大部分以桥代路,这样做的好处有( )①节约耕地②利于动物迁徙③安全快速④节约建设成本A.①② B.②③ C.③④ D.①③ 随着人们生活水平的提高,交通运输的发展产春运发生了诸多变化。下图为某年春运第 一周统计图,读图完成下列16-18小题。16.运输人次最少的交通运输方式是( )A.铁路运输 B.公路运输 C.航空运输 D.水路运输17.运输人次同比增长幅度最大的交通运输方式是( )A.铁路运输 B.公路运输 C.航空运输 D.水路运输18.春运期间,很多人选择公路运输的主要原因是( )A.速度快 B.价格低 C.运量大 D.方便快捷 读图左和图右,完成下面19-21小题。19.胡焕庸线(黑河——腾冲一线)是由地理学家胡焕庸提出的划分我国人口密度的界线,该线两侧的自然环境、社会经济状况差异显著。为协调此线两侧区域发展中存在的问题,科学家提出一条与之垂直的地理界线——博台线(连接新疆博乐市与台湾省台北市的轴线),可成为中国区域发展新的均衡线,读图左,从区域协调发展的角度看,博台线沿线发展建设能够( )A.缓解东西发展不平衡现状 B.缩小南北方资源矛盾C.改善西部能源短缺局面 D.改善西南部交通状况20.图右中数字所在地区与下列民俗文化相关描述错误的是( )A.①地牧民居住的帐篷是蒙古包 B.②地的传统民居是竹楼C.③地喜欢吃麻辣的食物 D.④地有傣族泼水节21.米线又称“米粉”,一百多年前,汉族居民将这种小吃带到哈尼族、彝族聚居的右图中④地的蒙自地区,逐渐加工演化成独特的地方美食。蒙自过桥米线传统技艺2015年被列为《国家级非物质文化遗产名录》,这反映出我国( )A.北方地区以稻米为主食的历史源远流长 B.地方美食也是自然旅游资源的组成部分C.少数民族和汉族交错杂居中的文化融合 D.我国餐饮技艺古老,食材单一 由于我国幅员辽阔,地大物博,各地气候、物产、风俗习惯都存在着差异,长期以来,在饮食上也就形成了许多风味.结合如图,完成下面22-23小题。22.湘菜是我国重要的菜系之一,它起源于哪个省区( )A.湖北 B.湖南 C.江西 D.河南23.关于下列饮食习俗的说法正确的是( )①山西人爱吃醋与该地区水质较硬土壤偏碱性有关 ②重庆人喜辣的食俗多与该区域地形崎岖交通不便有关③北方喜爱咸是因为冬季寒冷干燥,新鲜蔬菜少,形成了腌制蔬菜的习俗 ④南方人喜爱甜食与南方多雨,光热条件好,盛产甘蔗有关A.①②③ B.②③④ C.①②④ D.①③④读“北京市房山区主要旅游景区景观图”,完成下面24-25小题。24.图中的四景区,被列入世界遗产名录的是( )A.云居寺 B.周口店北京人遗址C.十渡风景区 D.仙栖洞25.图中属于自然旅游资源的是( )A.十渡、仙栖洞 B.云居寺、仙栖洞C.周口店北京人遗址、云居寺 D.十渡、周口店北京人遗址第II卷(非选择题 共50分)二、解答题26.读图文资料,回答下列问题。材料一 2021年5月14日,习近平总书记在河南省南阳市主持召开推进南水北调后续工程高质量发展座谈会并发表重要讲话。水是生存之本、文明之源。自古以来,我国基本水情一直是夏汛冬枯、北缺南丰,水资源时空分布极不均衡。南水北调是跨流域跨区域配置水资源的骨干工程。南水北调东线、中线一期主体工程建成通水以来,已累计调水400多亿立方米,直接受益人口达1.2亿人,在经济社会发展和生态环境保护方面发挥了重要作用。材料二 我国“南水北调工程示意图”“我国南北方水土组合状况比较图”“南水北调中线地形剖面示意图”(1)南水北调工程主要是把________流域丰富的水资源调到________和________地区。东线工程主要是利用________输送,北达山东与天津。该工程解决我国水资源________分布不均的问题。(2)读我国南北方水土组合状况比较图,谈一谈南水北调的必要性________。(3)和南水北调东线工程相比,中线工程从________水库引水,中线工程一大特点是全线基本实现自流输水,输水成本低。中线能自流输水的原因是________。(4)为缓解北方地区用水紧张,除南水北调外,可以采取的措施有( )①节约用水,保护水资源 ②治理水污染,加大循环利用③积极发展节水农业,修建水库等水利工程 ④利用先进钻探技术,大量开采深层地下水⑤加强宣传,提高节水意识A.①②③④ B.①②③⑤ C.②③④⑤ D.①②③④(5)在长江干流A处修建的________水利枢纽工程,具有防洪,发电,航运,养殖,供水等综合效益。27.读图,回答下列问题。(1)、写出图中序号代表的土地利用类型。①____,②____,③____,④____。(2)①、②两种耕地类型分界线是____,这条分界线与我国1月____℃等温线和____毫米年等降水量线大体一致。(3)干湿地区来看,耕地主要分布在____和____地区,草地主要分布在____和____地区。(4)中国的水资源分布不均,从季节分配看:____;从空间分布看我国水资源呈现出:____的特点。(5)解决水资源空间分布不均的办法是( )。A.跨流域调水 B.修建水库 C.海水淡化 D.开发地下水(6)我国四大盆地不包括( )。A.四川盆地 B.塔里木盆地 C.柴达木盆地 D.吐鲁番盆地28.读“中国主要工业中心和工业基地分布图”,完成下列问题。(1)据图说明我国工业分布的基本格局。(2)右图中A、B工业基地在左图中的序号分别是______和______,两工业基地发展工业的共同优势条件是__________________。在西部大开发“十二五”规划中,“呼包银榆经济区”被列入西部重点开发地区,下图为“呼包银榆地区示意图”。(3)据图说明“呼包银榆经济区”发展工业的有利条件。(4)河套平原以盛产粮食而著称,被誉为“塞外米粮川”或“塞上粮仓”。简要说明河套平原发展粮食种植的有利条件。29.读我国铁路干线图,回答问题。(18分)(1)我国铁路中穿过省会城市最多的铁路干线是_____________________。它与陇海线交会处的城市是___________________。(2)家住北京的小华同学乘火车经长沙到贵阳旅游,走近便的路,经过的铁路干线依次应是_____________线,______________线。(3)与陇海铁路相连的海港是_________________。(4)某旅游团从乌鲁木齐到广州旅游,其目的地主要粮食作物是____________,出发地的主要经济作物是___________________。(5)我国穿越冻土里程最长的高原铁路是__________________。京沪线与陇海线交会的城市是_______________。
相关试卷
这是一份期中卷(B卷·真题重组卷)-【单元测试】七年级地理下册分层训练AB卷(中图版),文件包含期中卷B卷·真题重组卷-单元测试七年级地理下册分层训练AB卷中图版解析版docx、期中卷B卷·真题重组卷-单元测试七年级地理下册分层训练AB卷中图版原卷版docx等2份试卷配套教学资源,其中试卷共29页, 欢迎下载使用。
这是一份期中卷(A卷·基础过关卷)-【单元测试】七年级地理下册分层训练AB卷(中图版),文件包含期中卷A卷·基础过关卷-单元测试七年级地理下册分层训练AB卷中图版解析版docx、期中卷A卷·基础过关卷-单元测试七年级地理下册分层训练AB卷中图版原卷版docx等2份试卷配套教学资源,其中试卷共33页, 欢迎下载使用。
这是一份期末卷(B卷·真题重组卷)-【单元测试】七年级地理下册分层训练AB卷(中图版),文件包含期末卷B卷·真题重组卷-单元测试七年级地理下册分层训练AB卷中图版解析版docx、期末卷B卷·真题重组卷-单元测试七年级地理下册分层训练AB卷中图版原卷版docx等2份试卷配套教学资源,其中试卷共33页, 欢迎下载使用。
