


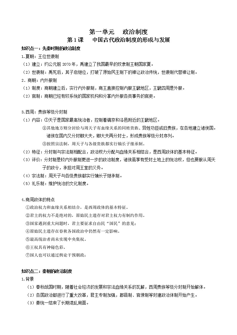
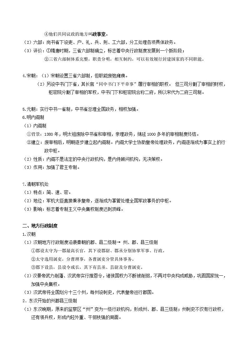
还剩51页未读,
继续阅读
选择性必修1国家制度与社会治理 重点知识梳理--2023届高三(新高考)统编版历史一轮复习
展开相关试卷
第三单元 法律与教化 专题训练--2024届高三历史统编版(2019)选择性必修1国家制度与社会治理大单元一轮复习:
这是一份第三单元 法律与教化 专题训练--2024届高三历史统编版(2019)选择性必修1国家制度与社会治理大单元一轮复习,共10页。
第二单元 官员的选拔与管理 专题训练--2024届高三历史统编版(2019)选择性必修1国家制度与社会治理大单元一轮复习:
这是一份第二单元 官员的选拔与管理 专题训练--2024届高三历史统编版(2019)选择性必修1国家制度与社会治理大单元一轮复习,共10页。试卷主要包含了洪武十八年的143人等内容,欢迎下载使用。
单元检测十四 国家制度与社会治理--2024届高三统编版历史一轮复习:
这是一份单元检测十四 国家制度与社会治理--2024届高三统编版历史一轮复习,共14页。试卷主要包含了选择题,非选择题等内容,欢迎下载使用。