新高中地理高考第11章 交通运输布局及其影响 学案
展开
这是一份新高中地理高考第11章 交通运输布局及其影响 学案,共3页。
1.理解交通运输是进行社会、经济、文化活动的重要条件。
2.掌握交通运输与聚落、城镇、商业网点布局之间的内在联系
教学重点、难点、兴趣点
重点:1.交通运输与聚落的形成。
2.交通运输与城镇的分布。
3.交通运输与商业网点布局。
难点: 交通运输与城镇的分布。
兴趣点:交通运输与聚落空间布局形态
教法:案例分析法、读图分析法。
课时安排 1课时
教学过程
导入新课
复习提问:影响工业区位选择的三大主要因素?。
(承转)运输既然能影响到工业的发展,那么一个地方的交通运输布局势必对该区域的发展产生深远的影响。
第四节交通运输布局及其对区域发展的影响
学生阅读教材P76回答:现代交通运输方式有哪几种 ?运输方式和运输工具一样吗?
(承转)交通运输已成为影响人们衣食住行和各种产业活动的重要因素。
交通运输与聚落
(一)交通运输与聚落的形成
阅读教材P76~P77页,并分析“我国100万人口以上城市和主要交通线路分布”图。回答:我国100万人口以上城市与主要交通线路分布有什么关系?
1.交通运输与聚落的形成规律:在交通便利的地方,有利于开展商贸活动,通常会形成较大的居民点。
2实例:在河流干流与支流汇合处,在河流入海处,有利于形成比较大的城市。
[几乎所有百万人口以上的大城市都与主要交通干线相连。]
(承转)交通运输不仅对聚落(点)的形成有决定意义,而且对聚落空间布局(形态)也有深刻的制约作用。
(二)交通运输与聚落空间布局
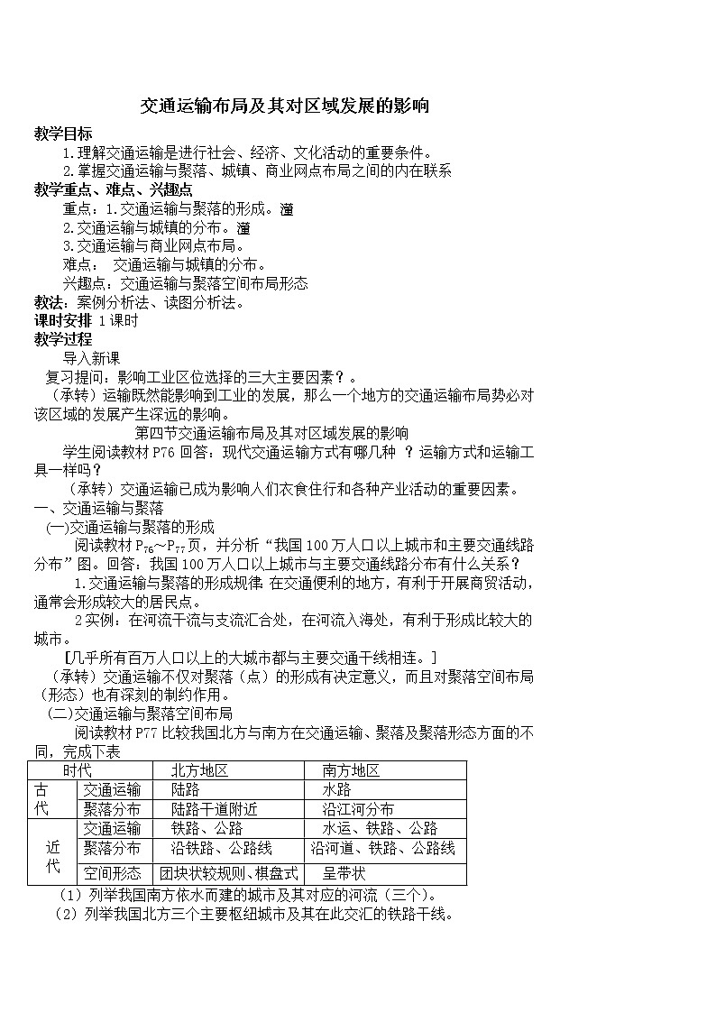
阅读教材P77比较我国北方与南方在交通运输、聚落及聚落形态方面的不同,完成下表
(1)列举我国南方依水而建的城市及其对应的河流(三个)。
(2)列举我国北方三个主要枢纽城市及其在此交汇的铁路干线。
(承转)早期城市是在集市的基础上发展起来的。城镇的兴起,人员和物资交流的需要,促成了交通运输业的发展。而交通运输网络的形成和发展,又会改变城镇分布格局,加快城市的发展。
二、交通运输与城镇分布
学生阅读教材P78-79思考
1.河运与城市
①古代著名的大都市,多数诞生于河流的中下游平原。
②在河流冲积平原地区,城市相对密集。
③沿河设城是我国南方城市布局的一般规律。
读“我国南方内河航线和主要内河港口城市分布”图,
分析归纳:城市的兴起往往倾向于河流的三种部位:①内河航运的起讫点;②干、支流交汇处;③河流入海口。
在图中分别找出以上三种部位上兴起的典型城市。
学生阅读教材P79-780思考
2.铁路的影响
铁路的修建可促进一些城市的崛起和繁荣,如我国一些新兴的交通枢纽城市是在铁路交通的基础上发展起来的。
3.交通运输变化的影响:会给城市的布局和发展带来很大影响。
(1)交通运输方式的变化影响聚落空间形态的变化
(2)交通运输布局变化影响聚落发展速度
三、交通运输与商业网点布局
教师讲述
1.交通运输与商业网点布局的关系
(1)交通运输对商业布局的影响主要通过人流和物流来体现。
(2)商业中心的繁荣会促进交通运输业的发展。
2.商业中心与商业网点
(1)商业中心:是地区和城市的物资集散中心和综合服务中心,通常位于区域的核心位置,交通便捷,既有利于商品的运输和销售,又有利于人流的集散。
(2)商业网点:多散布于居民区或广大乡村。
3.交通运输发展对商业布局的影响
(1)交通运输对商业网点选址的影响:选择街角路口处
(2)交通运输对商业中心形成与发展的影响:交通的通达度高,城市的几何中心处。
(3)交通运输方式和布局的变化对商业网点分布位置的影响
思考:高速公路的大规模建设;集装箱运输和现代物流业的发展;城市交通的改善、私人小汽车的普及;城市中心交通拥挤,郊区交通发达等,商业网点分布的位置?
电子计算机、互联网技术发展,使商业网点的组织形式发生显著变化,网上购物、电子商务、无人自动售货机成为潮流。
课堂小结:
交通运输制约着人们的生产活动和消费活动,影响着聚落的空间布局,对城镇的形成和发展有着决定性影响,对商业网点的空间分布形态、布局,甚至经营方式都有着巨大影响。
板书设计
第四节 交通运输布局及其对区域发展的影响
交通运输:概念;作用;特点;方式
交通运输与聚落
交通运输与聚落的形成
交通运输与聚落空间形态
交通运输与城镇分布
二、交通运输与商业网点布局
作业
总结本节知识点;练习册
课后反思
学生互动较少,回答问题是学生一起回答,有些乱
本节设计的有些紧张,语速较快时代
北方地区
南方地区
古
代
交通运输
陆路
水路
聚落分布
陆路干道附近
沿江河分布
近代
交通运输
铁路、公路
水运、铁路、公路
聚落分布
沿铁路、公路线
沿河道、铁路、公路线
空间形态
团块状较规则、棋盘式
呈带状
相关学案
这是一份新高中地理高考第18章 环境保护学案,共19页。学案主要包含了水污染及其防治,大气污染及防治,固体废弃物污染及防治,土壤污染及防治等内容,欢迎下载使用。
这是一份新高中地理高考第17章 第2讲 中国地理分区,共20页。学案主要包含了我国四大地理区域的划分,北方地区等内容,欢迎下载使用。
这是一份新高中地理高考第7章 第2讲 城市化 学案,共22页。学案主要包含了城市化,世界城市化的进程,城市化对地理环境的影响等内容,欢迎下载使用。

