


- 鲁教版化学九上 第四单元测试卷(含答案) 试卷 0 次下载
- 鲁教版化学九上 期中考试试卷1(含答案) 试卷 3 次下载
- 鲁教版化学九上 期中考试试卷3(含答案) 试卷 0 次下载
- 鲁教版化学九上 期中考试试卷4(含答案) 试卷 0 次下载
- 鲁教版化学九上 期中考试试卷5(含答案) 试卷 0 次下载
鲁教版化学九上 期中考试试卷2(含答案)
展开期中考试试卷2
(满分:100分 时间:90分钟)
可能用到的相对原子质量:H—1 C—12 Mg—24 O—16 N—14
一、选择题(本题包括20小题,每小题2分,共40分。每小题只有1个选项符合题意)
1.下列过程中发生的变化是化学变化的是( )
A.食物腐败变质 B.分离液态空气制氧气 C.水结冰 D.汽油挥发
2.火山喷发会造成严重的环境污染,下列物质中不属于空气污染物的是( )
A.火山灰 B.一氧化碳 C.二氧化碳 D.二氧化硫
3.我国交通法规明确禁止酒后驾车。交通警察使用的一种酒精检测仪中装有重铬酸钾(K2Cr2O7),它对酒精非常敏感,该化合物中铬元素(Cr)的化合价为( )
A.+3 B.+4 C.+5 D.+6
4.下列实验操作中,正确的是( )
A.倾倒液体 | B.给液体加热 | C.过滤浑浊的水 | D.检查气密性 |
5.下列物质的鉴别方法不正确的是( )
A.空气与氧气——带火星的木条 B.硬水与软水——观察颜色
C.二氧化碳和氮气——澄清石灰水 D.铜丝与铁丝——用磁铁吸引
6.保持氢气化学性质的最小粒子是( )
A.H B.H2O C.H2 D.2H
7.下列各项为小明同学记录的物质燃烧现象,与事实不相符的是( )
A.铁丝在氧气中燃烧时,火星四射 B.木炭在氧气中燃烧时,发出白光 |
C.红磷在空气中燃烧时,产生大量白雾 D.硫在空气中燃烧时,发出微弱的淡蓝色火焰 |
8. 下列各组物质中,前者是混合物,后者是化合物的是( )
A.冰水、镁带 B.海水、高锰酸钾 C.红磷、食盐 D.氦气、二氧化碳
9.有关催化剂的下列说法错误的是( )
A.反应前后本身质量不变 | B.反应前后化学性质保持不变 |
C.一定加快化学反应速率 | D.同种物质可能对多个反应有催化作用 |
10. 下列对生产、生活现象的解释正确的是( )
A.铝锭难被压缩,因为铝原子间没有间隙
B.在花园里可嗅到花香,因为分子在不断运动
C.变瘪的乒乓球放入热水中能鼓起来,因为受热后分子会膨胀变大
D.水结成冰密度变小,因为水分子间隙变小
11.下列物质中存在着氧分子的是( )
A.液氧 | B.二氧化碳 | C.过氧化氢 | D.高锰酸钾 |
12.元素的种类、化学性质分别与下列粒子数密切相关的是( )
A.质子数、中子数 B.质子数、最外层电子数
C.中子数、最外层电子数 D.最外层电子数、质子数
13. 下列变化能证明分子可以再分的是( )
A.水蒸发 | B.石蜡熔化 | C.水通电分解 | D.干冰升华 |
14. 元素、原子、分子、离子等概念之间既有联系,又有区别,下列描述中正确的是( )
A.物质都是由元素构成的 |
B.化学变化中元素种类、分子种类、分子个数、分子质量都保持不变 |
C.分子可以再分,原子不能再分 |
D.分子、原子、离子都是微观粒子,都能直接构成物质 |
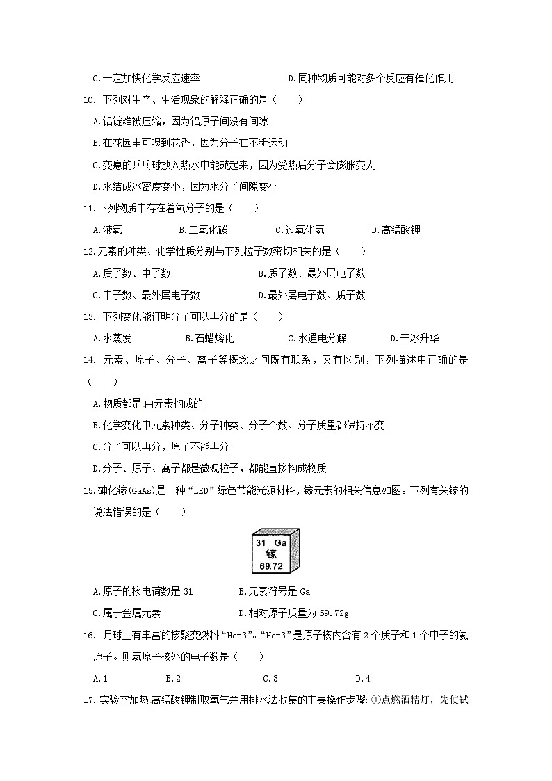
15.砷化镓(GaAs)是一种“LED”绿色节能光源材料,镓元素的相关信息如图。下列有关镓的说法错误的是( )
A.原子的核电荷数是31 B.元素符号是Ga
C.属于金属元素 D.相对原子质量为69.72g
16. 月球上有丰富的核聚变燃料“He-3”。“He-3”是原子核内含有2个质子和1个中子的氦原子。则氦原子核外的电子数是( )
A.1 B.2 C.3 D.4
17. 实验室加热高锰酸钾制取氧气并用排水法收集的主要操作步骤:①点燃酒精灯,先使试管受热均匀,然后对准试管中的药品部位加热;②将药品装入试管,用带导管的单孔橡皮塞塞紧试管;③收集完毕,将导管从水槽中取出;④检查装置的气密性;⑤用排水法收集氧气; ⑥将试管固定在铁架台上;⑦熄灭酒精灯。正确的操作顺序是( )
A.②④⑥①⑤⑦③ B.②④⑥①⑤③⑦ C.④②⑥①⑤⑦③ D.④②⑥①⑤③⑦
18.下列化学反应中既不是化合反应也不是分解反应的是( )
A.铁+氧气四氧化三铁 B.二氧化碳+碳一氧化碳
C.氧化汞汞+氧气 D.乙炔+氧气二氧化碳+水
19. 瘦肉精被认为是肉制品业的“三聚氰胺”,属食品行业的违禁药品,瘦肉精的化学式为C12H19ON2Cl3。则下列有关瘦肉精的说法正确的是( )
A.瘦肉精由五种元素组成 B.一个瘦肉精分子中含有一个氮分子
C.瘦肉精由37个原子构成 D.瘦肉精中碳元素与氧元素的质量比为12∶1
20.“○”和“●”表示不同元素的原子,下图表示单质的是( )
二、填空题(本题包括6小题,共49分)
21.(6分)用化学用语填空:
(1)2个汞原子 ;(2)2个氧分子 ;(3)亚铁离子 ;
(4)氢氧根离子 ;(5)+2价的钙元素 ;(6)氧化铝 。
22.(10分) 化学就在我们身边,它与我们的生活息息相关。请从 ①水 ②氧气 ③氮气 ④ 过氧化氢溶液 ⑤二氧化硫 ⑥稀有气体 中选择符合题意的物质序号填空:
(1)用于炼钢的是 (2)人体中含量最多的物质是
(3)医疗上可用做消毒剂的是 (4)充在食品包装袋中防腐的是
(5)能做霓虹灯的物质是 (6)具有刺激性气味的是
(7)其中属于单质的是 (8)属于氧化物的是
23.(5分)以下是从元素周期表中截取的四种元素的信息,请回答下列问题:
(1)①元素原子的相对原子质量是 。
(2)③元素的一种微粒的结构示意图为,它属于 (填“金属元素”或“非金属元素”或“稀有气体元素”),该微粒的符号为 ;该结构 (填 是或不是)稳定结构。
(3)由②与④形成化合物的化学式是 。
24.(8分)2016年10月21日,日本鸟取县发生了6.6级地震,震后当地生态环境和生活条件受到破坏,水源受到一定程度污染。人们日常生活用水必需经过一系列的处理才能使用。
(1)向水样中加入明矾,经溶解、静置、 (填操作名称),除去不溶性杂质,然后加入 ,利用其 性除去异味和色素,再杀菌消毒,得到生活用水。要得到纯水就需要 (填操作名称)。
(2)欲判断得到的生活用水是硬水还是软水,可加入 进行检验,生活中常通过_ 的方法降低水的硬度。
(3)为了防止水的污染,①抑制水中所有动、植物的生长;②不任意排放工业废水;③禁止使用农药和化肥;④生活污水经过净化处理后再排放。其中可以采用的方法是 (填序号)。
A.①② B.②③ C.①④ D.②④
(4)水是生命之源,我们每个人都要爱护水资源。请你提出一条保护水资源的合理化建议:________________________________________________。
25.(8分)学习了氧气的制取之后,同学们已经知道制取气体的装置是由发生装置和收集装置两部分组成,下面是几种实验室制取气体的发生装置和收集装置。请回答下列问题:
(1)指出图中标有数字的仪器名称:① ;② 。
(2)实验室在二氧化锰作催化剂条件下分解过氧化氢制氧气时应选用 (填字母标号,下同)作为发生装置;实验室在二氧化锰作催化剂条件下加热氯酸钾制氧气时应选用 作为发生装置,写出该反应的文字表达式 ;若要收集较为纯净的氧气最好选用 装置。
(3)F是一种可用于集气、洗气等多功能装置。若用F装置收集到氧气,则气体应从 (填“a”或“b”)进入F中。
26.(4分)某兴趣小组按照课本设计的实验(甲)探究分子的性质时,闻到了一股刺激性的气味,于是对原装置进行了改进。请回答:
(1)实验(乙)中观察到的现象是 ;
(2)兴趣小组改进的实验(乙),与实验(甲)相比的优点是 。
27.(8分)(1)金属铁是由 (填“原子”“分子”或 “离子”,下同)构成,氯化钠是由 构成,氧气是由 构成。
(2)原子得到或失去电子后形成离子。某粒子的结构示意图为。
①当a= 时,该粒子是原子。
②当a=8时,该粒子是 (填“原子”、“阳离子”或 “阴离子”)其符号为 。
(3)如图是密闭体系中某反应的微观示意图,“○”和“●”分别表示不同原子。
①反应后方框内应再填入1个 微粒(选填序号)。
A. B. C.
②该反应所属的基本反应类型是 反应。
三、实验探究题(共6分)
28.(6分)某兴趣小组同学对实验室制备氧气的条件进行如下探究实验。
①为探究催化剂的种类对双氧水分解速度的影响,甲设计以下对比实验:
Ⅰ.将3.0g 10%H2O2溶液与1.0g MnO2均匀混合
Ⅱ.将x g10% H2O2溶液与1.0g CuO均匀混合
在相同温度下,比较两组实验产生O2的快慢。
Ⅰ中反应的化学(符号)表达式是 _;Ⅱ中x的值应为 。
②乙探究了影响双氧水分解速度的某种因素。实验数据记录如下:
| 双氧水的质量 | 双氧水的浓度 | MnO2的质量 | 相同时间内产生O2体积 |
Ⅰ | 50.0g | 1% | 0.1g | 9 mL |
Ⅱ | 50. 0g | 2% | 0.1g | 16 mL |
Ⅲ | 50.0g | 4% | 0.1g | 31 mL |
本实验中,测量O2体积的装置是________(填编号)。
实验结论:在相同条件下, ,双氧水分解得越快。
丙用下图装置进行实验,通过比较 也能达到实验目的。
四、计算题(5分)
29.(5分)科学家经过多年研究证明,有一些同学爱吃的小包装零食中,含一定量的有毒、有害、致病的化学物质,如某些油炸食品中含有致癌物质丙烯酰胺(C3H5ON)。请你根据丙烯酰胺(C3H5ON)的化学式计算后填写:
(1)C3H5ON的相对分子质量是 。
(2)C3H5ON中碳、氧元素的质量比为 。
(3)142克C3H5ON中含碳元素的质量为 。
期中考试试卷2
参考答案
一、选择题(本题包括20小题,每小题2分,共40分。每小题只有1个选项符合题意)
1.A 2.C 3.D 4.D 5.B 6.C 7.C 8.B 9.B 10.C 11.B 12.A 13.B 14.C 15.D 16.D 17.B 18.D 19.D 20.A 21.C
二、填空题(本题包括6小题,共49分)
21.(6分)2Hg 2O2 Fe2+ OH- Al2O3
22.(10分)② ① ④ ③ ⑥ ⑤ ②③ ①⑤
23.(5分) 略
24.(8分)(1)过滤 活性炭 吸附性 蒸馏 (2)肥皂水 煮沸 (3)②④
25.(8分)(1)略 (2)B A 略 D (3)a
26.(4分)(1)C中酚酞溶液变红 (2)防止氨气挥发,减少环境污染
27.(8分)略
三、实验探究题(共6分)
28.(6分)略 3.0 c 双氧水浓度越大,相同时间电子天平读数的差值大小
四、计算题(5分)
29.(5分)71 9:4 72克
鲁教版化学九上 期中考试试卷8(含答案): 这是一份鲁教版化学九上 期中考试试卷8(含答案),共5页。试卷主要包含了选择题,填空题,计算题等内容,欢迎下载使用。
鲁教版化学九上 期中考试试卷7(含答案): 这是一份鲁教版化学九上 期中考试试卷7(含答案),共9页。试卷主要包含了选择题,填空题,实验探究题,计算题等内容,欢迎下载使用。
鲁教版化学九上 期中考试试卷6(含答案): 这是一份鲁教版化学九上 期中考试试卷6(含答案),共7页。试卷主要包含了选择题,填空与简答题,实验探究题,计算题等内容,欢迎下载使用。