所属成套资源:新中图版地理选择性必修1自然地理基础课件PPT+分层作业全册
- 1.2.2 日晷(拓展课(课件)-2022-2023学年高二地理同步精品课堂(中图版2019选择性必修1) 课件 2 次下载
- 1.1 地球自转和公转(分层作业)-2022-2023学年高二地理同步课堂(中图版2019选择性必修1) 试卷 2 次下载
- 1.2.2 地球公转的地理意义(分层作业)-2022-2023学年高二地理同步课堂(中图版2019选择性必修1) 试卷 2 次下载
- 第一章 地球的运动(分层作业)-2022-2023学年高二地理同步精品课堂(中图版2019选择性必修1) 试卷 2 次下载
- 2.1.1 内力作用及其对地表形态的影响(课件)-2022-2023学年高二地理同步精品课堂(中图版2019选择性必修1) 课件 2 次下载
高中地理中图版 (2019)选择性必修1 自然地理基础第二节 地球运动的地理意义课后复习题
展开
这是一份高中地理中图版 (2019)选择性必修1 自然地理基础第二节 地球运动的地理意义课后复习题,文件包含121地球自转的地理意义分层作业-2022-2023学年高二地理同步精品课堂中图版2019选择性必修1解析版docx、121地球自转的地理意义分层作业-2022-2023学年高二地理同步精品课堂中图版2019选择性必修1原卷版docx等2份试卷配套教学资源,其中试卷共16页, 欢迎下载使用。
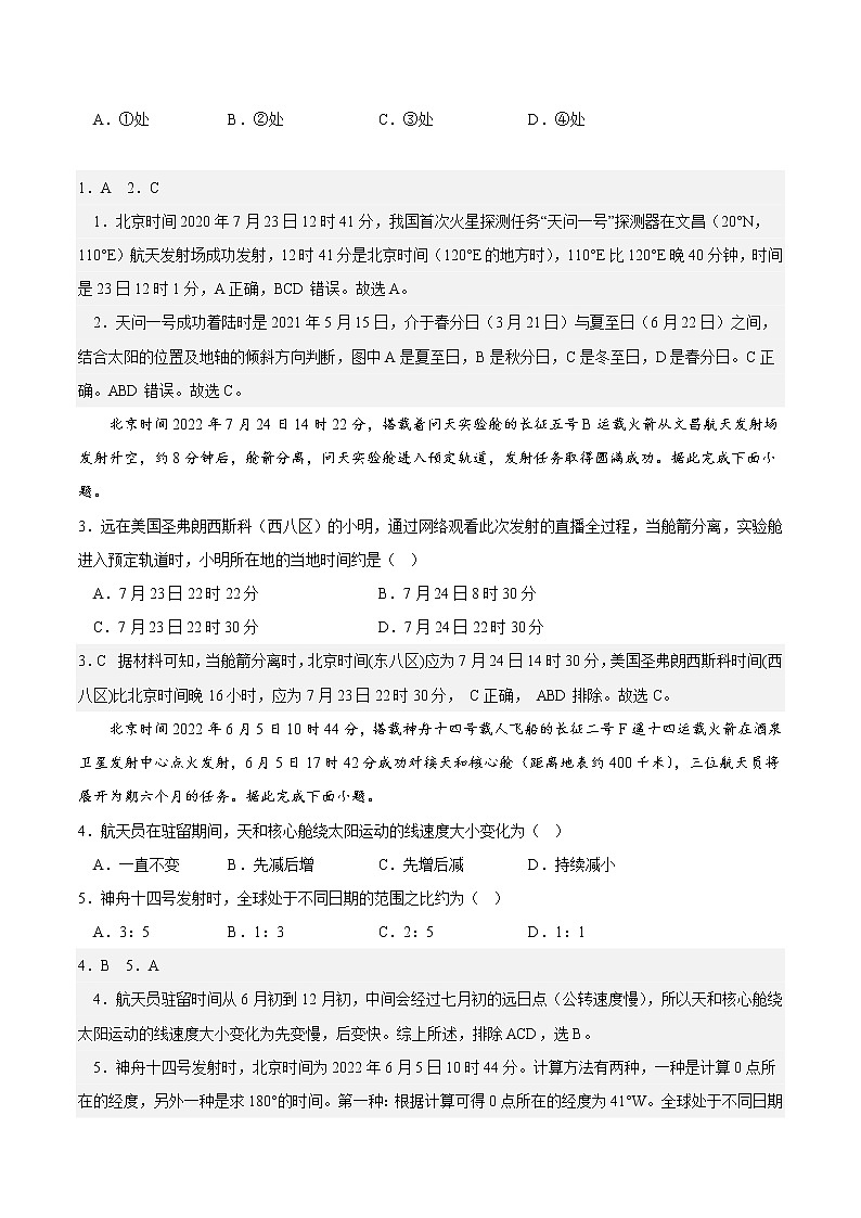
1.2.1地球自转的地理意义考点基础练考点一 昼夜更替读下面的光照图,完成下面小题。1.下列叙述正确的是( )A.A、E两点的地方时相同 B.D点将进入白昼 C.AB线是昏线 D.C点地方时为4:002.此时D点的地方时为( )A.20时 B.8时 C.6时 D.4时1.B 2.C1.读图,北极圈及其以北地区处于极昼,处于极昼,因此光照图显示的是夏至日。AB线是昼半球与夜半球的分界线,顺着地球自转方向,越过AB线,地球上的地点由夜半球进入昼半球,因此AB线为晨线,故C错误;D点位于AB线上,D点将进入白昼,B正确。AE两点不同经,地方时不同,A错误;读图D点位于赤道上,正处于日出,根据赤道上始终昼夜等长,因此D点此时地方时为6时;再读图知C点位于D点以西,与D点的经度差60°,根据经度差15°地方时差1小时,因此C点地方时为2时,D错误。故答案选B。2.读图可知,D点位于赤道上,正处于日出,根据赤道上始终昼夜等长,因此D点此时地方时为12-12/2=6时,C正确,ABD错误。故答案选C。下图为某日日照图,阴影部分表示黑夜,非阴影部分表示白天。读图,完成下面小题。3.此时的节气是( )A.春分 B.夏至 C.秋分 D.冬至4.图中四点中太阳高度为0°的是( )A.① B.② C.③ D.④ 3.B 4.B3.图中北极圈及其以北出现极昼,应该是北半球夏至,B正确。冬至北极圈及其以北出现极夜,春秋分全球昼夜平分,ACD错误。故选B。4.图中四点中①④处于黑夜,②位于晨昏线,③位于白天,晨昏线太阳高度为0°,B正确,ACD错误。故选B。 考点二 时差(地方时和区时)北京时间2020年7月23日12时41分,我国首次火星探测任务“天问一号”探测器在文昌(20°N,110°E)航天发射场成功发射,经过295天的航行,于2021年5月15日8时20分左右成功着陆。这是我国火星探测史上的一个历史性时刻,意味着我国正式成为第二个成功登陆火星的国家。下图示意二分二至日地球的位置。据此完成下面小题。1.天问一号发射时,文昌的地方时是( )A.23日12时1分 B.23日12时15分C.23日13时21分 D.23日13时05分2.天问一号成功着陆时,地球位于公转轨道的( )A.①处 B.②处 C.③处 D.④处 1.A 2.C1.北京时间2020年7月23日12时41分,我国首次火星探测任务“天问一号”探测器在文昌(20°N,110°E)航天发射场成功发射,12时41分是北京时间(120°E的地方时),110°E比120°E晚40分钟,时间是23日12时1分,A正确,BCD错误。故选A。2.天问一号成功着陆时是2021年5月15日,介于春分日(3月21日)与夏至日(6月22日)之间,结合太阳的位置及地轴的倾斜方向判断,图中A是夏至日,B是秋分日,C是冬至日,D是春分日。C正确。ABD错误。故选C。北京时间2022年7月24日14时22分,搭载着问天实验舱的长征五号B运载火箭从文昌航天发射场发射升空,约8分钟后,舱箭分离,问天实验舱进入预定轨道,发射任务取得圆满成功。据此完成下面小题。3.远在美国圣弗朗西斯科(西八区)的小明,通过网络观看此次发射的直播全过程,当舱箭分离,实验舱进入预定轨道时,小明所在地的当地时间约是( )A.7月23日22时22分 B.7月24日8时30分C.7月23日22时30分 D.7月24日22时30分3.C 据材料可知,当舱箭分离时,北京时间(东八区)应为7月24日14时30分,美国圣弗朗西斯科时间(西八区)比北京时间晚16小时,应为7月23日22时30分, C正确, ABD排除。故选C。北京时间2022年6月5日10时44分,搭载神舟十四号载人飞船的长征二号F遥十四运载火箭在酒泉卫星发射中心点火发射,6月5日17时42分成功对接天和核心舱(距离地表约400千米),三位航天员将展开为期六个月的任务。据此完成下面小题。4.航天员在驻留期间,天和核心舱绕太阳运动的线速度大小变化为( )A.一直不变 B.先减后增 C.先增后减 D.持续减小5.神舟十四号发射时,全球处于不同日期的范围之比约为( )A.3:5 B.1:3 C.2:5 D.1:14.B 5.A4.航天员驻留时间从6月初到12月初,中间会经过七月初的远日点(公转速度慢),所以天和核心舱绕太阳运动的线速度大小变化为先变慢,后变快。综上所述,排除ACD,选B。5.神舟十四号发射时,北京时间为2022年6月5日10时44分。计算方法有两种,一种是计算0点所在的经度,另外一种是求180°的时间。第一种:根据计算可得0点所在的经度为41°W。全球处于不同日期的范围之比为139°:221°,化简可得约为3:5。第二种:根据北京时间可计算出180°经线地方时为14:44,为了方便计算,我们假设180°经线地方时为15点,全球处于不同日期的范围之比为9:15,化简可得3:5,。综上所述,排除BCD,选A。2021年8月2日,我国某运动员参加东京奥运会后乘坐某航班回国,机场显示屏上显示下图(图中时间为当地区时)。飞机起飞时下小雨,十几分钟后,发现机舱外艳阳高照。据此完成下面小题。6.该运动员乘坐的飞机飞行时间是( )A.2小时10分 B.3小时10分 C.4小时10分 D.5小时10分6.C 11.由所学知识可知,北京位于东八区,东京位于东九区,因此东京区时比北京区时早1小时。据图可知,飞机起飞时东京区时为09:10,则北京区时为08:10,飞机飞行时间是用降落时间12:20减起飞时间08:10为4小时10分,C正确,ABD错误。下图是中心点为南极点的地球示意图,图中阴影部分为11月16日,非阴影部分为11月17日。读图,完成线面小题。7.图中经线SB的经度为( )A.0° B.90°E C.180° D.135°W8.北京时间为( )A.16日8时 B.17日8时 C.16日20时 D.17日20时7.C 8.B7.该图是中心点为南极点的地球示意图,因此,图中地球自转方向为顺时针。图中阴影部分为11月16日,非阴影部分为11月17日,因此,SB和SA经线为日期分界线。日期分界线有两条,一条是180°经线(国际日期变更线),另一条是地方时为0时的经线。顺着地球自转的方向越过SB日期分界线,日期由17日变更为16日,因此,SB为180°经线,SA为地方时0时的经线,C正确,ABD错误;故选C。8.结合上题分析可知,SA为地方时0时的经线,且SA与180°经线组成经线圈,其经度为0°,因此,可计算出北京时间(120°E的地方时)为8时,再根据120°E位于图中非阴影部分,判断日期为17日,B正确,ACD错误;故选B。 考点三 地转偏向力一国际地理奥林匹克考察小组在厄瓜多尔的赤道地区做了地转偏向力实验:在装有水的容器中放上一朵花,使花朵飘浮在水面上(如下图),然后拔掉水杯下的木塞进行观察。据此完成下面小题。1.如果只考虑地转偏向力的影响,水下漏时的现象可能是( )A.在赤道以北时,花朵浮在水面呈顺时针转动 B.在赤道以南时,花朵浮在水面呈顺时针转动C.在赤道上时,花朵浮在水面呈逆时针转动 D.在赤道上时,花朵浮在水面呈顺时针转动2.下列现象由地转偏向力影响形成的是( )A.地球围绕太阳自西向东公转 B.我国河流多数向东流C.炮弹发射后会偏离原来的方向 D.地球上的昼夜更替现象1.B 2.C1.由于地球的自转产生地转偏向力,使地球上做水平运动的物体发生偏向,北半球向右偏,南半球向左偏,赤道上不偏转,所以在赤道以南时,花朵浮在水面做顺时针转动,在赤道以北时,花朵浮在水面做逆时针转动,在赤道上花朵在水面上不偏转,故B正确,ACD错。2.地球围绕太阳自西向东公转是地球公转现象,故A错。 我国河流多数向东流是因为我国地势西高东低,故B错。炮弹发射后会偏离原来方向是由于运动的炮弹受地转偏向力的作用而发生偏转,故C正确。地球上的昼夜更替现象是地球自转和地球是个不发光不透明的球体,故D错。所以选C。3.该图是南半球某平直河段的横剖面图,根据河床形态判断该河流的流向是( )A.自北向南流 B.自南向北流 C.自东向西流 D.自西向东流3. A 河岸为东、西岸,因此河流为南北流向,不会东西向流动,排除C、D;河流侵蚀岸较陡、堆积岸较缓,图中东岸陡、西岸缓,因此西岸为堆积岸,东岸为侵蚀岸;题意表明,该河流位于南半球,在地转偏向力的作用下,顺着河水流向,左岸一般为侵蚀岸,右岸为堆积岸,即图中东岸为左岸,西岸为右岸,由此判断,河流的流向应为自北向南,A符合题意,排除B。故选A。提升综合练风云三号E星是全球第一颗在晨昏轨道运行的太阳同步气象卫星,与在轨的风云三号C星、D星形成“晨昏、上午、下午”三星组网格局,可实现全球观测资料的100%覆盖。E星装载最先进的微光成像仪,可大幅提高弱光条件下的监测精度。下图示意晨昏轨道、上午轨道和下午轨道,据此完成下面小题。1.E星的运行轨道相对于地轴( )A.年变化幅度为23°26' B.日变化幅度为180°C.年变化幅度为46°52' D.日变化幅度为360°2.2021年7月某日,当E星观测到巴西圣保罗(23°S,47°W)的万家灯火时,下列现象可信的是( )A.墨西哥圣地亚哥(23°N,110°W)此时地表温度最低B.冰岛雷克雅未克(64°N,22°W)附近海域晨雾弥漫C.夏威夷火奴鲁鲁(21°N,158°W)烈日当空D.中国北极黄河站(79°N,12°E)极光绚烂1.A 2.C1.由材料可知,E星的运行轨道为晨昏轨道,即沿着晨昏圈运行, 而在一年中,晨昏圈与地轴的夹角在春秋分时最小,为0°,在二至日时最大,为23°26',因此E星的运行轨道相对于地轴年变化幅度为23°26',A正确,BCD错误。故选A。2.巴西圣保罗位于西三区,万家灯火时大致时间为20:00,计算可知,火奴鲁鲁地处西十一区,区时为12:00,烈日当空,C正确。圣地亚哥约为16时,A错误。雷克雅未克约为22时,B错误。黄河站正值极昼,不易看到极光,D错误。故选C。华为公司CEO(首席财务官)孟晚舟女士于当地时间2021年9月24日16时30分从温哥华(123°W,49°N)乘坐包机返回中国,于北京时间9月25日21点50分抵达深圳宝安国际机场。历经1028天,孟晚舟女士终于回到了伟大的祖国!据此完成下面小题。3.孟晚舟女士包机的飞行时长约为( )A.12小时20分钟 B.13小时8分钟 C.13小时32分钟 D.13小时20分钟4.包机从温哥华起飞时,9月25日这天所占全球的范围之比( )A.大于1/2 B.小于1/2 C.等于1/2 D.等于1/33.D 4.A3.温哥华位于西八区,北京位于东八区,两地时间差为16小时,飞机起飞时为温哥华时间2021年9月24日16时30分,此时北京时间=温哥华时间+16小时=2021年9月24日16时30分+16小时=2021年9月25日8时30分,所以飞机飞行时长=北京时间9月25日21点50分-2021年9月25日8时30分=13小时20分钟,所以答案D正确,ABC错误,选D。4.零点所在经线往东到180°经线(人为规定的日界线)为新的一天。包机从温哥华起飞时,为当地时间2021年9月24日16时30分,到9月25日零点的时间差为7小时30分,根据时间相差一小时,经度相差15°可知零点所在经线在温哥华(123°W)东面112°的地方,即11°W。9月25日这天范围是从11°W向东到180°经线,所占全球的范围之比大于1/2,故A正确,BCD错误。 5.下图中阴影部分表示黑夜。回答下列问题。(1)此时,太阳直射点所在纬度是_____,图中是_____(晨/昏)线,其经度是_____。(2)此时,P、Q两点中的_____点地方时为12时,其经度是_____,此时北京时间是_____。(3)地方时为0时的经线所属的时区为_____。(4)如果此时全球分别处于9月22日和9月23日两天,地方时进入9月23日的经度范围是_____。5、(1) 0° 昏 60°E(2) P 30°W 22时(3)东十区(4)150°E向东至180°(1)读图分析可知,图中昼夜平分,为春秋分日,太阳直射赤道,太阳直射点所在纬度是0°;图中的晨昏圈与经线重合,顺着地球的自转方向,越过NMS由昼进入夜,因此该线为昏线;图中相邻经线的间隔为30°,结合图中0°经线的位置,可知弧线NMS所在经线为60°E。(2)昏线与赤道相交的点所在的经线为18时,因此NMS所在经线为18时,12时比18时晚六个小时,因此12时所在经线与18时所在经线相差90°,图中相邻两条经线之间的间隔距离为30°,读图可知,P点所在的经线与M所在经线相差90°,因此P点所在经线为12时,经度为30°W。此时60°E为18时,则120°E与60°E相差60°,时间相差4小时,因此北京时间为22时。(3)由上题可知,12时对应的经度为30°W,由此推出,0时经线为150°E,所属时区为东十区。(4)此题考查日期界线。日期界线有两条,180°经线和0时经线。从0时经线向东到180°经线之间的地区即为新一天,而0时经线向西到180°经线之间的地区即为旧一天。由上题分析可知,此时0时经线为150°E,因此新的一天的范围(9月23日)为150°E向东至180°,旧的一天的范围为(9月22日)150°E向西至180°。6.读图,完成下列问题。(1)这一天是____日前后,节气是____。(2)图中甲、乙、丙三地自转角速度的大小关系是____,自转线速度从大到小的排序是____。(3)从乙地水平运动到丁地的物体会向____(填“南”或“北”)偏转。该水平运动的物体产生偏转的原因是____。(4)此时,丙地的地方时是____时,丁地的地方时是____时。(5)图示时刻北京时间是____时,全球分属两天的界线是____、____。(6)不考虑天气和地表高程因素,这一天甲、乙、丙、丁四地的人可同时观看日落的是____。6、(1) 12.22 冬至(2) 甲=乙=丙(或相等) 丙>乙>甲(3) 南 地球自转(或地转偏向力)(4) 18 22(5) 16 120°W经线 180°经线(位置可互换)(6)甲、丙(1)读图可知,该日北极圈及其以北地区出现极夜现象,故这一天是12月22日前后,北半球节气是冬至日。(2)地球自转角速度除两极点处为0外,各地都是15°/h,故角速度甲=乙=丙;地球自转线速度从赤道向两极递减,故自转线速度:丙>乙>甲。(3)由于沿地表水平运动的物体受到地转偏向力的作用,北半球向右偏转,所以从乙地水平运动到丁地的物体会向南偏转。(4)读图可知,此时,丙地为昏线与赤道的交点,故地方时是18时,根据时差计算公式可知,丙丁之间相差60°,相差4小时,丁位于丙的东部,所以丁地的地方时是22时。(5)读图可知,此时,丙地为昏线与赤道的交点,故地方时是18时,经度为150°E,故图示时刻北京时间(120°E)是16时;根据地方时计算可知,120°W为0时,为自然日界线;180°为人为日界线。(6)读图可知,甲、丙两地位于晨昏线上,故不考虑天气和地表高程因素,这一天甲、乙、丙、丁四地的人可同时观看日落的是甲和丙。
相关试卷
这是一份人教版 (2019)选择性必修1 自然地理基础第二节 地球运动的地理意义同步测试题,共17页。试卷主要包含了昼夜交替和时差等内容,欢迎下载使用。
这是一份高中地理中图版 (2019)选择性必修1 自然地理基础第二节 地球运动的地理意义随堂练习题,文件包含122地球公转的地理意义分层作业-2022-2023学年高二地理同步精品课堂中图版2019选择性必修1解析版docx、122地球公转的地理意义分层作业-2022-2023学年高二地理同步精品课堂中图版2019选择性必修1原卷版docx等2份试卷配套教学资源,其中试卷共18页, 欢迎下载使用。
这是一份中图版 (2019)选择性必修1 自然地理基础第一节 地球的自转和公转课后练习题,文件包含11地球自转和公转分层作业-2022-2023学年高二地理同步精品课堂中图版2019选择性必修1解析版docx、11地球自转和公转分层作业-2022-2023学年高二地理同步精品课堂中图版2019选择性必修1原卷版docx等2份试卷配套教学资源,其中试卷共12页, 欢迎下载使用。

