所属成套资源:【复习必备】人教版地理八上 期中期末测试+单元测试(含答案)
- 人教版地理八上 期末测试卷四(含答案) 试卷 2 次下载
- 人教版地理八上 期末测试卷五(含答案) 试卷 1 次下载
- 人教版地理八上 期末测试卷七(含答案) 试卷 1 次下载
- 人教版地理八上 期末测试卷八(含答案) 试卷 1 次下载
- 人教版地理八上 期末测试卷九(含答案) 试卷 2 次下载
人教版地理八上 期末测试卷六(含答案)
展开这是一份人教版地理八上 期末测试卷六(含答案),共6页。试卷主要包含了选择题等内容,欢迎下载使用。
期末测试卷六
(时间:60分钟 满分:100分)
一、选择题(每小题4分,共60分)
1.下列对我国的地理位置的描述,正确的是( )
A.位于亚洲西部、太平洋的东岸
B.大部分处在北温带
C.南北跨越纬度大,主要在热带
D.地处北半球和西半球
2.下列关于我国地理位置的说法,正确的是( )
A.领土全部位于北温带,温和多雨,利于农业生产
B.我国是一个海陆兼备的国家,与蒙古隔海相望
C.我国位于亚欧大陆的西部,太平洋的东侧
D.我国领土的最西端在帕米尔高原,最南端在曾母暗沙
3.下列省区轮廓与简称不一致的是( )
A. B. C. D.
4.2015年10月29日,我国决定全面放开二孩政策.这项政策的实施( )
A.将会缩小我国城乡差距
B.将会减少我国人口总量
C.可以延缓我国人口老龄化现象
D.完全否定了我国计划生育基本政策
5.下列关于我国民族特征的说法,不正确的是( )
A.共有56个民族
B.各民族不论大小,一律平等
C.各民族均匀分布
D.民族分布“大散居、小聚居、交错杂居”
6.我国地势的主要特征是( )
A.东高西低,呈三级阶梯状分布
B.西高东低,呈三级阶梯状分布
C.东高西低,由东向西缓缓倾斜
D.西高东低,由西向东缓缓倾斜
7.关于我国四大高原的叙述,正确的是( )
A.地面起伏最小的是青藏高愿
B.水土流失最严重的是黄土高原
C.喀斯特地形广布的是内蒙古高原
D.雪山连绵是云贵高原的景观
8.关于我国降水时空分布的叙述正确的是( )
A.降水由东北向西南减少
B.降水由东南沿海向西北内陆减少
C.降水冬季多夏季少
D.南方雨季短北方雨季长
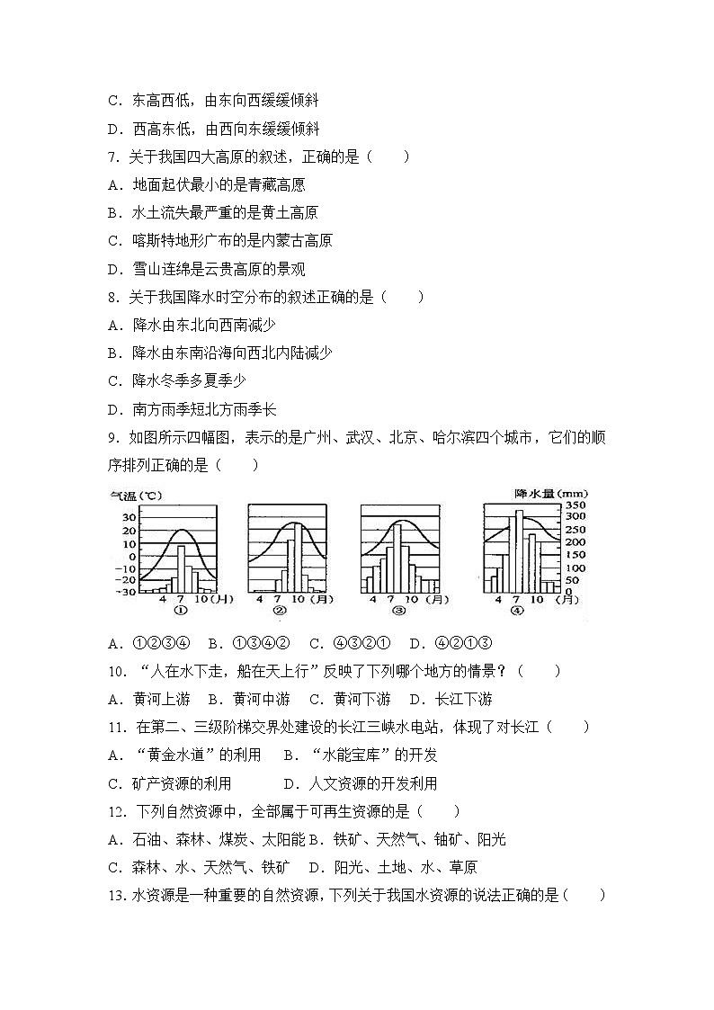
9.如图所示四幅图,表示的是广州、武汉、北京、哈尔滨四个城市,它们的顺序排列正确的是( )
A.①②③④ B.①③④② C.④③②① D.④②①③
10.“人在水下走,船在天上行”反映了下列哪个地方的情景?( )
A.黄河上游 B.黄河中游 C.黄河下游 D.长江下游
11.在第二、三级阶梯交界处建设的长江三峡水电站,体现了对长江( )
A.“黄金水道”的利用 B.“水能宝库”的开发
C.矿产资源的利用 D.人文资源的开发利用
12.下列自然资源中,全部属于可再生资源的是( )
A.石油、森林、煤炭、太阳能 B.铁矿、天然气、铀矿、阳光
C.森林、水、天然气、铁矿 D.阳光、土地、水、草原
13.水资源是一种重要的自然资源,下列关于我国水资源的说法正确的是( )
A.水资源是可再生资源,取之不尽,用之不竭
B.从空间分布看,我国水资源总体呈现出从东南沿海向西北内陆递减的特点
C.我国水土资源的地区匹配合理,利于农业生产
D.我国人口多,水资源利用率高
14.我国四大工业基地中,以重工业为主的是( )
A.京津唐工业基地 B.辽中南工业基地
C.沪宁杭工业基地 D.珠江三角洲工业基地
15.下列客货的运输方式选择正确的是( )
A.从武汉运一万吨大米到上海——水运
B.从拉萨护送重伤员到北京——铁路
C.从天津塘沽运海鲜到北京——航空
D.从大同运煤到秦皇岛——河运
二、综合题(40分)
16.(12分)读中国地形图和我国地势三级阶梯示意图,回答下列问题。
(1)我国地势特征是 , 。
(2)我国地势特征带来的影响是:
对气候的影响: 。
对水能的影响: 。
(3)第二阶梯地形以 、 为主。
(4)字母D代表的是世界上海拔最高的 高原;字母C代表我国四大盆地中气候最湿润的 盆地.字母F代表的是 盆地。
(4)字母A、B所示山脉是我国地势第二三级阶梯的分界线.其中,山脉A大致的走向是 ;山脉B的名称是 。
(5)钓鱼岛自古以来就是我国的神圣领土,它所在的海域是 海。
17.(16分)读“我国主要土地利用类型分布图”,回答下列问题。
(1)图中A和B的土地利用类型A为 ,B 为 。
(2)区域A和B大致以 、 为分界线,A区域的粮食作物主要是 ,B区域的粮食作物主要是 。
(3)E所在区域的土地利用类型都是 ,适宜发展 业。
18.(12分)读我国1月等温线分布图,回答下列小题。
(1)1月份我国气温最低温度约是 ,出现在 附近;最高温度约是 ,出现在 。
(2)我国的淮河在冬季 (有或无)结冰期。
(3)在图中,0℃等温线大致与我国哪条重要的地理分界线重合?
(4)我国1月份平均气温的分布有什么特点?
答案
一、选择题
1.B 2.D 3.B 4.C 5.C 6.B 7.B 8.B 9.C 10.C 11.B 12.D 13.B 14.B 15.A
二、综合题
16.(1)西高东低;呈阶梯状分布;
(2)便于海上的湿润气流深入内陆,形成降水;河流从高一级阶梯流入低一级阶梯时,落差很大,水能资源极为丰富;
(3)高原;盆地;(4)青藏;四川;塔里木;
(5)东北﹣西南走向;太行山脉;(6)东
17.(1)水田;旱地;(2)秦岭;淮河;水稻;小麦;(3)草地;畜牧
18.(1)﹣28℃以下;漠河;16℃以上;海南岛;(2)有;(3)秦岭、淮河一线;(4)南北气温差异大,南方温暖,越往北气温就越低
相关试卷
这是一份人教版地理八上 期末测试卷五(含答案),共7页。试卷主要包含了选择题,综合题等内容,欢迎下载使用。
这是一份人教版地理八上 期末测试卷四(含答案),共9页。试卷主要包含了选择题,三级阶梯分界线的山脉是等内容,欢迎下载使用。
这是一份人教版地理八上 期末测试卷九(含答案),共7页。试卷主要包含了选择题,三级阶梯的分界线是等内容,欢迎下载使用。

