





所属成套资源:【期末培优冲刺】2022-2023学年浙教版科学七年级上册-期末培优专题
- 【期末培优冲刺】2022-2023学年 浙教版科学七年级上册-专题03《细胞与生物体的结构层次》期末培优 试卷 5 次下载
- 【期末培优冲刺】2022-2023学年 浙教版科学七年级上册-专题04《常见的动植物与微生物》期末培优 试卷 5 次下载
- 【期末培优冲刺】2022-2023学年 浙教版科学七年级上册-专题06《火山、地震、泥石流、板块、地形地形图》期末培优 试卷 5 次下载
- 【期末培优冲刺】2022-2023学年 浙教版科学七年级上册-专题07《分子、质量、密度》期末培优 试卷 6 次下载
- 【期末培优冲刺】2022-2023学年 浙教版科学七年级上册-专题08《比热、物质的三态变化》期末培优 试卷 6 次下载
【期末培优冲刺】2022-2023学年 浙教版科学七年级上册-专题05《地球形状、地图、地球仪、岩石》期末培优
展开这是一份【期末培优冲刺】2022-2023学年 浙教版科学七年级上册-专题05《地球形状、地图、地球仪、岩石》期末培优,文件包含期末培优冲刺浙教版科学七年级上册-专题05《地球形状地图地球仪岩石》解析版docx、期末培优冲刺浙教版科学七年级上册-专题05《地球形状地图地球仪岩石》原卷版docx等2份试卷配套教学资源,其中试卷共28页, 欢迎下载使用。
浙教版7年级上册期末培优冲刺 05 地球形状、地图、地球仪、岩石
一、地球的形状与内部结构
1.(2021七上·义乌期中)地球是人类的家园,地球仪、地图是我们了解地球常用的工具。下列说法中错误的是( )
A. 地球是一个两极稍扁、赤道略鼓的球体
B. 地球内部由外向内可分为地壳、地幔、地核三个圈层
C. 一般小比例尺地图表示的范围小,描述的内容比较详细
D. 关于地球的形状的假设很多,麦哲伦用亲身实践证实了地球是球形的。
【答案】 C
【解析】A.地球是一个两极稍扁,赤道略鼓的球体,说法正确,A错误。
B.地球内部由外向内可分为地壳、地幔、地核三个圈层。说法正确,B错误。
C.一般小比例尺地图表示的范围小,描述的内容比较详细。说法错误,小比例尺表示的范围大,描述的内容粗略,C正确。 D.关于地球的形状的假设很多,麦哲伦用亲身实践证实了地球是球形的。说法正确,D错误。 故选C。
2.(2021七上·萧山期中)下列说法能证明地球是球体的是( )
A. 从远方驶来的帆船总是先看到船身,再看到桅杆 B. 地球仪可以证明地球是球体
C. 哥伦布到达美洲大陆 D. 站得越高,看得越远
【答案】 D
【解析】A、从远方驶来的帆船应是先看到桅杆,再看到船身,故A说法错误;
B、地球仪是地球的理想化模型,故B说法错误;
C、哥伦布未完成环球旅行,麦哲伦完成环球旅行,可以证明地球是圆的,故C说法错误;
D、 理论上如果是平的就可以看到无穷远处,因为直线外一点可以与直线上任一点联成直线。而站的高,看的远却说明站的越高与地球某点相切处越远,因为最远处与视线垂直的直线与视线以及站立所处的直线构成一个直角三角形,无数个三角形告诉我们,相切点与站立点是两个角,而另一交叉点基本指向球心,地球表面是个圆弧,所以地球是圆的。故选项D说法正确; 故答案选:D
3.(2021七上·西湖月考)下列各项用于研究地球形状或内部结构,其中能作为证据的是( )
A. ①用铅笔在篮球上移动来研究地球的形状 B. ②用人造卫星拍摄的地球照片来研究地球的形状
C. ③绘制结构示意图来研究地球的内部结构 D. ④用切开的熟鸡蛋来研究地球的内部结构
【答案】 B
【解析】ACD是用模型模拟研究地球形状和内部结构的行为,而不能作为证明地球形状的证据,②用人造卫星拍摄的地球照片来研究地球的形状,它是真实的地球的形状,用来作为地球形状的证据,B符合题意。 故答案为:B
4.(2021七下·长兴开学考)用如图表示各种概念之间的大小和包含关系,如表选项中与图示相符的是( )
选项
1
2
3
4
A
上皮组织
结缔组织
肌肉组织
神经组织
B
种
目
科
纲
C
地球
地幔
地核
地壳
D
植物体
器官
组织
细胞
A. A B. B C. C D. D
【答案】 D
【解析】A、人体重要的四大组织有上皮组织、结缔组织、肌肉组织、神经组织,它们不是包含关系,A不符合题意;
B、生物的分类单位从大到小依次是界、门、纲、目、科、属、种,B不符合题意;
C、地球的内部结构圈层由外到内依次是地壳、地幔、地核,C不符合题意;
D、植物体包括器官,器官包括组织,组织包括细胞,D符合题意。 故答案为:D
5.(2020七上·镇海期末)人们对地球形状的认识经历了“天圆地方”、“球体”、“椭球体”、“梨形体”等阶段。下列说法错误的是( )
A. 科学是不断发展的 B. 人类对科学的认识在不断提高
C. 地球的自身形状是不变的 D. 科学可以改变人的观念
【答案】 C
【解析】人们对地球形状的认识经历了“天圆地方”、“球体”、“椭球体”、“梨形体”等阶段,说明科学是不断发展的、人类对科学的认识在不断提高、科学可以改变人的观念,但是地球的自身形状是不变的,C符合题意。 故答案为:C
6.(2020七上·余杭期末)限于活动范围人们通常无法直接观察地球的形状,但可通过身边某些现象和事件找到地球是球体的证据,下列现象和事件不能作为证据的是( )
A. 麦哲伦环球航行
B. 海面上远去的船只船身比桅杆先消失
C. 发生月食时阴影部分的轮廓是圆弧形的
D. 笔尖向下在篮球上竖立的铅笔沿着球移动时,笔尖先消失,笔杆后消失
【答案】 D
【解析】A、麦哲伦船队首次完成了绕地球一周的航行,证明了地球是个球体,A不符合题意;
B、离岸的船总是船身先消失,后消失,证明了地球是个球体,B不符合题意;
C、月食时,地球挡住一部分日光,使地球的影子投影在月面上,月面的地球阴影为圆弧,是地球的影子,证明地球的形状是个球体,C不符合题意;
D、笔尖向下在篮球上竖立的铅笔沿着球移动时,笔尖先消失,笔杆后消失,是模拟地球是个球体,但不能作为地球是球体的证据,D符合题意。 故答案为:D
7.(2020七上·新昌月考)煮熟的鸡蛋由内到外分为蛋黄、蛋白和蛋壳三层。地球的内部结构与熟鸡蛋相似,如果把鸡蛋比作地球,蛋黄、蛋白、蛋壳分别代表的地球内部结构是( )
A. 地核、地幔、地壳 B. 地幔、地壳、地核 C. 地壳、地幔、地核 D. 地核、地壳、地幔
【答案】 A
【解析】地球的内部结构为一同心状圈层构造,由地心至地表依次分化为地核、地幔、地壳。煮熟的鸡蛋由内到外分为蛋黄、蛋白和蛋壳三层。地球的内部结构与熟鸡蛋相似,因此如果把鸡蛋比作地球,蛋黄、蛋白、蛋壳分别代表的地球内部结构是地核、地幔、地壳,A符合题意。 故答案为:A
8.(2020七上·普陀期中)地球是一个球体,今天看来已经是再简单不过的问题,但人类对它的认识却经历了漫长的过程:地平一地圆一地球,直到20世纪人造卫星拍摄了地球的照片,才得以确证。以下观点中你认同的是( )
A. .人类认识地球从“地平”到“地圆”,全凭自己的想象
B. 地球是一个球体的证据是铅笔在篮球上移动,看到的长度逐渐变短
C. 合适的技术和工具的使用或改进是认识地球形状的基础
D. 直到卫星照片的成功拍摄,人们才认识到地球是一个球体
【答案】 C
【解析】A:地平到地圆是通过桅杆的消失等现象中得出的,A错误;
B:铅笔在篮球上移动是一个模型实验,并不能说明地球是圆的,只能说明篮球是圆的,B错误;
C:通过技术和工具的改进人类对地球的认识更加全面,C正确;
D: 麦哲伦环球航行后人们认识到地球是个球体,D错误。 故选C
9.(2018七上·杭州期中)为了证明地球是个球体,小陆收集了以下证据:①远离海岸的帆船,船身比桅杆先消失②日食时,日轮的缺损部分为圆弧形;③地球仪所示的地球是个球体;④月食时,月轮缺损的部分为圆弧形;⑤麦哲伦航海;⑥卫星拍摄的地球照片。请判断其中不能作为证明地球是个球体的证据 ________ 。
【答案】 ②③
【解析】有很多方面可以能证明地球是个球体,比如远离海岸的帆船,船身比桅杆先消失;月食时,月轮缺损的部分为圆弧形;麦哲伦航海; 卫星拍摄的地球照片。 但是日食时,日轮的缺损部分为圆弧形,不能证明地球是个球体。 故答案为: ②③
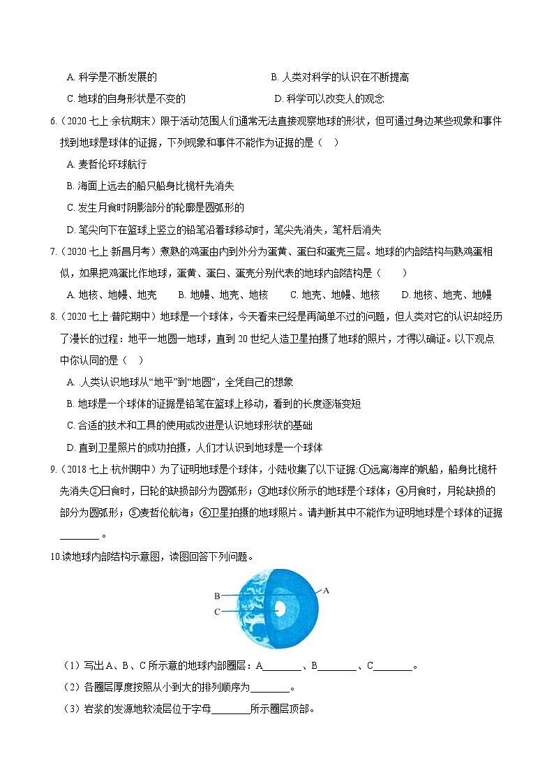
10.读地球内部结构示意图,读图回答下列问题。
(1)写出A、B、C所示意的地球内部圈层:A________、B________、C________。
(2)各圈层厚度按照从小到大的排列顺序为________。
(3)岩浆的发源地软流层位于字母________所示圈层顶部。
(4)岩石圈包括字母________所示圈层和字母________所示圈层顶部。
【答案】 (1)地壳;地幔;地核(2)ABC(3)B(4)A;B
【解析】(1)A、B、C所示意的地球内部圈层:A地壳、B地幔、C地核。
(2)各圈层厚度按照从小到大的排列顺序为ABC。
(3)岩浆的发源地软流层位于字母B地幔所示圈层顶部。
(4)岩石圈包括字母A所示圈层和字母B所示圈层顶部。
11.读地球形状示意图,回答下列问题。
(1)图中字母a是指________半径,字母b为两极半径,a比b长________千米。
(2)经现代科技测量知道,地球是一个________稍扁、________略鼓的椭球体;从太空拍摄的地球照片上看,地球是很圆的,这是因为________。
A.地球外面有大气层 B.地球本身就是个球体
C.过去的测量有错误 D.地球赤道半径和两极方向的半径相差很小
【答案】 (1)赤道;21(2)两极;赤道;D
【解析】(1)图中字母a是指赤道半径,字母b为两极半径,a比b长21千米。
(2)经现代科技测量知道,地球是一个两极稍扁、赤道略鼓的椭球体;从太空拍摄的地球照片上看,地球是很圆的,这是因为地球赤道半径和两极方向的半径相差很小 。
12.(2019七上·嘉兴期中)请分析如图所示粉笔在水平板上和球面上远去的现象。
(1)粉笔在水平板上由近及远移动时,你看到的现象是________。
(2)粉笔在球面上由近及远移动时,你看到的现象是________。
【答案】 (1)越远渐小,始终能见全貌(2)粉笔由下端开始消失,逐渐变短 模拟;不能
【解析】(1)粉笔在水平板上由近及远移动时,越远越小,始终能看到全貌。
(2)因为光是直线传播,运动在平面上的物体,根据视觉原理,物体越远感觉越小,但都能看到原貌;运动在球面上的物体却不同,越远所能看见部分越小,最后全不见.(2)粉笔在球面上由近及远移动时,越远越小,最后会全看不见。
二、地球仪与地球
13.(2021七上·萧山期中)如图是甲、乙两点所处经纬度情况,下列有关说法正确的是( )
A. 甲、乙都处于北半球 B. 甲、乙都处于西半球
C. 甲所处纬度是15°N,乙处所处纬度是45°N D. 甲所处经度是45°W,乙处所处经度是15°W
【答案】 D
【解析】如图所示甲的坐标为15°S、45°W,乙的坐标为45°S、15°W,故甲位于南半球、西半球,乙位于南半球、东半球。故选项ABC说法错误,选项D说法正确; 故答案选:D
14.下列纬线中,按由南向北排列顺序正确的是( )
A. 30°S、15°S、15°N、30°N B. 30°N、15°N、15°S、30°S
C. 10°S、20°S、30°S、40°S D. 40°N、30°N、20°N、10°N
【答案】 A
【解析】南纬的规律是数值向南增加,北纬的规律是数值向北增加,C选项南纬的数值越来越大,应该是自北向南,D选项北纬的数值越来越小,应该是自北向南;B选项中北纬的数值在减小,南纬的数值在增加,也应该是自北向南。故选A。
15.(2021七上·义乌期中)下列关于经纬线、经纬度的叙述,正确的是( )
A. 某人从南极出发,分别向北、东、南各走1千米,最终会回到原地
B. 赤道是最长的纬线,除赤道外各地的纬线长度都相等
C. 每一条纬线都是一个圈,每一条经线也是一个圈
D. 某人从赤道沿120°E一直向北走,最终会回到原地
【答案】 A
【解析】A、某人从南极出发,分别向北、东、南各走1千米,最终会回到原地,故A正确。
B、纬线有长有短,赤道最长,往两极逐渐缩短,最后成一点,故B错误。
C、经线是半圆形,纬线是圆圈,故C错误。
D、某人从赤道沿120°E一直向北走,最终会到达北极,因为经线是半圆形,故D错误。 故选A。
16.(2021七上·金华期中)关于地图上的经度、经线、纬度、纬线的叙述,正确的是( )
A. 经线表示东西方向纬线表示南北方向 B. 青藏高原大部分地处北纬30—40°之间,是中纬度地区
C. 经线又称本初子午线 D. 东经20°和西经160°的经线圈把地球分成东西两个半球
【答案】 B
【解析】A.经线表示南北方向,纬线表示东西方向,A错误。
B. 青藏高原大部分地处北纬30—40°之间,是中纬度地区,B正确 。
C.0°经线被称为本初子午线,C错误。
D.西经20°和东经160°的经线圈把地球分成东西两个半球,D错误。 故选B。
17.(2021七上·金华期中)下列四幅图中的黑点,既位于北半球,又位于东半球的是( )
A. B.
C. D.
【答案】 B
【解析】A.南纬20°,东经30°,位于南半球,东半球。
B.北纬20°,东经15°,位于北半球,东半球。
C.北纬40°,西经30°,位于北半球,西半球。 D.南纬40°,西经15°,位于南半球,西半球。 故选B。
18.(2021七上·杭州期中)有关丙地理位置的叙述,正确的是( )
A. 东半球、南半球、中纬度 B. 西半球、南半球、低纬度
C. 西半球、北半球、中纬度 D. 东半球、北半球、低纬度
【答案】 C
【解析】南北半球的划分是以0°纬线即赤道为界,赤道以北为北半球,以南为南半球;
东西半球以西经20度、东经160度划分界线,西经20度以东,东经160度以西之间为东半球,东经160度以东,西经20度以西之间为西半球。
根据图分析,丙位于北纬40°,东经170 °,故位于西半球、北半球、中纬度。 故答案为:C
19.(2021七上·杭州期中)在图幅大小相同的情况下,下列说法正确的是( )
A. 绘制中国政区图比浙江省地图比例尺大,内容较为详细
B. 绘制浙江省地图时,同中国政区图相比范围小了,比例尺大了
C. 绘制杭州市地图时,图的内容较浙江省地图更为简略
D. 绘制杭州十三中本部地图,比例尺最小,内容最详细
【答案】 B
【解析】A、中国的面积比浙江的面积大,因此比例尺小,内容粗略,A不符合题意;
B、根据上面的分析,中国的面积比浙江的面积大,因此用大比例尺,内容更为详细,B符合题意;
C、杭州的面积比浙江面积小,因此绘制是用大比例尺,内容更详细,C不符合题意;
D、杭州面积比浙江面积小,因此地图比例尺最大,表示的内容最详细,D不符合题意。 故答案为:B
20.(2017七上·柯桥期中)根据下表提供的A、B、C、D四地的经纬度,将各字母分别填入符合条件的空格中:
A
B
C
D
西经165°
南纬43°
东经16°
北纬75°
东经170°
北纬32°
西经18°
南纬18°
(1)属于东半球的有________,属于西半球的有________,属于南半球的有________,属于北半球的有________;A地大致在C地的________方向;
(2)位于高纬度地区的有________,位于低纬度地区的有________,位于中纬度地区的有________。
【答案】 (1)BD;AC;AD;BC;东南(2)B;D;AC
【解析】(1)由东西半球的分界线是“西经20º 东经160º”和A、B、C、D四地的经纬度可知,属于东半球的有BD;属于西半球的有AC;由赤道0º纬线是南北半球的分界线可知,属于南半球的有AD;属于北半球的有BC;根据经纬网定向法可知,A地大致在C地的东南方向。
(2)0º-30º度属低纬度;30º-60º是中纬度;60º-90º是高纬度。B地纬度北纬75º,B地位于高纬度地区;D地南纬18º,D地位于低纬度地区;A地位于南纬43º,C地位于北纬32º,故AC属于中纬度地区。
21.(2017七上·杭州期中)读下图回答:
(1)图中A点的经纬度是________。
(2)有关B地地理位置的叙述,正确的是( )
A.西半球、南半球、中纬度
B.西半球、北半球、低纬度
C.东半球、南半球、低纬度
D.东半球、北半球、低纬度
【答案】 (1)东经80º,南纬10º(2)C
【解析】(1)由图可知经度向东增加为东经,所以A点所以在的经度是东经80º,纬度向南增加是南纬,A点的纬度是南纬10º,所以A点的经纬度是:东经80º,南纬10º;(2)B地所在的经纬度是,东经80º,南纬20º,所以B地位于东半球,南半球,低纬度,C选项正确。故答案为:C。
22.(2021七上·义乌期中)读图,回答下列问题。
(1)若图中的比例尺为1:300000现在知道AB间在图上的距离为2厘米,则AB实际距离为 千米。
(2)小林大致在小红的 方向。
(3)按南北半球划分,B点位于 半球,按东西半球划分,A点位于 半球。
【答案】 (1)6(2)西南(3)北;东
【解析】(1)图中的比例尺为1:300000,AB的图上距离为2厘米,所以 AB实际距离为 6 千米。 ;
(2)以小红为原点,可知小林在小红的西南方向;
(3)由图可知,AB点所处的纬度都是自下而上逐渐增大,所以AB均属于北纬,即北半球;A点在0°经线上,西经20°到东经160°属于东半球,即A点位于东半球。
23.(2021七上·萧山期中)随新农村建设的深入推进,很多村庄建起的公路。这是某村的地图,回答下列问题。
(1)该地图表示方向的方法是 , 若你位于林地,应朝 方向前往村庄。
(2)估算A到B两点实地的直线距离为 Km。
【答案】 (1)指向标定向法;西北(2)5
【解析】(1)图中的指向标指向正北故为指向标定向法;村庄位于林地西北方向,故位于林地,应朝西北方向前往村庄;
(2)比例尺=图上距离/实际距离,图中比例尺1:250000,量得AB两点的距离为2cm,故直线距离为2cm×250000=500000cm=5km;
24.(2021七上·西湖月考)小敏在一张长20 cm、宽10 cm的白纸上,为自己家绘制了一幅平面示意图(如图所示):
(1)绘制地图时,一般包含三要素,即地图的方向、________、________。小敏家的大门是朝________方向的。
(2)此图中表示的地图要素和信息有一处明显的错误,这一错误是________。
【答案】 (1)比例尺;图例和注记;东南(2)比例尺太大
【解析】(1)绘制地图时,一般包含三要素,即地图的方向、比例尺、图例和注记。小敏家的大门在东和南之间,即朝向东南方向。 (2)此图中表示的地图要素和信息有一处明显的错误,这一错误是比例尺太大。
三、岩石
25.如图是某地地质剖面图,根据岩石的相互关系,图中A、B、C、D、E岩石形成的先后顺序(从新到老)为( )
A. A-B-C-D-E B. C-B-D-E-A C. C-D-E-A-B D. D-E-A-B-C
【答案】 C
【解析】B层沉积岩位于底层,形成时间最早,A层为侵入岩,它侵入到B层中,所以晚于B层形成,E岩石是变质岩,是因A层形成以后变质形成的,D岩石侵入到A岩石和E岩石中,所以比D岩石比E岩石形成的晚,C岩层是在最后沉积形成的。故C符合题意。故答案为:C
26.(2021七上·金华期中)考古人员在野外发现一块有植物化石的岩石,研究发现,该植物有根、茎、羽状复叶和孢子囊,则该岩石的类型和植物的种类分别是 ( )
A. 沉积岩、蕨类植物 B. 变质岩、蕨类植物 C. 沉积岩、裸子植物 D. 岩浆岩、裸子植物
【答案】 A
【解析】分析题干图可知该岩石属于沉积岩。该植物有根、茎、叶和孢子囊,说明属于孢子植物中的蕨类植物。 故选A
27.(2020七上·温州期末)小明在野外采集到一块有矿物晶体颗粒和气孔的岩石如图所示,该块岩石最有可能是( )
A. 岩浆岩 B. 沉积岩 C. 变质岩 D. 大理岩
【答案】 A
【解析】岩浆岩由于形成的环境不同,产生了各种不同的结构和构造。了解结构和构造可以了解岩浆岩的形成环境。如喷出岩由于冷却快,来不及结晶,形成玻璃质,称为玻璃质结构。其中一些气体尚未逸散,形成气孔构造,因此小明在野外采集到一块有矿物晶体颗粒和气孔的岩石,该块岩石最有可能是岩浆岩,A符合题意。 故答案为:A
28.(2020七上·临海期末)观察比较下列不同岩石的外观,按成因分类属于沉积岩的是 ( )
A. B.
C. D.
【答案】 A
【解析】岩浆岩是由岩浆喷出地表或侵入地壳冷却凝固所形成的岩石,有明显的矿物晶体颗粒或气孔, 岩浆岩受到流水、风、冰川、海浪的侵蚀、搬运、堆积作用,形成沉积物,沉积物经过地壳凹陷,固结成岩,成为沉积岩,A图属于沉积岩,A符合题意。 故答案为:A
29.(2020七上·杭州月考)地球上不同的岩石具有不同的成因。关于图中数字代表的内容,正确的是( )
A. ①是沉积岩,大理岩属于数字①代表的岩石 B. ②是岩浆岩,玄武岩属于数字②代表的岩石
C. ①是岩浆岩,花岗岩属于数字①代表的岩石 D. ②是沉积岩,石灰岩属于数字②代表的岩石
【答案】 B
【解析】图示中②是直接由岩浆而来,是一种岩浆岩,D错误,喷出地表冷却形成的是玄武岩,B选项正确。①可由变质岩和岩浆岩形成,所以是沉积岩。大理岩属于变质岩,所以A错误,C错误。 故选B
30.(2020七上·江干期末)如图是珊瑚岩奇观。珊瑚岩系火山爆发的溶岩凝固而成,学名柱状节理,六边形的岩柱,状如珊瑚。根据岩石的成因判断,珊瑚岩的岩石类型是( )
A. 岩浆岩 B. 沉积岩 C. 变质岩 D. 大理岩
【答案】 A
【解析】题中的珊瑚岩是由火山爆发的溶岩凝固而成所以是一种岩浆岩,A选项正确。B、C、D错误。 故选A
31.下列有关叙述不正确的是( )
A. 岩浆岩是岩浆冷凝而成,可分为两种,一是侵入岩,如花岗岩;二是喷出岩,如流纹岩、安山岩、玄武岩
B. 沉积岩:裸露在地表的岩石经过风化、侵蚀、搬运、沉积、固结作用而形成。有明显层状分布特征或化石是沉积岩区别于其他种类岩石的主要特征
C. 变质岩:是地壳中已生成的岩石,在岩浆活动、地壳运动产生的高温、高压条件下,原来岩石的成分和结构发生变化而形成的新岩石,常有片状的结构
D. 各类岩石被高温熔化形成新岩浆但不能回到地球内部
【答案】 D
【解析】各类岩石被高温熔化形成新岩浆但可以回到地球内部。 故选D
32.(2018七上·桐乡竞赛)在兴趣小组课外考察时,同学们为了找到可能含有化石的岩石,展开了讨论,最终各小组给出了不同的答案,以下哪个结果是正确的( )
A. 玄武岩、片麻岩、页岩、砂岩 B. 板岩、砾岩、石灰岩、砂岩
C. 砾岩、砂岩、页岩、石灰岩 D. 花岗岩、板岩、石英岩、页岩
【答案】 C
【解析】A:玄武岩、片麻岩、页岩、砂岩。玄武岩属于岩浆岩无化石,A错误;
B:板岩、砾岩、石灰岩、砂岩。板岩是一种变质岩没有化石,B错误;
C:砾岩、砂岩、页岩、石灰岩。四种岩石均属于沉积岩,可能存在化石,C正确;
D:花岗岩、板岩、石英岩、页岩。花岗岩是岩浆岩,板岩和石英岩是变质岩,这三种岩石都不可能有化石,D错误。 故选C
33.(2020七上·普陀期中)研究人员在野外高山上发现一块有海洋动物化石的岩石,该岩石的类型是________,说明很久以前这里曾经是海洋,这是________的有力证据。进一步研究发现,该类动物现还生存于印度洋——西太平洋珊瑚礁水域,身体柔软, 有贝壳,则该海洋动物属于无脊椎动物中的哪一类?________。
【答案】 沉积岩;地壳变动;软体动物
【解析】由分析可知,研究人员在野外高山上发现一块有海洋动物化石的岩石,该岩石的类型是沉积岩,说明很久以前这里曾经是海洋,这是地壳变动的有力证据。进一步研究发现,该类动物现还生存于印度洋——西太平洋珊瑚礁水域,身体柔软, 有贝壳,则该海洋动物属于无脊椎动物中的软体动物。
34.(2020七上·椒江期中)读如图所示的“地壳物质循环简略示意图”,完成下列问题:
( 1)根据图中箭头的方向,将各数字所代表的地质作用填入空格内:属于变质作用的是________;
(2)A所属的岩石类型是________,B所属的岩石类型是________。
【答案】 (1)①④(2)岩浆岩;沉积岩
【解析】(1)经变质作用后能变成变质岩,由图中指向变质岩的箭头可知,①④是变质作用;
(2)A是由岩浆形成的,应该是岩浆岩。B是三种岩石类型中的沉积岩。
35.某同学野外活动时,收集了如图所示的岩石。请依据其外观特征,判断它们分别是什么岩石。
________
________
________
________
【答案】 岩浆岩;沉积岩;沉积岩;变质岩
【解析】岩浆岩又称火成岩,是由岩浆喷出地表或侵入地壳冷却凝固所形成的岩石,有明显的矿物晶体颗粒或气孔,因此图中有明显气孔的岩石属于岩浆岩。沉积岩是在地壳发展演化过程中,在地表或接近地表的常温常压条件下,任何先成岩遭受风化剥蚀作用的破坏产物,以及生物作用与火山作用的产物在原地或经过外力的搬运所形成的沉积层,又经成岩作用而成的岩石。 沉积岩:岩石在外力作用下,经过风化、侵蚀、搬运、沉积和固结成岩作用形成,具有层理结构,可能含有化石。常见岩石如石灰岩、页岩、砂岩、砾岩等,以及煤、石油、天然气等化石燃料。正常情况下,沉积岩层呈上新下老的关系,亦可根据所含化石确定时间先后顺序。物质构成和化石还可以反映当时的沉积环境,如煤层说明以前是湿润的森林,石灰岩层说明以前是温暖的浅海环境等,因此图中有明显层状结构和有化石的岩石属于沉积岩。片状构造是变质岩中最常见的一种构造。岩石中片状或长条状矿物连续而平行排列,形成平行、密集纹理,矿物颗粒较粗,肉眼可以清楚识别的叫片状构造,故图中有片状结构的岩石属于变质岩。
36.(2019七上·余杭期末)读图,分析回答下面试题:
(1)下列说法正确的是 ;
①石灰岩是岩浆岩,大理岩是沉积岩石;②石灰岩是在浅海环境中由化学沉淀物或生物遗体堆积面成的;③大理岩是由石灰岩变质后形成的;④石灰岩是矿产,大理岩不是矿产。
(2)下列岩石中,与图示两种岩石成因类型不同的是 。
①板岩 ②砂岩 ③页岩 ④花岗岩
【答案】 (1)②③(2)④
【解析】(1)石灰岩属于沉积岩;而在石灰岩接触岩浆的接触带,受岩浆的高温高压作用,其成分和性质发生变化,将经受变质作用,而形成变质岩(大理岩),具有层理结构和含有化石是沉积岩的基本特征,所以②③正确。 (2)图示石灰岩为沉积岩,大理岩为变质岩,花岗岩为岩浆岩,板岩是具有板状结构,基本没有重结晶的岩石,是一种变质岩,常见沉积岩有角砾岩、砾岩、砂岩、粉砂岩、泥岩及页岩、石灰岩,所以下列岩石中,与图示两种岩石成因类型不同的是花岗岩。
37.我国在东海大陆架正式开发的春晓油气田,蕴藏有丰富的天然气资源,钻探表明该海域的地质构造垂直剖面如图所示。据此回答下列问题。
(1)图中含油气构造的油页岩从成因上来说属于________,最底层的辉石含有气孔构造,属于________类岩石中的________。
(2)该地石灰岩中含有珊瑚化石,说明该处岩石形成时该地为________环境,它属于________类岩石。
【答案】 (1)沉积岩;岩浆岩;玄武岩(2)海洋;沉积岩
【解析】(1)由图可知,油页岩有明显的层状结构特征,属于沉积岩;辉石含有气孔构造,属于岩浆岩中的玄武岩。
(2)珊瑚属于海洋生物,可以该处岩石形成时该地为海洋环境;该地石灰岩中含有珊瑚化石,故属于沉积岩。
相关试卷
这是一份【期末培优冲刺】2022-2023学年 浙教版科学七年级上册-专题12《高频考查解答题》期末培优,文件包含期末培优冲刺浙教版科学七年级上册-专题13期末考试模拟一解析版docx、期末培优冲刺浙教版科学七年级上册-专题13期末考试模拟一原卷版docx等2份试卷配套教学资源,其中试卷共33页, 欢迎下载使用。
这是一份【期末培优冲刺】2022-2023学年 浙教版科学七年级上册-专题10《高频考查填空题》期末培优,文件包含期末培优冲刺浙教版科学七年级上册-专题10《高频考查填空题》解析版docx、期末培优冲刺浙教版科学七年级上册-专题10《高频考查填空题》原卷版docx等2份试卷配套教学资源,其中试卷共33页, 欢迎下载使用。
这是一份【期末培优冲刺】2022-2023学年 浙教版科学七年级上册-专题09《高频考查选择题》期末培优,文件包含期末培优冲刺浙教版科学七年级上册-专题09《高频考查选择题》解析版docx、期末培优冲刺浙教版科学七年级上册-专题09《高频考查选择题》原卷版docx等2份试卷配套教学资源,其中试卷共30页, 欢迎下载使用。