所属成套资源:【期末专项复习】2022-2023学年部编版语文七年级上学期-期末考前知识梳理+专项练习
【期末专项备考】部编版语文七年级上学期 期末考前复习-期末模拟试题(三)
展开
这是一份【期末专项备考】部编版语文七年级上学期 期末考前复习-期末模拟试题(三),文件包含期末专项备考部编版语文七年级上学期期末考前复习-期末模拟试题二解析版docx、期末专项备考部编版语文七年级上学期期末考前复习-期末模拟试题二原卷版docx等2份试卷配套教学资源,其中试卷共30页, 欢迎下载使用。
七年级语文上学期期末模拟试题(二)
(满分120分,时间120分钟)
一、积累与运用(28分)
1.下列词语中加点字的字音、字形完全正确的一项是( )(2分)
A.嘹亮(liáo) 遮蔽(bì) 贮蓄(chù) 人迹罕至(hǎn)
B.秕谷(bì) 鉴赏(jiàn) 蜷伏(quán) 浑为一谈(hùn)
C.静谧(mì) 搓捻(niǎn) 羞怯(qiè) 拈轻怕重(niān)
D.烂漫(màn) 狭隘(ài) 澄澈(dèng) 㤥人听闻(hài)
【答案】C
【解析】考查字音字形。
A.贮蓄(chù)——zhù;
B.秕谷(bì)——bǐ,浑为一谈——混为一谈;
D.澄澈(dèng)——chéng,㤥人听闻——骇人听闻;
故选C。
2.下列句中加点的成语使用正确的一项是( )(2分)
A.在课堂上,李老师喜欢对回答问题的同学不断追问,那气势真有点咄咄逼人。
B.我们面对同样一件事,因为看法与处理方式不同,结果也可能参差不齐。
C.我县正创建省级文明县城,我们对此不能漠不关心,一定要从我做起,积极响应。
D.神舟十三号的宇航员翟志刚、王亚平、叶光富三人,要在中国空间站中生活6个月,这将创造中国航天史上美不胜收的纪录。
【答案】C
【解析】考查正确运用词语的能力。
A.咄咄逼人:形容气势汹汹,盛气凌人,使人难堪。不符合“”的语境,使用错误;
B.参差不齐:原意是长短、高低、大小不一致,形容很不整齐或水平不一。不符合“因为看法与处理方式不同,结果也可能”的语境,使用错误;
C.漠不关心:形容对人或事物冷淡,一点也不关心。使用正确;
D.美不胜收:美好的东西很多,一时看不过来。不符合“中国航天史上的纪录”的语境,使用错误;
故选C。
3.下列句子没有语病的一项是( )(2分)
A.通过运动员的努力拼搏,使我们班一举夺得了年级总分第一的好成绩。
B.进入夏季,该地区气温逐渐升高,最高气温达到大约33℃左右。
C.我们相信:爱读书,会读书,养成读书的好习惯,能使人受益终生。
D.为了防止不再发生这类溺水事故,各个学校都加强了对学生的思想教育工作。
【答案】C
【解析】考查病句的辨析。
A.成分残缺,应删去“通过”或“使”;
B.语意重复,应删去“大约”或“左右”;
D.否定不当,应删去“不”;
故选C。
4.下列文学文化常识,表述不正确的一项是( )(2分)
A.《秋天的怀念》选自《史铁生散文选》,文中描述了作者对已故母亲的回忆,表达了对母亲深切的爱和无尽的怀念。
B.《世说新语》是我国魏晋南北朝时期志人小说的代表作,其语言简练传神,名士们的形象都跃然纸上。
C.丹麦著名童话作家安徒生一生创作了大量优秀的童话作品,如《皇帝的新装》《海的女儿》《丑小鸭》等。
D.《朝花夕拾》是鲁迅创作的一部展示鲁迅从幼年到青年时期的生活道路和心路历程的小说集。
【答案】D
【解析】本题考查文学文化常识。
D. “小说集”有误。《朝花夕拾》是鲁迅创作的一部展示鲁迅从幼年到青年时期的生活道路和心路历程的散文集。故选D。
5.本学期我们开展了“少年正是读书时”综合性学习活动,请你参与,完成相关任务。(5分)
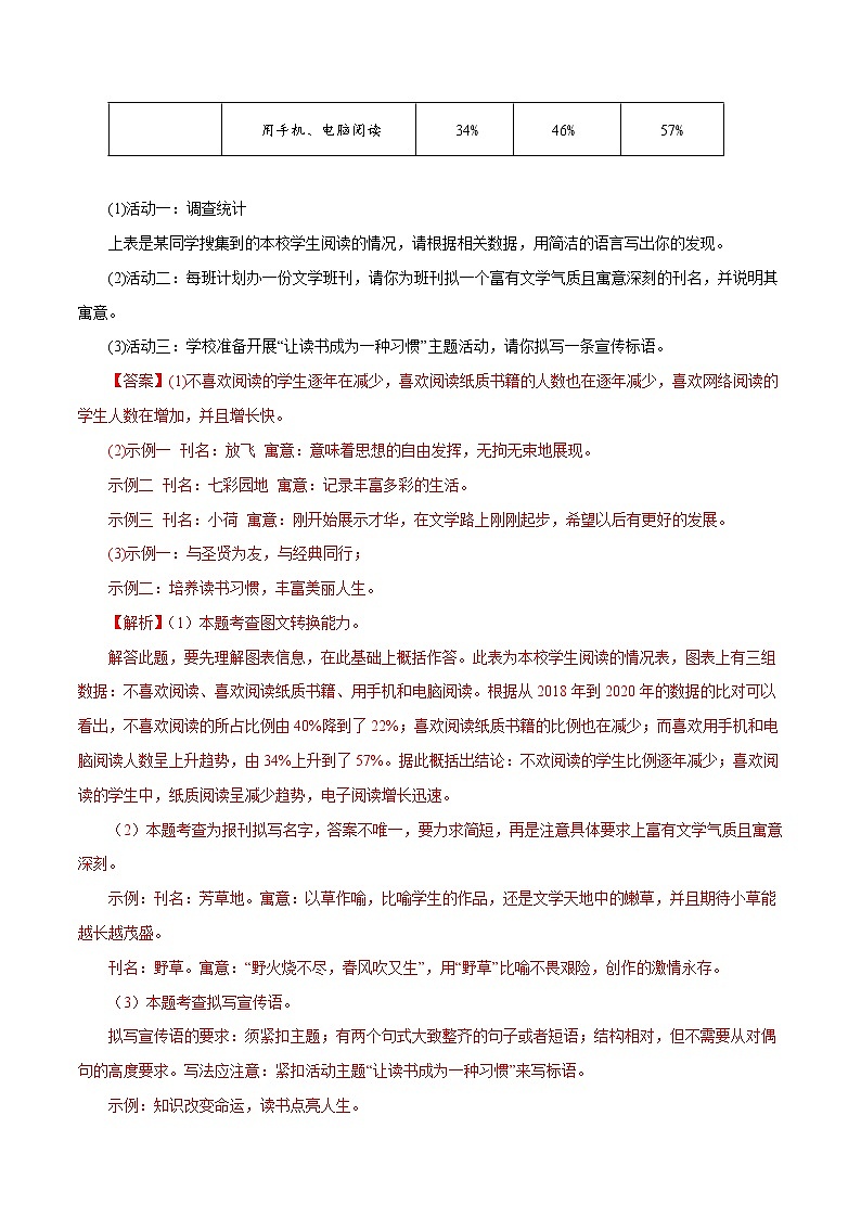
2018年
2019年
2020年
不喜欢阅读
40%
30%
22%
喜欢阅读
阅读纸质书籍
26%
24%
24%
用手机、电脑阅读
34%
46%
57%
(1)活动一:调查统计
上表是某同学搜集到的本校学生阅读的情况,请根据相关数据,用简洁的语言写出你的发现。
(2)活动二:每班计划办一份文学班刊,请你为班刊拟一个富有文学气质且寓意深刻的刊名,并说明其寓意。
(3)活动三:学校准备开展“让读书成为一种习惯”主题活动,请你拟写一条宣传标语。
【答案】(1)不喜欢阅读的学生逐年在减少,喜欢阅读纸质书籍的人数也在逐年减少,喜欢网络阅读的学生人数在增加,并且增长快。
(2)示例一 刊名:放飞 寓意:意味着思想的自由发挥,无拘无束地展现。
示例二 刊名:七彩园地 寓意:记录丰富多彩的生活。
示例三 刊名:小荷 寓意:刚开始展示才华,在文学路上刚刚起步,希望以后有更好的发展。
(3)示例一:与圣贤为友,与经典同行;
示例二:培养读书习惯,丰富美丽人生。
【解析】(1)本题考查图文转换能力。
解答此题,要先理解图表信息,在此基础上概括作答。此表为本校学生阅读的情况表,图表上有三组数据:不喜欢阅读、喜欢阅读纸质书籍、用手机和电脑阅读。根据从2018年到2020年的数据的比对可以看出,不喜欢阅读的所占比例由40%降到了22%;喜欢阅读纸质书籍的比例也在减少;而喜欢用手机和电脑阅读人数呈上升趋势,由34%上升到了57%。据此概括出结论:不欢阅读的学生比例逐年减少;喜欢阅读的学生中,纸质阅读呈减少趋势,电子阅读增长迅速。
(2)本题考查为报刊拟写名字,答案不唯一,要力求简短,再是注意具体要求上富有文学气质且寓意深刻。
示例:刊名:芳草地。寓意:以草作喻,比喻学生的作品,还是文学天地中的嫩草,并且期待小草能越长越茂盛。
刊名:野草。寓意:“野火烧不尽,春风吹又生”,用“野草”比喻不畏艰险,创作的激情永存。
(3)本题考查拟写宣传语。
拟写宣传语的要求:须紧扣主题;有两个句式大致整齐的句子或者短语;结构相对,但不需要从对偶句的高度要求。写法应注意:紧扣活动主题“让读书成为一种习惯”来写标语。
示例:知识改变命运,读书点亮人生。
6.阅读下列名著选段,回答问题。(7分)
【甲】“我笑着跳着,催他们要搬得快。忽然,工人的脸色很谨肃了,我知道有些蹊跷,四面一看,父亲就站在我背后……他使我坐在堂中间的桌子前,教我一句一句的读下去,我担着心,一句一句的读下去……我似乎从头上浇了一盆冷水。但是,有什么法子呢?”自然读着,读着,强记着,——而且要背出来。
【乙】A你看他瞑目蹲身,将身一纵,径跳入瀑布泉中,忽睁睛抬头观看,那里边却无水无波,明明朗朗的一架桥梁。他定了神,仔细再看,原来是座铁板桥,桥下之水,冲贯于石窍之间,遮闭了桥门。却又欠身上桥头,再走再看,却似有人家住处一般,真个好所在。
跳过桥中间,只见正当中有一石碣,喝上镌着“花果山福地,水帘洞洞天”大字。石猿喜不自胜,急抽身往外便走,跳出水外,B打了两个呵呵道:“大造化,大造化!”众猴把他围住问道:“里面怎么样?水有多深?”石猴道:“没水,没水!桥那边是一座天造地设的家当。”众猴道:“怎见得是个家当?”石猴笑道:“桥边有花有树,乃是一座石房。房内有石锅石灶、石床石凳,里面且是宽阔,容得千百口老小,真个是我们安身之处。”
(有删改)
(1)【甲】文段出自《朝花夕拾》中的《_____________》。“我似乎从头上浇了一盆冷水”是因为父亲在“我”要去看五猖会时强迫我背诵《____________》,“我”感到十分扫兴、痛苦。
(2)下列人物不是出自于《朝花夕拾》的一位是( )
A.范爱农 B.长妈妈 C.寿镜吾 D.孔乙己
(3)【乙】文段出自《____________》,作者是____________
(4)批注是阅读时常用的方法之一。请从下面的A、B两句中任选一句,分析其情感,写一则批注。
A.你看他瞑目蹲身,将身一纵,径跳入瀑布泉中,忽睁睛抬头观看。
B.打了两个呵呵道:“大造化,大造化!”
【答案】(1) 五猖会 鉴略
(2)D
(3) 西游记 吴承恩
(4)示例一:A动作描写,用一系列的动词(蹲、纵、跳、看)写出了石猴的动作连贯,身手高强。或神态描写,写石猴瞑目、睁睛等神态,刻画了石猴的勇敢机敏,本领高强。
示例三:B“大造化,大造化”运用反复的修辞手法,形象地刻画了石猴找到了猴儿们安身之处后的那种自得和激动兴奋之情。
【解析】(1)本题考查识记名著内容。
结合“他使我坐在堂中间的桌子前,教我一句一句的读下去,我担着心,一句一句的读下去……我似乎从头上浇了一盆冷水”可知,【甲】文段出自《朝花夕拾》中的《五猖会》。
《五猖会》是现代文学家鲁迅于1926年创作的一篇回忆性散文,此文匠心独运,开篇就为参加赛会蓄势,先写童年看赛会,然后写《陶庵梦忆》里的热闹赛会,接着写自己见过的比较隆盛的赛会,这些都在为写五猖会做铺垫。然而,接着转写父亲要求“我”背《鉴略》,“我”失望、郁闷至极,最后终于背书成功,得以去看五猖会,而作者并没写五猖会的盛况;表达了作者强烈谴责封建强权教育对孩子天性的扼杀。
(2)本题考查识记文学常识。
孔乙己是鲁迅的小说《孔乙己》中的人物;
故选D。
(3)本题考查识记名著内容。
结合“跳过桥中间,只见正当中有一石碣,喝上镌着‘花果山福地,水帘洞洞天’大字”可知,【乙】文段出自《西游记》;
《西游记》是明代吴承恩创作的中国古代第一部浪漫主义章回体长篇神魔小说。该小说主要讲述了孙悟空出世跟随菩提祖师学艺及大闹天宫后,遇见了唐僧、猪八戒、沙僧和白龙马,西行取经,一路上历经艰险,降妖除魔,经历了九九八十一难,终于到达西天见到如来佛祖,最终五圣成真的故事。
(4)本题考查做批注。
A句,“蹲、纵、跳、看”等动词的运用,说明运用了动作描写的手法,“瞑目、忽睁睛”是神态描写,写出了石猴的动作连贯,身手高强。以及石猴瞑目、睁睛等神态,结合“瞑目蹲身,将身一纵,径跳入瀑布泉中”可知,刻画了石猴的勇敢机敏,本领高强。
B句,“大造化,大造化!”运用反复的修辞手法,是对石猴的语言描写,结合“没水,没水!桥那边是一座天造地设的家当”“桥边有花有树,乃是一座石房。房内有石锅石灶、石床石凳,里面且是宽阔,容得千百口老小,真个是我们安身之处”可知,形象地刻画了石猴找到了猴儿们安身之处后的那种自得和激动兴奋之情。
7.古诗文默写填空。(8分)
(1)________________,受降城外月如霜。
(2)晴空一鹤排云上,________________。
(3)《次北固山下》中,表现时序变迁,新旧交替这一自然规律的诗句是:___________,_________________。
(4)《诫子书》中常被人们用作“志当存高远”的座右铭的句子是:______________,_______________。
(5)陆游在诗作《十一月四日风雨大作(其二)》借风雨和梦境抒发感人至深的忧国忧民的情怀的诗句是:_____________,___________
【答案】 回乐烽前沙似雪 便引诗情到碧霄 海日生残夜 江春入旧年 非淡泊无以明志 非宁静无以致远 夜阑卧听风吹雨 铁马冰河入梦来
【解析】本题考查名句默写,注意“烽”“霄”“生”“致”“阑”等是易错字。
二、现代文阅读(26分)
(一)阅读下面的文字,完成下面小题。(14分)
拯救老妈
余显斌
①他特别烦老妈,一会儿敲门进来,让他吃饭;一会儿又拿一件衣服,给他轻轻披在肩上。他屡次受到影响,一白眼睛说:“老妈,你不能安静一点儿啊?”
②老妈拿着一盘水果,长叹一声,张张嘴,想说什么,又没有说,无声地走了出去,轻轻地关上门。
③他安下心来,又进入了新的“战斗”中。
④这是一款新开发的游戏,叫“拯救母亲”,大概是从一个古老神话《沉香救母》中衍生出来的。老妈被捉,压在一座名叫“千仞不倒山”的大山下,受尽折磨和苦难。做为儿子,必须去救老妈。他披盔戴甲,手里拿着一把威力无穷的降魔刀,亮光闪闪,一路冲杀过去。路上,有雷神,有雨神,有二郎神,甚至还有齐天大圣拿着金箍棒赶来拦阻。
⑤他用尽全力,可是,沿路总有杀不尽的妖魔鬼怪,打不完的各路神仙。
⑥他有些心焦火气,一头汗珠。可又沉浸其中,难以自拔。
⑦天黑了,他打到深夜,实在受不了,他会趴在桌上,打上一个哈欠。天亮了,他揉一下眼睛,接着开始。饿了的时候,手一伸,旁边放着吃的东西,是老妈悄悄送来的。老妈每次来,站在他身边望一会儿,想说什么,怕他生气,又没有说,轻轻走了出去。
⑧他拿过东西,两下吞咽下去,接着又开始了游戏。
⑨渐渐地,他感到,老妈没再来啰唆了。
⑩屋子里静静的,甚至没有了老妈的一丝声音。
⑪老妈已经出去了。当时是他闯关最紧张的时候,隐隐约约中,他听到老妈一声叹息。然后,门响了,又轻轻关上了。
⑫太阳光照在窗户上,亮亮的,如一片温馨的水光;然后又移到椅子上,接着又慢慢移到脚下。天,再次黑了,他感到有些饿了,甚至能听到肚子里咕咕地叫着。他本能地伸伸手,去拿旁边的食物吃,可是旁边是空的,什么也没有。
⑬他的手机此时响起来,他没工夫接,继续忙着。
⑭手机响个不停,真讨厌。他想,将手伸进兜里,关掉手机。
⑮费尽九牛二虎之力,他终于打败了二郎神,接着又打败骑着风火轮冲来的哪吒,让他提着他的火尖枪,逃回姥姥家去了。最后,他腾云驾雾,极尽变化,与斗战胜佛大战一千回合,两人惺惺相惜,结成生死之交,相偕飞向千仞不倒山。站在山顶,他大喊一声:“老妈,我来救你了。”随着喊声,一刀剁下去,神山被缓缓剖开,老妈从山中缓缓走出。
⑯他和老妈相拥,泪如雨下。
⑰他胜利了,伸伸腰,走出游戏。
⑱天,已经彻底黑了。他感到一种前所未有过的荣耀,同时也有一种虚脱,一种彻心彻肺的饥饿。他终于想起老妈,大声喊道:“妈,妈——”没人答应,屋内是一片怕人的空寂,还有浮荡周身的孤独。
⑲他猛地想起,老妈出去两天多了,怎么还不回来,甚至也不来个电话?
⑳他转了两圈,突然一拍昏沉沉的脑袋,忙打开关掉的手机,叩响了老妈的号码。手机响了一会儿,那边通了,他问:“妈,你在哪儿?”
㉑那边,是一个陌生的声音,告诉他,这是医院,赶快来。
㉒他一惊,愣了一会儿,然后疯了一样向医院跑去。赶到地方,在走廊里,他看到,几个护士,用一张白床单包裹着一个刚刚停止呼吸的女病人,向外缓缓推去。那人,正是他的老妈,患急性病死去的老妈。
㉓他睁着眼睛站在那儿,耳边一片空静。
㉔手机突然又响了,一个声音问:“有人给你订了份外卖,请问,你在家吗?现在可以送来吗?”
㉕他的泪一涌而出,扑过去喊道:“妈,别离开我。”
㉖他知道,那份外卖,一定是老妈临死前担心他没吃饭,在病床上给他订下的。那时,当老妈挣扎在死亡线上时,他正在网上,竭力拯救着那位虚幻的老妈。
8.选文第①②自然段记叙了什么内容?在全文中有什么作用?(4分)
9.文中两次写妈妈想说什么,又没有说,轻轻走出去了。试着想象妈妈想对儿子说什么。(3分)
10.请从人物描写角度简要赏析文中画线的句子。(4分)
(1)他屡次受到影响,一白眼睛说:“老妈,你不能安静一点儿啊?”
(2)他的泪一涌而出,扑过去喊道:“妈,别离开我。”
11.文章以“拯救老妈”为题,有什么好处?(3分)
【答案】8.老妈让他吃饭,给他披衣,给他送水,而他却嫌老妈烦而斥责她;老妈欲言又止,无声地走开了。表现了妈妈对他的关心与照顾,为下文情节的发展做铺垫。
9.示例:不要只顾着玩游戏,饿了要记得吃饭,冷了要记得加衣服,还要注意休息,要学会自己照顾自己,妈妈不能照顾你一辈子。
10.(1)运用神态描写和语言描写,表现了他对妈妈的厌烦。(2)运用动作描写、语言描写,表现了他的后悔、自责与难过。
11.“拯救老妈”一语双关,既指一款新开发的游戏名称,又指他没日没夜地玩这款游戏,最后没能拯救自己的老妈;以“拯救老妈”为题揭示了文章的主旨,同时意蕴深长,引起了读者的思考。
【解析】8.本题考查内容概括及句段作用。
根据首段“他特别烦老妈,一会儿敲门进来,让他吃饭;一会儿又拿一件衣服,给他轻轻披在肩上。他屡次受到影响,一白眼睛说:‘老妈,你不能安静一点儿啊?’”可概括为:老妈让他吃饭,给他披衣,给他送水,而他却嫌老妈烦而斥责她;
根据第②段“老妈拿着一盘水果,长叹一声,张张嘴,想说什么,又没有说,无声地走了出去,轻轻地关上门”可概括为:老妈欲言又止,无声地走开了;体现了妈妈对他的关心与爱护(悉心地照顾);
联系第⑦段“饿了的时候,手一伸,旁边放着吃的东西,是老妈悄悄送来的。老妈每次来,站在他身边望一会儿,想说什么,怕他生气,又没有说,轻轻走了出去”等语句可知,为下文写妈妈会为他备好食物放在桌旁等事件做了铺垫。
9.本题考查拓展延伸。
第一处“妈妈想说什么,又没有说,轻轻走出去了”在第②段“老妈拿着一盘水果,长叹一声,张张嘴,想说什么,又没有说,无声地走了出去,轻轻地关上门”中;联系第①段“他特别烦老妈,一会儿敲门进来,让他吃饭;一会儿又拿一件衣服,给他轻轻披在肩上”;第二处“妈妈想说什么,又没有说,轻轻走出去了”在第⑦段“老妈每次来,站在他身边望一会儿,想说什么,怕他生气,又没有说,轻轻走了出去”中;联系第⑦段“天黑了,他打到深夜,实在受不了,他会趴在桌上,打上一个哈欠。天亮了,他揉一下眼睛,接着开始。饿了的时候,手一伸,旁边放着吃的东西,是老妈悄悄送来的”可知,两次写妈妈想说什么却没说话默默走出去皆是因为担心孩子,怕孩子因玩游戏忘记吃饭添衣服;在联系第㉖段“他知道,那份外卖,一定是老妈临死前担心他没吃饭,在病床上给他订下的”可知,在妈妈去世前依旧担心沉浸于游戏中的孩子。据此围绕妈妈对孩子的关心与爱护表达即可。
示例:孩子,妈妈不能一辈子守护你,你不能总是沉浸于游戏中,你要学会自立呀!
10.本题考查语句赏析。
(1)根据语句中的“一白眼睛”可知,此句运用了神态描写;根据“说”字可知,此句运用了语言描写;根据语句“他屡次受到影响”“老妈,你不能安静一点儿啊?”,联系首段“他特别烦老妈,一会儿敲门进来,让他吃饭;一会儿又拿一件衣服,给他轻轻披在肩上”可知,此句表现了他因在玩游戏时妈妈频繁进出而对妈妈感到厌烦。
(2)根据语句中“泪一涌而出”可知,此句运用了神态描写;根据语句中“扑过去”可知,此句运用了动作描写;根据语句在“喊道”可知,此句运用了语言描写;根据语句中“妈,别离开我”,联系第㉔段“手机突然又响了,一个声音问:‘有人给你订了份外卖,请问,你在家吗?现在可以送来吗?’”,第㉖段“他知道,那份外卖,一定是老妈临死前担心他没吃饭,在病床上给他订下的。那时,当老妈挣扎在死亡线上时,他正在网上,竭力拯救着那位虚幻的老妈”可知,此句写出了他因妈妈挣扎在死亡线上时仍担心沉浸于游戏中的自己没有吃饭,自己却没有关注到现实中的老妈,表现了他的后悔、自责与难过。
11.本题考查文题的作用。
根据第④段“这是一款新开发的游戏,叫‘拯救母亲’,大概是从一个古老神话《沉香救母》中衍生出来的。老妈被捉,压在一座名叫‘千仞不倒山’的大山下,受尽折磨和苦难。做为儿子,必须去救老妈”,第⑦段“天黑了,他打到深夜,实在受不了,他会趴在桌上,打上一个哈欠。天亮了,他揉一下眼睛,接着开始”,第㉒段“赶到地方,在走廊里,他看到,几个护士,用一张白床单包裹着一个刚刚停止呼吸的女病人,向外缓缓推去。那人,正是他的老妈,患急性病死去的老妈”,结尾段“那时,当老妈挣扎在死亡线上时,他正在网上,竭力拯救着那位虚幻的老妈”等语句可知,“拯救老妈”既指一款新开发的游戏名称,又指他没日没夜地玩这款游戏,最后没能拯救自己的老妈;
妈妈一直守护玩游戏的他,他一直沉迷于网络游戏中急于拯救虚拟的老妈,却为发现母亲生病,结果永远地失去了妈妈,启发我们不要沉迷游戏要关心家人,以“拯救老妈”为题揭示文章的主旨,意蕴深长,引发读者思考。
(二)阅读下文,完成下面小题。(12分)
向前行的小龙虾
[意大利]詹尼·罗达利
①一只小龙虾想:“我家族里的人为什么全都向后退着走?我真的想开始向前走,像青蛙一样。如果不成功,我就不要尾巴。”他开始在家乡小溪的鹅卵石之间偷偷地练习,头几天的练习把他给累坏了。他四处碰撞,虾壳撞肿了,脚也被自己踩疼了。不过,情况一点一点地好起来了,这就像你可以学会任何东西,只要你真的想学。等他信心十足时,他跑去对家人说:“你们看看我。”然后,他向前行走了一小段路。
②“儿子啊,”他母亲哭了起来,“你是不是脑子出问题了?回到你原来的那个样子吧,像你哥哥们那样行走吧,他们都是非常爱你的。”
③他的哥哥们什么也没说,只是在冷笑。他父亲严肃地站在那里,看了他一会儿,然后说:“够了。如果你真的想跟我们呆在一起,那你就必须像其他龙虾那样行走。如果你想自行其是,这条溪很大,你可以离开,永远不要再回来。”
④小龙虾爱自己的家人,但他觉得自己完全正确,这是毫无疑问的,所以,他拥抱了母亲,对父亲和哥哥们说了再见,就出去同世界了。当他从一群青蛙身边经过的时候,他们感到十分惊讶。他们围坐在睡莲叶上,闲言闲语地聊起来。
⑤“世界真是颠倒了,”一只青蛙说,“你看那只龙虾,如果可以的话,请告诉我,我错了。”
⑥“再没有什么尊重可言了。”另一只青蛙说。
⑦“啧啧,啧啧。”第三只青蛙说。但小龙虾用他自己的方式,继续向前行走。当他走到一个地方时,他听到一只很老的大龙虾叫他。大龙虾独自一人呆在一块石头旁边,一副很伤心的样子。“早上好。”小龙虾说。
⑧老龙虾盯着他,看了很久,然后才说:“你认为你这是在做什么呢?我年轻时,也曾经想教龙虾往前走。这就是我所得到的:我终生孤独,其他龙虾宁愿咬断舌头,也不愿意跟我说话。现在你还来得及,请听我说:接受事实,像其他龙虾那样行走吧,总有一天,你会感谢我给你的这个建议的。”小龙虾不知道怎样回答,就保持沉默。他内心想道:“我是对的。”
⑨小龙虾向老龙虾告别后,又继续他的旅程。
⑩他能走远吗?他能成功吗?他能纠正这个世界所有的错误吗?我们不知道,因为他仍然是按第一天的勇气和决心在往前走。我们只能是哀心祝福他:旅程愉快!
(选自《美文》2021年第一卷,陈荣生译)
【注释】①詹尼·罗达利:意大利著名儿童文学作家,曾获得“国际安徒生奖”。
12.在下面空白处填入合适的词语,概括小龙虾“向前行”的过程中遇到的阻力。(3分)
13.在讨论文中画波浪线句子的重音时,同学们出现了分歧。下面两种读法,你赞同哪一种?写出理由。(3分)
A.我年轻时,也曾经想教龙虾向前走。
B.我年轻时,也曾经想教龙虾向前走。
14.“我们只能是衷心祝福他:旅程愉快!”结合全文,探究这句话的内涵。(3分)
15.读了这篇童话之后,你赞同小龙虾的做法吗?请说出理由。(3分)
【答案】12.(1)哭求 (2)命令,威吓 (3)嘲讽
13.示例一:我选A.,重读“想”。说明老龙虾只是有过“教龙虾向前走”的念头。小龙虾的“向前走”,不是想法。而是行动,是在“偷偷地练习”,并“向前走了一小段路”被证实可行之后的坚持。所以,重读“想”,可突出这种对比的意味。(意对即可)
示例二:我选B,重读“教”小龙虾的“向前走”,是亲身实践,是在“偷偷地练习”,并“向前行走了一小段路”被证实可行之后的坚持。而文中没有交代老龙虾是否“亲自”实践过,只是说“教龙虾向前走”,二者间有区别,重读“教”,意味深长。(意对即可)
14.示例:这句话中,“只能”表明作者也不确定小龙虾能否走远,能否成功,能否纠正世界所有的错误;“衷心祝福”包含的,则是作者对小龙虾“向前行”的美好愿望和对它的赞扬。小龙虾“向前行”的过程中,阻力重重,未来也不确定。但只要像小龙虾一样,亲自实践,保持勇气,坚定信念,就应该得到祝福。
15.赞同(或:不赞同);理由;有自己的想法,言之成理即可。
【解析】12.本题考查内容理解与概括。
第一空:结合第②段 “儿子啊,他母亲哭了起来,你是不是脑子出问题了?回到你原来的那个样子吧,像你哥哥们那样行走吧,他们都是非常爱你的”,归纳答案:哭求;
第二空:结合第③段“够了。如果你真的想跟我们呆在一起,那你就必须像其他龙虾那样行走。如果你想自行其是,这条溪很大,你可以离开,永远不要再回来”,归纳答案:命令,威吓;
第三空:结合第⑤段“世界真是颠倒了,一只青蛙说,你看那只龙虾,如果可以的话,请告诉我,我错了”,第⑥段“再没有什么尊重可言了”,和第⑦段 “啧啧,啧啧”,归纳答案:嘲讽。
13.本题考查内容理解。
(1)A:我年轻时,也曾经想教龙虾向前走。“想”,是一种念头,并不一定付出行动。文中的小龙虾的“向前走”,不是想法,而是行动。结合第①段“他开始在家乡小溪的鹅卵石之间偷偷地练习。然后,他向前行走了一小段路”,可见,小龙虾已经在做这件事,重读“想”,是把“想和做”进行对比,突出小龙虾付诸行动的勇气。
(2)B:我年轻时,也曾经想教龙虾向前走。“教”,能体现出老龙虾愿意付出行动去教小龙虾前进,但文中并没有写老龙虾是否亲自实践过这个动作,而第①段“他开始在家乡小溪的鹅卵石之间偷偷地练习。然后,他向前行走了一小段路”,可见,小龙虾是自己偷偷地练习,偷偷的实践这一动作。这样写,还是突出小龙虾付出了行动,让学生读懂亲身实践和口头指导的区别。
14.本题考查内容理解。
结合第⑩段“他能走远吗?他能成功吗?他能纠正这个世界所有的错误吗?我们不知道,因为他仍然。是按第一天的勇气和决心在往前走。我们只能是衷心祝福他:旅程愉快”,可见,作者也不确定小龙虾能否走远,能否成功。“我们只能是衷心祝福他:旅程愉快”,是作者对小龙虾“向前行”的美好愿望和对它的赞扬;
结合第⑧段“小龙虾不知道怎样回答,就保持沉默。他内心想道:我是对的”,可见,小龙虾本身是坚持的,所以,他的行为是对固步自封行为的否定,带有改变,带有叛逆的意味。对于新事物,我们不应该一棒子打死,应该在实践中得到结论,在事实中得到论证。在以后的路途中,小龙虾还会遇到阻力,遭到否定,但是只有亲自实践,才能得到正确结论。对这种实践的行为,我们应该给予祝福、给予支持。
15.本题考查学生对文章的阅读感悟能力。无论选择赞同还是不赞同,只要有自己的想法,言之成理即可。
示例一:我赞同小龙虾的做法。因为一味地墨守前人的做法是不可取的,“龙虾是向后退着走”已经成为龙虾世界的生存法则,没有龙虾可以打破。小龙虾勇敢地站出来,它“向前行”的过程中,肯定阻力重重,未来也不确定,但是这有什么关系呢?错误也是成长和进步的工具,墨守成规,固步自封,才是最可怕的,不去试一试,怎么知道理想不会实现呢?所以我赞同小龙虾的做法。
示例二:我不赞同小龙虾的做法。后退,不一定就是畏惧与退缩,也可能暗含着智慧。龙虾是大自然中弱小的生物,只能后退,不能前行,可能是成百上千年来进化的原因,是龙虾生存下来的技能,不能因为前行和后退的方向有别,就否定了事物的实质,表面的后退,可能就是生存的一种大智慧呢。
三、古诗文阅读(16分)
阅读《江南逢李龟年》,完成下面小题。(4分)
江南逢李龟年
杜甫
岐王宅里寻常见,崔九堂前几度闻。
正是江南好风景,落花时节又逢君。
16.对杜甫的《江南逢李龟年》一诗分析有误的一项是( )。
A.诗的前两句中,“寻常见”“几度闻”,既写出李、杜交往之密、友谊之深,又从一个侧面表现“开元盛世”的繁华。
B.诗的最后一句中“落花时节”比喻诗人和李龟年潦倒凄凉的处境和唐王朝国运的衰落。
C.诗的前两句叙事,后两句直抒胸臆,全诗运用映衬对照的手法来凸现主题。
D.全诗既流露出对“开元盛世”的留恋,又流露出“风景依旧,人事全非”的感慨。
17.赏析后两句诗的表现手法及思想感情。
【答案】16.C
17.用江南美景反衬离乱世事和沉沦身世。思想感情:抒发对时世之凋敝丧乱与人生凄凉飘零的感慨之情。
【解析】16.C.“后两句直抒胸臆”错误,全诗以叙事为主,无直接抒情之语,后两句以“江南好风景”映衬对照。故选C。
17.本题考查分析手法和思想感情。要结合整首诗,综合理解诗意,再着重分析句意,体会其运用的手法和表现的思想情感。本诗前两句追忆昔日与李龟年的接触,寄寓诗人对开元初年鼎盛的眷怀;后两句写在这风景一派大好的江南,正是落花时节,能巧遇你这位老朋友。用“江南好风景”反衬国事凋零凄凉的景象,属于乐景衬哀情,抒发人生落寞、颠沛流离的感慨。
(二)阅读选文,完成下面小题。
【甲】
一屠晚归,担中肉尽,止有剩骨。途中两狼,缀行甚远。
屠惧,投以骨。一狼得骨止,一狼仍从。复投之,后狼止而前狼又至。骨已尽矣,而两狼之并驱如故。
屠大窘,恐前后受其敌。顾野有麦场,场主积薪其中,苫蔽成丘。屠乃奔倚其下,弛担持刀。狼不敢前,眈眈相向。
少时,一狼径去,其一犬坐于前。久之,目似瞑,意暇甚。屠暴起,以刀劈狼首,又数刀毙之。方欲行,转视积薪后,一狼洞其中,意将隧入以攻其后也。身已半入,止露尻尾。屠自后断其股,亦毙之。(1)乃悟前狼假寐。盖以诱敌。
狼亦黠矣,而顷刻两毙,禽兽之变诈几何哉?止增笑耳。
(蒲松龄《狼》)
【乙】
一屠暮行,为狼所逼。道旁有夜耕所遣行室,奔入伏焉。狼自苫中探爪入。(2)屠急捉之,令不可去。但思无计可以死之。惟有小刀不盈寸,遂割破狼爪下皮,以吹豕之法吹之。极力吹移时,觉狼不甚动,方缚以带。出视则狼胀如牛股直不能屈口张不得合。遂负之以归。
非屠,乌能作此谋也!
(选自蒲松龄《狼三则》)
18.下列句子中加点词意思或用法相同的一组是( )(2分)
A.而两狼之并驱如故/温故而知新(《十二章》)
B.其一犬坐于前/择其善者而从之(《十二章》)
C.以吹豕之法吹之/静以修身(《诫子书》)
D.遂负之以归/亦积气中之有光耀者(《杞人忧天》)
19.请用现代汉语翻译下面句子。(4分)
(1)乃悟前狼假寐,盖以诱敌。
(2)屠急捉之,令不可去。
20.请用“/”给文中画波浪线的句子断句。(3分)
出视则狼胀如牛股直不能屈口张不得合
21.【甲】【乙】两文在写法上的共同之处在于都运用了_____________的写法,为我们刻画了狼贪婪,残暴的形象。表现了屠夫___________。(3分)
【答案】18.B
19.(1)(屠夫)这才明白前面的那只狼假装睡觉,原来是用来诱惑敌人的
(2)屠夫急忙捉住狼爪,不让它离开。
20.出视/则狼胀如牛/股直不能屈/口张不得合
21. 先叙后议 勇敢、智慧。
【解析】18.本题考查一词多义。
A.故:形容词,原来/名词,旧的知识;
B.其:都是代词,其中;
C.以:介词,用/介词,用来;
D.之:代词,指代狼/助词,没有实际意思,表示领有、连属关系
故选B。
19.本题考查的翻译能力。直译为主,意译为辅。
(1)重点字词:乃,才。寐,睡觉。盖,承接上文,表示原因。这里有“原来是”的意思。诱,诱惑。
(2)重点字词:急,急忙。令,让。去,离开。
20.本题考查断句。
一般来说,主谓之间应该有停顿,领起全句的语气词后应该有停顿,几个连动的成分之间也应该有停顿。所以划分句子节奏时,除了要考虑句子的意思,还要考虑句子的结构。句读时要注意古汉语的语法和句式,句读不能出现“破句”的现象。
本句话的意思:出去一看,只见狼浑身膨胀,就像一头牛。四条腿直挺挺地不能弯曲,张着嘴也无法闭上。“则狼胀如牛/股直不能屈/口张不得合”是“出视”的内容,“股直不能屈”和“口张不得合”是并列关系。
故断句为:出视/则狼胀如牛/股直不能屈/口张不得合。
21.本题考查对文本内容的把握。
甲文叙述了屠户在晚上回家的途中遇到了两只狼,他企图用扔骨头的方式来摆脱狼的追赶。可是没有成功,他找了一个柴草堆,狼不敢靠前。狼想用他们狡猾的方法来杀掉屠户,反倒被屠户杀了。最后“狼亦黠矣,而顷刻两毙,禽兽之变诈几何哉?止增笑耳”通过议论指出狼的狡黠奸诈,而嘲笑其顷刻而毙的结局,也赞扬了屠户的勇敢机智。乙文叙述了屠户用吹豕之法杀掉了狼,最后“非屠,乌能作此谋也!”通过议论赞扬了屠户的勇敢机智。
据此分析,两文都采取了先叙后议的写法,表现了屠夫的机智,勇敢。
【点睛】参考译文:
(甲)一个屠户傍晚回来,担子里的肉已经卖完了,只剩下骨头。屠户半路上遇到两只狼,紧跟着(他)走了很远。
屠户感到害怕,把骨头扔给狼。一只狼得到骨头就停止了,另一只狼仍然跟着(屠户)。屠户再次扔骨头,较晚得到骨头的狼停住了,之前获得骨头的狼又跟上来了。骨头已经没有了,可是两只狼像原来一样一起追赶屠户。
屠户感到处境危急,担心前面后面受到狼攻击。他往旁边看了看发现田野中有个麦场,麦场的主人把柴草堆积在里面,覆盖成小山似的。屠户于是跑过去倚靠在柴草堆下,卸下担子拿起屠刀。两只狼不敢上前,眼瞪着屠户。
一会儿,一只狼径直走开了,另一只狼像狗一样蹲坐在前面。过了一会儿,蹲坐在那里的那只狼的眼睛好像闭上了,神情悠闲得很。屠户突然跳起来,用刀砍狼的头,又连砍了几刀把狼杀死。他刚刚想离开上路,转身看柴草堆后面,另一只狼正在挖洞,想要从柴草堆中打洞来从后面攻击屠户。狼的身体已经钻进去一半,只露出屁股和尾巴。屠户从后面砍掉了狼的大腿,这只狼也被杀死了。他才领悟到前面的狼假装睡觉,原来是用来诱引敌人的。
狼也是狡猾的,而眨眼间两只狼都被杀死了,禽兽的欺骗手段能有多少啊!只是增加笑料罢了。
(乙)有一个屠夫,傍晚走在路上,被狼紧紧地追赶着。路旁有个农民留下的田间休息处,他就跑进去躲藏在里面。狼从苫房的草帘中伸进两只爪子。于是屠夫急忙捉住狼爪,不让它离开,但是没有办法可以杀死它。只有一把不满一寸长的小刀,就用它割破爪子下面的狼皮,用吹猪的方法往里吹气。(屠夫)用力吹了一阵儿,觉得狼不怎么动了,才用绳子把狼腿捆起来。出去一看,只见狼浑身膨胀,就像一头牛。四条腿直挺挺地不能弯曲,张着嘴也无法闭上。屠夫就把它背回去了。
(如果)不是屠夫,谁有这个办法呢?
四、作文(任选一题,50分)
22.按要求作文
人生路上,逐梦途中,我们会经历很多难忘的事情,请以“那份执着,我难以忘怀”为题,写一篇记叙文。
要求:①有具体事件,有详细的描写。②550字左右。③文中请回避与你有关的人名、校名、地名。
【答案】例文
那份执着,我难以忘怀
有生命力的种子落入瓦砾而不落入肥土,它绝不会悲叹,而是凭借执着顽强的意志生存下去。
——题记
大海因为有波澜,才显得壮阔:树木因为接受过雨的洗礼,才显得苍翠,梅花因为经历过寒冬的风雪才显得孤傲,而生活难道不是因为有了执着、坚强的精神,才多了几分感动,几分难忘吗?
“谢谢大家,我的演进完毕”,话音刚落,所有人都睁大眼睛,安静了几秒之后,随之而来的掌声雷动,话语参差不齐地讨论。可是,谁能知道,几个星期前我还不是这样的……
我是一个比较胆小,一上台就紧张的人,在班里也是出了名的“胆小鬼”。可是,这一次班主任选人上台主持节目,竟然选中了我。当我得知这个消息时,我的天空似乎一下暗了下来,布满乌云,这好似当头一击,天打五雷轰,降到了我的身上。我一下子就急了,嗖的一下去到老师办公室,说明情况,放弃参加。来到办公室,老师语重心常地劝我不要放弃,这是一次全新的挑战之类的话语,更列出一一好处。我似乎被说动了,下定决心,坚定的走出公室,立下了那份执着。
从那以后,我便开始晚上查阅资料写好稿子,每天进行上百次上万次的修改、练习,只要一有时间,我便全身心的投入进去,似乎达到了“不睡觉不吃饭”的境界,同学和老师也积极地帮助我,鼓励我,而父母也是做好了“后备战”,每天积极协助我,陪我一起训练,无微不至。
我在接下来的日子更加努力,全身心投入准备演讲,更是积极向前辈们请教。不久,正式的比赛开始了,学校领导,老师和全体同学都汇集在大厅,等待着我的演出,不过还好我经历了多次的历练,早已不会紧张,我声情并茂,以极大的热情全身心的投入其中,不久演讲完毕,台下响起了阵阵欢呼声,老师和同学们都为我鼓掌,那我一瞬间我热泪盈眶。感谢老师和同学们的支持和鼓励,让我克服了难以战胜的困难。也正是那份执着使得我经历了人生中一次重大的挑战,至今让我难以忘怀。
那次,我迎接了全新的挑战,似小鹰学会了逆风飞翔,似一颗种子在生根、发芽、成长,这些经历成为了我人生中最好的财富,至今都让我刻骨铭心,那份执着,我难以忘怀!
【解析】本题考查全命题作文。
第一,审题立意。要求以“那份执着,我难以忘怀”为题目写一篇文章。“执着”是一个很抽象的概念,在立意的时候一定要结合提示语,写出自己在成长路上的切实的经历与感受。换句话说,就是要写在“筑梦过程”中,顺境时,逆境时,动摇时,什么是不变的,永恒的。让“执着”具体形象化,比如,“恒久”“持之以恒”“坚持”等,立意上可以从“坚持”“生活中要持之以恒”等方面进行。
第二,选材构思。题目要求写成记叙文。写记叙文要叙述“执着”的过程,真实可感,细节真实。建议选材方面侧重成长过程中关于“追梦”“执着”“毅力”等有启迪意义的事例。如从“执着追求”方面立意写作,可以从学习需要执着,生活需要执着,交友需要执着等方面进行选择。可以通过记叙自己因为执着追求而获得了成功的一件小事,表现出执着对于人的重要意义来。如作文写人记事,可分成两部分展开,第一部分写自己做某事,比如写作业遇到了困难,想要放弃,后来看到角落里的小蜘蛛顽强的织网,明白了执着的重要;第二部分写自己坚持了下来,终于攻克了难题,应采用以小见大的写法,写出真情实感。文末则以议论或抒情升华主题,总结全文,并与文题或文首形成前后呼应,使全文成为一个统一的整体。
23.作文的内容来源于生活,我们应学会从生活中找“米”,只有随时留意我们周围的生活,经常细心观察生活,才会有感而发,抒发真情,最终写出打动人的文章来。请调动你的积累,搜索你的记忆,写你熟悉的人和事。
请以“心灵深处的______”为题目,写一篇文章。
要求:①先将题目补充完整,然后作文;②文体不限(有明确的文体特征),除诗歌外;③不得抄袭,不得套作,用规范的汉字书写;④文中不得出现真实的人名、校名;⑤不少于600字。
【答案】范文:
心灵深处的歌
这是我回家必经的一条路。
起点——怀着愉悦的心情
周五放学后,便开始踏上了回家的路。走出校门,这便是起点了。风,轻轻地、温和地吹着,吹过了我的脸颊,就像妈妈的手抚摸着的感觉。穿过人海,向公路十字路口徒步前进。贪婪地呼吸着清新的空气,抬头望着瓦蓝瓦蓝的天空,倍感心旷神怡。两排的树绵绵延伸到远方,就如希望般不尽的绿色火炬。自然的音乐洗礼着这颗焦躁的心,唯有喜悦还在心里荡漾。这时候,我拿起电话对家里说自己即将回家。唉,一贯沉默内向的我,竟不知该和另一边的家人说些什么,只能轻轻挂断电话。再走一小会儿,就到了等校车的地方。
中点——无限的遐想
坐上了公交车也闲着没事,就喜欢坐在靠窗边的位置看不断退却的风景展开一系列联想。有时车子是一路顺风;有时就有可能被交警拦下,拖了极长一段时间。不管怎样,还是喜欢车子里的人可以少一些,这样可以安静一点。风不断地从窗口溜进来,就好比一股股的清泉汩汩地流到身边。当看到一片片美丽的田野,绿树和绿草,以及远山的时候,就不禁想起《田园交响曲》,耳畔也不禁响起了主旋律,人也随着虚幻的田园飘了起来;一切都瞬息万变:风景一转,就看到就看到一层层高楼大厦。头脑就油然产生一种想回归大自然的强烈欲望,而这里浊恶的空气令我深感厌恶。于是脑海中又出现了一幅美妙的自然风景画。我想,等我将来实现了自己的梦想,我就带着全家回那个大自然的天堂——家乡,在那里专心研究、寻找大自然的灵感与启发。当我眺望远处大海的时候,思绪就更加飞舞了。我想到了将来自己的计划、自己的情况等等。当碰到车被抓的时候,我又想起了家里的平安,心中烦恼着、默默祈祷着。我明白,此时至少会晚半个小时到家,家里也必定打来电话,然而,我听不到那声音了,因为车里的嘈杂。
终点——急切的尾声
下了车,我便使劲往家的方向跑,说不出的兴奋和急切。匆匆过了天桥,家似乎就近在咫尺了。回家的喜悦,就像一首歌的尾声,冲淡所有的一切,慰籍着我的心灵。顺着公路一直走,不知不觉中已到楼下。
我拥有,我快乐
我拥有爱我的妈妈。每天早上,一夜长长的美梦总是在她那温柔的叫声中结束。一起床,妈妈就会微笑着告诉我:“宝贝,饭已经做好了,就在桌上,快去吃吧,晚了饭可就凉啰。”我总是很懒散地伸伸懒腰,大口地呼吸一下新鲜空气,然后吃上几碗妈妈做的香喷喷、金灿灿的蛋炒饭,开始新一天的旅程。
我拥有美丽的梦想。我的梦想很遥远,也很普通。和小伙伴们一样,我们都希望自己能够成为一个星。每个周末,我们都会去爬山。家乡的山,没有冬天,永远是那么葱郁,那么绿,那么温暖。我们会坐在小树林里有些潮湿的,软软的落叶上,唱着自己喜爱的歌,一起回想那些美好的日子,倾诉着自己的心里话,在大山里尽情的说着,笑着……仿佛这大山是一个装着我们回忆的书,翻不完的欢声,数不尽的笑语全都种在这每一寸吐着清香的泥土里……
我拥有温暖而明亮的阳光。在我的生活中,没有黑夜。因为我的生活,充满阳光。我喜欢到江边玩耍,那里的沙子会在阳光的照耀下闪闪发光;踏在那松软的沙子上,什么烦恼也没有了,去踩踩那被太阳晒得温热的河水,浪花一阵一阵地打在脚丫上,痒痒的,特别舒服。河边的草长得格外鲜亮,让人想坐上去却又不忍坐上去。在那温暖的阳光下,和小伙伴们打打水仗,跑跑“猫猫”欢声笑语顺着河水流淌着……
我相信,在阳光的照耀下,在爱的包围中,我那闪着蓝光的梦会离我越来越近的。拥有这一切的我,是最快乐,最耀眼的!
【解析】本题考查半命题作文。
一、审题。关键词是“心灵深处”,能让一个人留下深刻印象的,既可以是人,也可以是事,还可以是物,甚至可以是一个眼神,一个动作,一个游戏或者是一场表演,等等。“心灵深处的”,很易写成具有真情实感的作品,如果再有些启迪意义则不失是一篇佳作。所以,深刻挖掘给自己想象的空白部分尤为重要。题目的横线上可填写题干提供的“秘密”、“回忆”、“烦恼”、“快乐”、“伤痛”等词,也可填实实在在的描写对象,如“花朵”“明灯”“一场雨”“一首诗”“一首歌”“风景”等。
二、构思。首先明确心灵深处的是什么,即明确主题,然后选择典型的事例进行叙述,明确主题。如“心灵深处的花朵”中的“花朵”,并非指自然界中某些植物的花朵,而是使用的比喻义,比喻美好的人和事;是一种被喻化了的精神,写作必须扣住“花朵”的精神意义加以演绎。既然是珍藏在心灵深处的,一定是对自己有着非同一般的意义;既然是“花朵”,一定是美好的、积极向上的,让自己深深感动、有所触动的。所以,所选的题材必须具有积极意义。本文的选材,写你心灵深处的人和事,可以很小,只有你一人知晓;也可以很大,众所周知。但不管材料的大小,都要着意于它所凸显出来的“精神”,当然这是一种喻化的“精神”。最后点明中心,升华主旨,使文章具有深意。
相关试卷
这是一份【期末专项备考】部编版语文七年级上学期 期末考前复习-期末模拟试题(一),文件包含期末专项备考部编版语文七年级上学期期末考前复习-期末模拟试题一解析版docx、期末专项备考部编版语文七年级上学期期末考前复习-期末模拟试题一原卷版docx等2份试卷配套教学资源,其中试卷共29页, 欢迎下载使用。
这是一份【期末专项备考】部编版语文七年级上学期 期末考前复习-专题16:写作,文件包含期末专项备考部编版语文七年级上学期期末考前复习-专题16写作解析版docx、期末专项备考部编版语文七年级上学期期末考前复习-专题16写作原卷版docx等2份试卷配套教学资源,其中试卷共20页, 欢迎下载使用。
这是一份【期末专项备考】部编版语文七年级上学期 期末考前复习-专题12:散文阅读,文件包含期末专项备考部编版语文七年级上学期期末考前复习-专题12散文阅读解析版docx、期末专项备考部编版语文七年级上学期期末考前复习-专题12散文阅读原卷版docx等2份试卷配套教学资源,其中试卷共60页, 欢迎下载使用。

