
初中数学北师大版八年级上册6 实数教案及反思
展开
这是一份初中数学北师大版八年级上册6 实数教案及反思,共3页。教案主要包含了实数等内容,欢迎下载使用。
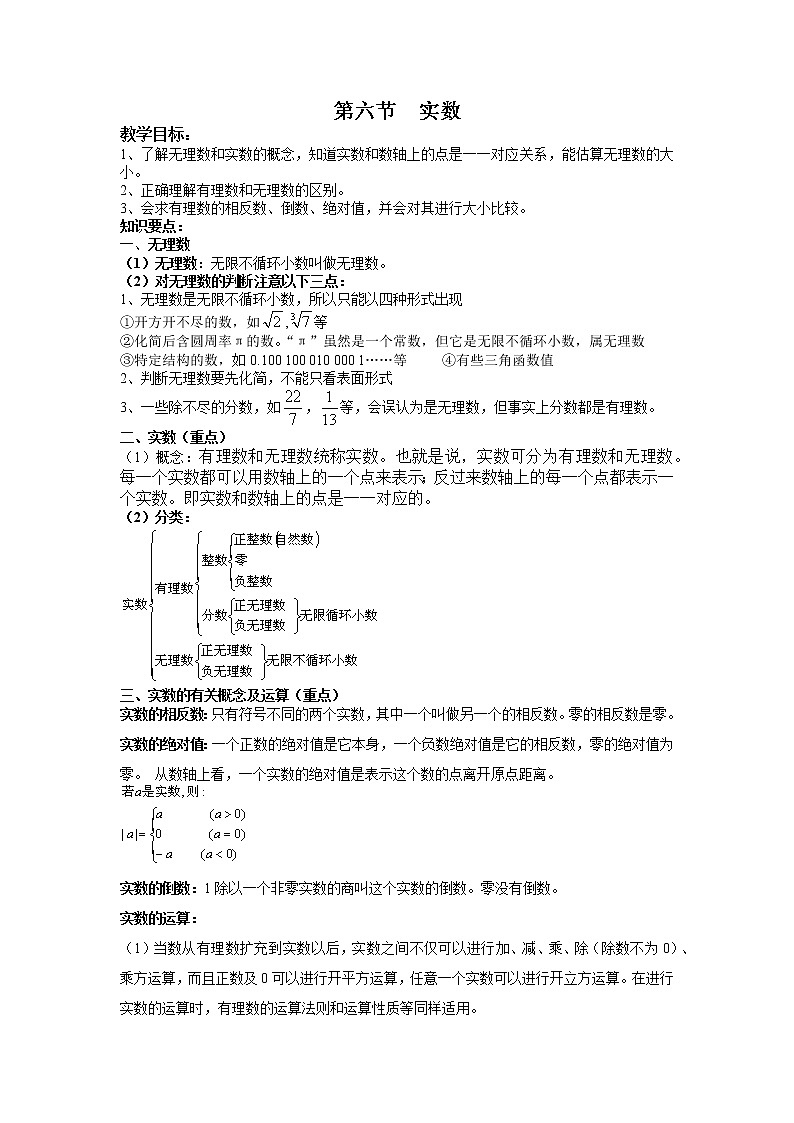
第六节 实数教学目标:1、了解无理数和实数的概念,知道实数和数轴上的点是一一对应关系,能估算无理数的大小。2、正确理解有理数和无理数的区别。3、会求有理数的相反数、倒数、绝对值,并会对其进行大小比较。知识要点:一、无理数(1)无理数:无限不循环小数叫做无理数。(2)对无理数的判断注意以下三点:1、无理数是无限不循环小数,所以只能以四种形式出现①开方开不尽的数,如,等②化简后含圆周率π的数。“π”虽然是一个常数,但它是无限不循环小数,属无理数③特定结构的数,如0.100 100 010 000 1……等 ④有些三角函数值2、判断无理数要先化简,不能只看表面形式3、一些除不尽的分数,如,等,会误认为是无理数,但事实上分数都是有理数。二、实数(重点)(1)概念:有理数和无理数统称实数。也就是说,实数可分为有理数和无理数。每一个实数都可以用数轴上的一个点来表示;反过来数轴上的每一个点都表示一个实数。即实数和数轴上的点是一一对应的。(2)分类:三、实数的有关概念及运算(重点)实数的相反数:只有符号不同的两个实数,其中一个叫做另一个的相反数。零的相反数是零。实数的绝对值:一个正数的绝对值是它本身,一个负数绝对值是它的相反数,零的绝对值为零。 从数轴上看,一个实数的绝对值是表示这个数的点离开原点距离。实数的倒数:1除以一个非零实数的商叫这个实数的倒数。零没有倒数。实数的运算:(1)当数从有理数扩充到实数以后,实数之间不仅可以进行加、减、乘、除(除数不为0)、乘方运算,而且正数及0可以进行开平方运算,任意一个实数可以进行开立方运算。在进行实数的运算时,有理数的运算法则和运算性质等同样适用。(2)实数的混合运算顺序与有理数的混合运算顺序基本相同,先乘方、开方,再乘除,最后算加减,同级运算按从左到右的顺序进行,有括号先算括号里面的。(3)在实数运算中,当遇到无理数并且需要求出结果的近似值时,可以按照所要求的精确度用相应的近似有限小数去代替无理数,再进行计算。典型例题:【例1】(1)下面几个数:0.23 ,1.010010001…,,3π,,,其中,无理数的个数有( )
A、1 B、2 C、3 D、4
(2)下列说法中 ①无限小数都是无理数 ②无理数都是无限小数 ③-2是4的平方根 ④带根号的数都是无理数。其中正确的说法有( )
A.3个 B. 2个 C. 1个 D. 0个【例2】把下列各数分别填入相应的集合里:有理数集合:{ };无理数集合:{ };负实数集合:{ };【例3】(1)点A在数轴上表示的数为,点B在数轴上表示的数为,则A,B两点的距离为______。(2)如图,数轴上表示1,的对应点分别为A,B,点B关于点A的对称点为C,则点C表示的数是( ).
A.-1 B.1- C.2- D.-2【例4】已知实数、、在数轴上的位置如图所示:
化简 【例5】计算:(1);(2)(3)∣∣+∣∣;(4) 【例6】已知:,求实数a, b的值。
【例7】有一个边长为11cm的正方形和一个长为13cm,宽为8cm的矩形,要作一个面积为这两个图形的面积之和的正方形,问边长应为多少cm。
相关教案
这是一份北师大版八年级上册6 实数一等奖教案,共5页。教案主要包含了实数定义,实数分类,实数的相关概念与运算,实数和数轴上的点一一对应等内容,欢迎下载使用。
这是一份初中北师大版6 实数优质教案,共7页。教案主要包含了教材分析,学情分析,教学目标,教学重难点,教学过程等内容,欢迎下载使用。
这是一份初中数学北师大版八年级上册6 实数教学设计,共4页。