


四川省泸州市泸县一中2022-2023学年高二生物上学期期中考试试卷(Word版附解析)
展开
这是一份四川省泸州市泸县一中2022-2023学年高二生物上学期期中考试试卷(Word版附解析),共23页。试卷主要包含了 有关下丘脑的叙述错误的是, 下列有关突触的叙述,正确的是, 下列实例分析正确的是等内容,欢迎下载使用。
泸县一中2022-2023学年高二(上)半期考试
生物试题
一.选择题:
1. 2020年,东非国家面临一个新的困扰:蝗虫大规模入侵。1平方公里的蝗群,1天就能吃掉3.5万人的口粮,1190万人的粮食供应受到直接威胁。长期以来,应对蝗灾的主要方式是大量喷洒化学制剂,但化学农药的使用会导致蝗虫的抗药性不断增强,从而使药效逐年降低。以下关于上述材料的分析,正确的是( )
A. 1平方公里范围内所有的蝗虫组成了一个种群
B. 大量喷洒农药会使蝗虫的抗药性基因频率减小
C. 自然选择是使蝗虫产生抗药性变异的根本原因
D. 突变和基因重组会导致蝗虫出现多种变异类型
【答案】D
【解析】
【分析】现代生物进化理论的基本观点:种群是生物进化的基本单位,生物进化的实质在于种群基因频率的改变。突变和基因重组、自然选择及隔离是物种形成过程的三个基本环节,通过它们的综合作用,种群产生分化,最终导致新物种的形成。其中突变和基因重组产生生物进化的原材料,自然选择使种群的基因频率发生定向的改变并决定生物进化的方向,隔离是新物种形成的必要条件。
【详解】A、种群是一定区域同种生物全部个体的集合,1平方公里范围内所有的蝗虫不能组成一个种群,A错误;
B、农药选择导致抗药性个体适应环境并保存下来,通过遗传将这种适应性变异保留并加强,故大量喷洒农药会使蝗虫的抗药性基因频率增大,B错误;
C、生物的变异是不定向的,自然选择是生物进化的决定因素,但不是使蝗虫产生抗药性变异的根本原因,C错误;
D、突变和基因重组导致蝗虫出现多种变异类型,从而使蝗虫种群出现多种可遗传变异,为生物进化提供原材料,D正确。
故选D。
2. 有关下丘脑的叙述错误的是( )
A. 下丘脑细胞既有激素受体也有神经递质受体
B. 同一个体不同功能的下丘脑细胞中核基因一般相同
C. 控制生物节律和呼吸的中枢都位于下丘脑
D. 下丘脑受损可能导致尿量增加
【答案】C
【解析】
【分析】下丘脑在机体稳态中的作用主要包括以下四个方面:
感受:下丘脑中有渗透压感受器,能感受渗透压升降,维持水代谢平衡;
传导:下丘脑作为神经中枢可将渗透压感受器产生的兴奋传导至大脑皮层,使之产生渴觉;
分泌:下丘脑的某些神经分泌细胞能分泌促激素释放激素,作用于垂体,使之分泌相应的激素或促激素;还能分泌抗利尿激素,并由垂体后叶释放;
调节:下丘脑中有体温调节中枢、血糖调节中枢、渗透压调节中枢。
【详解】A、下丘脑既受神经调节,也是某些激素的靶器官,这是因为下丘脑某些细胞膜上既有激素受体也有神经递质受体,A正确;
B、同一个体不同功能的下丘脑细胞是同一个细胞有丝分裂分化产生的,一般情况下含有相同的核基因,B正确;
C、控制呼吸的中枢在脑干,控制生物节律的中枢在下丘脑,C错误;
D、下丘脑能分泌抗利尿激素,受损后,产生的抗利尿激素减少,促进肾小管和集合管重吸收水的功能减弱,导致尿量增加,D正确。
故选C。
3. 下列有关突触的叙述,正确的是( )
A. 神经元之间通过突触联系 B. 一个神经元只有一个突触
C. 突触由突触前膜和突触后膜构成 D. 神经递质能透过突触后膜
【答案】A
【解析】
【分析】
【详解】一个神经元的轴突末梢经过多次分支,与下一个神经元的树突或者胞体形成突触;一个神经元可以与其他神经元形成多个突触;突触是由突触前膜、突触间隙和突触后膜三部分构成的;释放到突触间隙里的神经递质与突触后膜的受体结合,使后一个神经元兴奋或者抑制,并在作用完成后很快被分解。
4. 下列关于人体内环境及稳态的叙述错误的是( )
A. 若出现组织水肿,则可能是血浆渗透压减小或组织液渗透压增大造成的
B. 内环境稳态可以保证细胞代谢所需的各种物质和条件
C. 外界环境的变化和体内细胞代谢活动均可影响内环境的稳态
D. 血糖浓度、尿液成分、体内温度、细胞外液渗透压的相对稳定都属于内环境的稳态
【答案】D
【解析】
【分析】内环境是由细胞外液构成的液体环境,主要由血浆、组织液、淋巴组成;内环境是细胞与外界环境进行物质交换的媒介,内环境稳态是机体进行正常生命活动的必要条件;内环境稳态是指内环境的理化性质和各种化学成分通过各个器官、系统的协调活动共同维持的相对稳定的状态。
【详解】A、组织水肿可能是血浆渗透压减小或组织液渗透压增大,导致组织液吸水,组织液增多,出现组织水肿,A正确;
B、内环境是细胞与外界环境进行物质交换的媒介,内环境稳态是机体进行正常生命活动的必要条件,可以保证细胞代谢所需的各种物质和条件,B正确;
C、内环境稳态包括水、无机盐、各种营养物质、代谢产物、pH值、渗透压、温度等多个方面的相对稳定,故外界环境的变化和体内细胞代谢活动均可影响内环境的稳态,C正确;
D、内环境稳态的实质是指内环境成分和理化性质处于动态平衡,而尿液不属于内环境,故尿液成分的相对稳定不属于内环境的稳态,D错误。
故选D。
【点睛】
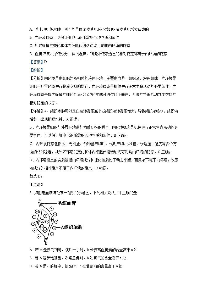
5. 如图是血液流经某一组织的示意图,下列相关说法,不正确的是
A. 若A是胰岛细胞,饭后一小时,b处胰高血糖素的含量高于a处
B. 若A是肺泡细胞,呼吸急促时,b处氧气的含量高于a处
C. 若A是肝脏细胞,饥饿时,b处葡萄糖的含量高于a处
D. 若A是骨骼肌细胞,剧烈运动时,b处乳酸的含量高于a处
【答案】A
【解析】
【分析】与血糖调节相关的激素主要是胰岛素和胰高血糖素,其中胰岛素的作用是机体内唯一降低血糖的激素,胰岛素能促进全身组织细胞加速摄取、利用和储存葡萄糖,从而降低血糖浓度;胰高血糖素能促进糖原分解,并促进一些非糖物质转化为葡萄糖,从而使血糖水平升高。
【详解】A、饭后血糖升高,胰岛A细胞分泌胰高血糖素减少,随血液从b端进入血液循环系统,所以b处低于a处,A错误;
B、呼吸急促时,在肺泡处进行气体交换,氧气由血浆进入组织细胞,所以b处氧气的含量高于a处,B正确;
C、饥饿时,为维持血糖含量相对稳定,肝糖原水解补充血糖,使血糖浓度升高,所以b处血糖浓度较a处高,C正确;
D、剧烈运动时骨骼肌细胞产生的乳酸不断进入血浆,所以b处乳酸的含量高于a处,D正确;
故选A。
【点睛】结合体液调节、血糖调节等内容分析题图及选项。
6. 下列有关T淋巴细胞的叙述正确的是( )
A. 造血干细胞增殖分化产生的淋巴细胞都能合成分泌淋巴因子和抗体
B. 艾滋病病毒在侵染人体时,其RNA和逆转录酶都要侵染进入T淋巴细胞
C. 摘除成年老鼠的胸腺,该“裸鼠”会丧失全部的体液免疫和细胞免疫功能
D. T淋巴细胞由骨髓中的造血干细胞经过增殖分化而来,并在骨髓中成熟
【答案】B
【解析】
【分析】1、体液免疫过程为:(1)感应阶段:除少数抗原可以直接刺激B细胞外,大多数抗原被吞噬细胞摄取和处理,并暴露出其抗原决定簇;吞噬细胞将抗原呈递给T细胞,再由T细胞呈递给B细胞;(2)反应阶段:B细胞接受抗原刺激后,开始进行一系列的增殖、分化,形成记忆细胞和浆细胞;(3)效应阶段:浆细胞分泌抗体与相应的抗原特异性结合,发挥免疫效应;
2、细胞免疫过程为:(1)感应阶段:吞噬细胞摄取和处理抗原,并暴露出其抗原决定簇,然后将抗原呈递给T细胞;(2)反应阶段:T细胞接受抗原刺激后增殖、分化形成记忆细胞和效应T细胞;(3)效应阶段:效应T细胞发挥效应。
【详解】A、造血干细胞增殖分化产生的淋巴细胞中,T细胞分泌淋巴因子,只有浆细胞能产生抗体,A错误;
B、艾滋病病毒的遗传物质是RNA,会其在宿主细胞中发生逆转录过程形成DNA,故艾滋病病毒在侵染人体时,其RNA和逆转录酶都要侵染进入T淋巴细胞,B正确;
C、胸腺是T细胞成熟的场所,且T细胞参与细胞免疫和体液免疫,摘除成年老鼠的胸腺,该“裸鼠”的细胞免疫功能完全丧失,具有很低的体液免疫功能,C错误;
D、T细胞是由骨髓中造血干细胞通过增殖和分化形成,并在胸腺中发育成熟的,D错误。
故选B。
7. 某一野生动物种群的栖息场所被两条交叉的高速公路分割成4块,由此形成4个完全独立的种群。下列相关叙述正确的是( )
A. 这4个种群内发生的突变和基因重组对彼此的基因频率有影响
B. 个体的迁入和迁出、出生和死亡对该种群的基因频率没有影响
C. 交叉的高速公路的开通会诱导4个种群发生不同的变异及进化
D. 这4个种群不一定会形成生殖隔离
【答案】D
【解析】
【分析】种群是生物进化的基本单位,生物进化的实质是种群基因频率的改变。突变和基因重组,自然选择及隔离是物种形成过程的三个基本环节,通过它们的综合作用,种群产生分化,最终导致新物种形成。在这个过程中,突变和基因重组产生生物进化的原材料,自然选择使种群的基因频率定向改变并决定生物进化的方向,隔离是新物种形成的必要条件。
【详解】A、不同种群形成不同的基因库,4个独立的、互不干扰的种群各自因突变和重组导致基因频率改变是互不影响的,A错误;
B、基因频率是种群内某种基因占该基因全部等位基因的比率,如果某种群的个体数因各种原因而改变,则必然影响种群基因库中某些基因的个数和其全部等位基因的个数,所以个体的迁入和迁出,出生和死亡对该种群的基因频率有影响,B错误;
C、4个种群发生的变异具有不定向性,且高速公路的开通与否也不是诱导种群发生变异的因素,C错误;
D、这4个种群存在地理隔离,但不一定会形成生殖隔离,D正确。
故选D。
8. 进行常规体检时,通常要做血液生化六项的检查(肌酐是肌肉细胞代谢产生的废物,通过肾脏排出,丙氨酸氨基转移酶升高大多来源于肝脏疾病)。如表是某人的血液检查结果,有关分析错误的是( )
检查项目
检查结果|单位
参考范围
丙氨酸氨基转移酶
97.5
iu/L
0~ 45
肌酐
1.9
mg/dL
0.5 ~1.5
尿素氮
14.6
mg/dL
6.0~ 23.0
血糖
223
mg/dL
60 ~110
甘油三酯
217
mg/dL
50~ 200
总胆固醇
179
mg/dL
150~ 220
A. 此人尿素氮含量在正常范围内,所以肾功能一定正常
B. 此人的肝细胞可能发生了病变
C. 此人可能会出现尿糖,可能是胰岛B细胞受损所致
D. 该化验单上每种成分的正常值有一个变化范围,说明内环境稳态是一种相对稳定状态
【答案】A
【解析】
【分析】分析表格:表中是某人的血液检查结果。其中尿素氮、总胆固醇的含量在正常参考范围内,而丙氨酸氨基转移酶、肌酐、血糖、甘油三脂超过了参考范围。丙氨酸氨基转移酶存在于肝细胞中,高于正常值,说明肝细胞发生了病变;肌酐含量高于正常值,据题意,肌酐是肌肉细胞代谢产生的废物,通过肾脏排出,说明肾功能可能有障碍;血糖的含量明显高于正常值,高于160 mg/dL,出现尿糖,可能是胰岛B细胞受损,患糖尿病。
【详解】A、肌酐是肌肉细胞代谢产生的废物,通过肾脏排出,此人尿素氮含量在正常范围内,但肌酐含量高于正常范围,由此说明肾功能可能有障碍,A错误;
B、表中信息显示:此人血液中的丙氨酸氨基转移酶的含量高于参考范围,可能肝细胞发生了病变,B正确;
C、此人血糖含量明显高于正常范围,超出了肾小管的重吸收能力(肾糖阈),过多的糖可随尿液排出,因此会出现尿糖,可能是胰岛B细胞受损,C正确;
该化验单上每种成分的正常值都有—个变化范围,说明内环境稳态是一种相对稳定状态,D正确。
故选A。
9. 下列实例分析正确的是( )
A. 某人因意外车祸而使大脑受损,其表现症状是能够看懂文字和听懂别人谈话,但却不会说。这个人受损伤的部位是言语区的W区
B. 当盲人用手指“阅读”盲文,参与此过程高级神经中枢只有躯体感觉中枢和躯体运动中枢
C. 当你专心作答试题时,参与的高级中枢主要有大脑皮层H区和S区
D. 某同学正在跑步,下丘脑和脑干都参与调节
【答案】D
【解析】
【分析】神经中枢的分布部位和功能:
(1)神经中枢包括位于颅腔中的脑(大脑、脑干、小脑等)和椎管内的脊髓,其中大脑皮层是最高级中枢,可以调节低级神经中枢活动。
(2)大脑皮层除了对外部世界有感知功能(感觉中枢在大脑皮层)外,还具有语言、学习、记忆和思维等方面的高级功能。
(3)语言文字是人类进行思维的主要工具,语言功能是人脑特有的高级功能(在言语区)(S区→说,H区→听,W区→写,V区→看)。
(4)小脑中有维持身体平衡的中枢;脑干中有许多维持生命必要的中枢,如呼吸中枢;下丘脑中有体温调节中枢、水平衡的调节中枢等,还与生物节律等的控制有关;脊髓是调节躯体运动的低级中枢。
【详解】A、某人能看懂文字和听懂话,说明V区与H区功能正常,不能讲话,说明S区受损,A错误;
B、盲人“阅读”盲文时首先移动手指,这与躯体运动中枢有关,然后用手指触摸“文字”,这与躯体感觉中枢有关,最后将盲文的形状翻译出一定的意义,这与语言中枢有关,B错误;
C、当专心作答试题时,首先要用到视觉中枢和大脑皮层V区阅读题目,作答时又要用到大脑皮层W区书写,C错误;
D、跑步过程中需要位于小脑的平衡中枢、位于脑干的呼吸中枢、位于大脑皮层的躯体运动中枢、位于下丘脑的血糖调节中枢、体温调节中枢、水盐平衡调节中枢等的参与,D正确。
故选D。
10. 下列人体内激素间表现为拮抗作用的是( )
A. 生长激素和甲状腺激素 B. 促甲状腺激素释放激素和促甲状腺激素
C. 胰高血糖素和肾上腺素 D. 胰岛素和胰高血糖素
【答案】D
【解析】
【分析】协同作用是指不同激素对同一生理效应都发挥作用,从而达到增强效应的结果。拮抗作用是指不同激素对某一生理效应发挥相反的作用。
【详解】A、生长激素和甲状腺激素都能促进生长发育,二者属于协同关系,A错误;
B、促甲状腺激素释放激素和促甲状腺激素的靶器官或靶细胞不同,既不是协同关系,也不是拮抗关系,B错误;
C、肾上腺素和胰高血糖素都能促进血糖升高,二者属于协同关系,C错误;
D、胰岛素的作用是使血糖降低,胰高血糖素的作用是使血糖升高,二者属于拮抗关系,D正确。
故选D。
11. 下列关于免疫系统的叙述,正确的是( )
A. 免疫系统由免疫器官和免疫细胞组成
B. 吞噬细胞属于淋巴细胞
C. 体液中的溶菌酶能溶解细菌的细胞壁,但对真菌不起作用
D. 机体主要借助免疫系统维持内环境稳态
【答案】C
【解析】
【分析】免疫系统的组成:免疫器官:脾脏、胸腺、骨髓、扁桃体等;免疫细胞:吞噬细胞、淋巴细胞(T、B);免疫活性物质:抗体、淋巴因子和溶菌酶。
【详解】A、免疫系统由免疫器官、免疫细胞和免疫活性物质组成,A错误;
B、吞噬细胞不属于淋巴细胞,淋巴细胞包括T淋巴细胞和B淋巴细胞,B错误;
C、体液中的溶菌酶能溶解细菌的细胞壁,但对真菌不起作用,C正确;
D、机体通过“神经—体液—免疫”维持内环境稳态,D错误。
故选C。
【点睛】
12. 神经-体液-免疫调节是维持人体稳态的主要调节机制,下列叙述正确的是( )
A. 血液、组织液和淋巴共同构成了机体内细胞生活的直接环境
B. 在细胞免疫过程中,效应T细胞可以消灭病原体
C. 激素是通过体液运输,作用于靶细胞或靶器官的信息分子
D. 只需要神经系统调节体内产热和散热平衡就能维持体温恒定
【答案】C
【解析】
【分析】人体的内环境由细胞外液构成,是细胞生活的直接环境,内环境的稳态是机体维持正常生命活动的必要条件。
【详解】A、血浆、组织液和淋巴共同构成了细胞外液的主要成分,是机体内细胞生活的直接环境,A错误;
B、在细胞免疫过程中,效应T细胞可以与靶细胞特异性结合,使靶细胞裂解死亡,释放病原体,但效应T细胞不能直接消灭病原体,B错误;
C、激素是由内分泌腺或内分泌细胞产生的,通过体液运输,作用于相应的靶细胞或靶器官的信息分子,C正确;
D、体内产热和散热的平衡维持体温恒定,需要神经-体液的共同调节,D错误。
故选C。
13. 图是植物生长素(IAA)和赤霉素(GA)对拟南芥根和茎生长的影响。据图作出的分析,正确的是( )
A. 当 IAA浓度为b时,根不生长
B. IAA浓度大于c时,茎的生长受抑制
C. IAA表现出两重性,GA无两重性
D. 相对根而言,茎对IAA和GA更敏感
【答案】C
【解析】
【分析】据图分析可知,相对茎而言,根对IAA和GA更敏感。IAA的作用具有两重性,低浓度促进生长,高浓度抑制生长;GA只有促进作用,没有表现出抑制作用。
【详解】A、IAA浓度为b时,根能够生长,只是此时的IAA浓度不能促进根的生长,A错误;
B、IAA浓度大于c时,仍然能够促进茎的生长,只是促进作用减弱,生长并未受抑制,B错误;
C、据曲线图可知,仅IAA表现出两重性,GA无两重性,只促进生长,C正确;
D、相对茎而言,根对IAA和GA更敏感,D错误。
故选C。
14. 下图为人体内血糖的来源和去向示意图,相关叙述错误的是( )
A. 胰高血糖素的作用结果会影响胰岛素的分泌
B. 胰高血糖素可促进肝脏、肌肉等细胞进行②过程
C. 过程①、④分别是血糖上升和下降的主要原因
D. 胰岛素和胰高血糖素(或肾上腺素)共同调节血糖浓度,使得血糖浓度维持相对稳定
【答案】B
【解析】
【分析】胰岛素由胰岛B细胞分泌,胰岛素能促进组织细胞加速摄取、利用和储存葡萄糖。胰高血糖素由胰岛A细胞分泌,具有促进糖原分解,非糖物质转化为血糖的功能。可见,这两者在血糖调节中是拮抗作用。
【详解】A、血糖调节过程中,胰高血糖素作用结果是使血糖升高,血糖升高反过来会促进胰岛素的分泌,A正确;
B、胰高血糖素只能促进肝脏细胞中进行②过程,B错误;
C、血糖上升的主要原因是①食物中糖类的消化吸收,血糖下降的主要原因是④葡萄糖的氧化分解,C正确;
D、胰岛素是人体内唯一降低血糖的激素,胰岛素的作用是促进血糖的去路,胰高血糖素和肾上腺素具有升高血糖的作用,胰岛素和胰高血糖素(或肾上腺素)共同调节血糖浓度,使得血糖浓度维持相对稳定,D正确。
故选B。
15. 植物激素及其植物生长调节剂在生产上有着广泛应用。下列有关植物激素调节叙述,不正确的是( )
A. 使用一定浓度的生长素处理扦插枝条,能提高插条的成活率
B. 使用一定浓度的赤霉素处理芹菜幼苗,能提高芹菜的产量
C. 使用一定浓度的青鲜素浸泡马铃薯,能促进马铃薯的发芽
D. 使用一定浓度的乙烯利处理风梨,能让凤梨提前上市
【答案】C
【解析】
【分析】1、五大类植物激素的比较:
名称
合成部位
存在较多的部位
功能
生长素
幼嫩的芽、叶、发育中的种子
集中在生长旺盛的部位
既能促进生长,也能抑制生长;既能促进发芽,也能抑制发芽;既能防止落花落果,也能疏花蔬果
赤霉素
未成熟的种子、幼根和幼芽
普遍存在于植物体内
①促进细胞伸长,从而引起植株增高②促进种子萌发和果实发育
细胞分裂素
主要是根尖
细胞分裂的部位
促进细胞分裂
脱落酸
根冠、萎蔫的叶片
将要脱落的器官和组织中
①抑制细胞分裂②促进叶和果实的衰老和脱落
乙烯
植物的各个部位
成熟的果实中较多
促进果实成熟
2、植物生长调节剂是人工合成的具有与植物激素相类似的生理作用的化学物质。
【详解】A、生长素能促进细胞伸长,用一定浓度的生长素处理扦插枝条,能提高插条的成活率,A正确;
B、赤霉素可促进细胞伸长,使用一定浓度的赤霉素处理芹菜幼苗,能提高芹菜的产量,B正确;
C、青鲜素能抑制马铃薯、大蒜、洋葱发芽,延长存储期。C错误;
D、乙烯利是乙烯类植物生长调节剂,可以促进果实的成熟,使果实提前上市,D正确。
故选C。
16. 下列关于人脑的高级功能和神经系统的分级调节的叙述,正确的是( )
A. 位于下丘脑的呼吸中枢是维持生命的必要中枢
B. 临床上的“植物人”脑干已经受损,因此无法抬头和低头
C. 语言功能是人脑特有的高级功能
D. 大脑皮层言语区V区受损,患者看不见文字
【答案】C
【解析】
【分析】1、人体神经系统是由脑、脊髓和它们所发出的神经组成的, 其中脑和脊髓是神经系统的中枢部分,组成中枢神经系统;脑神经和脊神经是神经系统的周围部分,组成周围神经系统。
2、呼吸中枢为脑干,下丘脑有体温调节中枢等,还与生物的节律有关,小脑可以维持身体平衡,脊髓中有调节躯体运动的低级中枢。
【详解】A、呼吸中枢在脑干,是维持生命的必要中枢,A错误;
B、呼吸中枢为脑干,若临床上的“植物人”脑干受损,就不能进行呼吸了,B错误;
C、语言功能是人脑特有的高级功能,C正确;
D、大脑皮层言语区V区受损,患者看不懂文字,D错误。
故选C。
17. 下列关于免疫失调的现象,相关说法正确的是( )
A. 系统性红斑狼疮属于自身免疫缺陷病
B. 艾滋病可以通过母婴传播,因此是一种遗传病
C. 过敏反应有明显的遗传倾向和个体差异
D. 与艾滋病患者拥抱会感染HIV,所以应远离艾滋病患者
【答案】C
【解析】
【分析】免疫失调引起的疾病:
(1)过敏反应:指已免疫的机体在再次接受相同物质的刺激时所发生的反应。引起过敏反应的物质叫做过敏原。如花粉、油漆、鱼虾等海鲜、青霉素、磺胺类药物等(因人而异)。
(2)自身免疫病:是指机体对自身抗原发生免疫反应而导致自身组织损害所引起的疾病。举例:风湿性心脏病、类风湿性关节炎、系统性红斑狼疮等。
(3)免疫缺陷病是指由于机体免疫功能不足或缺乏而引起疾病。一类是由于遗传而使机体生来就有的先天性免疫缺陷病;一类是由于疾病和其他因素引起的获得性免疫缺陷病,如艾滋病。
【详解】A、系统性红斑狼疮是免疫功能过强,由于机体产生的抗体对自身的组织器官发起攻击导致自身组织损害所引起的疾病,属于自身免疫病,不属于免疫缺陷病,A错误;
B、艾滋病可以通过母婴传播,是一种传染病,而不是遗传病,B错误;
C、过敏反应的特点之一:有明显的遗传倾向和个体差异,C正确;
D、艾滋病的传播途径包括:血液传播、性传播、母婴传播,因此与艾滋病患者拥抱不会感染HIV,D错误。
故选C。
18. 图中曲线表示某种营养物质在血液中的变化曲线,下列有关叙述错误的是( )
A. AB段上升的主要原因是食物的消化吸收
B. CD段逐渐上升是由于胰高血糖素促进了食物的消化吸收所导致的
C. 该营养物质在血液中的正常浓度范围为0.8~1.2g/L
D. BC段下降的主要原因是由于细胞大量消耗了该营养物质
【答案】B
【解析】
【分析】分析曲线图:图示为某种营养物质在血液中含量的变化曲线,进食后该物质含量上升,推测该物质为血糖,AB段血糖浓度升高的原因可能是食物的消化吸收;BC段血糖浓度降低的原因主要是血糖的氧化分解;CD段血糖浓度升高的原因可能是胰高血糖素分泌增加。
【详解】A、血糖在AB段上升由正常范围到超过正常范围,主要原因是食物消化吸收,A正确;
B、CD段血糖逐渐上升,胰高血糖素主要通过促进肝糖原分解,促进非糖物质转化从而升高血糖浓度,不能促进食物的消化吸收,B错误;
C、正常人血糖浓度范围为0.8~1.2g/L,C正确;
D、BC段血糖浓度显著下降的原因是由于细胞大量消耗了该营养物质,血糖氧化分解,D正确。
故选B。
19. 共享单车是共享经济的一种新形态,骑行既是一种流行的健身方式,又有利于缓解城市交通拥堵和环境污染问题。下列相关叙述正确的是( )
A. 骑行时细胞产生大量的CO2刺激位于下丘脑的呼吸中枢使呼吸加快
B. 剧烈运动时肌细胞产生的CO2全部来自线粒体
C. 骑行中氧气、甲状腺激素、乙酰胆碱、呼吸酶都可以出现在内环境中
D. 内环境中发生的丙酮酸氧化分解给细胞提供能量,有利于骑行的进行
【答案】B
【解析】
【分析】血糖的来源有食物中的糖类消化、吸收,肝糖原分解和脂肪等非糖物质转化。血糖的去路有氧化分解、合成肝糖原、肌糖原,转化成脂肪、某些氨基酸等。
人体细胞进行有氧呼吸产生CO2和水,进行无氧呼吸产生乳酸。
【详解】A、骑行时细胞产生大量的CO2刺激位于脑干的呼吸中枢使呼吸加快,A错误;
B、剧烈运动时肌细胞主要进行有氧呼吸,其主要场所在线粒体,而无氧呼吸不产生二氧化碳,因此剧烈运动时肌细胞产生的CO2全部来自线粒体,B正确;
C、呼吸酶存在于细胞内,不存在于内环境,C错误;
D、葡萄糖氧化分解产生丙酮酸发生在细胞质基质,丙酮酸氧化分解发生在线粒体内,不在内环境,D错误。
故选B。
【点睛】
20. 下图为某家族遗传病系谱图,下列说法正确的是( )
A. 由1×2→4和5,可推知此病为隐性遗传病
B. 从5×6→9 的关系,即可推知致病基因在X染色体上
C. 2号、5号的基因型分别为AA、Aa
D. 8号个体基因型不一定是纯合体
【答案】D
【解析】
【分析】根据题意和系谱图分析可知:5号和6号都患有该病,但他们有一个正常的女儿(9号),即“有中生无为显性,显性看男病,男病女正非伴性”,说明该病为常染色体显性遗传病。相关基因是A、a,据此作答。
【详解】AB、由1×2→4和5,无法判断遗传方式,而由5、6患病,他们的女儿9号正常,可推知此病为显性遗传病,A、B错误;
C、结合分析可知,该病是常染色体显性遗传病,9号基因型是aa,5号的基因型为Aa,2号的基因型为AA或Aa,C错误;
D、由于5号、6号的基因型为Aa,所以8号个体基因型为AA或Aa,是纯合体的概率为1/3,D正确。
故选D。
二、非选择题
21. 如图为某同学“饥寒交迫”时体内的一些生理变化过程示意图(A~D为器官或细胞,①~④为激素)。请结合所学知识,回答下列问题。
(1)产生冷觉的部位A是___________。当激素③以 B为靶细胞时,体现了激素的___________调节。
(2)兴奋在传入神经上以__________形式传导,在神经元之间完成信号传递的物质是_______________。
(3)寒冷环境比炎热环境更容易精力集中,兴奋性更高的主要原因是_________________,在相同饮水量的情况下,冬天的尿液比夏天多的主要原因是______________。
(4)给小白鼠注射TSH,会使下丘脑的TRH分泌减少。基于对甲状腺激素分泌分级调节的认识,对此现象的解释有两种观点:观点1认为TSH直接对下丘脑进行反馈调节;观点2认为TSH通过促进甲状腺分 泌甲状腺激素,甲状腺激素对下丘脑进行反馈调节。某同学设计如下实验进行探究:
实验步骤:
①选取生长发育正常的小鼠分为甲、乙两组,分别测定它们的_______________。
②甲组小鼠,摘除垂体并适量注射甲状腺激素,测定TRH分泌量。乙组小鼠,______________(填实验处理),测定TRH分泌量。
③实验结果及结论:如果__________________________则表明垂体分泌的TSH对下丘脑分泌TRH具有负反馈作用;如果__________________________,表明甲状腺激素对下丘脑分泌TRH具有负反馈调节作用。
【答案】(1) ①. 大脑皮层 ②. (负)反馈
(2) ①. 电信号##局部电流 ②. 神经递质
(3) ①. 甲状腺激素含量较高,提高了神经系统的兴奋性 ②. 冬天汗液分泌较少
(4) ①. TRH的分泌量 ②. 摘除甲状腺并适量注射TSH ③. 乙组TRH分泌量明显减少 ④. 甲TRH分泌量明显减少
【解析】
【分析】据图分析:A为大脑皮层,B为垂体,C可能为胰岛A细胞,D为胰高血糖素的靶器官或靶细胞,主要为肝脏细胞。①为促甲状腺激素释放激素,②为促甲状腺激素,③为甲状腺激素,④为胰高血糖素。
【小问1详解】
冷觉是由大脑皮层产生的,因此A为大脑皮层。③为甲状腺激素,当血液中甲状腺激素增加时,会通过负反馈调节抑制下丘脑和B垂体的分泌活动,因此当激素③以B为靶细胞时,体现了激素的负反馈调节。
【小问2详解】
兴奋在神经纤维上以电信号(神经冲动)的形式进行传导,在神经元之间以化学信号(神经递质)的形式进行传递。
【小问3详解】
寒冷环境中,血液中的甲状腺激素比炎热时多,而甲状腺激素能提高神经系统的兴奋性,故寒冷环境比炎热环境更容易精力集中。人体的摄水量和排水量处于动态平衡中。相同饮水的情况下,冬天几乎不明显排汗,基本依靠排尿来排水,而夏天排汗较多,故冬天的尿液比夏天多。
【小问4详解】
实验步骤:①通过对观点1和观点2的分析可知,该实验的自变量可设为垂体和甲状腺的有无,在实验材料的选择时要考虑进行实验老鼠的身体要健康,同时测定其TRH的水平。
②甲组小鼠,摘除垂体可直接排除TSH的作用,并适量注射甲状腺激素,测定TRH分泌量。乙组小鼠,摘除甲状腺可排除甲状腺激素的直接作用,并适量注射TSH,测定TRH分泌量。
③若垂体分泌的TSH对下丘脑分泌TRH具有负反馈作用,则甲组(不含垂体,不分泌TSH)的TRH的减少量小于乙组(含TSH)的TRH减少量,或乙组分泌量明显减少。若甲状腺激素对下丘脑分泌TRH具有负反馈调节作用,则甲组含有甲状腺,TRH的分泌量会明显减少,而乙组不含甲状腺,TRH分泌减少不明显。
【点睛】本题考查神经调节和体液调节的过程,意在考查考生对所学知识的综合应用能力。
22. 重症肌无力是由于机体产生能与乙酰胆碱受体特异性结合的抗体,但该抗体不能发挥乙酰胆碱的作用,如甲图所示;“Graves氏病”是由于机体产生针对促甲状腺激素受体的抗体,而该种抗体能发挥与促甲状腺激素相同的生理作用,但甲状腺激素不会影响该抗体的分泌,如乙图所示。请分析回答:
(1)在正常人体内,兴奋到达神经—肌肉突触时,储存在________中的乙酰胆碱就被释放到突触间隙中,与受体结合后使突触后膜兴奋,肌肉收缩。重症肌无力患者的乙酰胆碱受体与抗体结合后,导致_____________和____________,使乙酰胆碱受体数量下降和功能部分丧失,表现为重症肌无力。
(2)根据乙图分析:与正常人相比,Graves氏病患者Y激素的分泌量________,X激素的分泌量_______。由此判断,Graves氏病患者的体温往往比正常人________,该病患自身的产热量________散热量。
(3)两种病患者体内,促甲状腺激素受体和乙酰胆碱受体都被免疫系统视作__________,从而引起特异性免疫反应,这两种病均属于__________。
(4)由上述分析可知,人体是通过____调节网络维持内环境稳态。
【答案】(1) ①. 突触小泡 ②. 乙酰胆碱受体被胞吞并分解 ③. 未胞吞的受体无法与乙酰胆碱结合
(2) ①. 减少 ②. 增加
③. 高 ④. 等于
(3) ①. 抗原 ②. 自身免疫病
(4)神经-体液-免疫
【解析】
【分析】1、根据图甲分析,乙酰胆碱受体与抗体结合后,可被胞吞后进入细胞并分解,未被胞吞的受体也无法与乙酰胆碱结合,那么乙酰胆碱受体的数量会减少,功能丧失。
2、分析乙图可以看出,X激素是甲状腺激素,Y激素是促甲状腺激素,由于Graves氏病患者产生的抗体与促甲状腺激素受体结合后会发生与促甲状腺激素相同的生理效应,故甲状腺激素的分泌量会增加,当甲状腺激素增加时,会抑制垂体产生促甲状腺激素,因此促甲状腺激素的分泌量会减少;由于病人甲状腺激素分泌较多,新陈代谢旺盛,体温会偏高。
【小问1详解】
神经递质储存在突触小体的突触小泡中,兴奋到达神经—肌肉突触时,突触小泡中的乙酰胆碱就被释放到突触间隙中,与受体结合后使突触后膜兴奋,肌肉收缩。根据图甲分析,乙酰胆碱受体与抗体结合后,可被胞吞后进入细胞并分解,未被胞吞的受体也无法与乙酰胆碱结合,使乙酰胆碱受体数量下降和功能部分丧失,表现为重症肌无力。
【小问2详解】
据图乙所示,X为甲状腺激素,Y为促甲状腺激素。Graves氏病患者体内产生了针对促甲状腺激素受体的抗体,且生理效应与促甲状腺激素相同,该抗体及促甲状腺激素与甲状腺细胞上的促甲状腺激素受体结合后,促进甲状腺分泌更多的甲状腺激素(X),X抑制垂体继续合成并分泌促甲状腺激素,使Y促甲状腺激素分泌量减少。甲状腺激素具有促进新陈代谢的作用,使绝大多数组织耗氧量加大,产热增加,因此体温一般比正常人高,但产热量与散热量相等。
【小问3详解】
对于“重症肌无力”与“Graves氏病”患者来说,体内的乙酰胆碱受体和促甲状腺激素受体都是抗原,从而引起机体特异性免疫反应,这种由于免疫系统异常敏感、反应过度、敌我不分地将自身物质当做外来异物攻击而引起的疾病就是自身免疫病。
【小问4详解】
根据以上分析可知,参与人体稳态调节的有神经调节、体液调节、免疫调节。
【点睛】本考查内环境稳态及调节的相关知识,意在考查识图能力和分析判断能力。考生在分析图甲时能够进行图文转换,根据题图进行解答;能够识别图乙中激素的名称,识记体温调节的机制,明确体温恒定时产热等于散热。
23. 甲图是某人血液生化六项检查的化验单,乙图是此人某组织的内环境示意图,A、B处的箭头表示血液流动方向。请回答下列问题:
(1)通过分析甲图中的化验单,此人最可能患有哪两种病?____________________ 。
(2)如果乙图表示此人的肌肉组织,则B端比A端明显减少的物质有_________(至少答2种)。
(3)由图可知,内环境稳态是机体进行 ____________必要条件。
(4)红细胞携带的氧气分子通过组织液被组织细胞所利用,至少要通过__________层细胞膜。
【答案】(1)高血脂症、高血糖症(或者糖尿病)
(2)O2和营养物质 (3)正常生命活动
(4)4
【解析】
【分析】分析甲图:血清葡萄糖的含量明显高于正常值,出现尿糖,可能患糖尿病;甘油三酯的含量高于正常值,可能有高血脂症。
分析图乙:血液由A端流向B端。
【小问1详解】
分析甲图可知,血清葡萄糖的含量明显高于正常值,出现尿糖,可能患糖尿病;甘油三酯的含量高于正常值,可能有高血脂症。
【小问2详解】
由题乙可知,血液由A端流向B端,营养物质和氧气等通过血液进行运输的,因此A端的营养物质和氧气要比B端多。
【小问3详解】
由图可知当内环境中的成分不处于参考范围内时,即内环境失调时,可能会患病,由此可见内环境稳态是机体进行正常生命活动 必要条件。
【小问4详解】
红细胞携带的氧气分子通过组织液被组织细胞所利用,则至少穿过1层红细胞膜,2层毛细血管壁的上皮细胞的细胞膜、1层组织细胞膜,共计4层细胞膜。
【点睛】本题考查内环境的组成成分及关系、内环境的理化性质、内环境稳态的意义,要求考生识记内环境的组成成分及关系,理解内环境稳态的意义,并具有识图能力、判断能力和分析计算能力。
24. 某医师通过对一对正常夫妻(Ⅲ)(妻子已经怀孕)的检查和询问,判断出丈夫家族中有人患有甲种遗传病(显性基因为A,隐性基因为a),他的祖父和祖母是近亲结婚;妻子家族中患有乙种遗传病(显性基因为B,隐性基因为b),她有一个年龄相差不多患先天性愚型(21三体综合征患者)的舅舅;夫妻均不带有对方家族的致病基因。医师将两个家族的系谱图绘制出来(如下图),请回答下列相关问题:
(1)先天性愚型患者的体细胞内含有___________条染色体。B超检查___________(填“能”或“不能”)确定是否患该病。
(2)甲病的致病基因位于___________染色体上,是___________性遗传。乙病的致病基因位于___________染色体上,是___________性遗传。
(3)妻子的基因型是____________,丈夫的基因型是____________。该夫妇再生一个女孩患病的概率是___________,再生一个男孩患病的概率是___________。
(4)通过对上述问题的分析,为了达到优生的目的,应该采取的措施有(至少写出2点):
①__________________________;
②______________________。
【答案】(1) ①. 47 ②. 不能
(2) ①. 常 ②. 隐 ③. X ④. 隐
(3) ①. AAXBXb ②. AAXBY 或 AaXBY ③. 0 ④.
(4) ①. ① 禁止近亲结婚、 ②进行遗传咨询 ②. ③进行产前诊断、 ④ 提倡“适龄生育”
【解析】
【分析】分析系谱图:甲病Ⅰ-1和Ⅰ-2正常,生有Ⅱ-5患病的女儿,表现“无中生有”,是隐性遗传病,且父亲正常女儿患病,故为常染色体隐性遗传病;乙病Ⅲ-11和Ⅲ-12正常,生有Ⅳ-13患病的儿子,表现“无中生有”,是隐性遗传病,根据题意Ⅲ-11不带有乙病的致病基因,则Ⅳ-13的致病基因只能来自于母亲,该病为X染色体隐性遗传病。
小问1详解】
先天性愚型又称为21三体综合征患者,患者的体细胞内含有3条21号染色体,故共有47条染色体。B超检查的是胎儿的外形,不能确定是否患该病。
【小问2详解】
据分析可知,甲病为常染色体隐性遗传病,其致病基因位于常染色体上。乙病为X染色体隐性遗传病,其致病基因位于X染色体。
【小问3详解】
由于生育患乙病的儿子,故妻子Ⅲ-12含有乙病致病基因,但不含有甲病致病基因,故其基因型是AAXBXb。丈夫Ⅲ-11不含乙病致病基因,但由于Ⅰ-1和Ⅰ-2为甲病携带者(Aa),则Ⅱ-7可能为Aa,概率为2/3,故Ⅲ-11可能含有甲病致病基因,故其基因型是AAXBY 或 AaXBY。该夫妇所生子女都不会患甲病,生男孩患乙病的概率为1/2,生女孩患乙病概率是0,则该夫妇再生一个女孩患病的概率是0,再生一个男孩患病的概率是1/2。
【小问4详解】
通过对上述问题分析,为了达到优生的目的,应该采取的措施有:① 禁止近亲结婚 ②进行遗传咨询③进行产前诊断 ④ 提倡“适龄生育”等。
【点睛】本题考查人类遗传病和遗传规律的应用等相关知识,要求考生识记遗传规律,能够准确理解相关知识,结合所学的知识准确作答。
25. 一批生长激素过了保质期,需设计一个实验来检验它是否还有使用价值。现给你一群生长状况完全相同的幼龄小白鼠和饲养它们的必需物品、具有生物活性的生长激素、生理盐水、注射器、酒精棉等物品。请回答下列有关问题:
(1)实验步骤
第一步:将小白鼠平均分为三组,分别编号为甲、乙、丙。
第二步:向甲组小白鼠体内注射适量的已过期的生长激素;向乙组、丙组小白鼠体内分别注射等量的___________。
第三步:在相同环境条件下,饲喂相同食物,一段时间后,测定_________。
(2)预测结果,并得出相应的结论
①若甲组与乙组小白鼠的个体大小(或体重)相同,则说明过期生长激素还具有完全正常的生物活性,可以使用。
②若____________________,
则说明过期生长激素还具有部分生物活性,可以使用。
③若甲组与丙组小白鼠的个体大小(或体重)相同,则说明___________________。
④若甲组个体出现不良反应或死亡,则说明________________________。
【答案】 ①. 具有正常生物活性的生长激素、生理盐水 ②. 小白鼠的生长状况,如大小或体重 ③. 甲组个体比乙组个体小(或轻),但比丙组个体大(或重) ④. 过期生长激素丧失了生物活性,不能使用 ⑤. 过期生长激素不能使用
【解析】
【分析】分析试题:实验设计要符合对照原则和单一变量原则,本实验要检验过了保质期生长激素是否有作用,故自变量为过期的生长激素和正常的生长激素,对照组为生理盐水,因变量为小鼠的生长情况,如大小或体重,根据不同是实验结果,说明过期的生长激素是否具有使用价值。
【详解】(1)实验步骤第一步:将小白鼠平分为三组,分别编号为甲、乙、丙。第二步:向甲组小白鼠体内注射适量的已过期的生长激素;向乙组、丙组小白鼠体内分别注射等量的具有正常生物活性的生长激素、生理盐水。第三步:在相同环境条件下,饲喂相同食物,一段时间后,测定小白鼠的生长状况,如大小或体重。
(2)预测结果,并得出相应的结论:
①若甲组与乙组小白鼠的个体大小(或体重)相同,则说明过期生长激素还具有完全正常 的生物活性,可以使用。
②若甲组个体比乙组个体小(或轻),但比丙组个体大(或重),则说明过期生长激素还具有部分生物活性,可以使用。
③若甲组与丙组小白鼠的个体大小(或体重)相同,则说明 期生长激素丧失了生物活性,不能使用。
④若甲组个体出现不良反应或死亡,则说明过期生长激素不能使用。
【点睛】本题以激素调节为载体,考查了考生的审题能力,理解能力,能运用所学知识与观点,通过比较、分析与综合等方法对某些生物学问题进行解释、推理,做出合理的判断或得出正确的结论的能力;具备验证简单生物学事实的能力,并能对实验现象和结果进行解释、分析、处理,能对一些简单的实验方案做出恰当的评价和修订的能力。
相关试卷
这是一份四川省泸州市泸县四中2023-2024学年高二上学期1月期末生物试题(Word版附解析),共21页。
这是一份四川省泸州市泸县第一中学2023-2024学年高一上学期1月期末生物试题(Word版附解析),共23页。试卷主要包含了选择题,三阶段,⑤是光合作用等内容,欢迎下载使用。
这是一份四川省泸州市泸县第一中学2023-2024学年高二上学期1月期末生物试题(Word版附解析),共21页。试卷主要包含了选择题等内容,欢迎下载使用。