河北省衡水中学2023届高三生物上学期一模试题(Word版附解析)
展开河北省衡水中学2023届上学期高三年级一调考试
生 物
本试卷分第Ⅰ卷(选择题)和第Ⅱ卷(非选择题)两部分。共8页,总分100分,考试时间75分钟。
第Ⅰ卷(选择题 共45分)
一、选择题:本题共20小题,其中,1~15小题,每小题2分;16~20小题,每小题3分,共45分。在每小题给出的四个选项中,只有一项是符合题目要求的。
1.新冠病毒主要由蛋白质和核酸组成(如图所示),必须在活的宿主细胞内完成增殖和代谢等生命活动。人感染新冠病毒后会出现发热、咳嗽、气促和呼吸困难等症状,严重时可导致肺炎,甚至死亡。下列有关该病毒的叙述;正确的是
A.新冠病毒的刺突蛋白、核衣壳蛋白可在病毒内合成
B.新冠病毒含有DNA和RNA,遗传物质是RNA
C.新冠病毒必须寄生在活的宿主细胞中才能生存,说明病毒完成生命活动离不开细胞
D.为研究新冠病毒的致病机理,可用含有各种营养物质的普通培养基大量培养该病毒2.下列对图示生物学实验的叙述,错误的是
A.若图①表示将显微镜镜头由a转换成b,则视野中观察到的细胞数目增多
B.若图②是显微镜下洋葱根尖某视野的图像,则向左移装片能观察清楚c细胞的特点
C.若图③是在显微镜下观察细胞质流动,发现细胞质的流动方向是顺时针,则实际上细胞质的流动方向是顺时针
D.当图④视野中的64个组织细胞变为4个时,视野明显变暗
3.原核生物通常具有细胞壁,细胞膜上一般不含胆固醇等固醇类物质,但是支原体是一个例外。研究发现胆固醇可增强膜的稳定性。如图是一种被称为肺炎支原体的单细胞生物,该生物可引起人患肺炎。下列叙述错误的是
A.肺炎支原体不含有由核膜包被的细胞核
B.肺炎支原体和细菌在结构上没有区别
C.肺炎支原体能够独立完成生命活动
D.胆固醇的存在可弥补肺炎支原体结构上的不足
4.煎饺是我国北方地区特色传统小吃之一,以面粉和肉馅为主要食材制作成水饺,水饺煮熟放凉后用植物油煎制而成。煎饺表面酥黄,口感香脆。下列说法错误的是
A.肉馅中的蛋白质在高温加热过程中肽键断裂使其结构松散,利于人体消化
B.煎制水饺时所用的植物油大多含有不饱和脂肪酸,在室温下呈液态
C.面粉中富含的植物多糖必须经过消化分解成葡萄糖,才能被人体吸收
D.肉馅中的糖原属于多糖,不能直接被细胞吸收利用
5.肥胖症周大会公布了肥胖症新药司美格鲁肽( Wegovy)。数据显示,接受Wegovy治疗的成人患者,在两年研究期间实现了显著和持续的体重减轻。下列叙述错误的是
A.Wegovy只能注射不能口服
B.组成Wegovy的基本单位在人体中有21种
C.Wegovy彻底水解后能和双缩脲试剂发生紫色反应
D.Wegovy是一种信息分子,不能直接参与细胞的生命活动
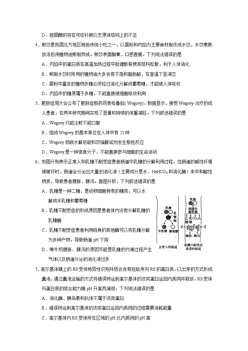
6.如图分别表示正常人和乳糖不耐受症患者肠道中乳糖的分解利用过程。当肠道的碱性环境被破坏时,肠道会分泌出大量的消化液(主要成分是水、NaHCO3和消化酶)来中和酸性物质,导致患者腹胀、腹泻。据图分析,下列叙述错误的是
A.乳糖是一种二糖,是动物细胞特有的糖类,可以水
解成半乳糖和葡萄糖
B.乳糖不耐受症的形成原因是患者体内没有分解乳糖的
乳糖酶
C.乳糖不耐受症患者利用自身的其他酶可以将乳糖分解
为多种产物,导致肠道pH下降
D.喝牛奶腹胀、腹泻的原因可能是乳糖的代谢过程产生气体以及肠道分泌的消化液过多
7.高尔基体膜上的RS受体特异性识别并结合含有短肽序列RS的蛋白质,以出芽的方式形成囊泡,通过囊泡运输的方式将错误转运到高尔基体的该类蛋白运回内质网并释放。RS受体与蛋白质的结合能力随pH升高而减弱。下列说法错误的是
A.消化酶、胰岛素和抗体不属于该类蛋白
B.错误转运到高尔基体的该类蛋白运回内质网的过程需要消耗能量
C.高尔基体内RS受体所在区域的pH比内质网的pH高
D.RS受体的功能缺失可能会使高尔基体内含RS的蛋白含量增加
8.青蒿素是目前治疗疟疾的首选药物,是从黄花蒿茎叶中提取的无色针状晶体,可用有机溶剂(乙醚)进行提取。它的抗疟机理主要是其活化产生的自由基可破坏疟原虫的生物膜结构。以下说法错误的是
A.青蒿素属于脂溶性物质
B.青蒿素可以破坏疟原虫细胞的完整性
C.青蒿素可破坏疟原虫的细胞膜、核膜和细胞器膜
D.青蒿素不会影响疟原虫线粒体的功能
9.某生物研究小组的同学将新鲜的紫色洋葱鳞片叶外表皮细胞置于一定浓度的蔗糖溶液中,该紫色洋葱鳞片叶外表皮细胞和其原生质体的相对体积与细胞液浓度之间的变化关系如图所示。下列叙述正确的是
A.曲线甲、乙分别表示原生质体和细胞相对体积的变化
B.原生质体与原生质层的差别在于是否含有细胞液
C.细胞液的初始浓度大于外界蔗糖溶液的浓度
D.曲线甲、乙出现差异的原因与有关结构伸缩性的大小有关
10.ABC转运蛋白主要分为TMD(跨膜区)和NBD(ATP结合区)两部分。研究表明,
某些ABC转运蛋白能将已经进入肿瘤细胞的化疗药物排出(如图所示)。下列叙述错误的是
A.TMD的亲水性氨基酸比例比NBD低
B.游离的氨基位于ABC转运蛋白的肽链末端或R基
C.物质转运过程中,ABC转运蛋白空间结构不会发生改变
D.肿瘤细胞合成大量的ABC转运蛋白会使其耐药性增强
11.取两片大小相同、生理状态相似的玫瑰花的红色花冠的花瓣,将它们分别放置在甲、乙溶液中,测得细胞失水量的变化如图所示。下列叙述错误的是
A.甲溶液中花瓣细胞的原生质体体积会持续减小至稳定
B.在乙溶液中,花瓣细胞先失水后吸水,逐渐发生质壁分离的复原
C.4 min时,乙溶液中花瓣细胞的吸水能力最强
D.甲、乙两种溶液的浓度一定不同,溶质种类也不同
12.低密度脂蛋白(LDL)过多是动脉粥样硬化和冠状动脉疾病的一种重要危险因素。LDL是由胆固醇、磷脂和蛋白质等物质结合形成的复合物,如图是其参与细胞代谢的部分过程示意图。下列分析错误的是
A.LDL的组成元素是C、H、O、N、P等
B.LDL进入靶细胞的方式是主动运输,LDL可与受体特异性结合
C.加入ATP水解酶抑制剂会影响LDL与受体的分离
D.LDL受体回到细胞膜,重新分布在细胞膜上被利用
13.囊性纤维化的主要原因是编码CFTR蛋白的基因发生突变。CFTR蛋白是一种由1480个氨基酸组成的跨膜蛋白,主要功能是参与膜内外氯离子运输。如图表示CFTR蛋白在氯离子跨膜运输过程中的作用机理。据图分析,下列叙述错误的是
A.氯离子在CFTR蛋白协助下进行主动运输
B.CFTR蛋白在运输氯离子时需要消耗能量
C.CFTR蛋白一定由21种氨基酸组成
D.CFTR蛋白在核糖体上合成后不能直接运送到目的地
14.研究人员发现了细胞膜上专门供水分子进出的通道蛋白。水通道蛋白是位于细胞膜上的蛋白质,在细胞膜上组成“孔道”,控制水分子进出细胞。下列叙述正确的是
A.水通道蛋白由氨基酸分子组成,水分子进出细胞均需要水通道蛋白的参与
B.同位素标记法可用于研究水通道蛋白从合成到整合到细胞膜上的过程
C.水通道蛋白有控制物质进出细胞和进行细胞间信息交流的功能
D.动物体中不同细胞的细胞膜上的水通道蛋白的种类和数量均相同
15.某细胞对氨基酸、钠离子、葡萄糖和氧气的吸收方式的比较结果如图所示,其中未标出各物质细胞膜内外浓度情况。已知细胞膜上的“●、◆”为载体蛋白,且氨基酸以主动运输的方式进入该细胞。下列分析正确的是
A.葡萄糖进入该细胞的方式为协助扩散
B.钠离子进入该细胞的方式一定是主动运输
C.氧气进入该细胞不需要载体蛋白,也不消耗能量
D.氨基酸属于小分子物质,不可逆浓度梯度进入该细胞
16.如图表示人体小肠上皮细胞对半乳糖、葡萄糖和果糖的吸收过程,半乳糖与葡萄糖共用同一载体蛋白且半乳糖与载体蛋白的亲和力大于葡萄糖与载体蛋白的亲和力,半乳糖和葡萄糖的运输是伴随钠离子从细胞外流人细胞内而完成的,运输过程不需要消耗ATP。下列叙述错误的是
A.运输半乳糖和葡萄糖的载体蛋白除运输钠离子外也能运输其他有机小分子物质
B.葡萄糖和半乳糖进入小肠上皮细胞的方式均为主动运输
C.小肠上皮细胞吸收的葡萄糖可被运送到肝脏合成糖原
D.细胞外半乳糖的含量和细胞内外Na+浓度梯度都会影响细胞对葡萄糖的吸收
17.图1、2分别表示载体蛋白和通道蛋白介导的两种物质运输方式,其中通道蛋白介导的运输速率比载体蛋白介导的运输速率快1 000倍以上。下列叙述错误的是
A.通道蛋白介导的运输速率较快可能是因为消耗的能量较少
B.载体蛋白在运输物质的过程中空间结构会发生改变
C.载体蛋白介导的运输速率会受到载体蛋白数量的限制
D.载体蛋白和通道蛋白均具有一定的特异性
18.研究发现,人体细胞的细胞质基质中Ca2+浓度要比内质网和内环境中Ca2+浓度低很多。当内质网中Ca2+浓度过高时,Ca2+诱导内质网膜上的某种蛋白质由二聚体聚合为四聚体,这种四聚体中会出现Ca2+通道,Ca2+经Ca2+通道外流至细胞质基质,当内质网中Ca2+浓度恢复正常时,四聚体又会变为二聚体,Ca2+通道消失。下列叙述错误的是
A.内质网中Ca2+浓度维持相对稳定的调节方式中有负反馈调节
B.Ca2+运出细胞和Ca2+进入内质网均属于消耗能量的跨膜运输
C.内质网膜上Ca2+通道的数量受该膜两侧Ca2+浓度差的影响
D.某人出汗后常出现抽搐现象,可能是血Ca2+浓度过高所致
19.气孔张开有利于二氧化碳进入植物叶片细胞进行光合作用,但同时也会因蒸腾作用丧失水分。研究发现,不同光质可通过控制气孔开度来影响植物光合速率,如蓝光可激活保卫细胞中的质子泵(H+-ATPase),H+-ATPase被激活后会将H+分泌到细胞外,建立H+电化学梯度,K+、Cl-等离子依赖于H+电化学梯度大量进入保卫细胞,从而使气孔张开。据图分析,下列说法正确的是
A.图中H+分泌到细胞外的过程需要ATP合酶
B.图中K+、Cl-进入保卫细胞不需要消耗能量
C.蓝光诱导气孔张开的机理可能是K+、Cl-等离子进入保卫细胞,降低了胞内渗透压,从而导致保卫细胞吸水
D.气温升高,蒸腾作用增强,导致气孔关闭,造成细胞内C5含量升高
20.现有物质的量浓度为m的某溶液,取一定量的该溶液稀释到n,将相同的紫色洋葱鳞片叶外表皮细胞分别浸润在这两种溶液中(该溶液中的溶质不能被细胞吸收),一段时间后在显微镜下观察,发现两种溶液中的细胞都处于质壁分离状态。下列推断错误的是
A.该紫色洋葱鳞片叶外表皮细胞的细胞液浓度小于n
B.相同时间后,浓度为m的溶液中的细胞吸水能力一定大于浓度为n的溶液中的细胞C.可通过观察细胞在不同稀释度溶液中的质壁分离程度估算该细胞最初的细胞液浓度D.当溶液中细胞原生质体(有活性)的体积不再变化时,说明水分进出细胞达到平衡
状态
第Ⅱ卷(非选择题 共55分)
二、非选择题:本题共5小题,共55分。
21.(10分)粮油及其制品在储运和加工过程中,易出现蛋白质氧化现象。科研人员对摄食此类氧化蛋白质对人类肠道健康产生的影响进行了相关研究。请回答下列问题:
(1)大豆作为粮油生产的主要原料,其主要储能物质为 ,该物质在相关酶的
作用下,分解为 和脂肪酸,游离的脂肪酸会发生过氧化反应,产生大量的活性氧(ROS)来修饰氨基酸的侧链基团,造成蛋白质氧化,最终改变了蛋白质的 ,从而使其丧失原有功能。
(2)科研人员用大豆作为主要的蛋白质来源配制饲料饲养小鼠,一段时间后检测两组小
鼠肠道内与炎症反应有关的两种细菌的数量,结果如表所示。
组别
实验处理
检测指标
实验组
利用氧化大豆饲料饲养小鼠,其余条件适宜
大肠杆菌+++
乳酸菌+
对照组
大肠杆菌++
乳酸菌++
注:乳酸菌对炎症有抑制效果,“+”的多少代表菌体数量的多少。
①对照组的实验处理为 。
②与对照组相比,实验组的小鼠更易患肠道炎,可推测大肠杆菌的作用为 。
(3)进一步研究发现,大豆中的氧化蛋白质无法被肠道中的相关酶降解,但为致病菌的增殖提供了营养。同时致病菌诱导小肠上皮细胞产生更多的ROS,其过强的氧化性导致小肠上皮细胞膜的主要成分 以及蛋白质被氧化,从而造成细胞膜的通透性 ,致病菌的有害代谢废物通过小肠上皮细胞进入肠道,进而导致肠道炎症。
22.(11分)图1表示胰岛B细胞的亚显微结构(部分),图2为细胞自噬过程。请据图回答下列问题:
(1)细胞中各种生物膜的基本支架是 。若用3H标记某种参与胰岛素合成的氨基酸,放射性出现的先后顺序依次为 (用图中序号表示)。具有生物学活性的胰岛素分子存在于图1中的 (填序号)中。在胰岛素的合成与分泌过程中,高尔基体的枢纽作用主要体现在 。
(2)胰岛B细胞中,在核糖体上合成的RNA聚合酶可以通过 (填结构名称)进入细胞核。结构①和②共有的功能特性是 。
(3)根据图2可知,与溶酶体相比,自噬体在膜结构上的主要区别是 。正常细胞中细胞自噬维持在一定水平,其意义是可以维持生存所需的 。
23.(11分)现有两瓶质量分数均为30%的葡萄糖溶液和蔗糖溶液。已知葡萄糖分子可以透过半透膜,而蔗糖分子不能透过。请回答下列问题:
(1)A同学把体积相同的葡萄糖溶液与蔗糖溶液用半透膜隔开,如图1所示,在一段时间内,乙侧液面的变化情况是 ,最后乙侧液面 (填“高于”“等于”或“低于”)甲侧液面。
(2)B同学采用紫色洋葱鳞片叶的外表皮为材料,利用植物细胞质壁分离与复原的原理进行了鉴定葡萄糖和蔗糖溶液的实验。请在图2中补充蔗糖溶液可能的实验结果。
(3)鲨鱼体内能积累大量的盐,盐分过多时要及时将多余的盐分排出体外,经研究,鲨鱼体内多余的盐分是经图3的②途径排出的,其跨膜运输的方式是 。
(4)蟾蜍心肌细胞吸收Ca2+、K+、C6H12O6的方式相同,若抑制心肌细胞的呼吸作用,则Ca2+、K+、C6H12O6等物质吸收均受到显著的影响,其原因是 。
24.(11分)人体甲状腺激素(T3、T4)是含碘的酪氨酸衍生物。如图是甲状腺激素合成和分泌的主要过程(a→d代表生理过程)。甲状腺内的滤泡细胞利用从血液中吸收的氨基酸和I-(细胞内I-浓度比血液中高20~25倍),首先合成甲状腺球蛋白并分泌到滤泡腔中,经碘化后储存。当机体需要甲状腺激素时,滤泡细胞会回收并水解碘化甲状腺球蛋白,产生T3和T4,释放到血液中。请回答下列问题:
(1)据图分析可知,I-通过Na+-I-转运体的运输方式是 。Na+-I-转运体和钠钾泵都可以同时参与运输两种物质,从被运输物浓度梯度的方面考虑,二者的区别是 。
(2)若要探究甲状腺球蛋白的合成路径,可用3H标记的酪氨酸培养甲状腺滤泡细胞,随时间先后会检测到出现放射性的细胞结构有 ,如果将3H替换成18O是否可行,并说明理由: 。
(3)甲状腺激素以碘化甲状腺球蛋白的形式储存在滤泡腔内,可供人体用50~120天。当机体需要甲状腺激素时,滤泡细胞通过d过程回收碘化甲状腺球蛋白,其方式是 ,完成d过程需要细胞膜上的 (填“载体”或“受体”)参与。
(4)临床上治疗甲状腺功能亢进病人时,常用丙硫氧嘧啶抑制c过程,但发现药物起效较慢,原因可能是 。
25.(1 2分)盐胁迫是指生长在高盐度环境中的植物由于受到外界高渗透压溶液的影响而使生长受阻的现象,NaCl是引起该现象的主要物质。高盐环境下,植物细胞质中积累的Na+会抑制胞质酶的活性,因此植物根部细胞通过多种方式来降低细胞质中的Na+浓度,从而降低盐胁迫的损害,部分生理过程如图所示。请回答下列问题:
(1)盐胁迫条件下,Na+通过载体蛋白A运出细胞的方式是 ,判断依据是 。
(2)据图分析可知,盐胁迫条件下,植物根部细胞降低Na+损害的方式有 。
(3)高粱是一种重要的硅积累作物,能够吸收和积累丰富的硅。研究发现,外源施加硅可以降低盐胁迫状态下高粱细胞中的Na+水平,从而提高高粱的耐盐性。请利用下列实验材料及用具,设计实验证明上述结论。
实验材料及用具:若干生长状况相同的高粱幼苗,原硅酸,高浓度的NaCl溶液,蒸馏水,原子吸收仪(测定细胞内Na+的含量)。
实验思路: 。
预期实验结果: 。
生物参考答案
一、选择题
1.C【解析】新冠病毒不能独立生存,其蛋白质的合成必须在活的宿主细胞内进行;病毒只有一种核酸,DNA或RNA,新冠病毒属于RNA病毒;新冠病毒没有细胞,不能独立完成各项生命活动,必须寄生在活的宿主细胞中,依靠宿主细胞提供的物质完成增殖和代谢等生命活动;培养新冠病毒不能用普通的培养基,应用含有活的宿主细胞的培养基。
2.A【解析】由题图分析可知,图①中的a、b带有螺纹,是物镜,物镜越长放大倍数越大,若图①表示将显微镜镜头由a转换成b,即由低倍镜转换为高倍镜,则视野中观察到的细胞数目减少;若图②是显微镜下洋葱根尖某视野的图像,c细胞位子视野的左方,则向左移装片能观察清楚c细胞的特点;若图③在显微镜下观察细胞质流动时,发现细胞质的流动方向是顺时针,则细胞质实际的流动方向是顺时针;放大倍数越大,观察到的细胞数越少,当图④视野中的64个组织细胞变为4个时,放大倍数变大,视野明显变暗。
3.B【解析】由题图分析可知,肺炎支原体细胞属于原核细胞,没有由核膜包被的细胞核;肺炎支原体无细胞壁,而细菌具有细胞壁;肺炎支原体是单细胞生物,能够独立完成生命活动;根据题意,原核生物通常具有细胞壁,细胞膜上一般不含胆固醇等固醇类物质,但是肺炎支原体无细胞壁,而胆固醇可增强膜的稳定性,因此胆固醇的存在可弥补肺炎支原体结构上的不足。
4.A【解析】肉馅中的蛋白质在高温加热过程中,分子空间结构变得伸展、松散,使其容易被蛋白酶水解,高温不会使蛋白质的肽键断裂;煎饺时所用的植物油属于植物脂肪,植物脂肪大多含有不饱和脂肪酸,在室温下呈液态;面粉中富含的植物多糖主要是淀粉,淀粉不能被人体直接吸收,必须消化分解成小分子葡萄糖才能被吸收;肉馅中的糖原属于多糖,不能直接被细胞吸收利用,要先被水解成葡萄糖才能被人体吸收。
5.C【解析】肥胖症新药司美格鲁肽( Wegovy)是多肽,口服后会在消化道内被分解,所以只能注射不能口服;肥胖症新药Wegovy是一种多肽,其基本单位是氨基酸,在人体中氨基酸有21种,Wegovy彻底水解后,产物为氨基酸,不含有肽键,不能和双缩脲试剂发生紫色反应;Wegovy是一种信息分子,不能直接参与细胞的生命活动。
6.C【解析】乳糖是一种二糖,是动物细胞特有的糖类,可以水解成半乳糖和葡萄糖;患者体内没有分解乳糖的乳糖酶,因此形成乳糖不耐受症;乳糖不耐受症患者利用肠道菌群将乳糖分解为CO2、乳酸、乙酸等,导致肠道pH下降;喝牛奶之后,可能是乳糖的代谢过程产生气体以及肠道分泌的消化液(主要成分是水、NaHCO3和消化酶)过多,导致腹胀、腹泻。
7.C【解析】根据题于信息可知,高尔基体产生的囊泡可以将错误转运至高尔基体的蛋白质运回内质网,即这些蛋白质不应该运输至高尔基体,而消化酶、胰岛素和抗体属于分泌蛋白,需要运输至高尔基体加工并运送至细胞外,所以消化酶、胰岛素和抗体不属于该类蛋白;细胞通过囊泡运输需要消耗能量;根据题干信息可知,若高尔基体内RS受体所在区域的pH比内质网的pH高,则结合能力较弱,所以可以推测高尔基体内RS受体所在区域的pH比内质网的pH低;通过题干可以得出结论,若RS受体的功能缺失,则不能与错误转运到高尔基体的蛋白质结合,并将其运回内质网,因此会使高尔基体内该类蛋白的含量增加。
8.D【解析】根据题干中“可用有机溶剂(乙醚)进行提取”可知,青蒿素属于脂溶性物质;根据题干中“青蒿素抗疟机理主要是其活化产生的自由基可破坏疟原虫的生物膜结构”可知,青蒿素可以破坏疟原虫细胞的完整性;生物膜系统包括细胞膜、细胞器膜和核膜,青篙素可使疟原虫的生物膜系统遭到破坏,线粒体具有膜结构,因此青蒿素会影响疟原虫线粒体的功能。
9.D【解析】曲线甲表示该结构的体积逐渐缩小,缩小到一定程度后不再缩小,而曲线乙表示该结构的缩小程度更大,因此曲线甲、乙分别表示细胞和原生质体相对体积的变化;原生质层由细胞膜、液泡膜和这两层膜之间的细胞质组成,不包括细胞核,原生质体由细胞膜、细胞质和细胞核组成,原生质体与原生质层的差别在于是否含有细胞液和细胞核;细胞在失水,说明细胞液的初始浓度小于外界蔗糖溶液的浓度,曲线甲、乙出现差异的原因是细胞壁的伸缩性比原生质层小。
10.C【解析】据题图可知,TMD(跨膜区)横跨磷脂双分子层(其内部具有疏水性),NBD(ATP结合区)分布在细胞质基质,故TMD的亲水性氨基酸比例比NBD低;游离的氨基位于ABC转运蛋白的肽链末端或R基;据题图可知,在物质转运过程中,ABC转运蛋白空间结构会发生改变;肿瘤细胞膜上ABC转运蛋白数量增多,导致化疗药物被大量排出,会使其耐药性增强,降低药物的疗效。
11.D【解析】据题图可知,花瓣细胞放在甲溶液中,花瓣细胞的失水量逐渐增加,一段时间后,失水速率减慢至稳定,故其原生质体体积会持续减小至稳定,在乙溶液中,花瓣细胞失水量随时间延长而逐渐增加,4分钟后,细胞的失水量逐渐减少,即细胞吸水,逐渐发生质壁分离的复原14分钟时,乙溶液中花瓣细胞失水量达到最大,故吸水能力最强;两条曲线的差异是由于甲、乙溶液溶质不同,甲溶液中溶质不能被细胞吸收,乙溶液中的溶质可以被细胞吸收,但是二者浓度可能相同。
12.B【解析】根据题意,LDL是由胆固醇、磷脂和蛋白质等物质结合形成的复合物,因此其组成元素为C、H、O、N、P;由题图分析可知,LDL与受体进行特异性结合并通过胞吞作用进入细胞;题图显示,LDL与受体的分离需要消耗ATP,故加入ATP水解酶抑制剂会影响LDL与受体的分离;LDL受体回到细胞膜被重新利用,LDL被溶酶体水解成小分子物质。
13.C【解析】图中氯离子的运输是在CFTR蛋白的协助下逆浓度梯度进行的,为主动运输;据题图可知,CFTR蛋白在运输氯离子时需要消耗ATP水解释放的能量;CFTR蛋白是由1 480个氨基酸组成的跨膜蛋白,但不一定由21种氨基酸组成#核糖体是蛋白质合成的场所,而CFTR蛋白位于细胞膜上,据此可推测该蛋白质需要在核糖体上合成后再经过内质网和高尔基体的加工才能转运到目的地。
14.B【解析】水分子进出细胞的方式除需要水通道蛋白参与的协助扩散外,还有自由扩散;同位素标记法可用于研究水通道蛋白从合成到整合到细胞膜上的过程;能进行细胞间信息交流的蛋白质主要是糖蛋白,而非水通道蛋白l蛋白质是生命活动的承担者,不同细胞的功能不同,动物体中不同细胞的细胞膜上的水通道蛋白的种类和数量不同。
15.C【解析】据题图可知,葡萄糖进入该细胞需要载体和消耗能量,所以其进入该细胞的方式为主动运输;钠离子以协助扩散的方式进入该细胞,钠离子浓度梯度形成的电化学势能为氨基酸的主动运输提供能量;氧气跨膜运输的方式为自由扩散,所以氧气进入该细胞不需要载体,也不消耗能量,分析题意可知,氨基酸以主动运输的方式进入该细胞,则氨基酸可逆浓度梯度进入细胞,且需要消耗能量。
16.A【解析】运输半乳糖和葡萄糖的载体蛋白可运输钠离子,不能运输其他有机小分子物质;半乳糖与葡萄糖进入细胞均从低浓度运输到高浓度,需要载体蛋白,需要钠离子浓度差形成的电化学势能,属于主动运输;糖原的基本单位是葡萄糖,主要在肝脏和肌肉中合成,因此小肠上皮细胞吸收的葡萄糖可被运送到肝脏合成糖原;葡萄糖和半乳糖运输时能量来源于钠离子浓度梯度形成的电化学势能,半乳糖与载体蛋白的亲和力大于葡萄糖,可知细胞外半乳糖的含量和细胞内外Na+浓度梯度都会影响细胞对葡萄糖的吸收。
17.A【解析】通道蛋白介导的运输方式属于被动运输,不需要消耗能量;载体蛋白在运输物质的过程中空间结构会发生改变,完成运输后,其空间结构恢复;题图中载体蛋白介导的运输方式属于协助扩散,物质运输速率会受到载体蛋白数量的限制;载体蛋白和通道蛋白两种膜蛋白对运输的物质均具有特异性。
18.D【解析】根据题干信息可知,当内质网中Ca2+浓度过高时,Ca2+诱导内质网膜出现Ca2+通道,Ca2+外流至细胞质基质,使内质网中Ca2+浓度恢复正常,这种内质网中Ca2+浓度维持相对稳定的调节方式中有负反馈调节;Ca2+运出细胞和Ca2+进入内质网均为逆浓度梯度的跨膜运输,该跨膜运输应为主动运输,需要消耗能量;当内质网中Ca2+浓度过高时,会引起内质网膜上出现Ca2+通道,当内质网中Ca2+浓度恢复正常时.Ca2+通道消失,由此可知内质网膜上Ca2+通道的数量受该膜两侧Ca2+浓度差的影响;某人出汗后常出现抽搐现象,可能是Ca2+随汗液排出,血Ca2+浓度过低所致。
19.D【解析】题图中H+分泌到细胞外的过程需要ATP水解酶,将ATP水解,释放能量;根据题干信息可知,K+、Cl-等离子依赖于H+电化学梯度大量进入保卫细胞,间接消耗能量;结合题干和题图可知,蓝光诱导气孔张开的机理可能是K+、Cl-等离子进入保卫细胞,提高了胞内渗透压,从而导致保卫细胞吸水,使气孔张开;气温升高,蒸腾作用增强,导致气孔关闭,二氧化碳供应不足,C5与二氧化碳结合速率减慢,即C5的消耗速率减慢,细胞内C5含量升高。
20.B【解析】紫色洋葱鳞片叶外表皮细胞在两种不同;度的溶液中都发生了质壁分离,说明该细胞的细胞;浓度小于外界溶液浓度,紫色洋葱鳞片时外表皮细胞在浓度分别为m和n的溶液中都发生了质壁分离,浓度m大于浓度n,浓度为m时,细胞可能失水过多而死亡,不再具备吸水能力;可根据细胞在不同稀释度下质壁分离的状态估计该细胞最初的细胞液浓度;原生质体(有活性)的体积不再变化,说明水分进出细胞达到了动态平衡。
二、非选择题
21.(10分,除标注外,每空1分)
(1)脂肪 催化 甘油 空间结构(或结构)
(2)①利用正常(未氧化)大豆饲料饲养小鼠,其余条件相同且适宜(2分) ②引发小鼠肠道炎(2分)
(3)磷脂 增大(或增加)
【解析】(1)大豆的主要储能物质是脂肪,该物质在脂肪酶等相关酶的催化作用下,分解为甘油和脂肪酸蛋白质的空间结构被改变,导致丧失其原有功能。
(2)①由题意可知,表中实验的自变量是蛋白质的种类,因变量是菌体数量。故对照组的处理为利用正常(未氧化)大豆饲料饲养小鼠,其余条件相同且适宜。
②由于实验组小鼠肠道中大肠杆菌数量较对照组中多,且小鼠更易患肠道炎,说明大肠杆菌的作用为弓发小鼠肠道炎。
(3)细胞膜的主要成分为磷脂和蛋白质,二者被氧化导致细胞膜的通透性增加。
22.(11分,除标注外,每空1分)
(1)磷脂双分子层 ④③⑥⑤②(2分) ⑤ 内质网膜鼓出形成囊泡与高尔基体融合,形成高尔基体的一部分,再由高尔基体膜形成囊泡与细胞膜融合,将胰岛素分泌到细胞外(2分)
(2)核孔选择透过性
(3)自噬体为双层膜结构 营养(物质)和能量的供应(2分)
【解析】(1)构成细胞中各种生物膜的基本支架的是磷脂双分子层。分泌蛋白的合成与分泌过程:附着在内质网上的核糖体合成蛋白质→内质网进行粗加工→内质网形成囊泡→高尔基体进行再加工形成成熟的蛋白质→高尔基体形成囊泡→细胞膜,整个过程还需要线粒体提供能量。故若用3H标记某种参与胰岛素合成的氨基酸,放射性出现的先后顺序依次为④核糖体、③内质网、⑥高尔基体、⑤囊泡、②细胞膜。胰岛B细胞产生的胰岛素属于分泌蛋白,由分泌蛋白的合成和分泌过程的分析可知,具有生物学活性的胰岛素分子存在于图l中的⑤囊泡中,该囊泡是由⑥高尔基体中的一定区域缢裂形成的,内质网膜鼓出形成囊泡与高尔基体融合,形成高尔基体的一部分,再由高尔基体膜形成囊泡与细胞膜融合,将胰岛素分泌到细胞外,体现了高尔基体的枢纽作用。
(2)RNA聚合酶的化学本质是蛋白质,核糖体是蛋白质的合成场所,结构④核糖体上合成的RNA聚合酶可以通过①核孔进入细胞核。①是核孔,②是细胞膜,二者都具有选择透过性。
(3)由图2可知,溶酶体为单层膜结构,而自噬体为双层膜结构。正常细胞中细胞自噬维持在一定水平,其意义是可以实现细胞内营养和能量的供应。
23.(11分,除标注外,每空2分)
(1)先下降后升高 高于
(2)
(3)协助扩散
(4)蟾蜍心肌细吸收Ca2+、K+、C6H12O6的方式是主动运输,需要消耗能量,抑制心肌细胞的呼吸作用,细胞的能量供应减少(3分)
【解析】 (1)把相同质量分数、相同体积的两种溶液加入到被半透膜隔开的U形管中,由于蔗糖是二糖,葡萄糖是单糖,甲侧溶液的物质的量浓度大于乙侧,则甲侧渗透压大干乙侧,开始时水分子从乙侧更多地流向甲侧,使甲侧液面升高,乙侧液面下降,与此同时,葡萄糖透过半透膜进入乙侧,使乙侧溶质分子数目增多,渗透压升高,水分子又会更多地流向乙侧,使乙侧液面升高,故在一段时间内,乙侧液面的变化情况是先下降后升高。随着葡萄糖透过半透膜进入乙侧,乙侧渗透压高于甲侧,故最终乙侧液面高于甲侧液面。
(2)将紫色洋葱鳞片叶的外表皮细胞放在质量分数均为30%的葡萄糖溶液和蔗糖溶液中,最初细胞均发生质壁分离,液泡体积减小,由于葡萄糖分子可以透过半透膜,故在质量分数为30%的葡萄糖溶液中外表皮细胞发生质壁分离的复原,液泡体积增大;蔗糖分子不能透过半透膜,所以外表皮细胞不会发生质壁分离复原,仍保持质壁分离状态。如图所示:
(3)鳖鱼体内能积累大量的盐,盐分过多时要及时将多余的盐分摊出体外,由题图3可知,其跨膜运输为顺浓度梯度且通过离子通道,方式为协助扩散。
(4)由于蟾蜍心肌细胞吸收Ca2+、K+、C6H12O6的方式是主动运输,需要消耗能量,若抑制心肌细胞的呼吸作用,则会使细胞的能量供应减少,使Ca2+、K+、C6H12O6等物质吸收均受到显著的影响。
24.(11分,除标注外,每空2分)
(1)主动运输(1分) Na+-I-转运体运输的两种物质,一种顺浓度梯度运输,一种逆浓度梯度运输,钠钾泵运输的两种物质都是逆浓度梯度运输
(2)核糖体、内质网、高尔基体、细胞膜 否,18O是稳定同位索,不具有放射性
(3)胞吞(1分) 受体(1分)
(4)滤泡腔内储存的碘化甲状腺球蛋白较多,需要被耗竭后药效才能体现
【解析】(1)细脑膜上Na+-I-转运体的化学本质为蛋白质(载体蛋白),I-依靠这一转运体进入细胞是逆浓度梯度进行的,方式为主动运输,其中Na+内流为I-的运输供能。据题意可知,Na+ -I-转运体运输两种物质,一种顺浓度梯度运输,一种逆浓度梯度运输,而钠钾泵运输两种物质都是逆浓度梯度运输。
(2)用3H标记的酪氨酸培养甲状腺滤泡细胞,一段时间后会在细胞外检测到3 H-甲状腺球蛋白,3H-酪氨酸是合成蛋白质的原料,首先在细胞的核糖体上被利用,合成多肽链,在内质网上进行初步加工,以囊泡形式运输到高尔基体上进一步加工,最后以囊泡形式运输到细胞膜,因此先后检测到出现放射性的细胞结构有核糖体、内质网、高尔基体、细胞膜。18O是稳定同位素,不具有放射性,因此将3H替换成18O不可行。
(3)据题图可知,当机体需要甲状腺激素时,滤泡细胞内陷,碘化甲状腺球蛋白回收进入细胞内,即d过程属于胞吞。完成d(胞吞)过程需要细胞膜上的受体参与。
(4)临床上治疗甲状腺功能亢进病人时,常用丙硫氧嘧啶抑制c过程,但发现药物起效较慢,原因可能是滤泡腔内储存的碘化甲状腺球蛋白较多.需要被耗竭后药效才能体现。
25.(12分,除标注外,每空2分)
(1)主动运输(1分) 该过程需要依赖细胞膜两侧的H+浓度梯度产生的电化学势能
(2)通过载体蛋白A将Na+从胞内运输到胞外;通过载体蛋白B和囊泡将细胞质中的Na+运输到液泡中储存;将细胞质中的Na+储存在囊泡中(3分)
(3)将高粱幼苗随机均分为甲、乙、丙三组,甲组用蒸馏水处理,乙组用等体积高浓度的NaCl溶液处理,丙组用等体积高浓度的NaCl溶液和原硅酸处理;(2分)其他条件相同且适宜,培养一段时间后测定细胞内Na+的含量(2分) 细胞内Na+的含量为乙组>丙组>甲组
【解析】(1)Na+借助H+的电化学梯度运输细胞,消耗了H+的电化学势能,且需要载体蛋白A,因此运出细胞的方式为主动运输。
(2)由题图可知,盐胁迫条件下,通过载体蛋白A将Na+从胞内运输到胞外;通过载体蛋白B和囊泡将细胞质中的Na+运输到液泡中储存;将细胞质中的Na+储存在囊泡中,都可以降低Na+的损害作用。
(3)要验证外源施加硅可以降低盐胁迫状态下高粱细胞中的Na+水平,可以将高粱幼苗随机均分为甲,乙、丙三组,甲组用蒸馏水处理,乙组用等体积高浓度的NaCl溶液处理,丙组用等体积高浓度的NaCl溶液和原硅酸处理,其他条件相同且适宜,培养一段时间后测定细胞内Na+的含量;若硅能降低细胞内Na+水平,则细胞内Na+的含量为乙组>丙组>甲组。
2023届河北省衡水中学高三二模生物试题含解析: 这是一份2023届河北省衡水中学高三二模生物试题含解析,共38页。试卷主要包含了单项选择题,多项选择题,非选择题等内容,欢迎下载使用。
河北省衡水中学2023届高三二模生物试题(解析版): 这是一份河北省衡水中学2023届高三二模生物试题(解析版),共23页。试卷主要包含了单项选择题,多项选择题,非选择题等内容,欢迎下载使用。
河北省衡水中学2023届高三二模生物试题(解析版): 这是一份河北省衡水中学2023届高三二模生物试题(解析版),共23页。试卷主要包含了单项选择题,多项选择题,非选择题等内容,欢迎下载使用。

