中考专题训练---浮力附详细解析教师版
展开中考专题训练---浮力中考附详细解析教师版
一、单选题(共8题;共16分)
1.一物体挂在弹簧测力计下,示数为5N,当它浸入水中时,示数为3N,此时物体所受的浮力为( )
A. 2N B. 3N C. 5N D. 8N
【答案】 A
【解析】【解答】此时物体所受的浮力为:F浮=G-F拉=5N-3N=2N,故A正确,而B、C、D错误。
故选A。
【分析】根据公式F浮=G-F拉计算浮力即可。
2.把一个小球放入盛满某种液体的溢水杯中,小球沉在杯底,从杯中溢出 1000g 液体,则小 球所受浮力( )
A. 大于 10N B. 小于 10N C. 等于 10N D. 无法判断
【答案】 C
【解析】【解答】根据阿基米德原理分析解答。
【分析】根据阿基米德原理可知,小球受到的浮力等于它排开液体受到的重力,即F浮=G排=m排g=1kg×10N/kg=10N,故C正确,而A、B、D错误。
故选C。
3.将质量为150g的物体投入盛有100mL酒精的量筒中(已知ρ酒精=0.8×103kg/m³),物体静止后,酒精液面上升到250mL刻度线处,则该物体在量筒中的情况是( )
A. 物体漂浮在酒精液面上 B. 物体沉在量筒底部 C. 物体悬浮在酒精中 D. 条件不足,无法确定
【答案】 B
【解析】【解答】物体受到的浮力为:
F浮=ρ液gV排=0.8×103kg/m³ ×10N/kg×(250-100)×10-6m3=1.2N;
物体的重力为:G=mg=0.15kg×10N/kg=1.5N;
因为F浮
故选B。
【分析】首先根据F浮=ρ液gV排计算出物体受到的浮力,然后根据G=mg计算出物体的重力,最后比较二者的大小关系确定浮沉状态。
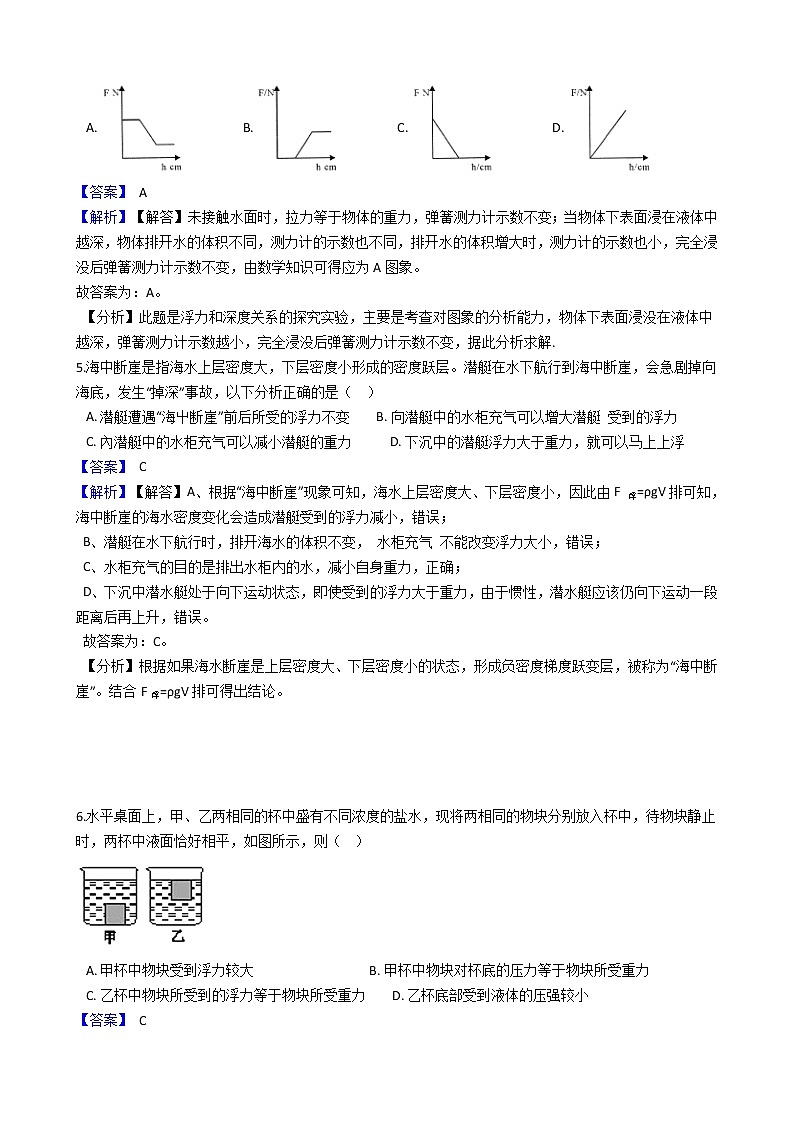
4.一块挂在弹簧测力计下的金属圆柱体缓慢浸入水中(水足够深),在圆柱体接触容器底之前,能正确反映弹簧测力计示数F和圆柱体下降的高度h关系的图象是( )
A. B. C. D.
【答案】 A
【解析】【解答】未接触水面时,拉力等于物体的重力,弹簧测力计示数不变;当物体下表面浸在液体中越深,物体排开水的体积不同,测力计的示数也不同,排开水的体积增大时,测力计的示数也小,完全浸没后弹簧测力计示数不变,由数学知识可得应为A图象。
故答案为:A。
【分析】此题是浮力和深度关系的探究实验,主要是考查对图象的分析能力,物体下表面浸没在液体中越深,弹簧测力计示数越小,完全浸没后弹簧测力计示数不变,据此分析求解.
5.海中断崖是指海水上层密度大,下层密度小形成的密度跃层。潜艇在水下航行到海中断崖,会急剧掉向海底,发生“掉深”事故,以下分析正确的是( )
A. 潜艇遭遇“海屮断崖”前后所受的浮力不变 B. 向潜艇中的水柜充气可以增大潜艇 受到的浮力
C. 內潜艇中的水柜充气可以减小潜艇的重力 D. 下沉中的潜艇浮力大于重力,就可以马上上浮
【答案】 C
【解析】【解答】A、根据“海中断崖”现象可知,海水上层密度大、下层密度小,因此由F 浮=ρgV排可知,海中断崖的海水密度变化会造成潜艇受到的浮力减小,错误;
B、潜艇在水下航行时,排开海水的体积不变, 水柜充气 不能改变浮力大小,错误;
C、水柜充气的目的是排出水柜内的水,减小自身重力,正确;
D、下沉中潜水艇处于向下运动状态,即使受到的浮力大于重力,由于惯性,潜水艇应该仍向下运动一段距离后再上升,错误。
故答案为:C。
【分析】根据如果海水断崖是上层密度大、下层密度小的状态,形成负密度梯度跃变层,被称为“海中断崖”。结合F浮=ρgV排可得出结论。
6.水平桌面上,甲、乙两相同的杯中盛有不同浓度的盐水,现将两相同的物块分别放入杯中,待物块静止时,两杯中液面恰好相平,如图所示,则( )
A. 甲杯中物块受到浮力较大 B. 甲杯中物块对杯底的压力等于物块所受重力
C. 乙杯中物块所受到的浮力等于物块所受重力 D. 乙杯底部受到液体的压强较小
【答案】 C
【解析】【解答】A、物体在甲中下沉,受到的浮力小于物体所受重力;在乙中漂浮,物体受到的浮力等于物体所受重力;因此甲杯中物块受到浮力较小,故A不符合题意;
B、物体在甲中下沉,物块对杯底的压力等于物块所受重力减去A受到的浮力,故B不符合题意;
C、在乙中漂浮,根据漂浮条件可知:物体受到的浮力等于物体所受重力,故C符合题意;
D、物体在甲中下沉,ρ甲<ρ物 , 在乙中漂浮,ρ乙>ρ物 , 则ρ乙>ρ甲 , 两杯中液面恰好相平,由p=ρgh可知,乙杯底部受到液体的压强较大,故D不符合题意。
故答案为:C
【分析】求解浮力的大小,可以利用浮沉条件来求解。
7.如图,将两块相同的橡皮泥做成实心球形和碗形,分别放入相同的甲、乙两杯水中,球下沉,碗漂浮,它们受到的浮力分别为F甲、F乙 , 杯底受到水压强分别为p甲、p乙 , 则( )
A. F甲=F乙 p甲=p乙 B. F甲<F乙 p甲<p乙 C. F甲<F乙 p甲>p乙 D. F甲>F乙 p甲>p乙
【答案】 B
【解析】【解答】解:(1)由图可知:甲图实心球橡皮泥沉到容器底部,实心球橡皮泥受到的浮力:
F甲<G,﹣﹣﹣﹣﹣﹣﹣﹣﹣﹣﹣﹣﹣﹣﹣﹣﹣﹣﹣﹣﹣﹣﹣①
乙图中碗状橡皮泥漂浮在水面,则碗状橡皮泥受到的浮力:
F乙=G,﹣﹣﹣﹣﹣﹣﹣﹣﹣﹣﹣﹣﹣﹣﹣﹣﹣﹣﹣﹣﹣﹣﹣﹣②
由①②可得:
F甲<F乙;AD不符合题意;
⑵根据浮力公式F浮=ρ水V排g可知:V甲排<V乙排 ,
即:实心橡皮泥排开的水的体积小于碗状橡皮泥排开的水的体积,
所以乙杯中水面升高得多,根据液体压强公式p=ρgh知:
乙杯底受到水的压强大,即p甲<p乙;B符合题意,C不符合题意。
故答案为:B
【分析】结合物体的浮沉条件判断它们所受浮力的大小关系;再根据阿基米德原理F浮=ρ水V排g分析排开水的体积关系,得出哪个烧杯水的水面升高的多,则哪一个的杯底受到水的压强就大.
8.目前,我国已有多艘054a(如图所示)隐形护卫舰正式服役海军。如果它从长江行驶入东海,则有(假定护卫舰的质量不变)( )
A. 护卫舰将上浮一些,所受浮力增大 B. 护卫舰将下沉一些,所受浮力增大
C. 护卫舰将下沉一些,所受浮力减小 D. 护卫舰始终漂浮,所受浮力不变
【答案】 D
【解析】【解答】护卫舰无论在东海还是长江中,都是漂浮的,浮力都等于重力,所以护卫舰从长江驶入东海后它所受的浮力不变,由浮力公式 F=ρ液gV排 可以知道,浮力不变,海水密度变大,排水体积将变小,护卫舰将上浮一些.
所以D选项是正确的.
故答案为:D
【分析】护卫舰始终都漂浮,受到的浮力都等于护卫舰受到的重力,从而得出所受浮力的大小变化.
二、填空题(共7题;共18分)
9.将重力为6牛、体积为1×10﹣3米3的正方体一半浸入水中并保持静止,此时正方体所受浮力是________牛,下表面受到的液体压力为________牛;若剪断绳子,静止时,正方体所受的浮力为________牛。
【答案】 4.9;4.9;6
【解析】【解答】解:(1)正方体一半浸没在水中时受到的浮力:F浮=ρ水gV排=ρ水g× 12 V=1.0×103kg/m3×9.8N/kg× 12 ×1×10﹣3m3=4.9N,正方体一半露出水面,由浮力产生的原因可知:F浮=F下表面﹣F上表面=F下表面﹣0N=F下表面 , 所以正方体下表面受到的液体压力大小:F下表面=F浮=4.9N;(2)若正方体全部浸没在水中时,其排开水的体积为原来的2倍,此时正方体受到的浮力:F浮′=2F浮=2×4.9N=9.8N,
因为F浮′>G,
所以当剪断绳子时,正方体上浮,待正方体静止时漂浮在水面上,
此时正方体受到的浮力:F浮″=G=6N。
故答案为:4.9;4.9;6
【分析】利用液体密度和排开液体的体积计算浮力的大小,漂浮的物体受到的浮力等于下表面的压力。
10.一艘船沉没于海水下20m深,受到海水的压强为________Pa,吊车缓慢吊起沉船,沉船出水前,受到的浮力________(选填“变大”、“变小”或“不变”),这艘船的排水量(船满载时的总质量)为600吨,则船在满载时受到的浮力为________N.(g=10N/kg,海水的密度为1.03×103kg/m3)
【答案】 2.06×105;不变;6×106
【解析】【解答】解:(1)沉船受到海水的压强:p=ρgh=1.03×103kg/m3×10N/kg×20m=2.06×105Pa;(2)沉船出水前,排开海水的体积不变,由F浮=ρgV排可知,沉船受到的浮力不变;(3)根据阿基米德原理可得,船在满载时受到的浮力:F浮=G排=m排g=600×103kg×10N/kg=6×106N。
故答案为:2.06×105;不变;6×106。
【分析】求解液体内部的压强,利用公式p=ρgh,其中ρ是液体的密度,h是深度;阿基米德原理给出了一种求解物体浮力大小的方法,F浮=ρ液gV排 , ρ液是液体的密度,V排使物体排开水的体积。
11.一艘总质量约20万吨的超级油轮,其航行时所受的浮力约为 ________N,当其给某船队的船只提供油料后,油轮底部所受的海水压强________ (选填“增大”、“不变”或“减小”)。
【答案】 2×109
;减小
【解析】【解答】轮船在水面上的漂浮的,浮力和物体的重力相等,则浮力为F浮=G=mg=20×104×103kg×10N/kg=2×109N , 当为其它船只提供油料后,总重力减小,受到的浮力减小,船体上升,受到的海水的压强减小。
故答案为:2×109;减小。
【分析】根据物体的质量计算重力,利用漂浮时的浮力和重力相等计算浮力,当物体在液体中的深度减小,受到的压强减小。
12.某物块浸没在水中时,下表面受到水的压力为 2.3N,上表面受到水的压力为 1.5N,则该 物体受到的水的浮力为________N,方向为________。
【答案】 0.8N;竖直向上
【解析】【解答】因为F下表面=2.3N,F上表面=1.5N,
所以F浮=F下表面-F上表面=2.3N-1.5N=0.8N, 浮力的方向竖直向上。
【分析】浸在液体中的物体所受浮力等于上下表面所受压力之差;浮力的方向总是竖直向上的。
13.如图所示,重20N的长方体木块静止在水面上,木块浸入水中的体积占总体积的 45 ,木块的密度为________Kg/m3;若要木块全部浸入水中,至少需要施加________N的压力。
【答案】 0.8×103
;5
【解析】【解答】根据二力平衡,浮力和物体重力相等,则ρ液gV排=ρ物gV物 , 1.0×103kg/m3×10N/kg×45×V物=ρ物×10N/kg×V物=20N , ρ物=0.8×103kg/m3 , 物体完全浸没增大的浮力和物体受到的向下的压力相等,则,施加的压力为F=ΔF浮=ρ液gΔV排=1.0×103kg/m3×10N/kg×1−45V排=5N。
故答案为:0.8×103;5.
【分析】根据物体漂浮时受到的浮力和物体重力相等,结合浮力和进入液体中的体积可以计算物体密度,根据浸入液体中的体积差计算压力差。
14.排水量为1000t的轮船在河水中航行,满载时船及所装货物的总质量是________kg,所受河水的浮力是________N,排开河水的重力是________N.(ρ河水=1.0×103kg/m3)
【答案】 106;107;107
【解析】【解答】因为轮船处于漂浮状态,所以满载时船及所装货物的总质量等于排水量,即1000t=10 6kg;
轮船排开河水的重力:G排=m排g=1000×103kg×10N/kg=1×107N;
轮船受到的浮力:F浮=G排=m排g=1000×103kg×10N/kg=1×107N;
故答案为: 10 6 ; 10 7 ; 10 7 .
【分析】结合题意,利用阿基米德原理F浮=G排=m排g进行计算即可.
15.浸没在水中的物体,受到水对它向上、向下的压力分别为10牛、2牛,其受到浮力的大小为________牛。增大物体在水中的深度,水对物体向上的压力将________,物体受到的浮力将________(后两空均选填“变大”、“不变”或“变小”)。
【答案】 8;变大;不变
【解析】【解答】物体受到的浮力:
F浮=F向上﹣F向下=10N﹣2N=8N;
根据p=ρgh可知,增大物体在水中的深度,液体压强增大,由p= FS 可得F=pS,所以水对物体向上的压力变大;
当物体所处的深度增加时,V排不变,由F浮=ρ水V排g,可得物体受到的浮力不变。
故答案为:8;变大;不变.
【分析】利用压力差法F浮=F向上﹣F向下求得物体受到的浮力;根据p=ρgh可知压强变化情况,再利用p= FS 可得压力变化情况;利用F浮=ρ水V排g可得物体受到的浮力变化情况.
三、计算题(共2题;共18分)
16.有一金属块,用弹簧测力计在空气中称得重 3.8N,将它浸没在盛满水的溢水杯中 时,有 50mL 的水溢出流入量筒,求:
(1)金属块的体积;
(2)金属块在水中受到的浮力;
(3)金属块在水中时,弹簧测力计的示数;
【答案】 (1) 金属块的体积 V=V水=50mL=50cm3;
(2)金属块在水中受到的浮力:F浮=ρ水gV排=103kg/m3×10N/kg×(50×10-6m3)=0.5N;
(3)金属块在水中时,弹簧测力计的示数:F拉=G-F浮=3.8N-0.5N=3.3N。
【解析】【分析】(1)金属块的体积等于排开水的体积,即V=V水;
(2)已知金属块排开水的体积,根据公式F浮=ρ水gV排计算受到的浮力;
(3)根据公式F拉=G-F浮计算测力计的示数。
17.某地在湖面上修建一座大桥,图甲是使用吊车向湖底投放圆柱形石料的示意图,在整个投放过程中,石料以恒定速度v=0.1 m/s下降至石料刚好接触湖底,图乙是这一过程中钢丝绳的拉力F随时间t 变化的图象。(忽略水的阻力,g取10 N/kg)求:
(1)在第30 s至120 s之间时,石料所受的浮力;
(2)圆柱形石料的密度;
(3)湖底受到水的压强。
【答案】 (1)解:由图象可知,在第30 s至120 s之间时,石料已经完全浸没,石料所受的拉力F=900 N,石料的重力G=1 400 N,由力的平衡条件可得,浸没后石料所受的浮力:F浮=G-F=1 400 N-900 N=500 N
(2)解:根据F浮=ρ液gV排得,石料的体积:
V石=V排= F浮ρ水g = 500N1.0×103kg/m3×10N/kg =0.05 m3,
石料的质量:m石= G石g = 1400N10N/kg =140 kg,
石料的密度:ρ石= m石V石 = 140kg0.05m3 =2.8×103 kg/m3
(3)解:由图乙可知,石料从接触水面到沉入水底所用的时间:
t=120 s-20 s=100 s,由v= st 得,湖水的深度:h=s=vt=0.1 m/s×100 s=10 m,
湖底受到水的压强:p=ρ水gh=1.0×103 kg/m3×10 N/kg×10 m=1×105 Pa。
【解析】【分析】(1)根据重力和物体受到的拉力差可以计算浮力;
(2)利用浮力可以计算体积,根据重力可以计算质量,利用质量和体积的比值计算密度;
(3)利用速度和时间的乘积计算路程,结合深度可以计算液体对底的压强大小。
四、实验探究题(共2题;共8分)
18.在“探究浮力大小与排开液体体积的关系”实验中,如图甲所示,用弹簧测力计测出物块所受重力,然后将物块逐渐浸入水中。(g取10N/kg,ρ水=1.0×103kg/m3)
(1)在如图乙所示位置时,物块受到的浮力是________ N,此时F浮________G排(选填“>”“<”或“=”)。
(2)将物块逐渐浸入水中时,发现弹簧测力计的示数逐渐变小,说明物体所受浮力随其排开液体的体积增大而________。
(3)当物块完全浸没在水中时,弹簧测力计的示数如图丙所示则物块的密度是________ kg/m3。
【答案】 (1)0.6;=
(2)增大
(3)3×103
【解析】【解答】(1)由于物体的重力为3.0N,进入液体中后,测力计示数为2.4N,受到的浮力为F浮=3.0N-2.4N=0.6N,物体受到的浮力等于排开液体的重力;(2)当物体进入液体中的体积越大时,测力计示数越小,说明物体受到的浮力越大;(3)物体完全浸没时,受到的浮力为F浮'=3.0N-2.0N=1.0N,物体的体积为V=V排=F浮'ρ液g=1.0N1.0×103kg/m3×10N/kg=1×10−4m3 , 物体的密度为ρ=mV=3.0N10N/kg1×10−4m3=3×103kg/m3。
【分析】(1)根据物体的重力和进入液体后测力计示数差计算浮力;(2)物体受到的浮力随进入体积的增大而增大;(3)利用物体受到的浮力计算体积,根据质量和体积的比值计算密度。
19.在“探究浮力大小与排开液体体积的关系”实验中.如图甲所示,用弹簧测力计测出铝块所受的重力,然后将铝块逐渐浸入水中。
(1)在图乙位置时,铝块受到的浮力是________N。
(2)将铝块逐渐浸入水中时,发现弹簧测力计的示数逐渐变小,说明物体所受浮力大小随其排开液体的体积增大而________。
(3)继续将铝块逐渐浸入水中,发现弹簧测力计的示数逐渐变小,而后保持不变,此时铝块________水中,铝块所受浮力的大小________。
【答案】 (1)0.6
(2)增大
(3)浸没;不变
【解析】【解答】(1)由甲图知,物体的重为3.0N,乙图中测力计示数为2.4N,物体受到竖直向下的重力、竖直向上的浮力和拉力,则浮力为:F浮=G-F=3.0N-2.4N=0.6N;(2)将物块逐渐浸入水中时,物体排开的水的体积变大,弹簧测力计的示数逐渐变小,说明受到的浮力变大,可知物体所受浮力大小随其排开液体的体积增大而增大;(3)继续将物块逐渐浸入水中,发现弹簧测力计的示数逐渐变小,而后保持不变,说明此时物体已全部浸入,即浸没水中;因为浸没时,排开水的体积不再变化,故浮力的大小不变。
【分析】(1)利用称重法求得 F浮=G-F在图乙位置时铝块受到的浮力.
(2)结合F浮=G-F可知,浮力变大,进一步分析即可得出结论.
(3)浸没时,排开水的体积不再变化,浮力的大小不变.
中考专题训练----重力附详细解析教师版: 这是一份中考专题训练----重力附详细解析教师版,共7页。试卷主要包含了单选题,填空题,计算题,实验探究题等内容,欢迎下载使用。
中考专题训练---声现象附详细解析教师版: 这是一份中考专题训练---声现象附详细解析教师版,共6页。试卷主要包含了单选题,填空题,计算题,实验探究题等内容,欢迎下载使用。
中考专题训练---内能的利用附详细解析教师版: 这是一份中考专题训练---内能的利用附详细解析教师版,共6页。试卷主要包含了单选题,填空题,计算题等内容,欢迎下载使用。

