所属成套资源:高考化学二轮复习突破题 知识过关+强化训练(2份打包,解析版+原卷版,可预览)
高考化学二轮复习突破题专题05化学实验基础(强化训练)(2份打包,解析版+原卷版,可预览)
展开
这是一份高考化学二轮复习突破题专题05化学实验基础(强化训练)(2份打包,解析版+原卷版,可预览),文件包含高考化学二轮复习突破题专题05化学实验基础强化训练解析版doc、高考化学二轮复习突破题专题05化学实验基础强化训练原卷版doc等2份试卷配套教学资源,其中试卷共24页, 欢迎下载使用。
A.碱液不慎溅到手上,先用大量水冲洗,再用饱和硼酸溶液洗,最后用水冲洗
B. SKIPIF 1 < 0 和 SKIPIF 1 < 0 的混合物经溶解、过滤,洗涤、干燥,可分离出 SKIPIF 1 < 0
C.用容量瓶配制溶液,定容时若加水超过刻度线,立即用滴管吸出多余液体
D.火柴头的浸泡液中滴加 SKIPIF 1 < 0 溶液,稀 SKIPIF 1 < 0 和 SKIPIF 1 < 0 溶液,可检验火柴头是否含有氯元素
2.用下列实验方案及所选玻璃容器(非玻璃容器任选)就能实现相应实验目的是( )
3.下列基本实验操作不正确的是( )
A.①③ B.①② C.③④ D.②④
4.用下列实验装置(部分夹持装置略去)进行相应的实验,能达到实验目的的是 ( )
A.加热装置I中的烧杯分离I2和高锰酸钾固体
B.用装置II验证二氧化硫的漂白性
C.用装置III制备氢氧化亚铁沉淀
D.用装置IV检验氯化铵受热分解生成的两种气体
5.用下列装置完成相关实验,合理的是( )
A.图①:验证H2CO3的酸性强于H2SiO3
B.图②:收集CO2或NH3
C.图③:分离Na2CO3溶液与CH3COOC2H5
D.图④:分离CH3CH2OH与CH3COOC2H5
6.下列操作能达到实验目的的是( )
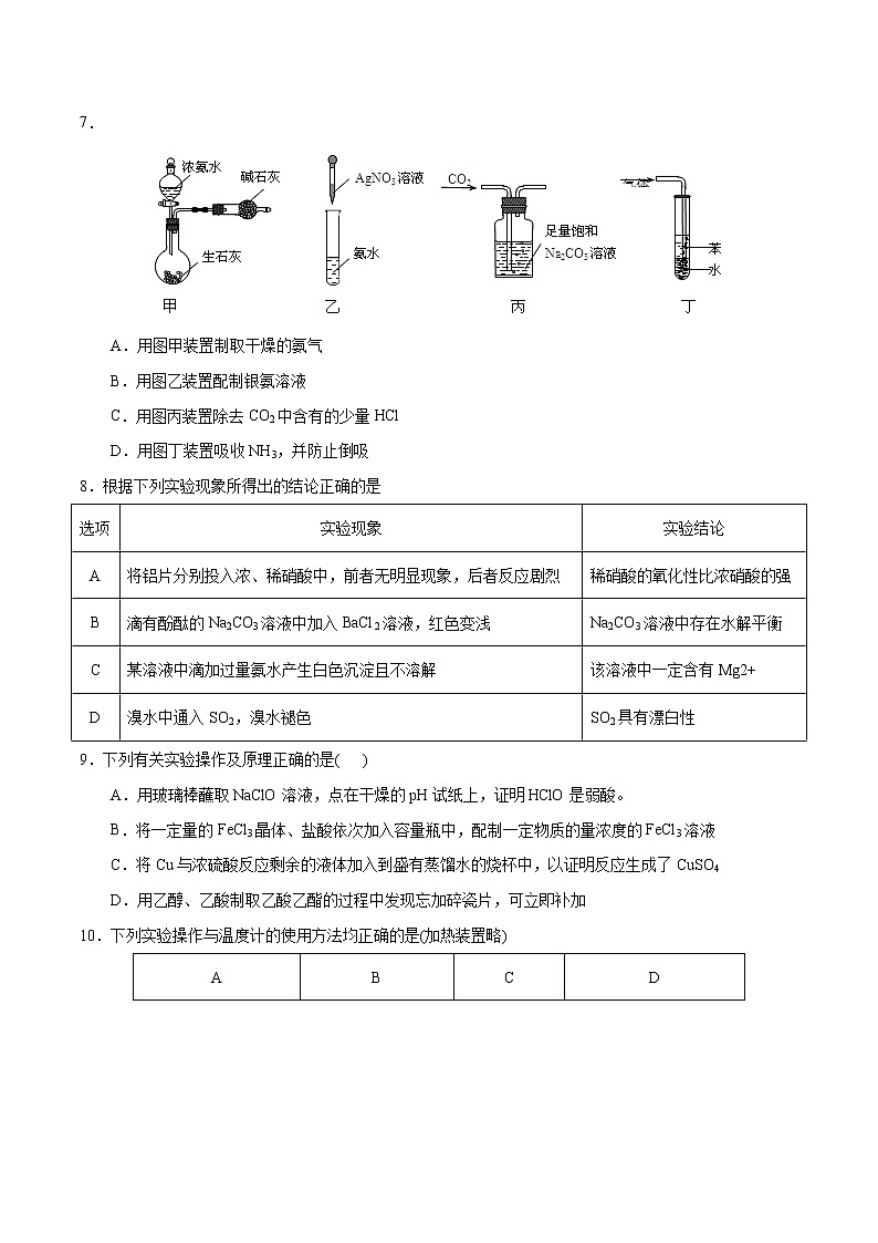
7.
A.用图甲装置制取干燥的氨气
B.用图乙装置配制银氨溶液
C.用图丙装置除去CO2中含有的少量HCl
D.用图丁装置吸收NH3,并防止倒吸
8.根据下列实验现象所得出的结论正确的是
9.下列有关实验操作及原理正确的是( )
A.用玻璃棒蘸取NaClO溶液,点在干燥的pH试纸上,证明HClO是弱酸。
B.将一定量的FeCl3晶体、盐酸依次加入容量瓶中,配制一定物质的量浓度的FeCl3溶液
C.将Cu与浓硫酸反应剩余的液体加入到盛有蒸馏水的烧杯中,以证明反应生成了CuSO4
D.用乙醇、乙酸制取乙酸乙酯的过程中发现忘加碎瓷片,可立即补加
10.下列实验操作与温度计的使用方法均正确的是(加热装置略)
11.下列玻璃仪器的洗涤方法涉及氧化还原反应的是
A.附有银镜的试管用稀硝酸清洗 B.附有油脂的烧杯用热纯碱溶液清洗
C.附有苯酚的试管用热的烧碱溶液清洗 D.附有氢氧化铁的试管用盐酸清洗
12.下列实验方案不能达到相应实验目的的是
13.如图是制备和收集气体的实验装置,该装置可用于
A.浓硫酸与铜反应制取SO2
B.浓氨水与生石灰反应制取NH3
C.浓盐酸与二氧化锰反应制取Cl2
D.过氧化钠与水反应制取O2
14.下列实验操作能达到实验目的的是
A.制备Fe(OH)3胶体:向沸腾的NaOH稀溶液中滴加FeCl3饱和溶液
B.为了除去乙醇中的少量水,可向其中加入CaO,然后再蒸馏
C.用瓷坩埚高温熔融Na2CO3固体
D.用过滤的方法除去NaCl溶液中含有的少量淀粉胶体
15.用试纸检验气体是一种重要的实验方法.下列试纸的选用以及对应的现象、结论都正确的一项是
A.用干燥的pH试纸检验CO2
B.SO2能使湿润的品红试纸褪色
C.用干燥的红色石蕊试纸检验NH3
D.能使湿润的淀粉碘化钾试纸变蓝的气体一定是氯气
16.下列仪器名称或实验操作正确的是
A.定容 B.制备氧气 C.制备乙酸乙酯 D.实验室制硝基苯
17.下列有关物质检验的实验结论正确的是
18.下列各组溶液用互滴法不能鉴别的是
A.硝酸银溶液和氨水 B.盐酸和碳酸钠溶液
C.明矾溶液与烧碱溶液 D.碳酸氢钠和澄清石灰水
19.以下测定胆矾结晶水含量的操作中,正确的是( )
A.加热、冷却、称量,重复两次即是恒重操作
B.瓷坩埚加热后冷却时,必须放在干燥器中
C.加热晶体时先用小火,后渐改为用大火加热
D.加热时如果有晶体溅出坩埚,应再加一些晶体
20.根据下列实验操作和现象所得出的结论错误的是
21.下列实验操作能达到预期实验目的的是
22.下列有关实验操作的叙述合理的是
A.用pH试纸测定溶液pH时,不需要预先润湿
B.蒸馏实验中,忘记加沸石,应立即趁热加入沸石
C.要量取15.80mL溴水,须使用棕色的碱式滴定管
D.用酸性KMnO4溶液检验FeCl3溶液中混有的Fe2+
23.下列实验可以达到目的的是( )
24.某同学欲利用如图装置制取能较长时间存在的Fe(OH)2,其中实验所用溶液现配现用且蒸馏水先加热煮沸。下列分析正确的是
A.X可以是稀硫酸或稀硝酸或稀盐酸
B.实验开始时应先关闭止水夹a、打开b,再向烧瓶中加入X
C.反应一段时间后可在烧瓶中观察到白色沉淀
D.反应结束后若关闭b及分液漏斗活塞,则Fe(OH)2可较长时间存在
25.下列制取SO2、验证其性质的装置(尾气处理装置已省略)和原理不能达到实验目的的是( )
A.制取SO2 B.验证漂白性 C.验证还原性 D.验证氧化性
26.实验室制备 NaClO2的装置如下图,其中C装置内生成ClO2下列说法正确的是
A.实验开始时,应打开分液漏斗的活塞及弹簧夹乙,关闭弹簧夹甲
B.可用98.3%硫酸代替75%硫酸
C.H2O2是制备 NaClO2反应的还原剂
D.F中的试剂可用饱和Ca(OH)2溶液
27.下列物质的鉴别方法不正确的是
A.用焰色反应鉴别KCl和Na2SO4
B.用SO2鉴别BaCl2溶液和Ba(NO3)2溶液
C.用水鉴别酒精和CCl4
D.用Ca(OH)2溶液鉴别Na2CO3和NaHCO3两种溶液
28.下列实验中,所使用的装置(夹持装置略)、试剂和操作方法都正确的是( )
29.下表中,对陈述Ⅰ、Ⅱ的正确性及两者间是否具有因果关系的判断都正确的是( )
实验目的
实验方案
所选玻璃仪器
A
除去KNO3中少量NaCl
将混合物制成热的饱和溶液,冷却结晶,过滤
酒精灯、烧杯、玻璃棒
B
证明HClO和CH3COOH的酸性强弱
同温下用pH试纸测定浓度为0.1ml•L-1NaClO溶液和0.1ml•L-1CH3COONa溶液的pH
玻璃棒、玻璃片
C
检验蔗糖水解产物具有还原性
向蔗糖溶液中加入几滴稀硫酸,水浴加热几分钟,再向其中加入新制的银氨溶液,并水浴加热
试管、烧杯、酒精灯、滴管
D
配制1L 1.6%的CuSO4溶液(溶液密度近似为1g/mL)
将25g CuSO4•5H2O溶解在975水中
烧杯、量筒、玻璃棒
编号
①
②
③
④
操作示
意图
操作名称
倾倒液体
取用块状固体
稀释浓硫酸
检查气密性
选项
目的
操作
A
制备无水氯化铝
将SOCl2 与AlCl3.6H2O
B
制备乙酸乙酯
在试管中先加2mL浓硫酸,再加入2mL乙醇和乙酸,连接好装置加热
C
配制硝酸银溶液
将硝酸银固体溶于适量自来水
D
测定次氯酸钠的pH
用玻璃棒蘸去溶液,点在湿润的pH试纸上
选项
实验现象
实验结论
A
将铝片分别投入浓、稀硝酸中,前者无明显现象,后者反应剧烈
稀硝酸的氧化性比浓硝酸的强
B
滴有酚酞的Na2CO3溶液中加入BaCl2溶液,红色变浅
Na2CO3溶液中存在水解平衡
C
某溶液中滴加过量氨水产生白色沉淀且不溶解
该溶液中一定含有Mg2+
D
溴水中通入SO2,溴水褪色
SO2具有漂白性
A
B
C
D
蒸馏分离水与乙醇的混合物
乙醇与浓硫酸作用制乙烯
中和热的测定
苯与浓硝酸、浓硫酸制硝基苯
选项
实验目的
实验方案
A
检验淀粉是否完全水解
将淀粉溶液与硫酸共热一段时间后,加入氢氧化钠使溶液呈碱性,再加入少量碘水,观察溶液颜色变化
B
比较Fe2+、Br-还原性强弱
取少量FeBr2溶液于试管中,加入适量四氯化碳,再滴加少量新制氯水,振荡静置,观察下层液体颜色变化
C
比较Cu2+与NH3·H2O 结合难易
向硫酸铜溶液中滴加氨水,观察溶液颜色变化,再加入乙醇,观察晶体析出情况
D
检验新制氯水的氧化性和酸性
向少量紫色石蕊试液中逐滴加入新制氯水,边加边振荡,观察溶液颜色变化
选项
实验操作及现象
实验结论
A
向某溶液中加入盐酸酸化的氯化钡溶液,有白色沉淀生成
该溶液中一定含有
B
向某溶液中加入2滴KSCN溶液,溶液不显红色;再向溶液中加入几滴新制的氯水,溶液变为红色
该溶液中一定含有
C
将某气体通入品红溶液中,品红溶液褪色
该气体一定为
D
将少量有机物滴加到新制氢氧化铜溶液中,充分振荡,未见红色沉淀生成
该有机物不含醛基
操作
现象
结论
A
向蔗糖中加入浓硫酸
蔗糖变成疏松多孔的海绵状炭,并放出有刺激性气味的气体
浓硫酸具有脱水性和强氧化性
B
向盛有H2O2溶液的试管中加入几滴酸化的硫酸亚铁溶液
溶液变成棕黄色,一段时间后溶液中出现气泡,随后有红褐色沉淀生成
Fe2+催化H2O2分解产生O2
C
铝片先用砂纸打磨,再加入到浓硝酸中
无明显现象
浓硝酸具有强氧化性,常温下,铝表面被浓硝酸氧化为致密的氧化铝薄膜
D
向浓度均为0.1ml·L-1的KCl、KI的混合液中逐滴滴加稀AgNO3溶液
先出现黄色沉淀
Ksp(AgCl)>Ksp(AgI)
选项
目的
操作
A
比较S与Cl元素非金属性强弱
测定等浓度Na2S、NaCl溶液的pH
B
制取硅酸胶体
向饱和硅酸钠溶液中加入浓盐酸
C
检验FeCl3溶液中是否含有FeCl2
取少量溶液于试管中,滴加K3[Fe(CN)6]溶液
D
除去Na2CO3溶液中的NaHCO3
向溶液中通入足量CO2
选项
实验目的
实验过程
A
探究浓硫酸的脱水性
向表面皿中加入少量胆矾,再加入约3m1浓硫酸,搅拌,观察实验现象
B
制取干燥的氨气
向生石灰中滴入浓氨水,将产生的气体通过装有P2O5的干燥管
C
制备氢氧化铁胶体
向饱和氯化铁溶液中滴加氨水
D
除去MgCl2溶液中少量FeCl3
向溶液中加入足量MgO粉末,充分搅拌后过滤
A
B
C
D
配制一定物质的量浓度的NaNO3
观察Fe(OH)2的生成
实验室制取氨气
除去Cl2中的HCl
选项
陈述Ⅰ
陈述Ⅱ
判断
A
可用pH试纸测氯水pH
氯水有酸性
Ⅰ对,Ⅱ对,无
B
将Na2O2加入酚酞溶液中最终溶液变为红色
Na2O2与水反应生成氢氧化钠
Ⅰ对,Ⅱ错,无
C
金属钠保存在煤油中,以隔绝空气
常温下,金属钠在空气中会生成过氧化钠
Ⅰ对,Ⅱ对,有
D
氯气可以使湿润的淀粉碘化钾试纸变蓝
Cl2与KI溶液反应生成I2
Ⅰ对,Ⅱ对,有
相关试卷
这是一份高考化学二轮复习突破题专题12有机化学基础选考 (强化训练)(2份打包,解析版+原卷版,可预览),文件包含高考化学二轮复习突破题专题12有机化学基础选考强化训练解析版doc、高考化学二轮复习突破题专题12有机化学基础选考强化训练原卷版doc等2份试卷配套教学资源,其中试卷共46页, 欢迎下载使用。
这是一份高考化学二轮复习突破题专题10无机工业流程(强化训练)(2份打包,解析版+原卷版,可预览),文件包含高考化学二轮复习突破题专题10无机工业流程强化训练解析版doc、高考化学二轮复习突破题专题10无机工业流程强化训练原卷版doc等2份试卷配套教学资源,其中试卷共41页, 欢迎下载使用。
这是一份高考化学二轮复习突破题专题08实验大综合(强化训练)(2份打包,解析版+原卷版,可预览),文件包含高考化学二轮复习突破题专题08实验大综合强化训练解析版doc、高考化学二轮复习突破题专题08实验大综合强化训练原卷版doc等2份试卷配套教学资源,其中试卷共44页, 欢迎下载使用。

