


河北省秦皇岛市海港区2022-2023学年九年级(上)化学期末复习卷【含答案及详细解析】
展开
这是一份河北省秦皇岛市海港区2022-2023学年九年级(上)化学期末复习卷【含答案及详细解析】,共21页。试卷主要包含了选择题等内容,欢迎下载使用。
1. 《天工开物》是我国古代科技发展的智慧结晶,书中描述的下列制瓷工序涉及化学变化的是( )
A. 烧裂矿石B. 粉碎矿石
C. 淘洗矿粉D. 取泥制坯
2. 空气是人类生产活动的重要资源,下列空气中各组分的性质与用途具有对应关系的是
A. 氧气无色无味,可用于医疗急救吸氧
B. 氮气化学性质不活泼,可用于制造硝酸及氮肥
C. 稀有气体在通电时能发出不同颜色的光,可用于制航标灯
D. 二氧化碳能与水反应,可用于制干冰
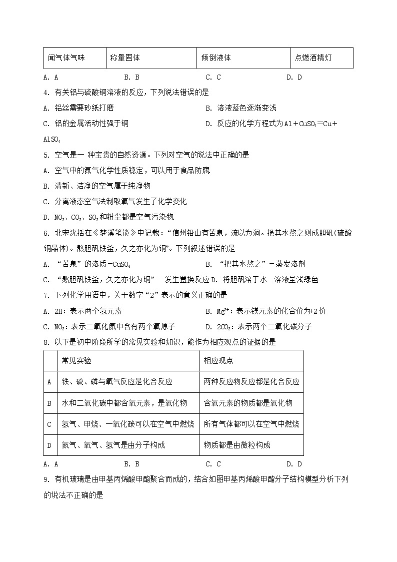
3. 化学实验操作应严谨规范、注意安全。下列实验操作正确的是
A. AB. BC. CD. D
4. 有关铝与硫酸铜溶液的反应,下列说法错误的是
A. 铝丝需要砂纸打磨B. 溶液蓝色逐渐变浅
C. 铝的金属活动性强于铜D. 反应的化学方程式为Al+CuSO4=Cu+AlSO4
5. 空气是一 种宝贵的自然资源。下列对空气的说法中正确的是
A. 空气中的氮气化学性质稳定,可以用于食品防腐.
B. 清新、洁净的空气属于纯净物
C. 分离液态空气法制取氧气发生了化学变化
D. NO2、CO2、SO2和粉尘都是空气污染物.
6. 北宋沈括在《梦溪笔谈》中记载:“信州铅山有苦泉,流以为涧。挹其水熬之则成胆矾(硫酸铜晶体)。熬胆矾铁釜,久之亦化为铜”。下列叙述错误的是
A. “苦泉”的溶质-CuSO4B. “把其水熬之”-蒸发溶剂
C. “熬胆矾铁釜,久之亦化为铜”-发生置换反应D. 将胆矾溶于水-溶液呈浅绿色
7. 下列化学用语中,关于数字“2”表示的意义正确的是
A. 2H:表示两个氢元素B. Mg2+:表示镁元素的化合价为+2价
C. NO2:表示二氧化氮中含有两个氧原子D. 2CO2:表示两个二氧化碳分子
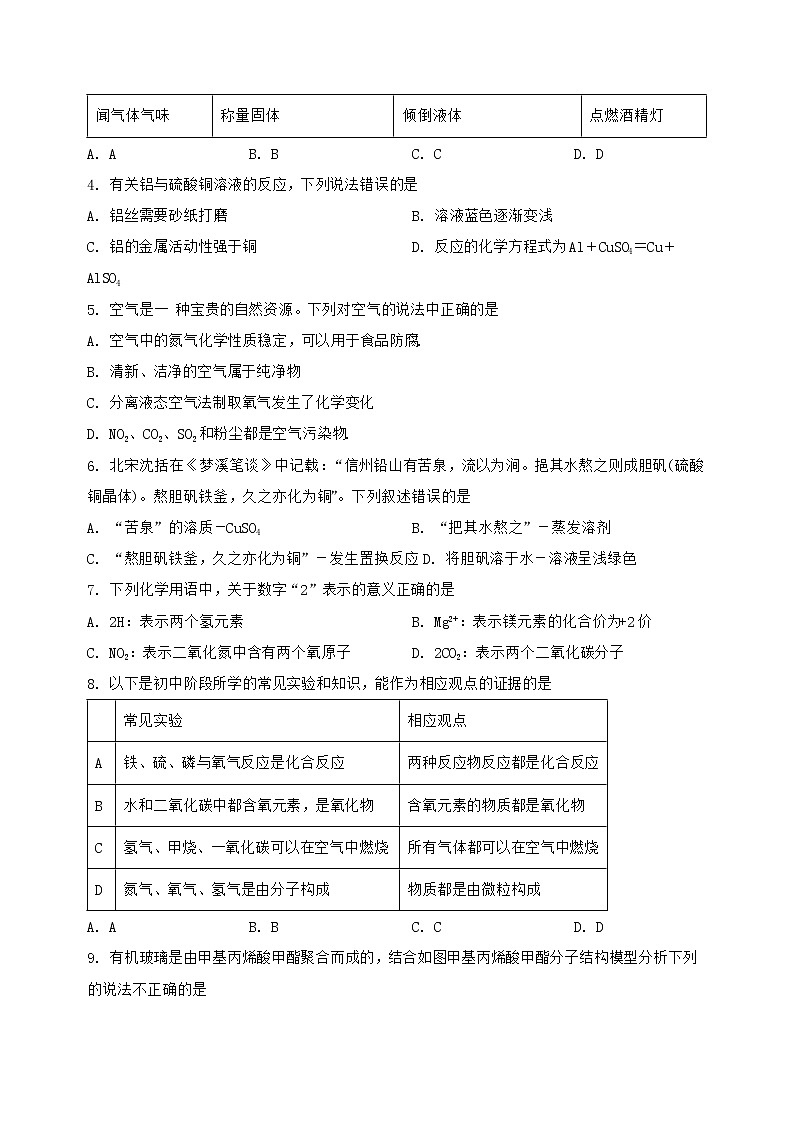
8. 以下是初中阶段所学的常见实验和知识,能作为相应观点的证据的是
A. AB. BC. CD. D
9. 有机玻璃是由甲基丙烯酸甲酯聚合而成的,结合如图甲基丙烯酸甲酯分子结构模型分析下列的说法不正确的是
A. 甲基丙烯酸甲酯是由碳、氢、氧三种元素组成的
B. 甲基丙烯酸甲酯分子中碳、氧原子个数5:2
C. 甲基丙烯酸甲酯是氧化物
D. 甲基丙烯酸甲酯中氢元素的质量分数最小
10. 如图是某微粒的结构示意图,下列有关该微粒的说法错误的是
A. 该图表示的微粒是一种原子
B. 该微粒的原子核外有3个电子层
C. 该微粒的原子核内有16个质子
D. 该微粒在化学反应中易失去6个电子
11. 把一定量的锌片放入下列溶液中,充分反应后,溶液质量减小的是
A. 氯化亚铁溶液B. 稀盐酸C. 硝酸银溶液D. 硫酸铝溶液
12. 鉴别H2、CO、CH4的最佳方法是( )
A. 分别点燃后观察火焰的颜色B. 分别检验三种气体燃烧后的产物
C. 分别闻三种气体的气味D. 分别测三种气体的溶解性
13. “宏观-微观-符号”三重表征是化学独特的表示物质及其变化的方法。某化学反应的微观示意图如下图所示。现在说法不正确的是( )
A. 从反应类型看:该反应属于置换反应
B. 从微观构成看:四种物质均由分子构成。
C. 从反应价值看:该反应能获取清洁能源,延缓温室效应
D. 从表示方法看:该反应的化学方程式为。
14. 我国古代炼丹家魏伯阳著有《周易参同契》是世界上现存最早的一部炼丹专著。书中描写到:“金入于猛火,色不夺精光”,这句话是指黄金的性质在强热的条件下
A. 易还原B. 较活泼C. 易氧化D. 较稳定
15. 下表是同学们做溶液形成的实验记录。以下说法不正确的是
A. 衣服上不慎沾上碘酒,可用汽油擦洗B. 同一物质在不同溶剂中的溶解性不同
C. 溶液都是均一、稳定、无色的混合物D. 水、汽油、酒精都可以作溶剂
16. 对于一些事实的解释不正确的是
A. AB. BC. CD. D
17. 民间常用川乌、草乌泡制药酒。川马、草乌含有少量有毒物质乌头碱(化学式为C34H47NO11),药酒使用不当会造成中毒。下列关于乌头碱的说法正确的是( )
A. 乌头碱分子由四种元素组成
B. 乌头碱分子中C、H元素的质量比为34:47
C. 乌头碱在空气中充分燃烧只生成CO2和H2O
D. 每个乌头碱分子由93个原子构成
18. 水是生命之源。下列有关水的说法正确的是
A. 煮沸可以降低水的硬度
B. 明矾可以除去水中所有不溶性杂质
C. 电解水实验中,电源负极产生氧气
D. 自来水厂要经过沉淀、过滤、吸附和蒸馏等步骤净化水
19. 下列4个图像中,能正确反映变化关系的是
A. 将水通电电解一段时间
B. 用红磷燃烧的方法测量空气中氧气的含量
C. 加热分解高锰酸钾
D. 用两份完全相同的过氧化氢溶液分别制取氧气
20. 在一定条件下,在一个密闭容器内发生某反应,测得反应前后各物质的质量如下表所示,下列说法错误的是
A. 根据质量守恒定律,x的值应为0B. 反应后的生成物是二氧化碳和水
C. 物质W只含碳和氢两种元素D. 物质W中碳、氢元素的质量比为4∶1
二.填空题(共6题,总计 35分)
21. 请将以下物质进行分类(填写序号)
①纯净的空气 ②铁水 ③冰水混合物 ④氢气 ⑤澄清石灰水 ⑥高锰酸钾 ⑦稀有气体 ⑧二氧化碳
(1)混合物______。
(2)纯净物______。
(3)单质______。
(4)化合物______。
(5)氧化物______。
22. 将乙醇和汽油按一定比例混合可制成乙醇汽油,乙醇完全燃烧的化学方程式为___________,将4.8g的甲烷和16.0g氧气充分反应后(反应物无剩余),生成4.4gCO2、xgM和10.8gH2O,则x的值为___________;M中碳元素的质量为___________。
23. “天宫课堂”中王亚平老师展示了如何在太空中饮用再生水。获取再生水的首选方法是收集航天员的尿液和其他废水通过___________方法制得纯水并加以利用;第二种方法是通过“萨巴蒂尔”反应,即在催化剂存在的条件下,使二氧化碳和氢气转化为甲烷和水,该反应的化学方程式为___________。
24. 洲河被成为达州的“母亲河”,洲河污染严重,政府加大力度治理,水质得到明显改善,让市民喝上放心水。请回答下列问题:
(1)检查洲河水是硬水还是软水,可用的物质是________;
(2)生活中硬水软化方法是__________;
(3)活性炭能除去洲河水中有颜色,有异味的物质,这是利用活性炭的______性;
(4)自来水生产过程中,分离不溶物的操作方法是________;
(5)为保护“母亲河”,请你提出一条防水污染的建议:_____________________。
25. 用如图实验验证CO2的性质。
(1)实验室制取CO2的化学方程式为______。
(2)观察到短蜡烛熄灭后,关闭K,片刻后长蜡烛熄灭,由此得到的结论是______。
(3)观察到纸花变红,由此并不能得出“CO2能与水发生化学反应”的结论,理由是______。
26. A~E是初中化学常见的物质,它们之间的转化关系如图(部分物质已略去)。已知A、B组成元素相同且常温下均为液体;D是相对分子质量为16的含碳化合物。则A转化为B的化学方程式为_______;C转化为B的化学方程式为_______;C的一种用途是_____。
三.实验探究题(共3题,总计20分)
27. 化学是一门以实验为基础的科学,化学所取得的丰硕成果,是与实验的重要作用分不开的。结合下列实验装置图回答问题:
(1)写出指定仪器的名称:①______。
(2)实验室制取二氧化碳可选用的发生装置是______(填字母代号)。反应的化学方程式为______。
(3)若用如图装置收集CO2,通过实验证明CO2已经收集满的操作方法及现象是______。
(4)常温下,氨气是一种有刺激性气味的气体,实验室可用加热固体氯化铵与熟石灰的混合物来制取氨气,则应选择上图中______(填字母代号)来作氨气制取的发生装置。
28. 甲同学设计了如下实验装置验证一氧化碳的部分性质并验证产物。实验时在点燃B处酒精灯之前先通入一氧化碳排出装置中的空气,然后继续实验。
(1)B中反应的化学方程式是___________;此处出现的现象是___________。
(2)实验过程中,D处点燃的目的是___________。
(3)对该实验的分析正确的是___________(选填编号)。
a.实验结束时应先熄灭B处酒精灯
b.C中增加的质量与B中固体减少的质量相等
c.反应结束后继续通入一氧化碳的目的是防止铜被氧化
(4)甲同学认为A装置用于证明一氧化碳不能和石灰水反应,乙同学认为省略A可达到同样的目的,因为___________。
29. 学校化学探究小组为研究影响石灰石与稀盐酸反应速率的因素,于是进行了以下探究:
【提出问题】石灰石与稀盐酸反应的快慢受哪些因素的影响呢?
【猜想与假设】猜想:可能与温度有关;
猜想2:可能与石灰石形状有关。
【设计实验】(1)小明设计的实验方案:实验时,小明同时将注射器内足量稀盐酸全部推出后,观察到下图1所示现象,于是他得出粉末状石灰石和稀盐酸反应产生二氧化碳较快的结论,写出石灰石与稀盐酸反应的化学方程式______,班级同学通过讨论对小明设计的实验方案提出质疑,请你指出小明设计方案的不科学之处是______。
(2)小明按照图2所示实验装置进行实验,并比较收集60mL二氧化碳的时间。
①C装置应该选择______(填“C1”或“C2”)。
②通过对比实验①②,得出的结论是______;若比较温度对该反应的影响,可以通过实验______(写实验编号)对比。
【拓展延伸】
(3)除了上述比较的方法外,还有比较快慢的方法是______。
(4)为探究二氧化碳的性质,小英同学设计了如图所示的装里(a、d为浸有紫色石蕊试液的湿润棉花,b、c为用紫色石蕊试液浸过的干燥棉花,垂直固定玻璃管的装置未画出)
①棉球b和c均不变红,这是因为:______。
②棉球d比a先变红,说明:______。
四.计算题(共5分)
30. 为测定某石灰石样品中碳酸钙的质量分数,取12.5g该样品(杂质不参加反应也不溶于水),加入盛有100g稀盐酸的烧杯中,恰好完全反应,气体全部逸出,反应后烧杯内物质的总质量为108.1g。请计算:
(1)生成二氧化碳的质量是_______g。
(2)石灰石样品中碳酸钙的质量分数。
秦皇岛市海港区2022-2023学年九年级(上)化学期末复习卷
参考答案及解析
一.选择题
1.【答案】:A
【解析】:A、烧裂矿石过程中存在燃烧,燃烧一定会产生新的物质,烧裂矿石涉及化学变化,符合题意;
B、粉碎知识将大块矿石变为小颗粒矿石,无新物质的生成,为物理变化,不符合题意;
C、淘洗知识将矿粉中可以溶解的部分溶解,溶解时物理变化,不符合题意;
D、在制坯过程中知识将泥块和矿粉混合,并改变形状,此过程中无化学变化,不符合题意。
故选A。
2.【答案】:C
【解析】:A、 氧气用于医院急救病人,是因为氧气能够供给呼吸,该选项说法错误;
B、氮气化学性质不活泼,可以用作保护气,该选项说法错误;
C、稀有气体通电后能发出不同颜色的光,可用于制航标灯,该选项说法正确;
D、把雪状固态二氧化碳压实,即得干冰,该选项说法错误。
故选:C。
2.【答案】:D
【解析】:A、闻气体气味时,应用手在瓶口轻轻的扇动,使极少量的气体飘进鼻子中,不能将鼻子凑到集气瓶口去闻气体的气味,图中所示操作错误;
B、用托盘天平称量固体时,要注意左物右码,图示中物体与砝码放反了,图中所示操作错误;
C、向试管中倾倒液体药品时,瓶塞要倒放,标签要对准手心,瓶口紧挨试管口;图中瓶塞没有倒放,图中所示操作错误;
D、点燃酒精灯要用火柴点燃,不能用酒精灯引燃,图中所示操作正确;
故选D
4.【答案】:D
【解析】:A、铝丝表面覆盖着一层致密的氧化膜,需要打磨才能除去,保证反应进行,正确;
B、含有铜离子的溶液为蓝色,当铜离子被置换出来后,溶液变为无色,正确;
C、根据实验现象,铝单质能从铜的盐溶液中置换出铜,铝比铜活泼,正确;
D、反应方程式错误,正确写法为:2Al+3CuSO4=Al2(SO4)3+3Cu,错误。
故选D。
5.【答案】:A
【解析】:A、空气中的氮气化学性质稳定可以用于食品防腐,故选项正确;
B、清新、洁净的空气中含有氮气、氧气等,属于混合物,故选项错误;
C、分离液态空气法制取氧气,只是利用气体沸点不同,将氧气与其他的气体分离,没有新物质生成,发生了物理变化,故选项错误;
D、CO2不属于空气污染物,故选项错误。故选A。
6.【答案】:D
【解析】:A、苦泉挹其水熬之则成胆矾晶体,说明苦泉的溶质之一是硫酸铜,说法正确;
B、“挹其水熬之”的过程就是蒸发溶剂的过程,说法正确;
C、“熬胆矾铁釜,久之亦化为铜”是铁与硫酸铜反应生成硫酸亚铁和铜,是单质和化合物生成单质和化合物的反应,故发生置换反应,说法正确;
D 、胆矾(硫酸铜晶体)溶于水,溶液呈蓝色,说法错误;
答案:D。
7.【答案】:D
【解析】:A、2H:表示两个氢原子,不符合题意;
B、Mg2+:表示1个镁离子带2个单位的正电荷,不符合题意;
C、NO2:表示一个二氧化氮分子中含有两个氧原子,不符合题意;
D、2CO2:表示两个二氧化碳分子,符合题意。
故选D。
8.【答案】:D
【解析】:A、化合反应是指两种或两种以上物质反应生成一种物质的反应,所以物质与氧气发生的反应不都是化合反应,例如甲烷燃烧生成二氧化碳和水就不是化合反应,故选项错误;B、氧化物中都含有氧元素,但是含有氧元素的化合物不一定是氧化物。例如硫酸中含有氧元素,但是硫酸不属于氧化物,故选项错误;C、有些气体不具有可燃性,不能在空气中燃烧,如二氧化碳气体,故选项错误;D、构成物质的微粒有分子、原子、离子,所有的物质都是由微粒构成的,故选项正确。故选D。
9.【答案】:C
【解析】:A、物质由元素组成,甲基丙烯酸甲酯是由碳、氢、氧三种元素组成,故选项说法正确;
B、由化学式可知,1个甲基丙烯酸甲酯分子由5个碳原子、8个氢原子和2个氧原子构成,则甲基丙烯酸甲酯分子中碳、氧原子个数5:2,故选项说法正确;
C、氧化物是由两种元素组成的化合物中,其中一种元素是氧元素,甲基丙烯酸甲酯是由碳、氢、氧三种元素组成,不属于氧化物,故选项说法不正确;
D、甲基丙烯酸甲酯中碳、氢、氧三种元素的质量比为(12×5):(1×8):(16×2)=15:2:8,所以氢元素的质量分数最小,故选项说法正确。
故选C。
10.【答案】:D
【解析】:A.该图表示微粒是一种原子,是硫原子,因为核内质子数=核外电子数,正确。
B.该微粒的原子核外有3个电子层,正确。
C.该微粒的原子核内有16个质子,正确。
D.该微粒在化学反应中易得到2个电子变成8电子稳定结构,选项错误。
故选:D。
11.【答案】:C
【解析】:A、由化学方程式:Zn+FeCl2=ZnCl2+Fe可知,65份的锌置换出56份的铁,即反应后溶质质量增加,则充分反应后,溶液质量增加,选项错误;
B、由化学方程式:Zn+2HCl=ZnCl2+H2↑可知,65份的锌置换出2份氢气,即反应后溶质质量增加,则充分反应后,溶液质量增大,选项错误;
C、由化学方程式:Zn+2AgNO3=Zn(NO3)2+2Ag可知,65份的锌置换出216份的银,即反应后溶质质量减少,则充分反应后,溶液质量减小,选项正确;
D、锌的金属活动性比铝弱,则锌不能与硫酸铝反应,所以将锌片置于硫酸铝溶液中,溶液的质量不变,选项错误。
故选C。
12.【答案】:B
【解析】:三种气体点燃时都会发出蓝色火焰,颜色差别不明显,不能鉴别出三种气体,A错误;比较H2、CO、CH4三种气体燃烧的产物进行鉴别,H2燃烧的产物只有H2O,CO燃烧的产物只有CO2,而CH4燃烧的产物既有H2O又有CO2,因此可以通过检验燃烧的产物鉴别上述三种气体,B正确;三种气体都是无味气体,闻气体的气味不能鉴别出三种气体,C错误;H2、CO、CH4这三种气体都不溶解于水,所以不能通过溶解性来分别,D错误。故选B。
13.【答案】:A
【解析】:A、置换反应是指由一种单质和一种化合物反应生成另一种单质和化合物的反应,该反应中的反应物甲烷和水都是化合物,则此反应不是置换反应,故A不正确;
B、由反应的微观示意图,该反应是二氧化碳分子和水分子反应生成甲烷分子和氧分子,四种物质均由分子构成,故B正确;
C、由反应的微观示意图,该反应是二氧化碳分子和水分子反应生成甲烷分子和氧分子,该反应能获取清洁能源,延缓温室效应,故C正确;
D、从表示方法看:该反应的化学方程式为,化学方程式书写正确,故D正确。故选A。
14.【答案】:D
【解析】:“入于猛火”却“色不夺精光”,是指黄金颜色没有发生变化,说明黄金性质很稳定,在强热条件下不容易与其他物质发生化学反应。
故选D。
15.【答案】:C
【解析】:A、由表格中信息可知,碘易溶于汽油,衣服上不慎沾上碘酒,可用汽油擦洗,选项正确;
B、碘易溶于汽油、可溶于酒精、难溶于水,说明同一物质在不同溶剂中的溶解性不同,选项正确;
C、溶液都是均一、稳定的,但不一定是无色的,如硫酸铜溶液是蓝色的,选项错误;
D、碘能溶于汽油、酒精,汽油、酒精都可以作溶剂,水可溶解许多物质,是最常见的溶剂,选项正确。
故选C。
16.【答案】:C
【解析】:A、墙内开花墙外香,分子在不断地运动;故选项正确,但不符合题意;
B、H2O2能杀菌消毒,H2O不能杀菌消毒,两种物质的分子构成不同;故选项正确,但不符合题意;
C、温度计中的水银热胀冷缩,原子间间隔的大小发生改变;故选项错误,但符合题意;
D、各50mL水和酒精混合后总体积小于100mL,分子间有间隔;故选项正确,但不符合题意;
故选:C。
17.【答案】:D
【解析】:A、分子是由原子构成的,物质是由元素组成的,由化学式可知,乌头碱是由碳、氢、氮、氧四种元素组成的,故A 错误;
B、由化学式可知,乌头碱分子中C、H原子个数比为34:47,而不是元素的质量比,故B 错误;
C、由化学式可知,乌头碱是由碳、氢、氮、氧四种元素组成的,根据质量守恒定律可知,乌头碱在空气中充分燃烧除生成CO2和H2O外,还会生成含氮的化合物,故C 错误;
D、由化学式可知,每个乌头碱分子由34个碳原子、47个氢原子、1个氮原子和11个氧原子构成的,共含93个原子,故D 正确。
故选D。
18.【答案】:A
【解析】:A、煮沸可以降低水的硬度 ,是因为加热煮沸时,水中的钙镁离子都能够以碳酸钙和氢氧化镁沉淀的形成从水中析出,从而降低水的硬度,故A说法正确;
B、明矾溶于水形成胶状物能吸附水中悬浮的杂质,能促进水中悬浮颗粒沉降,但是不能够除去所有不溶性杂质,故B说法错误;
C、电解水实验中,电源正极产生氧气,电源负极产生氢气,故C说法错误;
D、自来水厂要经过沉淀、过滤、吸附和消毒等步骤净化水 故D说法错误;
故选A。
19.【答案】:B
【解析】:A、水通电会产生氢气和氧气,质量比为1:8,图中氢气和氧气质量比为2:1,将体积比和质量比混淆,A错误,不符合题意;
B、红磷燃烧放出热量,会使装置内压强增大,随着消耗氧气和温度的下降,装置内压强减小,B正确,符合题意;
C、加热高锰酸钾,二氧化锰是该反应的生成物,随着反应的发生应该质量越来越大,C错误,不符合题意;
D、催化剂能加快反应速率,但是不能增加生成物的量,D中加入催化剂图中所示即加快反应速率,又增加氧气质量,D错误,不符合题意。
故选:B。
20.【答案】:C
【解析】:由解析可知反应的文字表达式为:
A.根据质量守恒定律,x的值应为0,选项正确。
B.反应后的生成物是二氧化碳和水,选项正确
C.水中氧元素的质量为:;
二氧化碳中氧元素的质量为:;
所以生成物中氧元素的总质量为24g+32g=56g>48g,所以物质W含碳、氢、氧三种元素,选项错误。
D.物质W中碳元素的质量为:44g-32g=12g;氢元素的质量:27g-24g=3g,所以W中碳、氢元素的质量比为12:3=4:1,选项正确。
故选:C
二. 填空题
21.【答案】: (1)①⑤⑦ (2)②③④⑥⑧
(3)②④##④② (4)③⑥⑧
(5)③⑧##⑧③
【解析】:①纯净的空气中存在氧气、氮气等,属于混合物;
②铁水是液态铁,是由一种物质组成 ,属于纯净物,是由同种元素组成的纯净物,属于单质;
③冰水混合物中只有一种物质—水,水是由两种元素组成,其中一种元素是氧元素的纯净物,属于化合物,属于氧化物;
④氢气是由一种物质组成 ,属于纯净物,是由同种元素组成的纯净物,属于单质;
⑤澄清石灰水存在氢氧化钙和水,属于混合物;
⑥高锰酸钾 是不同种元素组成的纯净物,属于化合物;
⑦ 稀有气体是氦气物、氖气等气体的总称,属于混合物;
⑧二氧化碳是由两种元素组成,其中一种元素是氧元素的纯净物,属于化合物,属于氧化物。
【小问1详解】
根据分析,混合物是①⑤⑦;
【小问2详解】
根据分析,纯净物是②③④⑥⑧;
【小问3详解】
根据分析,单质是②④;
【小问4详解】
根据分析,化合物是③⑥⑧;
【小问5详解】
根据分析,氧化物是③⑧。
22.【答案】:①. ②. 5.6 ③. 2.4g
【解析】:①乙醇完全燃烧生成二氧化碳和水,反应的化学方程式为: ,故填: 。
②根据质量守恒定律,化学反应前后,物质的总质量不变,4.8g的甲烷和16.0g氧气充分反应后(反应物无剩余),生成4.4gCO2、xgM和10.8gH2O,则M的质量为:,故填:5.6。
③甲烷不充分燃烧生成二氧化碳、一氧化碳和水,所以M是一氧化碳;5.6g一氧化碳中碳元素的质量为:,故填:2.4g。
23.【答案】:①. 蒸馏 ②.
【解析】:蒸馏可除去水中的所有杂质,得到的蒸馏水是纯水,因此获取再生水的首选方法是收集航天员的尿液和其他废水通过蒸馏方法制得纯水并加以利用;
二氧化碳和氢气在催化剂的作用下转化为甲烷和水,该反应的化学方程式为:。
24.【答案】:①. 肥皂水 ②. 加热煮沸 ③. 吸附 ④. 过滤 ⑤. 污水经处理达标后排放
【解析】:(1)用肥皂水可以鉴别硬水和软水,泡沫多的是软水,泡沫少的是硬水;
(2)硬水软化的方法是蒸馏或煮沸,生活中常用的硬水软化的方法是加热煮沸;
(3)活性炭能除去洲河水中有颜色,有异味的物质,这是利用活性炭的吸附性;
(4)来水生产过程中,分离不溶物的操作方法是过滤;
(5)护好太湖水合理的建议:污水经处理达标后排放;养成文明习惯,不往河里乱丢垃圾。
25.【答案】: (1)CaCO3+2HCl=CaCl2+CO2↑+H2O
(2)二氧化碳密度比空气大,不燃烧也不支持燃烧
(3)没有排除二氧化碳使纸花变红的可能,没有对照试验
【解析】:(1)实验室用石灰石(或大理石,主要成分都是碳酸钙)和稀盐酸制取二氧化碳,化学方程式CaCO3+2HCl=CaCl2+CO2↑+H2O。
(2)观察到蜡烛熄灭说明二氧化碳不支持燃烧,短蜡烛先熄灭,关闭K,片刻后长蜡烛熄灭,由此得到的结论是二氧化碳密度比空气大,故填:二氧化碳密度比空气大,不燃烧也不支持燃烧。
(3)纸花变红可能是二氧化碳导致的,也可能是二氧化碳与水反应生成的物质导致的,由此并不能得出“CO2能与水发生化学反应”的结论,理由是:没有排除二氧化碳使纸花变红的可能,没有对比试验
26.【答案】: ①. 2H2O22H2O+O2↑
②. CO2+Ca(OH)2=CaCO3↓+H2O(合理即可)
③. 灭火(合理即可)
【解析】:A转化为B,即过氢化氢在二氧化锰的催化作用下生成水和氧气,反应的化学方程式为2H2O22H2O+O2↑;C转化为B,可以为二氧化碳与氢氧化钙反应生成碳酸钙沉淀和水,反应的化学方程式为CO2+Ca(OH)2=CaCO3↓+H2O;C为二氧化碳,二氧化碳不能燃烧,也不支持燃烧,密度比空气大,可用于灭火,故填:2H2O22H2O+O2↑;CO2+Ca(OH)2=CaCO3↓+H2O(合理即可);灭火(合理即可)。
三.实验探究题
27【答案】:
(1)长颈漏斗
(2) ①. B ②.
(3)将燃着的木条放在b处,木条熄灭,证明二氧化碳已收集满
(4)A
【解析】:
【小问1详解】
由图可知,仪器①为长颈漏斗;
【小问2详解】
实验室通常用石灰石(或大理石)与稀盐酸反应制取二氧化碳,属于固液不加热反应,发生装置可选B;
石灰石的主要成分是碳酸钙,碳酸钙和稀盐酸反应生成氯化钙、二氧化碳和水,该反应的化学方程式为:;
【小问3详解】
若用如图装置收集CO2,二氧化碳的密度比空气大,应从a端通入,二氧化碳不燃烧、不支持燃烧,二氧化碳验满:将燃着的木条放在b端,木条熄灭,说明已经集满;
【小问4详解】
实验室可用加热固体氯化铵与熟石灰的混合物来制取氨气,属于固体加热反应,发生装置可选A。
28【答案】:
(1)①. ②. 黑色的粉末逐渐变成红色
(2)防止有毒的一氧化碳排放到空气中污染环境
(3)ac (4)为了排尽装置内的空气,反应前已经通入一段时间的CO,C中的澄清石灰水不变浑浊
【解析】:
【小问1详解】
B处为一氧化碳和氧化铜在加热条件下生成铜和二氧化碳,化学方程式为;此处出现的现象为黑色粉末逐渐变成红色。
【小问2详解】
一氧化碳是有毒的气体,点燃能够防止有毒的一氧化碳排放到空气中污染环境。
【小问3详解】
a. 实验结束时应先熄灭B处酒精灯,继续通一氧化碳,防止反应生成的铜被氧化,故a选项正确;
b. C中增加的质量为二氧化碳的质量,B中固体减小的质量为氧元素的质量,二者不相等,故b选项错误;
c. 反应结束后继续通入一氧化碳的目的是防止铜被氧化,故c选项正确。
故选ac。
【小问4详解】
省略A可达到同样的目的,因为为了排进装置内的空气,反应前已经通入一段时间的CO,C中的澄清石灰水不变浑浊。
29【答案】:
①.
②. 没有控制变量 ③. C1 ④. 在其他条件相同的情况下,石灰石颗粒越小,反应速率越快 ⑤. ①③或②④ ⑥. 比较相同时间内收集到的CO2体积 ⑦. 二氧化碳不能使紫色石蕊试液变色 ⑧. 二氧化碳的密度比空气大
【解析】:
设计实验:(1)石灰石的主要成分是碳酸钙,碳酸钙和稀盐酸反应生成氯化钙、水以及二氧化碳,反应的化学方程式为:;
由于实验中未说明石灰石是否相同,稀盐酸浓度未知,所以该结论不成立,原因是没有控制变量;故填:没有控制变量(合理即可);
(2)①C2中导管伸入量筒太长,会造成测量气体的体积偏大;故填:C1;
②通过实验中①②对比,温度相同,稀盐酸浓度相同,而粉末状的反应的快,所以得出的结论是在其他条件相同的情况下,石灰石颗粒越小,反应速率越快;
若比较温度对该反应的影响,选择的实验组,应温度不同,其它因素均相同,故可以通过实验①③或②④对比;故填:在其他条件相同的情况下,石灰石颗粒越小,反应速率越快;①③或②④;
(3)除了上述比较的方法外,还有的比较快慢的方法是比较相同时间内收集到的CO2体积(合理即可);
(4)①b、c棉球不变红,是因为二氧化碳不能使紫色石蕊变色;故填:二氧化碳不能使紫色石蕊变色;
②棉球d比a先变红,是因为二氧化碳的密度比空气大;故填:二氧化碳的密度比空气大。
四.计算题30【答案】:
(1)4.4
(2)解:设碳酸钙的质量为x
石灰石样品中碳酸钙的质量分数为
答:石灰石样品中碳酸钙的质量分数为80%。
【解析】:
【小问1详解】
化学反应前后物质的总质量不变,所以生成二氧化碳的质量为12.5g+100g-108.1g=4.4g。
【小问2详解】
见答案。A
B
C
D
闻气体气味
称量固体
倾倒液体
点燃酒精灯
常见实验
相应观点
A
铁、硫、磷与氧气反应是化合反应
两种反应物反应都是化合反应
B
水和二氧化碳中都含氧元素,是氧化物
含氧元素的物质都是氧化物
C
氢气、甲烧、一氧化碳可以在空气中燃烧
所有气体都可以在空气中燃烧
D
氮气、氧气、氢气是由分子构成
物质都是由微粒构成
溶质
碘
高锰酸钾
溶剂
水
汽油
酒精
水
汽油
溶解性
微溶
易溶
可溶
易溶
不溶
序号
事实
解释
A
墙内开花墙外香
分子在不断地运动
B
H2O2能杀菌消毒,H2O不能杀菌消毒
两种物质的分子构成不同
C
温度计中的水银热胀冷缩
原子的大小发生改变
D
各50mL水和酒精混合后总体积小于100mL
分子间有间隔
物 质
氧 气
二氧化碳
水蒸气
W
反应前质量/g
50
1
1
23
反应后质量/g
2
45
28
x
实验编号
温度/℃
石灰石颗粒
大小、3g
稀盐酸浓度
/%
收集60mL二氧化碳的
时间/s
①
20
块状
10
84
②
20
粉状
10
43
③
40
块状
10
68
④
40
粉状
10
32
相关试卷
这是一份河北省赵县2022-2023学年九年级(上)化学期末复习卷【含答案及详细解析】,共22页。试卷主要包含了选择题等内容,欢迎下载使用。
这是一份河北省魏县2022-2023学年九年级(上)化学期末复习卷【含答案及详细解析】,共23页。试卷主要包含了选择题等内容,欢迎下载使用。
这是一份河北省涉县2022-2023学年九年级(上)化学期末复习卷【含答案及详细解析】,共19页。试卷主要包含了选择题等内容,欢迎下载使用。