冀教版三 解决问题精品课时作业
展开
这是一份冀教版三 解决问题精品课时作业,共6页。
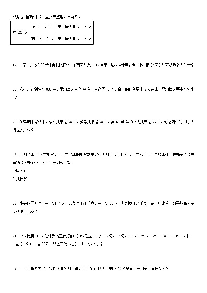
江苏地区2022学年四年级上学期数学期末真题精选【解答题50道】 1.某快递公司江都站上午送出快递320件,下午送出的快递比上午的两倍少50件,这一天一共送出快递多少件? 2.食堂里原来有大米750千克,吃了15天后还剩下30千克,平均每天吃多少千克? 3.一种玩具飞机原来每架70元,降价后,原来买8架的钱现在可以多买2架。降价后每架玩具飞机多少元? 4.学校买来一些花,如果每个教室放4盆,可以放24个教室;如果每个教室放3盆,可以放多少个教室? 5.乐乐从家走到书店用了12分钟。照这样的速度,乐乐从家经过书店再到学校一共需要走多少分钟? 6.一个建筑工地运来水泥96吨,比运来的黄沙多27吨,运来的石子是黄沙吨数的3倍。运来石子多少吨? 7.同学们表演团体操,原来排成24行,每行有20人,队形变化后,排成30行,每行有多少人? 8.一把椅子的售价是55元,一张桌子的售价比一把椅子的2倍还多30元。买这样的一套桌椅需要多少元?(一把椅子配一张桌子) 9.一辆汽车从A地开往B地,前两小时行驶130千米,后3小时平均每小时行驶70千米。这辆汽车平均每小时行驶多少千米? 10.一个长方形花圃的面积是576平方米,已知花圃长32米,要在花圃四周围上篱笆,篱笆长多少米? 11.有700吨煤,运输队第一天运了3次,共运走105吨。照这样计算,第二天运4次,两天一共运走多少吨煤? 12.在争做“绿色小卫士”系列活动中,四年级同学栽了32棵树,六年级同学栽的棵树比四年级的3倍少18棵。四年级比六年级少栽多少棵?(列综合算式解答) 13.商店卖出6箱同样的橙汁,每箱12瓶,一共收入576元。每瓶橙汁售价多少元? 14.王叔叔要包装480个兵乓球,每5个装一袋,每12袋装一盒。一共要装多少盒?(用两种方法解答) 15.一瓶儿童止咳糖浆的规格和用法用量如下。这瓶止咳糖浆够一个8岁儿童服用3天吗?【规格】每瓶200毫升【用法用量】口服,每日3次7岁以上儿童:每次15-20毫升;3-7岁儿童:每次5-10毫升。 16.一种玩具火箭原来每个120元。提价后,原来买6个火箭的钱现在少买2个。提价后每个玩具火箭多少元? 17.公园里有菊花100盆,比月季花少35盆,郁金香是菊花和月季花总数的3倍。公园里有郁金香多少盆? 18.小芳看一本120页的故事书,前3天平均每天看16页,剩下的需要在4天内看完。平均每天要看多少页?(先根据题目的条件和问题列表整理,再解答)共120页前( )天平均每天看( )页剩下( )天平均每天看( )页 19.小军参加冬季阳光体育长跑锻炼,前两天共跑了1200米。照这样计算,他一个星期(5天)共可以跑多少千米? 20.农机厂计划生产800台,平均每天生产44台,生产了10天,余下的任务要求8天完成,平均每天要生产多少台? 21.陈强期末考试中,语文成绩是96分,数学成绩是98分,英语和科学的平均成绩是93分,他这四科的平均成绩是多少分? 22.小明收集了38枚邮票,而小兰收集的邮票数量比小明的4倍少15张。小兰和小明一共收集多少枚邮票?(先画线段图表示数量关系,再列式计算)线段图:列式计算: 23.少先队员割草,第一组14人,共割草154千克,第二组13人,共割草117千克,第一组比第二组平均每人多割多少千克草? 24.书法比赛中,7位评委给王伟打的分数分别是90分、92分、88分、90分、89分、99分、89分。如果去掉一个最高分和一个最低分,那么王伟书法的平均分是多少? 25.一个工程队要修一条长840米的公路,已经修了12天还剩下60米没修,平均每天修多少米? 26.一辆玩具小汽车原价每辆卖120元,现在每辆降价45元,原来买5辆的钱现在可以买多少辆玩具汽车? 27.图书馆买来126本新书,分别放在2个架子上,每个架子3层。每一层需要放多少本书? 28.李师傅加工一批零件,原计划每天加工85个,6天能完成,现在想提前1天完成任务,现在每天要加工多少个? 29.口罩生产加工厂12月份接到一份向友好国家出口防疫口罩的生产任务,他们上半月15天每天生产加工80箱口罩,就完成了任务的一半还多200箱。这批防疫口罩的生产任务一共是多少箱? 30.3辆卡车共运480箱苹果。照这样计算,再增加6辆卡车,_______________?(先提出两步或两步以上计算的实际问题,再列式解答) 31.用一个杯子向空水壶里倒水,倒入5杯后,连壶重800克,倒入17杯水后,连壶重2360克,水壶重多少克? 32.小明和他的4个同学3天共折了120只纸船,平均每人每天折了多少只? 33.两辆卡车共运96吨货物,每辆车各运8次,已知第一辆卡车每次运5吨货物,第二辆车要比第一辆车每次多运几吨,才能运完? 34.某服装厂一共要加工900套衣服,已经加工了5天,平均每天加工128套。剩下的用2天完成,剩下的平均每天要加工多少套? 35.一间卧室,用边长4分米的方砖铺地,一共需要100块。如果改用边长5分米的方砖铺地,那么要用多少块方砖? 36.丁丁5分钟打字435个字,当当6分钟打了360个字,丁丁比当当每分钟多打多少个字? 37.5个工人一天可以纺纱540米,照这样计算,再增加3个工人,一天一共可以纺纱多少米? 38.李明和王红都在看《儿童文学》这本书,全书共有180页。李明每天看15页,王红每天看20页。王红比李明提前几天看完? 39.明明在一次检测中,语文、英语的平均分是91分,数学成绩公布后,他的平均成绩提高了2分,明明数学考了多少分? 40.四年级同学去植树,女生植了220棵,男生植的棵数比女生的2倍多14棵。四年级同学一共植了多少棵树?(先画线段图表示数量关系,再列式计算)线段图:列式计算: 钢笔( )支每支( )元文具盒( )个每个( )元象棋( )副每副( )元41.张老师买了12支钢笔、30个文具盒和9副象棋,钢笔每支25元,文具盒每个19元,象棋每副32元。(先按购买物品的品种整理条件,再解决下面的问题)(1)买钢笔和文具盒一共用了多少元?(2)买象棋比买文具盒少用多少元? 42.沪宁高速公路全长274千米,一辆汽车从南京开往上海,行驶3小时后离上海还有49千米,这辆汽车平均每小时行驶多少千米?共用150元月季12朵每朵( )元玫瑰( )朵每朵6元 43.妈妈买了12朵月季和15朵玫瑰,一共用去150元。已知玫瑰每朵6元,月季每朵多少元?(先根据题目的条件和问题填完整下表,再解答) 44.苏果超门口的停车场规定:停放面包车,前2小时需要付费14元,超过2小时以后每小时付费8元。小张的面包车停放在这个停车场,付了46元停车费,他的车最多停了多少小时? 45.水果店运来一批苹果和梨,运来梨45箱,运来的苹果箱数比梨的3倍少20箱,运来的苹果比梨多多少箱? 46.邮政局要处理一批邮政快件。如果人工处理,按每分钟5件计算,需要40分钟完成;如果使用数码处理机,8分钟就能完成。数码处理机每分钟比人工多处理多少件? 时 间/分2468产品数量/个2448729647.工厂车间里的智能机器人每2分钟会自动记录一次生产产品的总数,下表是8分钟生产产品情况的记录.照这样的速度.(1)12分钟生产多少个? (2)生产588个产品需要多少分钟? 48.一种桔子原来每箱56元。周末搞促销活动,原来买5箱的钱可以多买2箱。促销活动时每箱桔子多少元? 49.王阿姨用4800元进了25件衬衫,如果想让这批衬衫赚的钱不少于600元,那么每件衬衫至少卖多少元? 50.有两桶水,第一桶里有45升,第二桶里有51升,从第二桶中取出多少升水倒入第一桶中,就能使第一桶水量是第二桶水量的3倍?
相关试卷
这是一份江苏地区2022学年三年级上学期数学期末真题典型题——解决问题40道-(试卷版),共6页。
这是一份江苏地区2022学年四年级上学期数学期末真题典型题——计算题30道-(试卷版),共6页。
这是一份江苏地区2022学年四年级上学期数学期末真题典型题——填空题70道-(答案版),共7页。

