





高考化学二轮复习考点剖析考点01 阿伏加德罗常数(2份打包,解析版+原卷版,可预览)
展开考点01 阿伏加德罗常数
1.(2019全国Ⅱ卷)已知NA是阿伏加德罗常数的值,下列说法错误的是
A. 3g 3He含有的中子数为1NA
B. 1 L 0.1 mol·L−1磷酸钠溶液含有的数目为0.1NA
C. 1 mol K2Cr2O7被还原为Cr3+转移的电子数为6NA
D. 48 g正丁烷和10 g异丁烷的混合物中共价键数目为13NA
2.(2018课标Ⅰ)NA是阿伏加德罗常数的值,下列说法正确的是
A. 16.25 g FeCl3水解形成的Fe(OH)3胶体粒子数为0.1 NA
B. 22.4 L(标准状况)氩气含有的质子数为18NA
C. 92.0 g甘油(丙三醇)中含有羟基数为1.0NA
D. 1.0 mol CH4与Cl2在光照下反应生成的CH3Cl分子数为1.0NA
3.(2018课标Ⅱ)NA代表阿伏加德罗常数的值。下列说法正确的是
A. 常温常压下,124 g P4中所含P—P键数目为4NA
B. 100 mL 1mol·L−1FeCl3溶液中所含Fe3+的数目为0.1NA
C. 标准状况下,11.2 L甲烷和乙烯混合物中含氢原子数目为2NA
D. 密闭容器中,2 mol SO2和1 mol O2催化反应后分子总数为2NA
4.(2017课标Ⅱ)阿伏加德罗常数的值为NA。下列说法正确的是
A.1L0.1mol·NH4Cl溶液中,的数量为0.1NA
B.2.4gMg与H2SO4完全反应,转移的电子数为0.1 NA
C.标准状况下,2.24LN2和O2的混合气体中分子数为0.2 NA
D.0.1mol H2和0.1mol I2于密闭容器中充分反应后,其分子总数为0.2 NA
5.(2017课标Ⅲ)为阿伏加德罗常数的值。下列说法正确的是
A.0.1 mol 的中,含有个中子
B.pH=1的H3PO4溶液中,含有个
C.2.24L(标准状况)苯在O2中完全燃烧,得到个CO2分子
D.密闭容器中1 mol PCl3与1 mol Cl2反应制备 PCl5(g),增加个P-Cl键
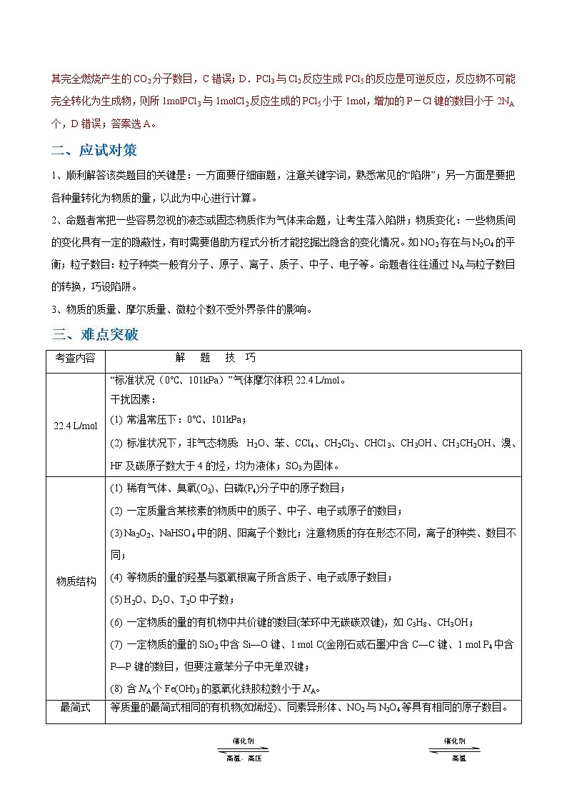
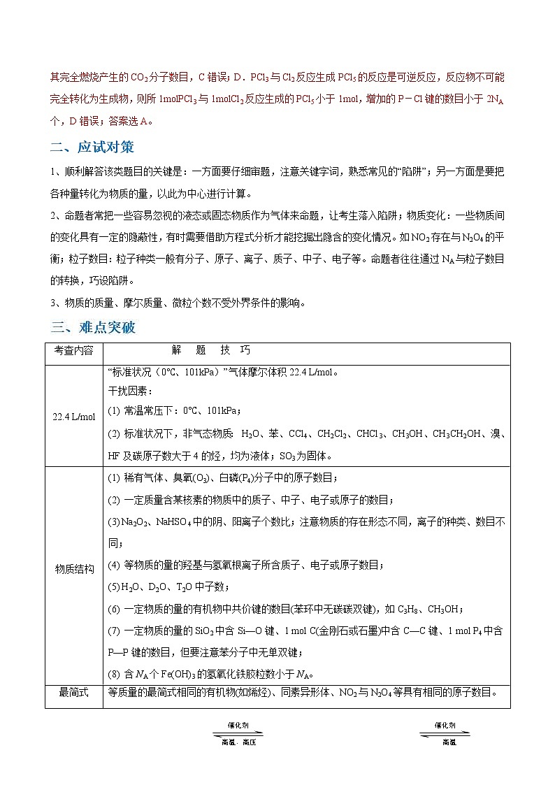
1、顺利解答该类题目的关键是:一方面要仔细审题,注意关键字词,熟悉常见的“陷阱”;另一方面是要把各种量转化为物质的量,以此为中心进行计算。
2、命题者常把一些容易忽视的液态或固态物质作为气体来命题,让考生落入陷阱;物质变化:一些物质间的变化具有一定的隐蔽性,有时需要借助方程式分析才能挖掘出隐含的变化情况。如NO2存在与N2O4的平衡;粒子数目:粒子种类一般有分子、原子、离子、质子、中子、电子等。命题者往往通过NA与粒子数目的转换,巧设陷阱。
3、物质的质量、摩尔质量、微粒个数不受外界条件的影响。
考查内容
解 题 技 巧
22.4 L/mol
“标准状况(0℃、101kPa)”气体摩尔体积22.4 L/mol。
干扰因素:
(1) 常温常压下:0℃、101kPa;
(2) 标准状况下,非气态物质: H2O、苯、CCl4、CH2Cl2、CHCl3、CH3OH、CH3CH2OH、溴、HF及碳原子数大于4的烃,均为液体;SO3为固体。
物质结构
(1) 稀有气体、臭氧(O3)、白磷(P4)分子中的原子数目;
(2) 一定质量含某核素的物质中的质子、中子、电子或原子的数目;
(3) Na2O2、NaHSO4中的阴、阳离子个数比;注意物质的存在形态不同,离子的种类、数目不同;
(4) 等物质的量的羟基与氢氧根离子所含质子、电子或原子数目;
(5) H2O、D2O、T2O中子数;
(6) 一定物质的量的有机物中共价键的数目(苯环中无碳碳双键),如C3H8、CH3OH;
(7) 一定物质的量的SiO2中含Si—O键、1 mol C(金刚石或石墨)中含C—C键、1 mol P4中含P—P键的数目,但要注意苯分子中无单双键;
(8) 含NA个Fe(OH)3的氢氧化铁胶粒数小于NA。
最简式
高温、高压
催化剂
高温
催化剂
等质量的最简式相同的有机物(如烯烃)、同素异形体、NO2与N2O4等具有相同的原子数目。
可逆
(1) 可逆反应:N2 + 3H2 2NH3、2NO2N2O4、2SO2+O2 2SO3、
Cl2+H2OHCl +HClO、H2+I22HI生成的分子数、反应中转移的电子数等;
(2) 弱电解质溶液中各微粒数目和浓度,如CH3COOH、NH3·H2O溶液中分子和离子数目;
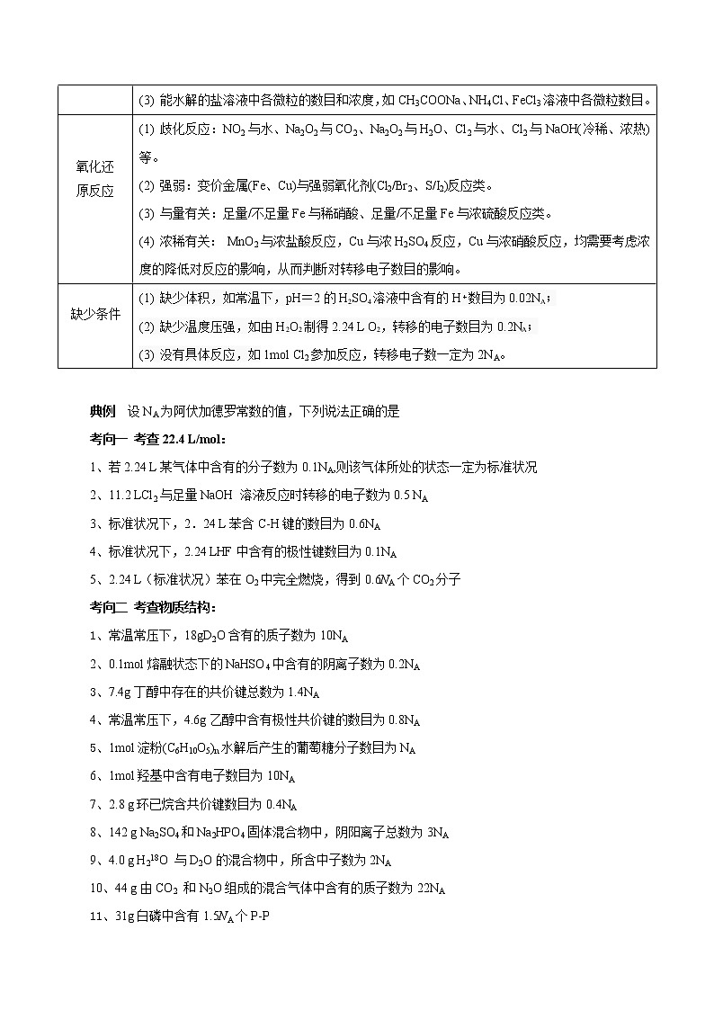
(3) 能水解的盐溶液中各微粒的数目和浓度,如CH3COONa、NH4Cl、FeCl3溶液中各微粒数目。
氧化还
原反应
(1) 歧化反应:NO2与水、Na2O2与CO2、Na2O2与H2O、Cl2与水、Cl2与NaOH(冷稀、浓热)等。
(2) 强弱:变价金属(Fe、Cu)与强弱氧化剂(Cl2/Br2、S/I2)反应类。
(3) 与量有关:足量/不足量Fe与稀硝酸、足量/不足量Fe与浓硫酸反应类。
(4) 浓稀有关: MnO2与浓盐酸反应,Cu与浓H2SO4反应,Cu与浓硝酸反应,均需要考虑浓度的降低对反应的影响,从而判断对转移电子数目的影响。
缺少条件
(1) 缺少体积,如常温下,pH=2的H2SO4溶液中含有的H+数目为0.02NA;
(2) 缺少温度压强,如由H2O2制得2.24 L O2,转移的电子数目为0.2NA;
(3) 没有具体反应,如1mol Cl2参加反应,转移电子数一定为2NA。
典例 设NA为阿伏加德罗常数的值,下列说法正确的是
考向一 考查22.4 L/mol:
1、若2.24 L某气体中含有的分子数为0.1NA,则该气体所处的状态一定为标准状况
2、11.2 LCl2与足量NaOH 溶液反应时转移的电子数为0.5 NA
3、标准状况下,2.24 L苯含C-H键的数目为0.6NA
4、标准状况下,2.24 LHF 中含有的极性键数目为0.1NA
5、2.24 L(标准状况)苯在O2中完全燃烧,得到0.6NA个CO2分子
考向二 考查物质结构:
1、常温常压下,18gD2O含有的质子数为10NA
2、0.1mol熔融状态下的NaHSO4中含有的阴离子数为0.2NA
3、7.4g丁醇中存在的共价键总数为1.4NA
4、常温常压下,4.6g乙醇中含有极性共价键的数目为0.8NA
5、1mol淀粉(C6H10O5)n水解后产生的葡萄糖分子数目为NA
6、1mol羟基中含有电子数目为10NA
7、2.8 g环已烷含共价键数目为0.4NA
8、142 g Na2SO4和Na2HPO4固体混合物中,阴阳离子总数为3NA
9、4.0 g H218O 与D2O的混合物中,所含中子数为2NA
10、44 g由CO2 和N2O组成的混合气体中含有的质子数为22NA
11、31g白磷中含有1.5NA个P-P
12、12g石墨烯(单层石墨)中含有六元环的个数为0.5NA
13、1.0L1.0mo1·L-1的C6H12O6水溶液中含有的氧原子数为6NA
考向三 考查最简式:
1、9.0g淀粉和葡萄糖的混合物中共含有0.3NA碳原子
2、标准状况下,22.4 L丁烷中含有共价键的数目为13NA
3、7 g 乙烯和丁烯的混合气体中所含的碳原子数是0.5 NA
4、3.0g含甲醛(HCHO)的冰醋酸中含有的原子总数为0.4NA
考向四 考查可逆:
1、将1mol N2 与3 mol H2 通入密闭容器中充分反应、转移的电子数小于6NA
2、一定条件下,密闭容器中1.4gN2与0.2mol H2充分反应,转移的电子数为0.3NA
3、0.2 mol SO2与0.1mol O2反应生成SO3的分子数为0.2NA
4、5mL0.1mol/LCH3COOH 溶液和10mL0.5mol/LCH3COOH 溶液中所含CH3COOH 分子数相等
5、一定条件下,向0.1L容器内通入4.6gNO2气体,NO2的物质的量浓度小于1mol/L
6、1L 0.1mol·L-1的NaHCO3溶液中HCO3-和CO32-离子数之和为0.1NA
7、密闭容器中2molNO与1molO2充分反应,产物的分子数为2NA
8、1L0.1 mol/L的Na2CO3溶液中含阴离子总数为0.1NA个
9、标准状况下,2.24 L Cl2溶于水,转移的电子数目为0.1NA
10、将1mol Cl2通入水中,则N(HClO)+N(C1-)+N(ClO-)=2NA
考向五 考查氧化还原反应:
1、铜粉与硫粉混合加热,每消耗1mol铜粉,转移的电子数为2NA
2、标准状况下,11.2LO2 参加反应转移的电子数可能为NA
3、过氧化钠与水反应,生成0.1 mol氧气时,转移的电子数为0.4NA
4、用惰性电极电解CuSO4溶液后,如果加入0.1 molCu(OH)2能使溶液复原,则电路中转移电子数为0.2NA
5、5.6 g Fe与过量稀硝酸反应,转移的电子数为0.3NA
6、K35ClO3与浓H37 Cl反应制得7.1 g氯气,则生成的Cl2分子数为0.1NA
7、6.4 g Cu与40 mL 10 mol·L-1浓硝酸充分反应,生成的NO2分子数为0.2NA
8、1molFe与高温水蒸气反应,转移电子的数目为3NA
9、钠在空气中燃烧可生成多种氧化物。23g钠充分燃烧时转移电子数为1NA
10、50mL12 mol/L浓盐酸与足量MnO2共热转移电子数0.3NA
11、电解精炼铜时转移了NA个电子,阳极溶解32 g铜
考向六 考查缺少条件:
1、0.5 mol/L的AlCl3溶液中含有Al3+的数目小于0.5NA
2、1mol·L-1的Fe2(SO4)3溶液中含有的SO42-数为3 NA
1.(安徽六校教育研究会2020届高三第一次素质测试)设阿伏加德罗常数的值为NA,下列有关叙述不正确的是
A.密闭容器中,0.2molNO和0.1 molO2充分反应后,分子总数为0.2NA
B.室温下,1 L pH=13的Ba(OH)2溶液中含有OH-的数目为0.1 NA
C.7.8 gNa2S和7.8 gNa2O2中含有阴、阳离子总数均为0.3 NA
D.1.0 L1.0 mol/L的NaClO水溶液中含有的氧原子数大于NA
2.(黑龙江省大庆实验中学2020届高三上学期开学考试)阿伏伽德罗常数的值为NA,下列有关说法正确的是( )
A.用惰性电极电解CuSO4溶液一段时间后,若加入29.4 g Cu(OH)2能使溶液复原,则电解过程中转移的电子数目为0.6NA
B.15.6 g苯中含有碳碳双键的数目为0.6NA
C.标况下,2.24 L CHCl3中含有C-Cl键的数目大于0.3NA
D.25℃时,pH=13的NaOH溶液中含有OH-的数目为0.1NA
3.(河北省辛集中学2020届高三上学期入学考试)已知NA是阿伏加德罗常数的值,下列说法错误的是
A.3g3He含有的中子数为NA
B.22gCO2与标准状况下11.2 L HF含有相同分子数
C.1 molK2Cr2O7被还原为Cr3+转移的电子数为6NA
D.在25℃、1.01×105 Pa的条件下,2.24LH2中含有的分子数小于0.1NA
4.(河北省辛集中学2020届高三上学期入学考试)设NA为阿伏加德罗常数的值,下列说法正确的是
A.4.6gC2H5OH与6.0gCH3COOH反应,生成的CH3COOC2H3分子数目为0.1NA
B.98gH2SO4含有2NA个H+和NA个SO42—
C.32gO2和O3的混合物中含有的氧原子数目为2NA
D.25℃时,1LpH=12的Ba(OH)2溶液中含有的OH﹣数目为0.02NA
5.(河北省辛集中学2020届高三上学期入学考试)设NA为阿伏加德罗常数的值,下列说法正确的是
A.1 mol/LFeCl3溶液中,Cl—个数为3NA
B.标准状况下,36gH2O与1.204×1024个O2分子所占的体积均为44.8L
C.1 L 0.1 mol•L﹣1磷酸钠溶液含有的PO43—数目为0.1NA
D.0.1molNH2—所含电子数约为6.02×1023个
6.(甘肃省武威市第六中学2020届高三上学期第一次阶段性复习过关考试)设NA为阿伏加德罗常数的值,下列叙述正确的是( )
A.在0 ℃、1.01×104 Pa下,22.4 L氯气与足量镁粉充分反应后,转移的电子数为2NA
B.常温常压下,14.9 g KCl与NaClO的混合物中含氯元素的质量为7.1 g
C.50 mL 12 mol/L浓盐酸与足量二氧化锰加热反应,生成Cl2分子的数目为0.15NA
D.某密闭容器中盛有0.2 mol SO2和0.1 mol O2 ,在一定条件下充分反应,转移电子的数目为0.4NA
7.(上海市华东师范大学附属天山学校2018-2019学年第二学期高三模拟考试)设NA表示阿伏加德罗常数,下列叙述中正确的是
A.5.6g铁粉在0.1mol氯气中充分燃烧,转移电子数为0.3NA
B.常温常压下,22.4L的D2、H2组成的气体分子数小于NA
C.标准状况下,22.4LSO3中含有的氧原子数约为3NA
D.1molCl2与足量NaOH溶液反应转移的电子数2NA
8.(江西省抚州市临川区第一中学2020届高三上学期适应性考试)设NA表示阿伏加德罗常数的值,下列说法正确的是( )
A.常温下,1L 0.1mol·L-1醋酸钠溶液中加入醋酸至溶液为中性,则溶液含醋酸根离子数0.1NA
B.6g SiO2晶体中含有Si-O键的数目为0.2NA
C.1mol乙酸与足量的乙醇发生酯化反应,生成乙酸乙酯分子数为NA
D.某温度下, pH=2的H2SO4溶液中,硫酸和水电离的H+总数为0.01NA
9.(天津市耀华中学2019届高三下学期第一次模拟考试)设阿伏加德罗常数的数值为NA,下列说法正确的是
A.4.8gMg在足量的CO2中完全燃烧,转移电子数目为
B.葡萄糖含羟基数目为
C.常温常压下,和的混合气体含原子总数为
D.10.0g质量分数为46%的酒精与足量的钠反应产生氢分子数为
10.(安徽省六安市第一中学、合肥八中、阜阳一中三校2019届高三最后一卷)NA代表阿伏加德罗常数的值。下列说法正确的是( )
A.向1L0.5mol/L盐酸溶液中通入NH3至中性(忽略溶液体积变化),此时NH4+个数为0.5NA
B.向含有FeI2的溶液中通入适量氯气,当有1 mol Fe2+被氧化时,该反应中转移电子数目为3NA
C.标准状况下,22.4L二氯甲烷中含有4NA极性共价键
D.用惰性电极电解CuSO4溶液,标况下,当阴极生成22.4L气体时,转移的电子数为2NA
11.(辽宁省兴城市2019届高三第九次模拟考试)NA表示阿伏加德罗常数的值,下列叙述正确的是( )
A.1 mol铁在一定条件下分别和氧气、氯气、硫完全反应转移电子数都为2NA
B.30 g葡萄糖和冰醋酸的混合物中含有的氢原子数为4NA
C.12 g石墨烯(单层石墨)中含有六元环的个数为2NA
D.2.1 g DTO中含有的质子数为NA
12.(山东师范大学附属中学2019届高考考前模拟)设NA为阿伏加德罗常数的值。下列有关叙述正确的是
A.常温常压下,1 mol甲基(—14CD3)所含的中子数和电子数分别为11NA、9NA
B.pH=1的H2SO3溶液中,含有0.1NA个H+
C.1 mol Fe分别与足量的稀硫酸和稀硝酸反应转移电子数均为3NA
D.1 mol CH3COOC2H5在稀硫酸中水解可得到的乙醇分子数为NA
13.(黑龙江省哈尔滨市第六中学2019届高三冲刺押题卷二)下列说法中,正确的是
A.将2 g H2与足量的N2混合,充分反应后转移的电子数为2NA
B.1molNa218O2与足量水反应,最终水溶液中18O原子为2NA个
C.常温下,46gNO2和N2O4组成的混合气体中所含有的分子数为NA
D.100mL 12mol/L的浓HNO3与过量Cu反应,转移的电子数大于0.6NA
14.(广东省深圳中学2019年高三5月适应性考试)设NA为阿伏加德罗常数的值,下列说法正确的是( )
A.25℃、101kPa 时,22.4L乙烷中所含共价键数目为6NA
B.3.2gO2和O3的混合气体中,含氧原子数为0.2NA
C.12g金刚石含有共价键数目为4NA
D.1molNaHSO4熔融时电离出的离子总数为3NA
15.(湖北省黄冈中学2019届高三6月适应性考试最后一卷)NA为阿伏加德罗常数的值,下列说法正确的是
A.标准状况下,0.1molCl2溶于水,转移的电子数目为0.1NA
B.标准状况下,6.72LNO2与水充分反应转移的电子数目为0.1NA
C.1.0L1.0mo1·L-1 的NaAlO2水溶液中含有的氧原子数为2NA
D.常温常压下,14g由N2与CO组成的混合气体含有的原子数目为NA
16.(湖南省长沙市雅礼中学2019届高三下学期二模)NA表示阿伏加德罗常数的值。俗名为“臭碱”的硫化钠广泛应用于治金、染料、皮革、电镀等工业。硫化钠的一种制备方法是Na2SO4+2CNa2S+2CO2↑。下列有关说法正确的是
A.1L.0.25mol/L.Na2SO4溶液中含有的氧原子数目为NA
B.1L.0.1mol/LNa2S溶液中含有的阴离子数目小于0.1NA
C.生成1mol还原产物时转移电子数为8NA
D.通常状况下,11.2L.CO2中含有的共价键数目为2NA
19.(福州市2019届高三毕业班第三次质量检测)设NA为阿伏加德罗常数的值,下列叙述正确的是
A.1 L0.2mol/L亚硫酸钠溶液中H2SO3、HSO3—、SO32—的总数为0.2NA
B.标准状况下,等物质的量的C2H4和CH4所含的氢原子数均为4NA
C.向含1 mol FeI2的溶液中通入等物质的量的Cl2,转移的电子数为NA
D.100g 9.8%的硫酸与磷酸的混合溶液中含氧原子数为0.4NA
18.(武汉市武昌区2019届高三五月调研考试)设NA表示阿伏加德罗常数的值。下列说法正确的是
A.60 g丙醇中含有的共价键数目为10NA
B.过氧化钠与水反应生成0.l mol O2时,转移的电子数为0.2 NA
C.0.l mol•L-1碳酸钠溶液中阴离子总数大于0.1 NA
D.密闭容器中,1 mol N2与3mol H2反应制备NH3,产生N—H键的数目为6 NA个
19.(江西师范大学附属中学2019届高三三模)设NA表示阿伏加德罗常数的值,下列说法正确的是( )
A.14g乙烯和丙烯的混合物中极性键数目为2NA
B.标准状况下,与在光照条件下反应生成HCl分子数为
C.容器中2molNO与1molO2充分反应,产物的分子数为2NA
D.电解精炼铜时阳极减轻32 g,电路中转移电子数目一定为NA
20.(山东省临沂市2019届高三5月第三次模拟)NA是阿伏加德罗常数的值。下列说法正确的是
A.28g由乙烯与丙烯组成的混合物中含碳碳双键的数目为NA
B.4.6g乙醇完全氧化生成乙醛,转移电子数为0.2NA
C.25℃,1L pH=13的Ba(OH)2溶液中,含有OH-的数目为0.2NA
D.标准状况下,2.24LC12溶于水所得溶液中含氯的微粒总数为0.2NA
21.(湖南省衡阳市2019届高三第三次联考三模)设NA为阿伏加德罗常数的值,下列说法正确的是( )
A.固体含有离子的数目为
B.常温下,的醋酸溶液中H+数目为
C.13g由C和组成的碳单质中所含质子数一定为
D.与足量在一定条件下化合,转移电子数为
22.(湖南省长沙市雅礼中学2019届高三下学期一模)NA表示阿伏加德罗常数的值。下列叙述正确的是
A.Cu与浓硝酸反应生成4.6gNO2和N2O4混合气体时,转移电子数为0.1NA
B.标准状況下,2.24L己烷中共价键的数目为1.9NA
C.在0.1mol/L的Na2CO3溶液中,阴离子总数一定大于0.1NA
D.34gH2O2中含有的阴离子数为NA
23.(河南省新乡市2019届高三第三次模拟测试)设NA为阿伏加德罗常数的值。下列说法正确的是
A.1 L 0.1 mol·L-1NaClO溶液中含有的ClO-为NA
B.1 mol Fe在1 mol Cl2中充分燃烧,转移的电子数为3NA
C.常温常压下,32 g O2与O3的混合气体中含有的分子总数小于NA
D.标准状况下,22.4 L HF中含有的氟原子数目为NA
高考化学二轮复习真题解密03化学常用计量与阿伏加德罗常数(2份打包,解析版+原卷版,可预览): 这是一份高考化学二轮复习真题解密03化学常用计量与阿伏加德罗常数(2份打包,解析版+原卷版,可预览),文件包含高考化学二轮复习真题解密03化学常用计量与阿伏加德罗常数解析版doc、高考化学二轮复习真题解密03化学常用计量与阿伏加德罗常数原卷版doc等2份试卷配套教学资源,其中试卷共11页, 欢迎下载使用。
高考化学二轮复习突破题专题03阿伏加德罗常数(强化训练)(2份打包,解析版+原卷版,可预览): 这是一份高考化学二轮复习突破题专题03阿伏加德罗常数(强化训练)(2份打包,解析版+原卷版,可预览),文件包含高考化学二轮复习突破题专题03阿伏加德罗常数强化训练解析版doc、高考化学二轮复习突破题专题03阿伏加德罗常数强化训练原卷版doc等2份试卷配套教学资源,其中试卷共14页, 欢迎下载使用。
高考化学二轮复习突破题专题03阿伏加德罗常数(知识过关)(2份打包,解析版+原卷版,可预览): 这是一份高考化学二轮复习突破题专题03阿伏加德罗常数(知识过关)(2份打包,解析版+原卷版,可预览),文件包含高考化学二轮复习突破题专题03阿伏加德罗常数知识过关解析版doc、高考化学二轮复习突破题专题03阿伏加德罗常数知识过关原卷版doc等2份试卷配套教学资源,其中试卷共20页, 欢迎下载使用。