











所属成套资源:人教版数学三下课件PPT+教案+同步练习
小学数学人教版三年级下册笔算除法教学ppt课件
展开
这是一份小学数学人教版三年级下册笔算除法教学ppt课件,文件包含人教版三年级下册22pptx、教学设计docx、同步练习docx等3份课件配套教学资源,其中PPT共29页, 欢迎下载使用。
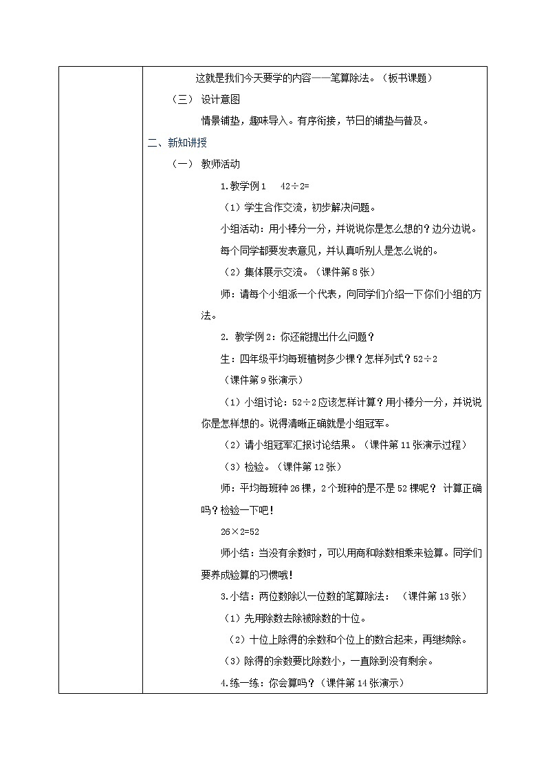
人教版数学三年级下册《笔算除法(一)》同步练习一、 选择题1.48÷4=( ) 。 A.1 B.12 C.212.39里面有 ( )个3。 A.3 B.31 C.133.98÷2=( )。 A.49 B.44 C.94 D.40 4.38是2的( )倍。 A.14 B.19 C.41 D.91二、 填空题1.计算57÷3的时候,先用被除数十位上的5除以3,商是( ),写在商的( )位上,余数是( ),表示( )。余数要和个位上的7合起来是( ),再用( )÷3=( ),写在商的( )位上,57÷3=( )2. 96÷3=( ) 3. 76÷4=( )4. 65÷5=( )三、 判断题1.64÷4=11。 ( )2.有65个梨,每5个装一盘,一共能装11盘。 ( )3.把84平均分成4份,每份是21。 ( )4.78÷3=26。 ( )四、 解答题1.一瓶饮料6元钱,妈妈有96元,可以买几瓶这样的饮料? 2.服装加工厂每2米布能制成一套服装,现在有92米布,一共能制成多少套服装? 3.一共有99朵玫瑰花,每9朵扎成一束,一共可以扎成多少束? 4. 一辆汽车一次最多运5吨货物,现在有85吨货物,用这辆汽车要运几次? 参考答案
一.选择题。1. B 2. C 3. A 4. B 二.填空题。1. 1 、 十 、 2 、 2个十、 27、27、9、个、192. 323. 194. 13 三.判断题。1. ×2. ×3. √4. √ 四.解答题。1. 96÷6=16(瓶)答:可以买16瓶这样的饮料。2. 92÷2=46(套)答:一共能做46套。。3. 99÷9=11(束)答:一共可以扎成11束。4. 850÷5=17(次)答:用这辆汽车要运17次。
相关课件
这是一份2021学年笔算除法一等奖ppt课件,共13页。PPT课件主要包含了4×0=,×0=,0×73=,0×0=,0×1=,口算下列各题,简便写法等内容,欢迎下载使用。
这是一份数学三年级下册口算除法精品教学ppt课件,文件包含21《除数是一位数的除法口算除法》课件pptx、21《除数是一位数的除法口算除法》教学设计docx等2份课件配套教学资源,其中PPT共22页, 欢迎下载使用。
这是一份小学数学人教版三年级下册笔算除法获奖ppt课件,共12页。PPT课件主要包含了激趣导入,笔算下列各题,÷7=,知识讲解,计算256÷2,商×除数=被除数,练习巩固,补充完整,=3商是三位数,>4商是三位数等内容,欢迎下载使用。
