


所属成套资源:2022—2023学年上学期苏教版数学三年级上学期期末常考易错题汇编卷多套(WORD版,含答案)
苏教版小学数学三年级上册最终期末考试综合检测五
展开
这是一份苏教版小学数学三年级上册最终期末考试综合检测五,共12页。试卷主要包含了选择题,填空题,判断题,竖式计算题,连线题,作图题,解答题等内容,欢迎下载使用。
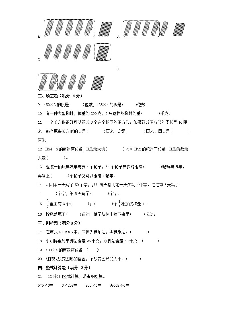
苏教版三年级上册最终期末考试综合检测五一、选择题(满分16分) 1.要使“3□6×3”的积的中间有0,□里最小填( )。A.0 B.1 C.2 D.32.1千克铁和1千克棉花( )重。A.铁 B.棉花 C.一样3.如图的长方形分成A和B两个部分,它们的周长正确的是( )A.部分1的周长长 B.部分2的周长长 C.一样长4.与480÷3÷2的商相等的算式是( )。A.480÷2 B.480÷5 C.480÷6 D.480÷35.5名工人6天共生产360个零件,求平均每名工人6天生产零件的个数,正确列式为( )。A.360÷6÷5 B.360÷5 C.360÷66.下面图形是轴对称图形的是( )A. B. C. D.7.下图中的阴影部分用分数表示正确的是( )。A. B. C.8.把54根小棒平均分成2份,每份有几根?小军通过分小棒得到答案,小华通过竖式计算也得到答案,下图竖式中的箭头所指的数相当于选项( )中虚线圈出的小棒。A. B.C. D.二、填空题(满分16分)9.452×3的积是( )位数;136×4的积是( )位数。10.有一种大型蜘蛛,体重约200克,5只这样的蜘蛛约重( )千克。11.一个长方形正好可以剪成3个完全相同的正方形。如果剪成正方形的周长是16厘米,那么原来长方形的长是( )厘米,宽是( )厘米,周长是( )厘米。12.□64÷6的商是两位数,□里最大填( )。3×□52的积是三位数,□里的数最大是( )。13.组装一辆玩具汽车需要4个轮子,54个轮子最多能组装( )辆玩具汽车,再添上( )个轮子又可以组装1辆车。14.明明第一天写了50个字,以后每天都比前一天少写4个字,红红第3天写了( )个字,第6天写了( )个字。15.里面有3个( );( )个相加的和是1。16.拧瓶盖属于( )运动,桃子从树上掉下来是( )运动。三、判断题(满分8分)17.在算式4+2×6中,应该先算加法,再算乘法。( )18.小明称重时单脚站着是25千克,双脚站着是50千克。( )19.408÷4的商是两位数.( )20.旋转只改变图形的位置,不改变图形的大小。( )四、竖式计算题(满分12分)21.(12分)用竖式计算,带★的验算。575×6= 6×208= 950×6= ★669÷6= 五、连线题(满分12分)22.(6分)我知道它们有多重.(连一连)23.(6分)下面的现象,哪些是平移?哪些是旋转?连一连.六、作图题(满分6分)24.(6分)在下列各图中涂色表示下面的分数.七、解答题(满分30分)25.(6分)北关小学准备建一个周长是16米的长方形花圃,现征集设计方案。(1)请你按要求在下面的方格纸上设计一个长方形花圃。(每个小方格的边长表示1米)(2)给所画长方形中的5格涂上颜色,涂色部分占这个长方形的。 26.(6分)一块长方形菜地的长是8米,长是宽的2倍,这块菜地的周长是多少米? 27.(6分)校园里的两个花圃(如图)。张老师用栅栏装饰长方形花圃,围了一周,栅栏还多了10米。 28.(6分)“天天鲜”超市进了270个芒果,理货的时候发现运输过程中有14个芒果压坏了,超市工作人员将完好的芒果每8个装一盒进行销售,需要多少个包装盒? 29.(6分)小红到图书馆借了一本《哈利·波特》,第一天看了这本书的,第二天比第一天少看了这本书的,两天一共看了这本书的几分之几?
参考答案1.D【分析】直接将四个选项中的数字代入进行计算,根据结果判断即可。【详解】A.把0代入3□6×3可得:306×3=918,918的中间没有0;B.把1代入3□6×3可得:316×3=948,948的中间没有0;C.把2代入3□6×3可得:326×3=978,978的中间没有0;D.把3代入3□6×3可得:336×3=1008,1008的中间有0;所以,要使“3□6×3”的积的中间有0,□里最小填3。故答案为:D。【点睛】解决本题的关键就是将四个选项的数字都代入进行计算。2.C【分析】1千克=1千克,依此判断。【详解】1千克铁和1千克棉花一样重。故答案为:C【点睛】解答此题不要被物体的表面现象所迷惑,熟练掌握对千克的认识是解答此题的关键。3.C【详解】试题分析:如下图,根据周长是指围成一个图形的所有边长的总和,由此知道2图形的周长是AB+BC+AC的长度,1图形的周长是DC+AD+AC的长度,再根据长方形的特征,知道AB=CD,AD=BC,由此得出1、2两个图形的周长相等.解:因为,2图形的周长是:AB+BC+AC,1图形的周长是:DC+AD+AC,而AB=CD,AD=BC,所以,1、2两个图形的周长相等;故选C.点评:此题主要考查了周长的定义及长方形的特征,注意AC虽然是曲线,但计算周长时也要算入.4.C【分析】根据一个数连续除以两个数等于除以这两个数的乘积即可得出答案。【详解】480÷3÷2=480÷(3×2)=480÷6故答案为:C【点睛】本题主要考查了学生对于除法简便算法的应用。5.B【分析】根据题意,用360除以5即可解答。【详解】正确列式为:360÷5=72(个)故答案为:B【点睛】用总零件数除以工人的数量,是解答此题的关键。6.C【详解】略7.B【分析】把一个物体平均分成若干份,占其中的几份,用分数表示为几分之几。【详解】观察上图可知,可以看作把圆平均分成4份,阴影部分占其中的1份,分数表示为,或者看作把圆平均分成8份,阴影部分占其中的2份,分数表示为;故答案为:B。【点睛】熟练掌握分数的意义是解答本题关键。8.B【分析】计算54÷2时,商的十位上是2,表示2个十。用商十位上的2乘除数2,得到4个十,即40。据此解答。【详解】根据分析可知,竖式中的箭头所指的数相当于选项B中虚线圈出的小棒。故答案为:B。【点睛】本题考查除数是一位数的除法,关键是明确4表示4个十。9. 四 三【分析】根据整数乘法计算方法计算出各算式的值,再看积是几位数即可。【详解】452×3=1356,积是四位数。136×4=544,积是三位数。【点睛】本题考查的是对三位数乘一位数计算方法的掌握。10.1【分析】用200乘5,求出5只这样的蜘蛛约重多少克;1千克=1000克,据此把克换算成千克作单位即可。【详解】200×5=1000(克)1000克=1千克则5只这样的蜘蛛约重1千克。【点睛】熟练掌握千克和克之间的进率是解答此题的关键。11. 12 4 32【分析】16除以4先求出正方形的边长,这个边长也是原长方形的宽,因为把一个长方形剪成3个完全相同的正方形,所以正方形边长的3倍即为原长方形的长,再根据长方形周长公式求出周长即可。【详解】16÷4=4(厘米)4×3=12(厘米),原长方形的长是12厘米,宽是4厘米。(12+4)×2=16×2=32(厘米),周长是32厘米。【点睛】正方形边长=周长÷4,长方形周长=(长+宽)×2,解答此题的关键是搞清楚原来长方形的长与小正方形边长的关系。12. 5 2【分析】三位数除以一位数,商是两位数,说明被除数的首位数字小于除数,据此填空;三位数乘一位数积是三位数,根据300×3=900,估计三位数的首位数字应是3或者是比3小1的数,接下来精确计算来确定三位数的首位数字。【详解】□64÷6的商是两位数,□<6,□里可以填1、2、3、4、5,最大可以填5;3×352=1056,252×3=756,所以□里的数最大是2。【点睛】三位数除以一位数,被除数的首位数字大于或等于除数时,商是三位数;当被除数的首位数字小于除数时,商是两位数。13. 13 2【分析】4个轮子可以组装一辆车,求54个轮子最多可以组装多少辆车,就是求54里面有几个4,用除法。用4减去余数,就可以求出再添几个轮子又可以组装一辆车。【详解】54÷4=13(辆)……2(个)4-2=2(个)54个轮子最多能组装13辆玩具汽车,再添上2个轮子又可以组装1辆车。【点睛】本题考查的是对有余数除法的应用。14. 42 30【分析】根据题意可知,第一天50个字,“每天都比前一天少写4个字”那么第二天就是50-4,第三题就是50-4-4,依次类推即可解答。【详解】第三天:50-4-4=46-4=42 第六天:42-4-4-4=38-4-4=34-4=30【点睛】理解“每天都比前一天少写4个字”依次递减即可。15. 5【分析】1个是,1= ,此题依此填空即可。【详解】3个是,即里面有3个;,5个相加的和是1【点睛】熟练掌握分数的初步认识是解答此题的关键。16. 旋转 平移【分析】根据平移的意义,在平面内,将一个图形沿某个方向移动一定的距离,这样的图形运动称为平移;旋转的意义:在平面内,将一个图形绕一点按某个方向转动一个角度,这样的运动叫做图形的旋转;据此判断是平移还是旋转。【详解】拧墨水瓶盖属于旋转运动,桃子从树上掉下来是平移运动。【点睛】本题考查了图形的旋转、平移;平移,运动方向不变;旋转,围绕一个点或轴做圆周运动。17.×【分析】整数四则混合运算的运算顺序是同级运算时,从左到右依次计算;两级运算时,先算乘除,后算加减。有括号时,先算括号里面的。据此解答即可。【详解】算式4+2×6中,有乘法和加法,应先算乘法,再算加法。故答案为:×【点睛】熟练掌握整数四则混合运算的运算顺序,注意两级运算时,先算乘除,后算加减。18.×【详解】一个人的体重是固定的,不管是单脚站立,还是双脚站立,体重都一样。故答案为:×19.×【详解】试题分析:408÷4中被除数百位上的数字4等于除数4,所以第一位商要商在百位上,商是三位数,由此判断.解:408÷4中,被除数百位上的数字4与除数相等,所以商是三位数,而不是两位数;原题说法错误.故答案为×.【点评】三位数除以一位数,先用百位上的数字去除以一位数,百位上的数字和一位数数字比较,如果比一位数大或相等就够除,商就是一个三位数;如果百位上的数字比一位数小,就要用百位和十位的数组成一个两位数去除以一位数,商要商在十位上,就是一个两位数.20.√【详解】略21.3450;1248;5700;111……3【分析】多位数乘一位数时,相同数位对齐,从个位乘起。用一位数依次去乘多位数的每一位数。与哪一位上的数相乘,就在那一位的下面写上相应的积。除数是一位数的除法计算时,从被除数的最高位除起,每次先用除数试除被除数的前一位数,如果它比除数小,再试除前两位数。除到被除数的哪一位,就把商写在那一位上面。每求出一位商,余下的数必须比除数小。有余数的除法验算时,用商乘除数再加上余数,看是不是等于被除数。【详解】575×6=3450 6×208=1248 950×6=5700 ★669÷6=111……3 验算:111×6+3=669 22.【详解】略23.【详解】略24.25.(1)见详解(2)【分析】(1)根据题意,长方形的周长=(长+宽)×2,长+宽=16÷2=8(米),设长为5米,宽为3米,然后画图;(2)根据题目要求涂色,然后观察涂色部分占长方形的几分之几。【详解】(1)如下图:(2)给所画长方形中的5格涂上颜色,涂色部分占这个长方形的()。【点睛】本题考查长方形的周长和分数的意义,满足题干不同要求是解题的关键。26.24米【分析】根据题意可知一块长方形菜地的长是8米,长是宽的2倍,把宽求出来再根据长和宽求出周长。【详解】8÷2=4(米) (8+4)×2=12×2=24(米)答:这块菜地的周长是24米。【点睛】宽=长÷2;(长+宽)×2=菜地的周长,据此解答。27.够【分析】长方形的周长=(长+宽)×2,求出长方形花圃的周长,再加上10求出栅栏的长度;用20乘4求出正方形花圃的周长;最后与栅栏的长度比较,若小于等于栅栏的长度,则够,否则不够。【详解】(26+16)×2=42×2=84(米)84+10=94(米)20×4=80(米)80<94答:够。【点睛】本题考查了长方形周长和正方形周长公式,学生应熟练掌握并灵活运用。28.32个【分析】用270减去14,求出完好的芒果的个数;用完好的芒果的个数除以8,求出需要多少个包装盒。【详解】270-14=256(个)256÷8=32(个)答:需要32个包装盒。【点睛】解答此题的关键是先求出完好的芒果的个数,再进一步解答。29.【分析】第一天看的几分之几减去等于第二天看的几分之几,再加上第一天看的几分之几即可解答。【详解】-+=+=答:两天一共看了这本书的。【点睛】熟练掌握分数的加减法计算方法是解答本题的关键。
相关试卷
这是一份苏教版小学数学三年级上册最终期末考试综合检测九,共11页。试卷主要包含了选择题,填空题,判断题,计算题,连线题,解答题等内容,欢迎下载使用。
这是一份苏教版小学数学三年级上册最终期末考试综合检测六,共13页。试卷主要包含了选择题,填空题,判断题,竖式计算题,连线题,作图题,解答题等内容,欢迎下载使用。
这是一份苏教版小学数学三年级上册最终期末考试综合检测三,共12页。试卷主要包含了选择题,填空题,判断题,竖式计算题,连线题,作图题,解答题等内容,欢迎下载使用。
