





福建省福州市第十八中学2021-2022学年八年级上学期期末生物试题
展开
这是一份福建省福州市第十八中学2021-2022学年八年级上学期期末生物试题,文件包含精品解析福建省福州市第十八中学2021-2022学年八年级上学期期末生物试题解析版docx、精品解析福建省福州市第十八中学2021-2022学年八年级上学期期末生物试题原卷版docx等2份试卷配套教学资源,其中试卷共35页, 欢迎下载使用。
福州第十八中学2021—2022学年第一学期期末考试
八年级生物试卷
满分:100分;考试 时间:60分钟
一、选择题(本大题共25小题,共50.0分)
1. 下列关于动物运动和行为的说法,正确的是
A. 动物的学习行为一旦形成,就不会改变
B. 哺乳动物的运动系统由骨和肌肉组成
C. 哺乳动物强大的运动能力,有利于提高其存活和繁殖的机会
D. 动物群体间的信息交流只发生在有社会行为的动物个体之间
【答案】C
【解析】
【分析】动物生活在不断变化的环境中,面对环境中的各种变化,动物要维持个体的存活和种族的繁衍,一方面要靠发生在身体内部的各种生理活动;另一方面要靠运动、取食、交配等从外部可以观察到的行为,即动物的行为。动物所进行的有利于它们存活和繁殖后代的活动都是动物的行为。
【详解】学习行为是在遗传因素基础上,通过环境因素的作用,由生活经验和学习而获得的行为。当刺激该行为产生的环境因素去除后,该行为会逐渐消失,A错误。
哺乳动物的运动系统由骨骼和肌肉组成,B错误。
动物复杂多样的行为,使动物能更好地适应不断变化的环境,提高了动物存活和繁殖的机会,C正确。
群体中的信息交流存在于同种动物个体之间,D错误。
故选C。
2. 依据某些特征对部分生物作出如图所示分类,下列描述错误的是( )
A. 类群1由蛋白质外壳和内部遗传物质构成
B. 类群2无成形细胞核但有DNA集中的区
C. 类群3中既有单细胞生物,又有多细胞生物
D. 类群2、3不能直接利用无机物制造有机物
【答案】D
【解析】
【分析】根据题意可以看出:类群1没有细胞结构,是病毒,类群2有细胞结构,无成形的细胞核,是细菌,类群3有细胞结构,有成形的细胞核,可以是真菌、植物或动物。
【详解】A.类群1是无细胞结构的生物−−病毒,是由蛋白质外壳和内部遗传物质构成,A正确。
B.类群2有细胞结构,无成形的细胞核,是细菌,细菌有拟核,拟核是DNA集中的区域,B正确。
C.类群3是有成形的细胞核的生物,其中既有单细胞生物如酵母菌,又有多细胞生物如霉菌,C正确。
D.类群3为真核生物,可以是真菌、植物和动物,其中真菌和动物不能直接利用无机物制造有机物;植物能进行光合作用,可以直接利用无机物制造有机物,D错误。
故选D。
【点睛】病毒无细胞结构,乳酸菌无成形的细胞核。
3. 下列关于动物的运动,叙述错误的是( )
A. 骨骼肌接受刺激收缩时,会牵动骨绕关节活动
B. 动物的运动系统由骨和肌肉组成
C. 动物的运动,不是仅靠运动系统来完成的,还需要其他系统的配合
D. 动物的运动有利于它的觅食、避敌和繁殖,以适应复杂多变的环境
【答案】B
【解析】
【分析】此题考查哺乳动物运动系统组成和骨、关节和肌肉的协调配合以及人体是一个统一的整体。
【详解】A、骨骼肌有受刺激而收缩的特性,当骨骼肌受神经传来的刺激收缩时,就会牵动骨绕着关节活动,于是躯体就会产生运动,A正确;
B、运动系统是由骨、骨连结(如关节)和骨骼肌组成的。关节在运动中起着支点的作用,可使运动更加灵活,B错误;
C、运动系统是在神经系统控制和调节,以及消化系统、呼吸系统、循环系统的配合下共同完成运动。这就体现了生物体是一个统一的整体,C正确;
D、动物的运动有利于它的觅食、避敌和繁殖,以适应复杂多变的环境,D正确。
故选B。
【点睛】掌握运动系统的组成及各部分的作用是解题的关键。
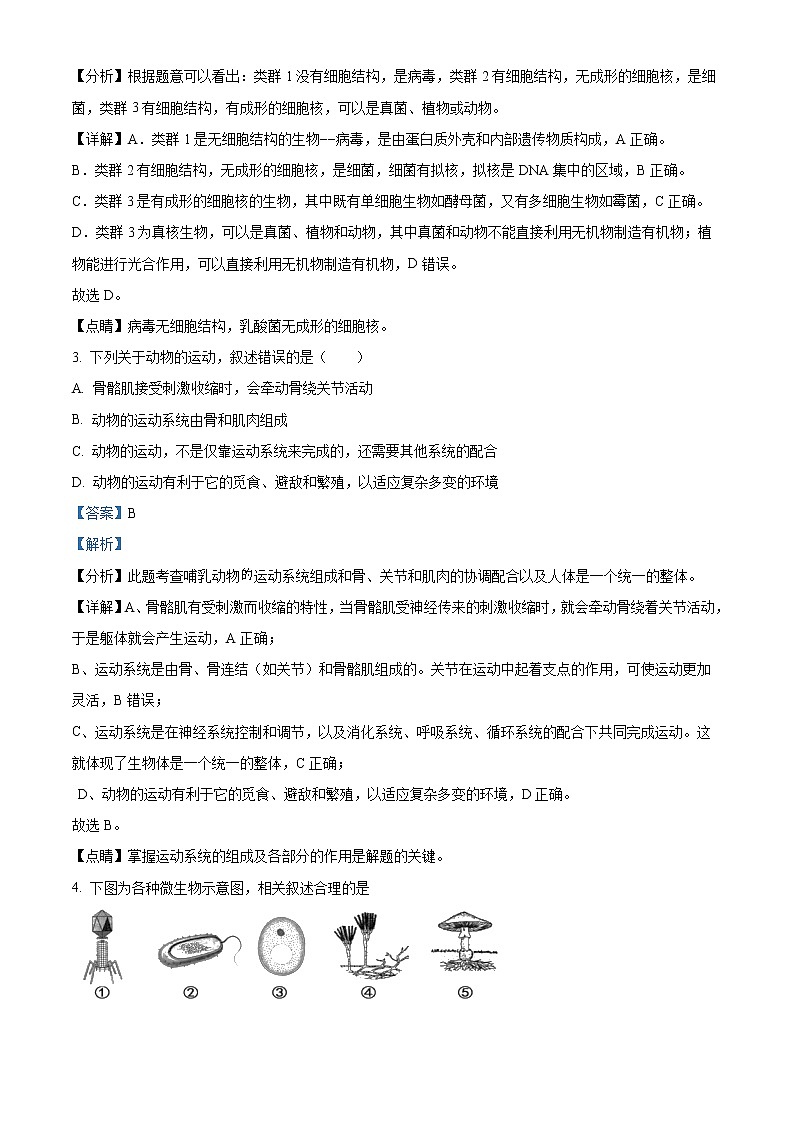
4. 下图为各种微生物示意图,相关叙述合理的是
A. ①是病毒,其细胞结构由蛋白质外壳和内部的遗传物质组成
B. ②只能利用现成的有机物生活,是生态系统中的消费者
C. 以上微生物中③和②的细胞结构是最相似的
D. ④和⑤都是真核生物,是生态系统中的分解者
【答案】D
【解析】
【详解】图中①病毒、②细菌、③酵母菌、④青霉、⑤蘑菇。
①病毒没有细胞结构,主要由内部的核酸和外部的蛋白质外壳组成,A叙述不合理。
②细菌不能进行光合作用,不能自己利用无机物制造有机物,必须依靠现成的营养物质来生活,细菌能够分解动植物尸体、粪便、枯枝落叶等参与物质循环,是生态系统中的分解者。B叙述不合理。
③酵母菌、④青霉、⑤蘑菇属于真菌,②细菌与真菌的主要区别是有无成形的细胞核。③酵母菌、④青霉、⑤蘑菇的细胞结构是最相似的。C叙述不合理。
④青霉、⑤蘑菇属于真菌,具有成形的细胞核,属于真核生物,但不能自己利用无机物制造有机物,是生态系统中的分解者。D叙述合理。
5. 关节是能活动的骨连结,在运动中起支点的作用,如图是关节结构模式图,下列说法不正确的是( )
A. 骨本身是不能运动的
B. 与骨连接的肌肉至少是由两组肌肉互相配合活动的
C. ②内有滑液,可以减少骨与骨之间摩擦
D. ③从①中滑出的现象叫脱臼
【答案】D
【解析】
【分析】关节在运动中起支点作用,图中①关节囊,②关节腔,③关节头,④关节软骨,⑤关节窝,⑥关节面。
【详解】骨本身是不能运动的,骨的运动要靠骨骼肌的牵拉,A正确;骨骼肌只能收缩牵拉骨而不能将骨推开,与骨相连的肌肉总是由两组肌肉相互配合活动的,B正确;②关节腔内的滑液可以减少骨与骨之间的摩擦,C正确;③关节头从⑤关节窝中滑出的现象叫脱臼,D错误。
【点睛】掌握关节的结构及各部分的功能是解题的关键。
6. 下列有关人体运动的叙述正确的是( )
A. 运动系统由骨骼、关节和骨骼肌组成
B. 骨骼肌两端都附着在同一块骨上
C. 关节具有灵活性和牢固性的特点
D. 运动只依靠运动系统就可完成运动
【答案】C
【解析】
【分析】运动系统由骨骼和骨骼肌组成。骨骼是由骨和骨连结而成的。
【详解】A.哺乳动物的运动系统由骨、骨连结和骨骼肌三部分组成。骨连结有不活动的、半活动的和活动的三种形式,其中活动的骨连结叫关节,错误。
B.骨骼肌两端都附着在不同的骨上,错误。
C.关节具有灵活性和牢固性的特点,正确。
D.运动并不是仅靠运动系统来完成,还需要消化系统、呼吸系统、循环系统等系统的配合,错误。
故选C。
7. 下列各组动物中,都用鳃呼吸的是( )
A. 鳄鱼、石鳖、娃娃鱼 B. 鲨鱼、鲸鱼、鲍鱼
C 河蚌、乌龟、蝗虫 D. 海马、青鱼、缢蛏
【答案】D
【解析】
【分析】不同动物的呼吸器官是不同的,与运动方式、生活环境相适应,如,鱼类生活在水中,用鳃呼吸。
【详解】鳄鱼、乌龟属于爬行动物,用肺呼吸;石鳖、鲍鱼、河蚌、缢蛏属于软体动物,用鳃呼吸;娃娃鱼属于两栖动物,幼时用腮呼吸,成体用肺呼吸,皮肤辅助呼吸;鲨鱼、海马、青鱼,属于鱼类,用鳃呼吸;鲸鱼属于哺乳动物,用肺呼吸。蝗虫用气管呼吸。故D符合题意。
故选D。
【点睛】解答此类题目的关键是熟知动物的呼吸器官。
8. 下列动物中体表有外骨骼的是
A. 水母 B. 蜜蜂 C. 蚯蚓 D. 蜗牛
【答案】B
【解析】
【详解】节肢动物具有身体由许多体节构成、体表有外骨骼、足和触角分节等特征,蜜蜂属于节肢动物,体表有外骨骼。水母属于腔肠动物,蚯蚓属于环节动物,蜗牛属于软体动物,体表都无外骨骼,B正确。
9. 下列哪类属于脊椎动物( )
A. 鱼类 B. 腔肠动物
C. 软体动物 D. 节肢动物
【答案】A
【解析】
【分析】根据动物的体内有无脊椎骨构成的脊柱,可以把动物分为脊椎动物和无脊椎动物两大类。
①无脊椎动物:身体内没有由脊椎骨组成的脊柱的动物。如:腔肠动物、扁形动物、线形动物、环节动物、软体动物、节肢动物等。
②脊椎动物:身体内有由脊椎骨组成的脊柱的动物。包括鱼类、两栖类、爬行类、鸟类和哺乳类。
【详解】结合分析可知:“腔肠动物”、“软体动物”、“节肢动物”都是身体内没有脊柱的无脊椎动物;而“鱼类”则属于脊柱动物。
故选A。
10. 下列生活在水中的生物中,属于同一个动物类群的是( )
A. 水螅、水母、海蜇 B. 涡虫、绦虫、丝虫
C. 墨鱼、鱿鱼、甲鱼 D. 海豚、江豚、河豚
【答案】A
【解析】
【分析】动物根据体内有无脊柱可分为脊椎动物和无脊椎动物。脊椎动物包括鱼类、两栖动物、爬行动物、鸟类和哺乳动物;无脊椎动物包括腔肠动物、扁形动物、线形动物、环节动物、软体动物和节肢动物。
【详解】A.水媳、水母、海蜇,它们的身体有共同的特征:身体呈辐射对称,体表有刺细胞,有口无肛门,属于腔肠动物,A符合题意。
B.涡虫、绦虫属于扁形动物,丝虫属于线形动物,B不符合题意。
C.墨鱼、鱿鱼属于软体动物,甲鱼属于爬行动物,C不符合题意。
D.海豚、江豚具有胎生和哺乳的特征,属于哺乳动物,河豚属于鱼类,D不符合题意。
故选A。
11. 苍耳果实带有钩刺,可钩挂在动物皮毛上,被动物带到不同的地方,这体现了动物在生物圈中的哪项作用( )
A. 帮助植物传播种子 B. 促进生态系统的物质循环
C. 帮助植物传粉 D. 在生态平衡中起重要作用
【答案】A
【解析】
【分析】动物在自然界中的作用:动物在维持生态平衡中起着重要的作用;促进生态系统的物质循环;帮助植物传粉、传播种子。
【详解】动物在生物圈中的三大作用:
①动物在生态平衡中起着重要的作用;例如“剿灭麻雀”会使一些农作物害虫的数量增加,从而使农作物受到伤害。
②动物能促进生态系统的物质循环;动物不能自己制造有机物,直接或间接地以植物为食,叫做消费者,消费者自身的代谢活动促进了物质循环的进行。
③动物帮助植物传粉、传播种子。动物能够帮助植物传播果实和种子,有利于扩大植物的分布范围。
苍耳果实表面的钩刺钩挂在路过动物的皮毛上,被动物带到不同的地方。体现了动物能够帮助植物传播果实和种子。A符合题意。
故选A。
【点睛】回答此题的关键是明确动物在生物圈中的作用。
12. 下列有关动物在生物圈中作用的叙述,不正确的是
A. 没有动物,生态系统的物质循环就无法进行
B. 不能随意引进某种动物,否则可能会影响生态系统的平衡状态
C. 松鼠将收获的松子埋在地下,可以帮助植物传播种子
D. 太阳鸟在吸食花蜜的同时,也帮助植物传粉
【答案】A
【解析】
【分析】动物在自然界中作用:维持自然界中生态平衡,促进生态系统的物质循环,帮助植物传粉、传播种子。
【详解】A.生态系统是由非生物成分和生物成分两部分组成的。生物成分包括生态系统中的全部生物。根据获得的营养和能量的方式,生物成分又可以划分为生产者、消费者、分解者。其中生产者指的是绿色植物,它们利用光能,通过光合作用,把无机物制造成有机物,并将光能转化为化学能储存在有机物中;消费者指的是各种动物,它们的生存都直接或间接的依赖于绿色植物制造出的有机物,动物可以促进生态系统的物质循环,但并不是没有动物,生态系统的物质循环就无法进行;分解者指的是腐生细菌、真菌等营腐生生活的微生物,它们将动植物残体等含有的有机物分解成简单的无机物,归还到无机环境中,参与了物质的循环,A符合题意。
B.随意引进某种动物后,有可能因不能适应新环境而被排斥在系统之外;也有可能因新的环境中没有相抗衡或制约它的生物,这个引进种可能成为真正的入侵者,打破平衡,改变或破坏当地的生态环境、严重破坏生物多样性,B不符合题意。
C.松鼠将松子埋藏在地下,在适宜的条件下,埋藏的松子就会萌发,这体现了动物在生物圈中的作用是帮助传播种子,C不符合题意。
D.太阳鸟在吸食花蜜的同时,雄蕊的花粉会粘黏在鸟的身体上,当它飞到另一朵花采蜜时,又会将划分粘黏在雌蕊的柱头上,完成传粉,D不符合题意。
故选A。
【点睛】熟知动物在生物圈中的作用是解答本题的关键。
13. 下列为三种微生物示意图,有关叙述错误的是( )
A. ③可用来制糕点和酒
B. ①由蛋白质外壳和内部遗传物质构成
C. ②具有成形的细胞核
D. ②③在生态系统中主要作为分解者
【答案】C
【解析】
【详解】A.利用③酵母菌发酵可制糕点和酒,正确。
B.①病毒无细胞结构,由蛋白质外壳和内部遗传物质构成,正确。
C.②是细菌,细菌细胞内没有成形的细胞核,错误。
D.腐生的细菌和真菌属于分解者,正确。
故选C。
14. 下列有关细菌和真菌的说法中不正确的是( )
A. 结核杆菌属于细菌 B. 细菌全部对人体有害
C. 酵母菌属于真菌 D. 细菌、真菌可以分解自然界中的动植物尸体
【答案】B
【解析】
【分析】细菌的基本结构有细胞壁、细胞膜、细胞质和DNA集中的区域,没有成形的细胞核;真菌的基本结构有细胞壁、细胞膜、细胞质、细胞核。
【详解】结核杆菌没有成形的细胞核,属于细菌,A正确;大多数的细菌对人体有利,少数有害,B错误;酵母菌有真正的细胞核,属于真菌,C正确;腐生生活的细菌和真菌依靠分解现成的有机物生存,营养方式为腐生,D正确。
【点睛】明确细菌和真菌的特征。
15. 细菌和真菌的培养通常包括以下步骤,请选择正确的排列顺序( )
①配制培养基;②将接种后的培养基放在适宜的温度下培养;③接种;④高温灭菌冷却
A. ①④③② B. ①②③④ C. ②①③④ D. ①③②④
【答案】A
【解析】
【分析】细菌和真菌的培养过程包括:配制培养基、高温灭菌、无菌接种、将接种后的培养基放在适宜的温度下培养。
【详解】细菌和真菌的生活需要一定的条件,如水分、适宜的温度、还有有机物。因此,①首先要配制含有营养物质的培养基,可以用牛肉汁加琼脂熬制,然后把培养基和所有用具进行,④高温灭菌,以防杂菌对实验的干扰,为防止高温杀死细菌、真菌,要等冷却后,在进行③接种,接种后②放在温暖的地方进行恒温培养。注意定期观察并详细记录实验现象。
故选A。
16. 下列关于细菌、真菌的叙述,错误的是( )
A. 乳酸菌,无成形细胞核,可用于制作酸奶、泡菜
B. 酵母菌,单细胞真菌,可用于酿酒和制作面包
C. 青霉,多细胞真菌,可在培养液中提取青霉素
D. 蘑菇,大型食用真菌,是生态系统中的生产者
【答案】D
【解析】
【分析】由于细菌和真菌的细胞内没有叶绿体,大多数细菌、真菌只能利用现成的有机物生活,并把有机物分解为简单的无机物,这种营养方式属于异养。微生物的发酵在食品的制作中具有重要意义,如制馒头、面包、酿酒要用到酵母菌,制酸奶要用到乳酸菌。
【详解】A.乳酸菌是细菌,无成形细胞核,能够发酵产生乳酸,可用于制作酸奶、泡菜,A项正确。
B.酵母菌属于单细胞真菌,能够发酵产生酒精和二氧化碳,可用于酿酒和制作面包,B项正确。
C.一些真菌能够产生杀死细菌的物质,成为抗生素,如多细胞青霉能够产生青霉素,C项正确。
D.蘑菇属于大型食用真菌,无叶绿体,营腐生生活,在生态系统中担当分解者,D项错误。
故选D。
【点睛】掌握细菌、真菌形态结构、在自然界中的作用及其与人类的关系是解题关键。
17. 将病毒和细菌、真菌进行比较,有关叙述正确的是
A. 病毒不能独立生活,必须在活细胞内生活
B. 病毒和细菌、真菌的结构相同
C. 三者除结构不同外,其余营养方式、生殖方式都相同
D. 病毒都是对人类有害的,某些细菌、真菌对人类有益
【答案】A
【解析】
【分析】病毒是比细菌还小、形体极其微小,一般都能通过细菌过滤器,因此病毒原叫“过滤性病毒”,必须在电子显微镜下才能观察到它的形态;细菌的细胞的结构有:细胞壁、未成形的细胞核、细胞质、细胞膜和一些附属结构如鞭毛和荚膜等;真菌的结构有:细胞壁、细胞核、细胞质、细胞膜和液泡。
【详解】病毒没有细胞结构,主要由内部的核酸和外部的蛋白质外壳组成,不能独立生存,只有寄生在活细胞里才能进行生命活动。只能利用宿主活细胞内现成代谢系统合成自身的核酸和蛋白质成分;以核酸和蛋白质等元件的装配实现其大量繁殖。A正确;
病毒没有细胞结构、细菌没有成形的细胞核,真菌有成形的细胞核。因此病毒和细菌、真菌的结构不同。B错误;
三者结构不同,营养方式都是异养;病毒只能利用宿主活细胞内现成代谢系统合成自身的核酸和蛋白质成分,以核酸和蛋白质等元件的装配实现其大量繁殖、细菌是分裂生殖、真菌是孢子生殖,因此生殖方式不同。C错误;
有的病毒对人有益如利用绿脓杆菌噬菌体(细菌病毒)来治疗绿脓杆菌感染。因此某些病毒、细菌、真菌对人类有益。D错误。
【点睛】解答此类题目的关键是熟知细菌真菌、病毒的结构特点。
18. 近年来,引起鸡鸭等动物患“禽流感”的病原体属于以下哪种病毒类型?( )
A. 动物病毒 B. 植物病毒 C. 细菌病毒 D. 噬菌体
【答案】A
【解析】
【详解】依据病毒寄生的生物体的不同,把病毒分成三类,分别是植物病毒、动物病毒和细菌病毒,寄生在植物体内的病毒叫植物病毒,寄生在动物体内的病毒叫动物病毒,寄生在细菌细胞内的病毒叫细菌病毒,又叫噬菌体,由此可知题中引起鸡鸭等动物患“禽流感”的病原体是寄生在鸡鸭等动物体内的,因此属于动物病毒,可见A符合题意。
19. 下列有关生物分类和生物多样性的叙述,不正确的是( )
A. 在生物分类中,种是最基本的分类单位,同种生物的亲缘关系最密切
B. 被子植物的花、果实、种子往往作为分类的重要依据
C. 保护生物的栖息环境,保护生态系统的多样性,是保护生物多样性最为有效的措施
D. 生物种类的多样性实质上是基因的多样性
【答案】C
【解析】
【分析】(1)生物多样性包括生物种类多样性、基因多样性和生态系统多样性。
(2)生物的分类等级从大到小依次是界、门、纲、目、科、属、种。生物的分类单位越大,包含的生物种类越多,生物的共同点越少,亲缘关系越远;生物的分类单位越小,包含的生物种类越少,生物的共同点越多,亲缘关系越近。
(3)保护生物多样性的措施包括:就地保护、迁地保护、加强教育和法制管理。
【详解】A.生物的分类等级从大到小依次是界、门、纲、目、科、属、种。所属的等级越小,生物的亲缘关系越近,共同特征越多,等级越大,亲缘关系越远,共同特征越少,其中种是最基本的单位,同种的生物亲缘关系最近,A正确。
B.生物学家在对被子植物分类时,花、果实和种子往往作为分类的重要依据,因为花、果实和种子等生殖器官比根、茎、叶等营养器官在植物一生中出现得晚,生存的时间比较短,受环境的影响比较小,形态结构也比较稳定,B正确。
C.保护生物多样性首先要保护生物的栖息环境,生物的栖息环境是生物赖以生存的基础,保护了生物的栖息环境,即保护了环境中的生物,环境与生物是一个统一的整体,二者构成生态系统,因此保护生物的栖息环境,就是保护生态系统的多样性。保护生物的栖息环境,保护生态系统的多样性是保护生物多样性的根本措施,而建立自然保护区是最有效的措施,C错误。
D.基因的多样性是指物种的种内个体或种群间的基因变化,不同物种之间基因组成差别很大,同种生物之间的基因也有差别,每个物种都是一个独特的基因库,基因的多样性决定了生物种类的多样性。故生物种类的多样性,其实质是基因的多样性,D正确。
故选C。
【点睛】解答此题的关键是掌握生物的分类等级,生物多样性的含义和保护。
20. 下表列出了四种植物所属的类群,其中亲缘关系最近的两种植物是( )
甘蓝
小麦
胡萝卜
水稻
双子叶植物
单子叶植物
双子叶植物
单子叶植物
A. 胡萝卜和小麦 B. 水稻和甘蓝 C. 小麦和甘蓝 D. 小麦和水稻
【答案】D
【解析】
【分析】生物分类单位由大到小是界、门、纲、目、科、属、种。分类单位越大,生物的相似程度越少,共同特征就越少,生物的亲缘关系就越远;分类单位越小,生物的相似程度越多,共同特征就越多,生物的亲缘关系就越近。
【详解】单子叶植物和双子叶植物都属于种子植物中的被子植物,都能产生种子,种子的基本结构都是种皮和胚。单子叶植物的种子有一片子叶,有胚乳,叶脉多为平行脉,根为须根系,花基数多为3数或3的倍数;双子叶植物的种子有两片子叶,无胚乳,叶脉多为网状脉,根多为主根系,花基数多为4、5或4、5的倍数。根据题干表格的信息可知,双子叶植物甘蓝和胡萝卜亲缘关系最近,单子叶植物小麦和小麦亲缘关系最近。
故选D。
21. 生物学家为弄清生物间的亲缘关系,将生物进行分类。有关生物分类的叙述正确的是( )
A. 生物分类单位从小到大依次是界、门、纲、目、科、属、种
B. 生物分类依据主要是根据生物的相似程度
C. 同种生物的共同特征最少
D. 被子植物主要是依据根、茎、叶进行分类
【答案】B
【解析】
【分析】生物学家根据生物之间的相似程度,把生物划分为不同等级的分类单位。生物分类等级由大到小是界、门、纲、目、科、属、种。分类等级越大,共同特征就越少,包含的生物种类就越多;分类等级越小,共同特征就越多,包含的生物种类就越少。种是最小的分类等级,界是最大的分类等级。
【详解】A.生物分类从大到小的等级依次是:界、门、纲、目、科、属、种,A错误。
B.生物学家根据生物之间相似程度,把生物划分为不同等级的分类单位,B正确。
C.分类等级越小,共同特征就越多,同种生物的亲缘关系最密切,C错误。
D.被子植物中,花、果实和种子往往作为分类的重要依据,因为花、果实和种子等生殖器官比根、茎、叶等营养器官在植物一生中出现得晚,生存的时间比较短,受环境的影响比较小,形态结构也比较稳定,D错误。
故选B。
22. 在生物实践当中,可以用带芽眼的马铃薯块繁殖马铃薯。下列生殖方式与此不相同的是( )
A. 椒草的叶发出芽和根,长成新植株
B. 富贵竹的枝条扦插长成新植株
C. 通过组织培养培育花卉
D. 白菜开花结果
【答案】D
【解析】
【分析】有性生殖是指由两性生殖细胞(例如精子和卵细胞)结合成受精卵,由受精卵发育成为新个体的生殖方式。无性生殖是不经过两性生殖细胞的结合,由母体直接产生新个体的生殖方式,如嫁接、扦插、压条、克隆、组织培养等。
【详解】用带芽眼的马铃薯块繁殖马铃薯属于无性生殖,椒草的叶发出芽和根,长成新植株,富贵竹的枝条扦插长成新植株,通过组织培养培育花卉都没有经过两性生殖细胞的结合,由母体直接产生新个体,均属于无性生殖;白菜开花结果,经过了两性细胞的结合形成受精卵,受精卵发育为新的个体,这种方式属于有性生殖。故选D。
【点睛】解题关键是理解有性生殖和无性生殖的特点比较。
23. 下列哪项属于植物的有性生殖
A. 桃树的开花结果 B. 紫背天葵用茎繁殖
C. 马铃薯用块茎生殖 D. 植物的组织培养
【答案】A
【解析】
【详解】试题分析:有性生殖是由亲本产生的有性生殖细胞,经过两性生殖细胞的结合,成为受精卵,再由受精卵发育成为新的个体的生殖方式,无性生殖是不经生殖细胞的两两结合,由母体直接产生新个体的方式.从本质上讲,是由体细胞进行的繁殖就是无性生殖,桃树开花结果形成种子,种子的胚发育成新植株,首先种子是经过传粉与受精后的胚珠发育而来的,受精卵发育为种子的主要部分胚,所以用种子繁殖新个体仍然有两性生殖细胞的结合属于有性生殖。
考点:植物的有性生殖。
24. 下列昆虫中,发育过程与家蚕相似的是( )
A. 蝗虫 B. 蝴蝶 C. 螳螂 D. 蟋蟀
【答案】B
【解析】
【分析】(1)家蚕的生殖和发育:经过“卵→幼虫→蛹→成虫”四个时期,这样的变态发育称为完全变态发育,蜜蜂、菜粉蝶、蝇、蚊、蚂蚁等的发育同家蚕。
(2)蝗虫的生殖和发育:经过“卵→若虫→成虫”三个时期,这样的变态发育称为不完全变态发育,蟋蟀、螳螂、蜻蜓、蝉等的发育同蝗虫。
【详解】结合分析可知:“蝗虫”、“螳螂”、“蟋蟀”的发育过程都经过“卵→若虫→成虫”三个时期,属于不完全变态发育;而“家蚕”和“蝴蝶”的生殖和发育经过了“卵→幼虫→蛹→成虫”四个时期,属于完全变态发育。
故选B。
25. 鸟类的受精卵和青蛙相比( )
A. 数量较多 B. 能离开水进行胚胎发育
C. 受精卵相互分离 D. 卵内有营养物质
【答案】B
【解析】
【分析】根据鸟类和两栖类的生殖发育特点,卵的结构进行分析解答。
【详解】鸟卵具有保护作用的有卵壳、卵壳膜和卵白。卵白还能为胚胎发育提供水分,鸟卵胚胎发育所需的物质和能量主要来自卵黄,鸟的受精卵在体内就开始发育,产出后,因外界温度低,胚胎停止发育,需由亲鸟孵化才继续发育。青蛙属于两栖动物,雌性将卵细胞排在水中,雄性将精子产在卵块上,受精卵在水中发育,两栖类动物的受精卵由于动物半球的卵黄含量低,细胞分裂快,因此细胞的数量多,但细胞的体积小。所以鸟类的受精卵和青蛙的相比能离开水进行胚胎发育。
故选B。
二、判断题(本大题共6.0分,正确涂“T”,错误则涂“F”)
26. 未受精的鸟卵是一个卵细胞,卵壳膜相当于细胞膜。( )
【答案】×
【解析】
【分析】如图是鸟卵的结构图:
其结构主要为:卵黄、胚盘、卵白、气室、卵黄膜、卵黄系带、卵壳膜等,其中卵黄、卵黄膜和胚盘合称卵细胞。
【详解】鸟卵的卵黄、卵黄膜和胚盘合称卵细胞,卵黄为胚胎发育提供营养。胚盘是鸟卵中真正有生命的结构,含有细胞核,内有遗传物质,是进行胚胎发育的部位,卵黄膜相当于细胞膜。因此卵壳膜不是细胞膜,题干说法错误。
【点睛】鸟卵的结构和功能是考试的重点,注意理解和掌握,可结合图形来记忆。
27. 提高植物嫁接成活率,关键是接穗和砧木的髓紧密贴合在一起。( )
【答案】×
【解析】
【分析】嫁接时应当使接穗和砧木的形成层紧密结合,以确保成活,因为形成层具有很强的分裂能力,能不断分裂产生新细胞,使得接穗和砧木长在一起,易于成活。据此解答。
【详解】嫁接时,接上去的芽或枝叫接穗,被接的植物叫砧木,嫁接时应当使接穗和砧木的形成层紧密结合,以确保成活,因为形成层具有很强的分裂能力,能不断分裂产生新细胞,使得接穗和砧木长在一起,易于成活。可见此题说法错误。
【点睛】熟练掌握嫁接技术的关键步骤是解题的关键。
28. 家蚕和蝗虫等昆虫、两栖动物、鸟类都具有变态发育特征。_____
【答案】错
【解析】
【分析】昆虫的发育有完全变态发育和不完全变态发育两种方式,完全变态发育的昆虫一生要经过受精卵、幼虫、蛹、成虫四个阶段;不完全变态发育的昆虫一生要经过受精卵、若虫、成虫三个阶段。 两栖动物雌雄异体、体外受精(水里),卵生,卵自然孵化,体外发育,幼体生活在水中,用鳃呼吸,用鳍游泳,成体既能在水中生活,也能生活在陆地上,用肺呼吸,变态发育。鸟类的繁殖行为包括筑巢、交配、求偶、产卵、育雏、孵卵六个过程,卵生。
【详解】家蚕和蝗虫的生殖方式是有性生殖、卵生,家蚕的发育经过受精卵、幼虫、蛹和成虫四个时期,是完全变态发育。蝗虫的发育经过受精卵、幼虫和成虫三个时期,是不完全变态发育。两栖动物雌雄异体、体外受精(水里),卵生,卵自然孵化,体外发育,幼体生活在水中,用鳃呼吸,用鳍游泳,成体既能在水中生活,也能生活在陆地上,用肺呼吸,变态发育;鸟类雌雄异体,体内受精,卵生,卵靠亲鸟体温孵化,有育雏现象,没有变态发育。因此,青蛙是变态发育,家蚕和蝗虫等昆虫、两栖动物都具有变态发育特征,但是鸟类发育不是变态发育。故本题说法错误。
【点睛】本题主要考查昆虫的生殖和发育、两栖动物的生殖和发育以及鸟类的生殖和发育。解题关键是正确理解昆虫、两栖动物、鸟类生殖和发育的相同点和不同点。
29. 竹子是靠其地下茎节上的芽形成的竹笋长成新个体的,这种繁殖是无性繁殖。___________
【答案】正确
【解析】
【详解】竹子开花较为少见,但竹子的地下部分有很多竹鞭(竹子的地下茎),竹鞭分节,节上的芽形成竹笋,由竹笋长成新的竹子。这种由母体直接产生新个体的繁殖方式叫无性生殖。
故题干说法正确。
30. 有性生殖的后代,具有双亲的遗传特性。( )
【答案】√
【解析】
【分析】无性生殖指的是不经过两性生殖细胞结合,由母体直接产生新个体的生殖方式;由亲本产生的有性生殖细胞,经过两性生殖细胞(例如精子和卵细胞)的结合,成为受精卵,再由受精卵发育成为新的个体的生殖方式,叫做有性生殖。
【详解】由于有性生殖的后代是由受精卵发育而来的,精子和卵细胞分别携带父本和母本的遗传物质,所以后代具有双亲的遗传特性,适应环境的能力较强。无性生殖的后代是由母体直接产生,只具有母体的遗传特性,适应环境的能力较差,故此题说法正确。
【点睛】掌握有性生殖与无性生殖的区别和意义。
31. 从商场买回来的鸡蛋在适宜的环境条件下都可以孵出小鸡。( )
【答案】错误
【解析】
【分析】
鸟类的生殖发育特点是雌雄异体、体内受精,体外发育.
【详解】鸡蛋能够孵化出小鸡必须是已经受精的,并且具有适宜的温度,从商场买回来的鸡蛋不一定是受精的鸡蛋,因此在适宜的温度条件下也不一定能孵化出小鸡。
【点睛】鸡的生殖和发育的突出特点是体内受精和产带硬壳的大型卵,卵内含有丰富的营养物质;只有种蛋才能孵化成功。
三、填空题(每空1分,共8.0分)
32. 动物的身体结构总是与其功能相适应。根据这一生物学基本观点,分析回答下列问题。
(1)软体动物大多具有贝壳这一结构,它是由_____分泌的物质形成,具有保护作用。
(2)鱼能够在水中生活,有两点是至关重要的:既能靠游泳来获取食物和防御敌害,又能用_____在水中呼吸。
(3)爬行动物皮肤干燥。表面的_____,既可以保护身体又能减少_____。它们将卵产在陆地上,有坚韧的卵壳保护,使它的_____摆脱了对水环境的依赖。
(4)家鸽在飞翔时,除了用肺呼吸外,还用_____辅助呼吸。
(5)哺乳动物靠四肢支撑起身体,骨在肌肉牵引下围绕着_____运动,使躯体能够完成各种动作,从而具有发达的运动能力;另外它的牙齿分化为_____提高了摄取食物及对食物的消化能力。
【答案】 ①. 外套膜 ②. 鳃 ③. 角质的鳞片或甲 ④. 水分蒸发 ⑤. 生殖和发育 ⑥. 气囊 ⑦. 关节 ⑧. 门齿、犬齿和臼齿
【解析】
【分析】本题考查各种动物的形态结构和生理特点,从鱼、昆虫、哺乳动物和鸟类的特点来答题。
【详解】(1)软体动物身体柔软,一般具有贝壳,贝壳是由外套膜分泌的物质形成的,具有保护作用。
(2)鱼终生生活在水中,用鳃呼吸,用鳍游泳。
(3)爬行动物体表覆盖角质鳞片或甲,既可以保护身体又能减少水分的散失,和它的陆地生活相适应。卵有坚韧的卵壳保护,它们将卵产在陆地上,使它的生殖和发育摆脱了对水环境的依赖。
(4)鸟类体内有气囊,与肺相通,鸟类的肺是气体交换的场所,气囊本身并没有气体交换的作用,气囊的功能是贮存空气,使吸入的空气两次通过肺,保证肺充分地进行气体交换,协助肺完成双重呼吸,为飞行提供充足的氧气。
(5)动物的任何一个动作,都是在神经系统的支配下,由于骨骼肌收缩,并且牵引了所附着的骨,绕着关节活动而完成的。因此,由骨、骨连接(如关节)和骨骼肌组成了人体的运动系统。在运动中,骨是杠杆,关节是支点,骨骼肌产生运动的动力,从而具有发达的运动能力,以适应复杂多变的环境。另外它的牙齿分化为门齿、臼齿和犬齿,大大提高了摄取食物及对食物的消化能力。
【点睛】知道结构与功能相适应的生物学观点。
四、资料分析题(本大题共4小题,共28.0分)
33. 2020年一场突如其来的新冠肺炎疫情席卷全球。新冠肺炎是山2019新型冠状病毒(2019-nCoV)引发的,如今,为疫情防控齐心协力攻坚克难的战斗在全国上下仍然继续着。冠状病毒是一大类病毒的总称,是自然界广泛存在的一大类病毒。迄今,科学家发现了约15种不同的冠状病毒,其中有7种会感染人类,但不一定部是肺炎,也可能是感冒、上呼吸道感染和其他病症。
(1)冠状病毒直径约80-120纳米,需要借助___________观察它们的形态结构、表面有类似日冕状突起,看起来像王冠一样,因此被命名为冠状病毒。
(2)新冠病毒属于___________(选填“动物”、“植物”或“细菌”)病毒。
(3)新冠病毒的结构和其他病毒一样,由___________和___________组成。
(4)疫情初期,为确定所发现的冠状病毒是否为一种新型病,科学家对其进行了基因测序,检测的结构应是图Ⅰ中的【_____】。
(5)新冠病毒能穿过图Ⅱ中的细胞膜进入人体细胞内部,并靠自己___________上携带的遗传信息,利用人体细胞内的物质,制造出大量新的病毒,导致人体细胞裂解死亡。
(6)做好自我防护就能有效减少被感染的机会。请你写出一条预防新冠肺炎的措施。___________
【答案】(1)电子显微镜
(2)动物 (3) ①. 蛋白质外壳##遗传物质 ②. 遗传物质##蛋白质外壳
(4)2 (5)遗传物质
(6)佩戴口罩
【解析】
【分析】病毒的结构非常简单,没有细胞结构,仅由1蛋白质外壳和内部的2遗传物质组成,不能独立生存,只有寄生在活细胞里,靠自己的遗传信息,利用寄主细胞内的物质,制造新病毒,这就是它的生殖方式——复制。一旦离开就会变成结晶体。
题图Ⅱ中,3细胞膜,4细胞核,5细胞质。
【小问1详解】
冠状病毒直径约80~120纳米,十分微小,只有借助电子显微镜才能够观察它们的结构。
【小问2详解】
根据寄生细胞的不同将病毒分为动物病毒(寄生在动物细胞内)、植物病毒(寄生在植物细胞内)和细菌病毒(寄生在细菌细胞内)。新冠病毒寄生在人体细胞内,故属于动物病毒。
【小问3详解】
病毒的结构非常简单,没有细胞结构,仅由蛋白质外壳和内部的遗传物质组成。因此,新冠病毒的结构也是由蛋白质外壳和内部的遗传物质组成。
【小问4详解】
基因是具有遗传效应的DNA片段。DNA是遗传物质。因此科学家对新冠病毒进行基因测序,检测的结构应是图Ⅰ中的2遗传物质。
【小问5详解】
病毒的结构非常简单,没有细胞结构,不能独立生存,只有寄生在活细胞里,靠自己的遗传信息(存在于内部的遗传物质上),利用寄主细胞内的物质,制造新病毒。
【小问6详解】
新冠肺炎是由病毒引起的一种急性呼吸道传染病,通过空气、飞沫传播,主要症状在早期以干咳、发热和乏力为主,少数的患者会出现有流鼻涕、打喷嚏或者是出现腹泻的现象。目前预防疫情防控取得阶段性重要成效。为预防新冠,我们尽量居家,勤洗手,减少外出,必须外出要戴口罩、不聚集,积极主动接种疫苗等。
34. 在一次关于动物知识的交流中,同学们提出了很多的观点和问题。
甲同学:家兔的生殖发育特点为胎生、哺乳。
乙同学:水螅和鲫鱼,都属于无脊椎动物。
丙同学:青蛙的成体用肺呼吸,皮肤辅助呼吸,幼体生活在水中,用什么呼吸呢?
丁同学:蝗虫属于节肢动物,它的发育过程有什么特点?
……
根据同学们的讨论,回答下列问题。
(1)对比甲、乙同学的观点,表述正确的是___________同学。
(2)青蛙的幼体生活在水中,用___________呼吸;成体既能在陆地上生活,也能在水中活动,用肺呼吸,皮肤可辅助呼吸。
(3)由图可知,蝗虫的发育过程属于不完全变态,要经历受精卵→若虫→成虫三个时期。图中c属于___________时期。
(4)同学们讨论的内容中包含的动物有家兔、水螅、蝗虫、青蛙、鲫鱼,其中最高等的动物是___________。该动物的运动系统主要是由骨、___________和肌肉组成。
(5)家兔的长毛和短毛是一对相对性状。如图所示,长毛兔(AA)和短毛兔(aa)交配后,子代的性状是___________(填“长毛”或“短毛”),推测子代的基因组成___________。
【答案】 ①. 甲 ②. 鳃 ③. 成虫 ④. 家兔 ⑤. 关节(骨连接) ⑥. 长毛 ⑦. Aa
【解析】
【分析】两栖动物是指幼体生活在水中,用鳃呼吸;成体既能生活在水中,也能生活在潮湿的陆地上,主要用肺呼吸,皮肤辅助呼吸。
不完全变态发育包括受精卵、若虫、成虫三个时期,且幼体与成体差别不明显。
【详解】(1)哺乳动物一般具有胎生,哺乳,体表被毛,牙齿分为门齿、臼齿、犬齿,心脏四腔,用肺呼吸,体温恒定等特征。甲同学的观点正确。
水螅腔肠动物,身体呈辐射对称,体表有刺细胞,有口无肛门,无脊椎动物。鱼生活在水中体表常有鳞片覆盖,用鳃呼吸,通过尾部和躯干部的摆动以及鳍的协调作用游泳属于脊椎动物。乙同学观点错误。
(2)青蛙是两栖动物,幼体是蝌蚪,蝌蚪无论是外部形态还是内部结构都像鱼,用鳃呼吸。
(3)如图所示蝗虫的一生有三个时期,依次是a受精卵、b若虫、c成虫。
(4)家兔——哺乳动物;水螅——腔肠动物;蝗虫——节肢动物;青蛙——两栖动物;鲫鱼——鱼类;最高的动物是哺乳动物。哺乳动物的运动系统是由骨、关节和骨骼肌(肌肉)组成。骨起杠杆作用,关节起支点作用,骨骼肌起动力作用。
(5)生物体的某些性状是由一对基因控制的,而成对的基因往往有显性和隐性之分,显性基因控制显性性状,隐性基因控制隐性性状;当细胞内控制某种性状的一对基因,一个是显性、一个是隐性时,只有显性基因控制的性状才会表现出来;当控制某种性状的基因都是隐性基因时,才会表现出隐性性状。遗传图谱如下:
子代基因组成均为:Aa。
【点睛】掌握动物类群的特征以及基因的显性和隐性同时运用遗传图谱解题是本题的关键。
35. 小明在学习了生物的遗传和变异后,对家人的眼睑、酒窝等特征做了调查,调查结果如下,请据此分析回答有关问题:
父亲
母亲
儿子(小明)
眼睑
双眼皮
单眼皮
单眼皮
酒窝
有酒离
有酒窝
有酒离
惯用左右手
惯用右手
惯用左手
惯用右手
肤色
正常肤色
正常肤色
白化病
(1)人的眼睑、酒窝、惯用左右手、肤色在生物学上统称为___________,父亲是双眼皮,儿子是单眼皮这种现象在生物学上称为___________。
(2)假设控制双眼皮的基因(A)相对于单眼皮基因(a)为显性,则父亲的基因组成为___________,儿子的基因组成为___________。
(3)小明体细胞的染色体组成为22对常染色体+XY性染色体。其中的X染色体来自于___________,Y染色体来自于___________。
(4)白化病是由隐性基因(r)控制的一种遗传病,它导致黑色素合成缺陷,从而表现为皮肤等的色素缺陷。如果小明的母亲已经怀孕,你认为她生一个正常(没有白化病)女儿的机会是___________。由于遗传病多发生在血缘关系比较近的家庭中,所以我国婚姻法明确规定禁止___________。
【答案】(1) ①. 性状
②. 变异
(2) ①. Aa ②. aa
(3) ①. 母亲 ②. 父亲
(4) ①. 37.5%(3/8) ②. 近亲结婚(直系血亲和三代以内的旁系血亲结婚)
【解析】
【分析】1.生物体的某些性状是由一对基因控制的,当控制某种性状的一对基因都是显性或一个是显性、一个是隐性时,生物体表现出显性基因控制的性状;当控制某种性状的基因都是隐性时,隐性基因控制的性状才会表现出来。
2.在一对相对性状遗传过程中,子代个体中出现了亲代没有的性状,新出现的性状一定是隐性性状,亲代的基因组成是杂合体。
【小问1详解】
生物体的形态特征、生理特征和行为方式叫做性状。同种生物同一性状的不同表现形式称为相对性状。因此表中涉及到的人的眼睑、酒窝、惯用左右手、肤色等是生物体的形态特征,属于性状。遗传是指亲子间的相似性;变异是指亲子代和子代个体间的差异。父亲是双眼皮,儿子是单眼皮,这说明了亲子代之间在性状上的差异性,是生物的变异现象。
【小问2详解】
已知控制双眼皮的基因(A)相对于单眼皮基因(a)为显性。儿子为单眼皮,控制单眼皮的基因一定是aa,根据其基因由父母各提供一个可知,父亲双眼皮的基因组成为Aa,母亲的单眼皮基因组成为aa。
【小问3详解】
人的体细胞内的23对染色体,有一对染色体与人的性别有关,叫做性染色体;男性的性染色体是XY,女性的性染色体是XX,这样男性产生的精子就有两种,一种是含有X染色体的,另一种是含Y染色体的,女性产生的卵细胞只有一种,是含有X染色体的。如果含X染色体的卵细胞与含X染色体的精子相融合,那么受精卵的性染色体就是XX,由它发育成的孩子就是女孩;如果含X染色体的卵细胞与含Y染色体的精子相融合,那么受精卵的性染色体就是XY,由它发育成的孩子就是男孩。可见小明体细胞的XY性染色体,其中的X染色体来自于母亲,Y染色体来自于父亲。
【小问4详解】
白化病是受隐性基因控制的遗传病,白化病人的基因组成可表示为rr,正常肤色人的基因组成可表示为是RR或Rr。根据“父母不患病,但是生了一个白化病的儿子”可知,白化病儿子基因中的rr基因来自父母,故该父母的基因组成为Rr、Rr,遗传图解如下:
由于男性可产生数量相等的X精子与Y精子,加之它们与卵子结合的机会相等,所以每次生男生女的概率是相等的,即生男孩的概率是50%,生女孩的概率也是50%。 所以,这对父母再生一个正常的女儿概率=孩子表现正常的概率×孩子性别为女孩的概率=75%×50%=37.5%(3/8)。我国婚姻法已明确规定,禁止直系血亲和三代以内的旁系血亲结婚。原因是近亲带有相同隐性遗传致病基因的可能性较大,近亲结婚所生的孩子患有遗传病的可能性较大。
36. 《红楼梦》中,贾宝玉、林黛玉分别是贾母的孙于和外孙女,他们的爱情悲剧令人唏嘘不已。读者们常常想象他们终成眷属后的幸福生活,请你利用所学遗传学知识分析假如这对恋人结婚后的结果:
(1)婚后宝玉想要黛玉给他生一个男孩,而黛玉想要一个女孩,请问生男生女决定于宝玉还是黛玉?___________
(2)假设他们婚后想生育一个小孩,这个小孩为女孩的机会有多大?___________
A. 0% B. 50% C. 80% D. 100%
(3)假设宝玉与黛玉都为双眼皮,而生育的这个孩子为单眼皮,则黛玉控制眼皮单双的基因组成是( )
A. AA B. aa C. Aa D. AA或Aa
(4)宝玉与黛玉都有一头漂亮的黑发,而他们孩子的头发明显泛黄,这种子代个体与亲代个体不相似的现象在遗传学上叫做___________。
(5)他们孩子的眉毛与黛玉的眉毛一模一样,这是因为控制黛玉眉毛性状的基因经( ),传递给了她的孩子。
A. 精子和卵细胞 B. 精子 C. 卵细胞 D. 体细胞
(6)贾家和林家都没有先天性聋哑忠者,但大夫诊断宝玉与黛玉的孩子患了先天性聋哑病,这很可能是___________结婚的结果。
【答案】(1)宝玉 (2)B (3)C (4)变异 (5)C (6)近亲
【解析】
【分析】(1)男女体细胞中都有23对染色体,有22对染色体的形态、大小男女的基本相同,其中有一对染色体在形态、大小上存在着明显差异,这对染色体与人的性别决定有关,称为性染色体。男性的性染色体是XY,女性的性染色体是XX。
(2)性状的遗传实质上是亲代通过生殖细胞把基因传递给了子代,在有性生殖过程中,精子与卵细胞就是基因在亲子代间传递的桥梁。
【小问1详解】
男性的性染色体是XY,女性的性染色体是XX;在产生生殖细胞的过程中,女性产生的卵细胞仅含X染色体,男性产生的精子含X或Y染色体。当卵细胞X与精子Y结合的受精卵为XY时,受精卵发育为男孩;当卵细胞X与精子X结合的受精卵为XX时,该受精卵发育为女孩。可见,生男生女主要决定于宝玉的哪一种精子与黛玉的卵细胞相融合。
【小问2详解】
由于男性可产生数量相等的X精子与Y精子,加之它们与卵子结合是随机的,所以每次生男生女的概率是相等的。从理论上讲,生男生女的可能性各是50%。因此,假设他们婚后生育一个小孩,这个小孩为女孩的机会是50%。
故选B。
【小问3详解】
在一对相对性状的遗传过程中,子代个体中出现了亲代没有的性状,新出现的性状一定是隐性性状,由一对隐性基因控制,亲代的性状是显性性状,亲代的基因组成是杂合的。所以,根据“宝玉与黛玉都为双眼皮,而生育的这个孩子为单眼皮”可知,双眼皮是显性性状(AA或Aa),单眼皮是隐性性状(aa)。单眼皮孩子的基因组成是aa, 一个a基因来自父方,一个a基因来自母方,又因为父母均为双眼皮,各含有一个显性基因A,因此父亲和母亲的基因组成都为Aa。
故选C。
【小问4详解】
生物的亲代与子代之间以及子代的个体之间在性状上的差异叫变异。宝玉与黛玉都有一头漂亮的黑发,而他们孩子的发质明显泛黄,这种子代个体与亲代个体不相似的现象在遗传学上叫作变异。
【小问5详解】
生物体的各种性状都是由基因控制的,性状的遗传实质上是亲代通过生殖细胞把基因传递给了子代。在有性生殖过程中,精子与卵细胞就是基因在亲子代间传递的桥梁。因此,他们孩子的眉与黛玉的眉毛一模一样,这是因为控制黛玉眉毛性状的基因通过卵细胞遗传给了他们的孩子。
故选C。
【小问6详解】
血缘关系越近,遗传基因越相近,近亲携带相同隐性致病基因的可能更大。近亲结婚时,夫妇双方携带的隐性致病基因可能同时传递给子女,大大提高了隐性遗传病的发病率。所以,贾家和林家都没有先天性聋哑忠者,但大夫诊断宝玉与黛玉的孩子患了先天性聋哑病,这很可能是近亲结婚的结果。
五、实验探究题(本大题共1小题,共8.0分)
37. 近几年,人们主要采用粉碎后堆肥还田的方法处理城乡公共绿地上大量枯枝落叶等垃圾。在堆肥的过程中,细菌和真菌的作用是不可低估的。某兴趣小组同学在老师的帮助下开展了“细菌对落叶的分解作用”的实验研究,实验方案及实验现象如表所示:
组别
实验材料及数量
实验材料处理
控制条件
实验现象
甲组
形状,大小相似的杨树落叶10片
①清洗,灭菌②置于无菌环境
适宜的温度、湿度
一周后杨树叶无变化
乙组
同甲组
①清洗,灭菌②接种细菌③置于无菌环境
A
一周后杨树叶出现腐烂
根据上述实验回答下列问题:
(1)该兴趣小组同学提出的问题是___________。
(2)补充实验记录表:表中A处填写的内容是___________。
(3)该实验的变量是___________,实验时取10片杨树叶,而不是1片,目的是___________。
(4)通过该实验得出的结论是___________。
(5)细菌属于原核生物,它和真菌在结构上的主要区别是细菌细胞内没有成形的___________。细菌和真菌细胞内没有___________,只能利用现成的有机物生活,常常作为分解者参与自然界的___________。
【答案】(1)细菌对落叶有分解作用吗
(2)适宜的温度、湿度
(3) ①. 细菌 ②. 避免偶然性,使实验结果更准确
(4)细菌对落叶有分解作用
(5) ①. 细胞核 ②. 叶绿体 ③. 物质循环
【解析】
【分析】(1)对照实验:在研究一种条件对研究对象的影响时,所进行的除了这种条件不同以外,其它条件都相同的实验。在实验中,控制变量和设置对照实验是设计实验方案必须处理好的两个关键问题。
(2)细菌和真菌的生活需要一定的条件,如水分、适宜的温度、还有有机物。分解者指的是细菌、真菌等营腐生生活的微生物,它们将动植物残体等含有的有机物分解成简单的无机物,归还到无机环境中,促进了物质的循环。
【小问1详解】
因为这个实验的目的是探究细菌对植物遗体的分解作用,所以提出的问题是:细菌对落叶有分解作用吗?
【小问2详解】
据表中内容可见:甲组与乙组形成以细菌为变量的对照实验,对照实验除变量外,其他条件要相同,所以表中A处是“适宜的温度、湿度”。
【小问3详解】
本实验是为了探究“细菌对植物遗体的分解作用”。在设计对照实验时,A组和B组除了细菌的有无这个条件不同外,其他条件相同且适宜。而这个唯一的不同条件,就是该对照实验的变量。每组只用少量的实验材料或生物个体做实验不科学,可能因实验材料或生物个体自身原因等偶然性而影响实验结果。因此,实验材料或生物个体的数量要多,这样可以减少其他因素的影响而导致的误差,排除偶然性,增强实验的准确性、可靠性。所以,为避免偶然性,使实验结果更准确,每组用10片树叶而不是1片。
【小问4详解】
据实验现象“甲组没有接种细菌,一周后杨树叶无变化;乙组接种了细菌,一周后杨树叶出现腐烂”可知该实验的结论是:细菌对落叶有分解作用。
【小问5详解】
细菌为单细胞生物,基本结构有细胞壁、细胞膜、细胞质和DNA集中的区域,没有成形的细胞核。真菌细胞的结构有细胞壁、细胞核、细胞质、细胞膜和液泡等。所以,细菌与真菌相比较,细菌在细胞结构上的主要不同是:细菌没有成形的细胞核。细菌和真菌没有叶绿体,大多数细菌和真菌只能利用现成的有机物生活,并把它分解为简单的无机物,它们作为生态系统中的分解者参与自然界的物质循环。
相关试卷
这是一份福建省福州市福州琅岐中学2021-2022学年八年级上学期期末生物试题(含答案),共13页。试卷主要包含了单选题,选择题组,判断题,综合题,资料分析题,实验探究题等内容,欢迎下载使用。
这是一份福建省福州市屏东中学2021-2022学年七年级上学期期末生物试题,文件包含精品解析福建省福州市屏东中学2021-2022学年七年级上学期期末生物试题解析版docx、精品解析福建省福州市屏东中学2021-2022学年七年级上学期期末生物试题原卷版docx等2份试卷配套教学资源,其中试卷共28页, 欢迎下载使用。
这是一份福建省福州市2021-2022学年七年级上学期期末生物试题,文件包含精品解析福建省福州市2021-2022学年七年级上学期期末生物试题解析版docx、精品解析福建省福州市2021-2022学年七年级上学期期末生物试题原卷版docx等2份试卷配套教学资源,其中试卷共26页, 欢迎下载使用。