安徽省定远县育才学校2022—2023学年高二上学期期末考试历史模拟卷
展开
这是一份安徽省定远县育才学校2022—2023学年高二上学期期末考试历史模拟卷,文件包含高二历史期末docx、高二历史答题卷docx、高二历史期末参考答案docx等3份试卷配套教学资源,其中试卷共15页, 欢迎下载使用。
高二历史答题卷一、单项选择题( 每小题2分,50分 ) 12345678910111213 141516171819202122232325 二、材料分析题(本大题共3小题,共50分。)26.(18分) (1)(4分)_________ ________ _______________ (2)(6分)_________________ _________________ ____________ (3)(8分)_________________ _________________ ____________ 27.(14分)(1)(8分)_________ ________ _________________ _______________ _________________ ____________ (2)(6分)________________ _________________ ____________ ____ ___ ____ __ ________ ________ _________ 28.(18分)(1)(10分)_________ ________ ___________ ____ __ ____ _ _ __ (2)(8分)_________ ________ _________________ ______ _________________ _________________ ________
相关试卷
这是一份安徽省滁州市定远县育才学校2022-2023学年高一下学期期末考试历史试卷+,共16页。试卷主要包含了选择题,材料解析题等内容,欢迎下载使用。
这是一份安徽省滁州市定远县育才学校2022-2023学年高二下学期期末考试历史试卷+,共13页。试卷主要包含了选择题,材料解析题等内容,欢迎下载使用。
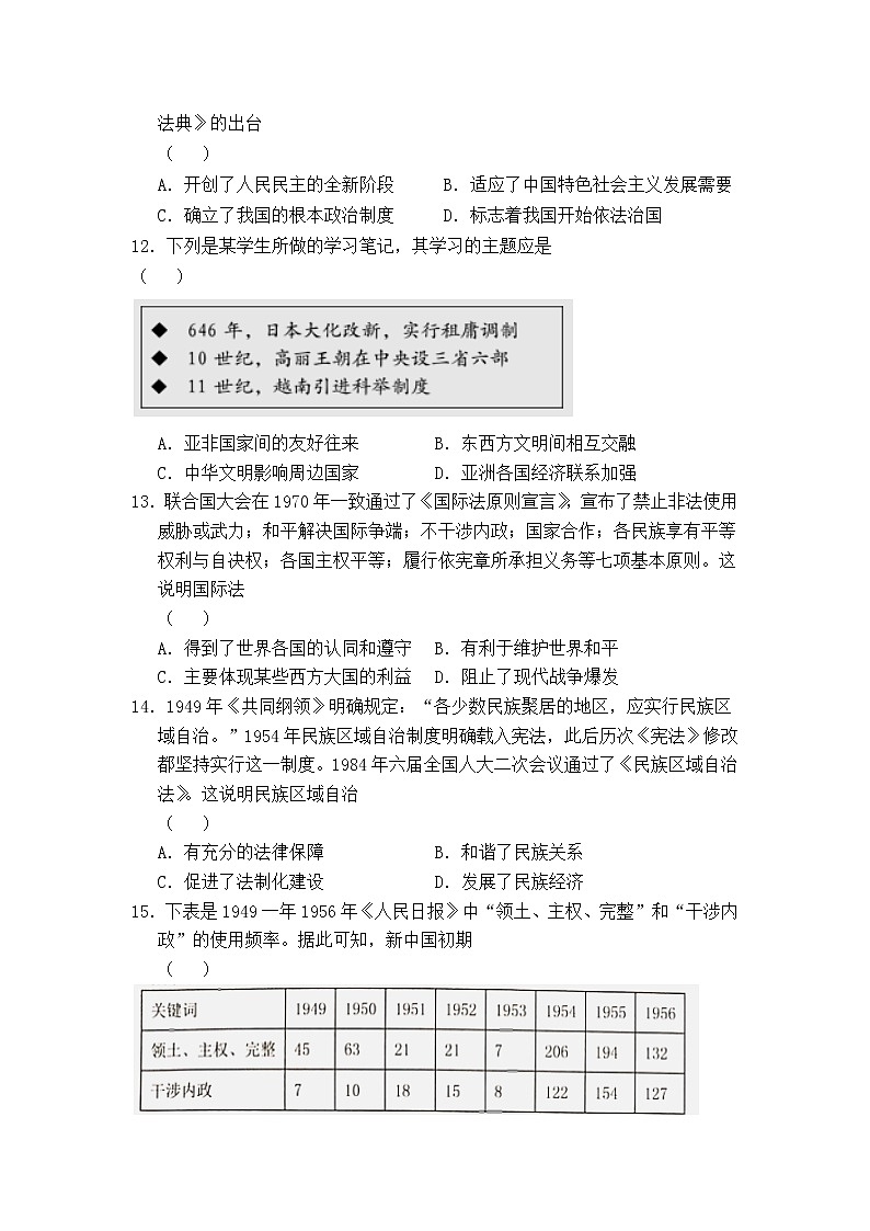
这是一份2022-2023学年安徽省滁州市定远县育才学校高二上学期期末考试历史试题(Word版),共12页。试卷主要包含了选择题等内容,欢迎下载使用。

