


浙江省丽水市2021-2022学年高一地理上学期期末试题(Word版附解析)
展开
这是一份浙江省丽水市2021-2022学年高一地理上学期期末试题(Word版附解析),共25页。试卷主要包含了01, 地球与金星的共同特征是, 甲时期鱼类化石指示, 乙地质年代, 此次地震的震源位于, 地震发生时,正确的避灾方法是, 图中虚线圈内磨损的字最可能是, 邮票中地貌景观的主要特征是等内容,欢迎下载使用。
丽水市2021学年第一学期普通高中教学质量监控
高一地理试题卷2022.01
本试题卷分选择题和非选择题两部分,共8页,满分100分,考试时间90分钟。
考生注意:
1.答题前,请务必将自己的姓名、准考证号用黑色字迹的签字笔或钢笔分别填写在试题卷和答题纸规定的位置上。
2.答题时,请按照答题纸上“注意事项”的要求,在答题纸相应的位置上规范作答,在本试题卷上的作答一律无效。
选择题部分
一、单项选择题(本大题共25小题,每小题2分,共50分。每小题列出的四个备选项中只有一个是符合题目要求的,不选、多选、错选均不得分)
1. 太阳活动是太阳释放能量的不稳定现象,对地球的影响有( )
A. 太阳活动峰年天气变化平稳 B. 耀斑爆发导致长波通信中断
C. 太阳活动谷年磁暴现象增多 D. 太阳风使高纬出现极光现象
【答案】D
【解析】
【详解】根据观察发现,太阳活动峰年往往极端天气出现的频率较高,天气变化不平稳,A错误;耀斑爆发使得太阳向外释放大量高能带电粒子流和强烈射电,会扰乱地球的电离层,从而影响地球上的无线电短波通讯,对长波通信影响不明显,B错误;太阳活动谷年,太阳释放的高能带电粒子流和射电相对较少,这些物质对地球磁场的干扰也较弱,因此磁暴现象应减少,C错误;太阳风就是太阳向外释放的高能带电粒子流,这些物质到达地球后,受到地球磁场的引导,向两极高空运行,与当地高层大气相互作用,使高纬出现极光现象,D正确。故选D。
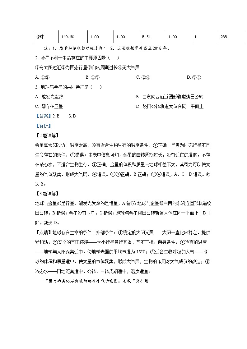
下表为金星与地球的基本数据对比表。完成下面小题。
名称
与太阳的距离/(×106km)
质量1
体积1
平均密度/(g/cm3)
自转周期/天
已知卫星数/个
表面温度/K
金星
108.20
0.82
0.86
5.24
243.69
0
737
地球
149.60
1.00
1.00
5.51
1.00
1
288
注:1.质量和体积都以地球为1;2.卫星数据资料截至2018年。
2. 金星不利于生命存在的主要原因是( )
①离太阳过近②为固态行星③自转周期过长④无大气层
A. ①② B. ①③ C. ②④ D. ③④
3. 地球与金星的共同特征是( )
A. 能发光发热 B. 自东向西沿近圆形轨道绕日公转
C. 都存在卫星 D. 绕日公转轨道大体在同一平面上
【答案】2. B 3. D
【解析】
【2题详解】
金星离太阳过近,温度太高,没有适合生物生存的温度条件,①正确;是否为固态行星不是生命存在的条件,②错误;由表中信息可知,金星的自转周期过长,没有适宜的温度,不存在液态水,不适合生物生存,③正确;金星的体积和质量与地球相差不大,其引力可以使大量的气体聚集,形成大气层,④错误。①③正确,B正确;②④错误,A、C、D错误。故选B。
【3题详解】
地球与金星都是行星,能发光发热的是恒星,A错误;地球与金星都自西向东沿近圆形轨道绕日公转,B错误;金星没有卫星,C错误;地球与金星绕日公转轨道大体在同一平面上,D正确。故选D。
【点睛】地球存在生命的条件:外部条件:①稳定的太阳光照——太阳一直比较稳定,提供光和热;②安全的宇宙环境——大小行星各行其道,互不干扰。自身条件:①适宜的温度——地球与太阳距离适中,使地球表面的平均气温为15°C;②适合生物呼吸的大气——地球的体积和质量适中,使大量的气体聚集,形成大气层,生物的作用对大气成份的改造;③液态水——日地距离适中,公转、自转周期适中,温度适宜。
下图为两类化石出现的地质年代示意图。完成下面小题
4. 甲时期鱼类化石指示( )
A. 陆地森林环境 B. 氧化环境 C. 海洋沉积环境 D. 还原环境
5. 乙地质年代( )
A. 裸子植物繁盛,是重要的造煤期 B. 地壳运动剧烈,出现若干大片陆地
C. 形成了现代地貌格局及海陆分布 D. 末期,鱼类和两栖类动物全部灭绝
【答案】4. C 5. A
【解析】
【4题详解】
化石是确定所在地层的年代和古地理环境的重要依据,鱼类生活在水体中,化石在沉积过程中形成,因此鱼类化石指示海洋沉积环境,A错误,C正确;鱼类不能指示出氧化还是还原环境,BD错误。故选C。
【5题详解】
乙图和地质年代说明当时的地质年代是中生代,该时代裸子植物繁盛,是重要的造煤期,A正确;地壳运动剧烈,出现若干大片陆地的时代是古生代,B错误;新生代形成了现代地貌格局及海陆分布,C错误;古生代末期发生了地球生命史上最大的物种灭绝事件(二叠纪灭绝事件),95%的生物灭绝,D错误;故选A。
【点睛】中生代的构造运动导致泛大陆解体,晚新生代的构造运动导致青藏高原和喜马拉雅山的形成。
2021年11月7日9时35分,湖北省襄阳市保康县(32.08°N,111.07°E)发生3.0级地震,震源深度8千米,部分地区震感明显。下图为中国局部地壳等厚度线分布图。完成下面小题。
6. 此次地震的震源位于( )
A. 地幔 B. 软流层 C. 地壳 D. 外核
7. 地震发生时,正确的避灾方法是( )
①整理贵重物品,等待救援
②住在高楼应乘电梯到楼下空旷地带
③如条件允许,应及时有序地撤离到安全地带
④如果来不及,在室内应选择蹲坐在较结实、能掩体的家具旁
A. ①② B. ③④ C. ②③ D. ①④
【答案】6. C 7. B
【解析】
【6题详解】
地壳的平均厚度是17km,由此次地震发生在陆地上且震源深度8千米可知,此次地震的震源位于地壳,C正确;地幔和软流层的深度一般大于33km,AB错误;外核的深度一般大于2900km,D错误。故选C。
【7题详解】
地震发生时,要及时避震,不能贪恋贵重物品,①错误,排除AD;住在高楼的住户,发生地震时不能乘坐电梯,②错误,排除C;地震发生时,如条件允许,应及时有序地撤离到安全地带,如果来不及,在室内应选择蹲坐在较结实、能掩体的家具旁,③④正确,选B。
【点睛】个人层面针对地震的防避:了解生活所在地的地震风险等级、居住房屋的结构和防震性能。地震发生时,需要根据自己所处环境,迅速采取有效保护及科学自救措施。地震后要注意预防和避免次生灾害的影响。
小明是集邮爱好者,下图为他收藏的一张反映祖国风光的邮票。完成下面小题。
8. 图中虚线圈内磨损的字最可能是( )
A. 海南海蚀柱地貌 B. 内蒙古雅丹地貌 C. 桂南喀斯特地貌 D. 浙西南峡谷地貌
9. 邮票中地貌景观的主要特征是( )
A. 地表破碎,沟壑纵横 B. 山坡陡峭,远望如林
C. 风蚀土堆,垄槽相间 D. 山高谷深,谷底狭窄
【答案】8. C 9. B
【解析】
【8题详解】
图中的地貌景观是峰林,属于喀斯特地貌,主要是流水溶蚀作用形成的,主要分布在我国广西、贵州、云南东部等地,故图中虚线圈内磨损的字最可能是桂南喀斯特地貌,C正确。海南海蚀柱地貌主要分布在海岸附近,主要是由海水侵蚀作用形成,不会呈现峰林的景观,A错误。雅丹地貌现泛指干燥地区一种风蚀地貌,河湖相土状沉积物所形成的地面,经风化作用、间歇性流水冲刷和风蚀作用,形成与盛行风向平行、相间排列的风蚀土墩和风蚀凹地(沟槽)地貌组合。内蒙古雅丹地貌形成于干旱的环境,而图中的景观反应的是湿润地区,B错误。浙西南峡谷地貌是流水侵蚀形成的,与图中景观不符,D错误。故选C。
【9题详解】
邮票中地貌景观是喀斯特地貌,受流水溶蚀作用形成。读图可知,该景观具有山坡陡峭,远望如林的特点,B正确。地表破碎,沟壑纵横指的是黄土高原受流水侵蚀作用形成的景观;风蚀土堆,垄槽相间是干旱地区受风力侵蚀形成的景观;山高谷深,谷底狭窄是河流上游受流水侵蚀形成的地貌景观,均与邮票中地貌景观不相符,A、C、D错误。故选B。
【点睛】喀斯特地貌又称岩溶地貌,是可溶性岩石(以石灰岩为主)受地表水、地下水的溶蚀作用和伴随的机械作用所形成的各种地貌。喀斯特地貌分为喀斯特溶蚀地貌和喀斯特沉积地貌。喀斯特溶蚀地貌主要包括溶沟和石芽、峰林和孤峰,以及溶斗和地下溶洞等;喀斯特沉积地貌主要有各种形态的石钟乳、石笋、石柱和钙华等。
印度洋西部索科特拉岛上有一种奇特的树种,树冠形如雨伞,由于树液或树脂呈深红色,类似血液,被称为“龙血树”(见下图)。完成下面小题。
10. 索科特拉岛的环境特征为( )
A. 降水少光照强 B. 终年高温多雨 C. 植被群落复杂 D. 土壤深厚肥沃
11. 龙血树的独特形态主要利于其( )
A. 抗寒抗旱 B. 收集雨水 C. 蒸腾散热 D. 防风固沙
【答案】10. A 11. B
【解析】
【10题详解】
由材料可知,索科特拉岛位于印度洋西部,由图中景观特征可以看出,该地植被稀少,推测该岛降水少,气候干旱,晴天多,光照强,A正确,B、C错误。气候干旱,降水少,植被稀少,该环境下形成的土壤土层薄且贫瘠,D错误。故选A。
【11题详解】
索科特拉岛位于印度洋西部,纬度低,降水少,属于热带沙漠气候。为了适应岛上炎热少雨的环境,索科特拉龙血树进化出了蜡质保水的叶子,并利用骤然展开的树冠营造了面积尽可能大的树阴。树下的阴影一方面可以减少根系附近土壤中水分的蒸发,另一方面,还能保护附近的树木幼苗。更重要的是,这种巨伞一样的树阴,还能起到“漏斗”的作用,在天空偶然出现一点降雨时,将宝贵的雨水充分收集起来,并通过直直的树干导入每棵树的根系附近,从而增加对降水的利用效率,B正确。索科特拉岛位于印度洋西部,纬度低,气温高,A错误。龙血树位于炎热少雨的热带沙漠气候区,为适应环境,应尽量减少蒸腾作用,C错误。龙血树的独特形态防风固沙的效果不明显,D错误。故选B。
【点睛】环境因素如光照、温度和雨量等会影响植物的生长和分布,因此形成了不同的植被。
气象气球是携带仪器升空进行高空气象观测的平台,一般上升高度可达30km。完成下面小题。
12. 气象气球穿越对流层最厚的是( )
A. 冬季低纬地区 B. 夏季中纬地区 C. 冬季高纬地区 D. 夏季低纬地区
13. 一般情况下,气象气球上升过程中( )
A. 水汽和杂质含量逐渐增加 B. 在2km处臭氧含量最高
C. 4~5km气温逐渐下降 D. 在23km处遭遇狂风暴雨
【答案】12 D 13. C
【解析】
【12题详解】
气温越高,空气对流越旺盛,对流层的厚度越厚,所以低纬地区比高纬地区厚,夏季比冬季厚。D正确,A、B、C错误。故选D。
【13题详解】
由材料可知,气象气球一般上升高度可达30km,从下往上经对流层进入到平流层。对流层是大气垂直分层中的最下层,集中了大气质量的四分之三和几乎全部的水汽、杂质,气象气球上升过程中水汽和杂质含量逐渐减少,A错误;臭氧层位于平流层,22-27千米臭氧含量最高,B错误;4~5km是对流层,对流层气温随高度的增加而递减,气象气球上升过程中气温逐渐下降,C正确;在23km处是平流层,整个大气质量的3/4和几乎全部的水汽、固体杂质都集中在对流层,通过对流运动上升、降温,成云致雨,风、云、雨、雪等现象均发生在对流层,D错误。故选C。
【点睛】大气的垂直分层:对流层:集中了大气质量的四分之三和几乎全部的水汽、杂质,厚度随纬度变化而变化。低纬厚度约17-18千米:中纬厚度约10-12千米:高纬厚度约8-9千米。特点:气温随高度的增加而递减,空气对流运动显著,天气现象复杂多变;平流层:有大量吸收紫外线的臭氧层,高度为自对流层顶至50-55千米。特点:气温随高度的增加而上升,大气以平流运动为主,天气晴朗,有利于高空飞行;高层大气:自平流层顶至2000-3000千米高空。特点:空气密度很小,气压很低,高空有电离层,有利于无线电通讯。
14. 为研究不同盐度海域之间的海水运动状况,某中学地理实践小组开展了如下实验。同时打开上下两个开关,则( )
实验材料
红色、蓝色墨水;盐;水;搅拌棒
实验步骤
①将连通器的两个开关都打开,向内注水,使水没过上层通道,静止保持稳定状态;
②将连通器两个开关都关上;
③在连通器一侧水中加入足量的盐,搅拌使其充分溶解;
④在含盐侧水中加入五滴蓝色墨水,在不含盐侧水中加入五滴红色墨水;
⑤待颜色稳定后,同时打开上下两个开关。
实验观测
不同盐度水体之间的水流运动状况
A. 上部由红墨水流向蓝墨水,下部由蓝墨水流向红墨水
B. 上部由红墨水流向蓝墨水,下部由红墨水流向蓝墨水
C. 上部由蓝墨水流向红墨水,下部由红墨水流向蓝墨水
D. 上部由蓝墨水流向红墨水,下部由蓝墨水流向红墨水
【答案】A
【解析】
【详解】向水中加盐则盐度增大,水的密度增大,压强变大,将连通器上下两个开关打开后,依据连通器原理,压强大的蓝墨水会从下方流向红墨水;而红墨水盐度小,密度小,压强小,会从上方流向蓝墨水,形成一个流动的系统。A正确,B、C、D错误。故选A。
下图为地球大气受热过程示意图。完成下面小题。
15. 火烧云是指日出或日落时出现的赤色云霞,与火烧云形成密切相关的是( )
A. ① B. ② C. ③ D. ④
16. 深秋,北方农民会在农田人造烟幕以减轻农作物冻害,其原理是( )
A. 增加大气吸收的太阳辐射 B. 减少到达地面的太阳辐射
C. 减少大气反射的地面辐射 D. 增加大气吸收的地面辐射
【答案】15. C 16. D
【解析】
【15题详解】
空气分子和空气里飘浮着无数细小的灰尘和水滴,它们都能够把太阳的各色光线分散开来,这叫作散射作用。太阳光中的光波波长越短的,像紫色、蓝色光就很容易被散射开来;波长越长的,像红色、橙色光就不容易散射。早晨或傍晚,太阳光是斜射的,它通过空气层的路程比较长,受到散射就减弱得很厉害。减弱得最多的是紫色光,减弱得最少的是红色或橙色光。这些减弱后的彩色阳光,照射在天空中、云层上,就形成鲜艳夺目的彩霞。火烧云就是指日出或日落时出现的赤色云霞。故与火烧云形成密切相关的是散射作用。根据所学知识读图可知,①表示大气对太阳辐射的反射作用,②表示地面对太阳辐射的反射作用,③表示大气对太阳辐射的散射作用,④表示大气逆辐射,C正确,A、B、D错误。故选C。
【16题详解】
人造烟幕的主要成分是颗粒物、水汽和二氧化碳等,这些物质对地面长波辐射的吸收能力很强,然后通过大气逆辐射将地面损失的大部分能量还给地面,对地面起保温作用,从而减轻农作物冻害,D正确,A、B、C错误。故选D。
【点睛】太阳辐射穿过大气层时受大气的吸收、反射和散射作用,从而使到达地面的太阳辐射受到削弱。大气主要依靠吸收地面长波辐射增温,大气增温后又以大气辐射的形式把能量返还给地面,称为大气逆辐射,从而实现对地面的保温作用。
2000年以来,Argo全球海洋观测网已在全球投放了约1.6万个卫星跟踪式探海浮标,用以收集世界海洋温度和盐度信息。下图为浮标工作过程示意图。完成下面小题。
17. 浮标上升过程中,密度变幅最大的是( )
A. 副热带海区 B. 赤道海区 C. 中纬度海区 D. 高纬度海区
18. Argo将观测范围设定为自海面到水深2000米处,主要因为( )
A. 水压适度有利于保护浮标 B. 技术限制了探测深度加深
C. 2000米以下深度海水性质变化较小 D. 2000米以下深度与人类活动联系小
【答案】17. B 18. C
【解析】
【17题详解】
在水平方向上,海水表层密度大致由赤道向两极递增,赤道海区表层海水密度相对于副热带海区、中纬度海区以及高纬度海区更小。在垂直方向上,随着深度的增加,从海平面垂直向下,海水密度增大,水深达2000米以下,密度基本不变。由此分析可知,浮标从海平面以下2千米上升过程中,赤道海区海水密度增大的幅度更大,海水密度变化最为显著,B正确;副热带海区、中纬度海区和高纬度海区均没有赤道海区变化幅度大,A、C、D错误。故选B。
【18题详解】
Argo全球海洋观测网主要收集的是世界海洋温度和盐度信息,将观测范围设定为自海面到水深2000米,其主要是因为海水温度和盐度从海平面到2000米以内变化较为明显,2000米以下则保持较为稳定的状态,C正确。与保护浮标关系不大,且水深2000米处水压大,A错误。观测范围的设定不是因为探测技术的限制,B错误;Argo观测范围是自海面到水深2000米处,不是只观测2000米以下深度,海面与人类活动联系大,D错误。故选C。
【点睛】海水密度的分布规律:水平方向上,海水密度大致随着纬度的增加而增加;垂直方向上,海水密度随着深度的增大而增加,在表层至1000米深度,海水密度随深度增加而迅速增大,在2000米以下的地区海水密度基本不变。
2021年10月12日中国正式设立第一批国家公园,其中包括海南热带雨林国家公园、武夷山国家公园、东北虎豹国家公园、大熊猫国家公园。下图为其中某个国家公园植被景观图。完成下面小题。
19. 图示景观位于( )
A. 海南热带雨林国家公园 B. 武夷山国家公园
C. 东北虎豹国家公园 D. 大熊猫国家公园
20. 在大尺度上,影响海南到东北植被变化的主导因素是( )
A. 热量 B. 水分 C. 土壤 D. 地形
21. 可用于绘制国家公园内东北虎活动路线的地理信息技术是( )
A. RS B. GNSS C. GIS D. VR
【答案】19. A 20. A 21. C
【解析】
【19题详解】
读图可知该景观展示是山竹,属于热带水果之一,因此图示景观位于海南热带雨林国家公园,A正确;武夷山国家公园、大熊猫国家公园位于亚热带,BD错误;东北虎豹国家公园位于温带,C错误;故选A。
【20题详解】
海南到东北植被变化的主导因素是纬度的变化导致的热量变化,A正确;海南到东北植被变化也受到水分、土壤和地形的影响,但这些不是主导因素,BCD错误,故选A。
【21题详解】
绘制国家公园内东北虎活动路线需要采集东北虎的相关数据,再对数据进行处理和分析以及输出,因此绘制国家公园内东北虎活动路线的地理信息技术是地理信息系统,即GIS,选C;RS用于监测,但不能用于绘制路线,A错误;GNSS用于定位,B错误;VR用于虚拟应用,D错误;故选C。
【点睛】虚拟现实技术(VR)是一种可以创建和体验虚拟世界的计算机仿真系统,它利用计算机生成一种模拟环境,使用户沉浸到该环境中。
下图为西北地区资源环境承载力的“短板效应”示意图。完成下面小题。
22. 从资源角度考虑,a代表的资源为( )
A. 土地资源 B. 水资源 C. 矿产资源 D. 气候资源
23. 为提高该地资源环境承载力应( )
A. 大力开发矿产资源 B. 降低对外开放程度
C. 提高人均消费水平 D. 提高资源利用效率
【答案】22. B 23. D
【解析】
【22题详解】
根据“木桶理论”,一只木桶盛水的多少,并不取决于桶壁上最高的那块木板,而是取决于桶壁上最短的那块。我国西北地区深居内陆,气候干旱,水资源最为缺乏,是影响其环境承载力的短板,因此从资源角度考虑,a代表的资源为水资源,B正确。西北地区的土地资源、矿产资源和气候资源比较丰富,不属于限制环境承载力的短板因素,ACD错误。故选B。
【23题详解】
由上题分析可知,制约该地环境承载力的因素是水资源,节约水资源,提高资源利用效率可以提高该地资源环境承载力,D正确。大力开发矿产资源对环境污染大,且当地水资源短缺,容易引发生态环境问题,A错误。扩大对外开放程度有利于提高该地资源环境承载力,B错误。环境承载力与居民的生活消费水平呈负相关,提高人均消费水平会降低资源环境承载力,C错误。故选D。
【点睛】影响环境承载力的因素:资源丰富程度、科技发展水平、经济发达程度、人口受教育水平、地区开放程度和生活消费水平等。
2021年夏季多地遭遇暴雨突袭,陕西西咸新区利用留存盆等科学设计减轻了暴雨危害,凸显了海绵城市建设效果。下图为留存盆景观图。完成下面小题。
24. 留存盆能帮助城市减轻暴雨危害是因为( )
A. 增加了水汽输送 B. 增加了水汽蒸发 C. 增加了地表径流 D. 增加了雨水下渗
25. 能减轻西咸新区雨涝灾害的科学措施还有( )
A. 增加蓄水设施 B. 减少城市水域面积 C. 加强污水治理 D. 增加地面硬质铺砖
【答案】24. D 25. A
【解析】
【24题详解】
读图可知留存盆相对于水泥地来说有利于增加雨水下渗,减少了地表径流,从而帮助城市减轻暴雨危害,C错误,D正确;留存盆不能增加水汽输送,A错误;留存盆短时间内减小了该地区的水汽蒸发,长期来看会增加该地区的蒸发,但是蒸发量对于暴雨的减弱程度很小,B错误;故选D。
【25题详解】
雨涝灾害的防治排水是关键,除了增加下渗,通过增加蓄水设施,使得该地区的排水有有效的去处也是减轻西咸新区雨涝灾害的科学措施,A正确;减少城市水域面积和增加地面硬质铺砖不利于降低洪峰,BD错误;雨涝灾害的成因与水体污染关系不大,C错误;故选A。
【点睛】雨涝灾害是因大雨、暴雨或长期降雨量过于集中而产生大量的积水和径流,排水不及时,致使土地、房屋等渍水、受淹而造成的灾害。
二、双项选择题(本大题共5小题,每小题3分,共15分。每小题列出的四个备选项中只有两个是符合题目要求的。每小题选两个且选对得3分,每小题选一个且选对得2分,不选、多选、错选均不得分)
下图为上海地区某日14时气温分布图。完成下面小题。
26. 形成图示气温分布的主要原因是( )
A. 市中心人口密集,生产生活排放废热多 B. 市中心气流上升多云雨,保温作用强
C. 市中心水泥路面反射率比郊区草地高 D. 市中心建筑物密集,热量不易散失
27. 能正确表示Р地近地面气温、气压状况的是( )
A. 甲 B. 乙 C. 丙 D. 丁
【答案】26. AD 27. AC
【解析】
【26题详解】
图示气温分布为市中心气温较高,产生城市热岛的原因是市中心人口密集,生产生活排放废热多和市中心建筑物密集,热量不易散失,AD正确;市中心气流上升多云雨,但图示时间为14时,此时多云雨会降低气温,与图示现象不符,B错误;若是由于市中心水泥路面反射率比郊区草地高,则会表现为市中心接收的太阳辐射较少,气温较低,与图示不符,C错;故选AD。
【27题详解】
图示P地气温高于周边,且近地面气温高于高空,因此等温面应表示为由近地面向高空弯曲,C正确,D错误;P地气温高,气流上升导致近地面P为低压,等压线由高空向近地面弯曲,A正确,B错误;故选AC。
【点睛】判断气压大小:①在垂直方向上随着高度增加气压降低。②地面冷热不均,导致同一水平面上出现气压差异,等压面发生弯曲;同一水平面上,等压面上凸处气压高,下凹处气压低。
浙江省某高中地理兴趣小组进行红壤野外观测实践,并撰写了研究性学习报告。报告中写道:红壤,剖面呈土红色,腐殖质含量高,质地较黏重,透气性差,呈酸性,并绘制了土壤剖面图(见下图)。完成下面小题。
28. 该报告的两处明显错误是( )
A. 质地较黏重 B. 腐殖质含量高 C. 淀积层和淋溶层位置 D. 母质层和母岩层位置
29. 红壤形成过程中( )
A. 成土母质决定淋溶层厚度 B. 生物是其有机质主要来源
C. 高温有利于有机质的保存 D. 地形坡度影响其土层厚度
【答案】28. BC 29. BD
【解析】
【28题详解】
红壤具有有机质含量低、酸性强、土质黏重的特点,A不符合题意。腐殖质是有机物经微生物分解转化形成的胶体物质,一般为黑色或暗棕色,是土壤有机质的主要组成部分。红壤腐殖质含量低,B符合题意。淋溶层是由于淋溶作用,使得物质迁移和损失的土层;淀积层常与淋溶层相伴存在,是土壤物质沉淀、积累的层次,淀积层应位于淋溶层之下,C符合题意。母质层和母岩层是土壤形成发育的原始物质基础,母质层为疏松的风化碎屑物质,母岩层为坚硬的岩石,母质层位于母岩层之上,D不符合题意。故选BC。
【29题详解】
结合所学知识可知,成土母质决定了土壤中的养分状况,A错误。生物是土壤有机物质的主要来源,土壤形成过程中最活跃的因素,B正确。气温高,微生物活跃,分解速度快,不利于土壤有机质的保存,C错误。地形坡度大小影响地表疏松物质的迁移速率,从而影响土层厚度,D正确。故选BD。
【点睛】影响土壤肥力的主要因素有:成土母质(决定了土壤矿物质成分和养分状况)、生物因素(有机质的提供以及土壤中的微生物对有机质的分解速度)、气候因素(湿热地区土壤化学风化作用以及淋溶作用强,冷湿环境有利于土壤有机质的积累)、时间因素(影响土壤层的厚度)以及人为因素等。
30. 为研究不同日期同一时刻的月相情况,某中学地理兴趣小组根据观察记录制作了“月相”观测模型,下图演示傍晚时刻的月相。利用该模型可知,傍晚( )
A. 上弦月亮面朝西 B. 凸月从西侧地平线落下
C. 下弦月亮面朝东 D. 满月从东侧地平线升起
【答案】AD
【解析】
【详解】读图可知,上弦月和下弦月亮面朝西,A正确,C错误;农历每月十一、十二的凸月黎明前从西方地平线落下,但农历每月十八、十九的凸月正午前后落下,B错误;满月从东侧地平线升起,D正确;故选AD。
非选择题部分
三、非选择题(本大题共3小题,共35分)
31. 下图为8月太平洋局部海洋表层等盐度分布图及澳大利亚“伦敦断桥”景观图。阅读图文材料,回答下列问题。
(1)甲洋流为____(填暖或寒)流,该洋流对沿岸气候的影响是____。
(2)形成澳大利亚“伦敦断桥”景观的主要外力作用是____。利用海水的运动,在海岸附近可开发的清洁能源主要有____。
(3)丙海域表层海水盐度高于赤道海区,取决于____;南回归线穿过的太平洋东岸表层海水盐度____(填高或低)于西岸,主要影响因素是____。
(4)请运用热力环流原理,画出白天乙地沿海的大气运动方向____,并说明理由____。
【答案】(1) ①. 寒 ②. 降温减湿
(2) ① 海浪侵蚀 ②. 波浪能/潮汐能
(3) ①. 蒸发量和降水量的对比 ②. 低于 ③. 洋流
(4) ①. 绘图如下:
②. 白天,陆地升温比海洋快,陆地形成上升气流海洋形成下沉气流,陆地近地面形成低压海洋近地面形成高压,近地面风从海洋吹向陆地。
【解析】
【分析】本大题以8月太平洋局部海洋表层等盐度分布图及澳大利亚“伦敦断桥”景观图为背景材料,涉及洋流的分布规律及对地理环境的影响、外力作用与地貌、海水盐度、热力环流等相关知识,考查学生获取和解读信息能力及综合思维能力,培养学生的人地协调观、综合思维、区域认知和地理实践力等地理核心素养。
【小问1详解】
由图可知,甲洋流由较高纬度流向较低纬度,且位于以副热带为中心的大洋环流的大洋东侧,应为寒流;寒流对沿岸气候的影响是降温减湿。
【小问2详解】
伦敦断桥处的岩石从前是突出海面与陆地连接的岬,由于海浪长时间的侵蚀冲刷作用,形成了两个圆洞,其形状犹如一座双孔拱桥,与伦敦桥有些相似,故起名为“伦敦桥”。由于海蚀和风蚀作用的不断侵蚀,与陆地连接的一个桥孔由于海浪的强烈冲击坍塌了,剩余的部分继续矗立在海中,与大陆脱离形成现在看到的断桥,于是人们又把它称为“伦敦断桥”,所以主要的外力作用是海浪侵蚀。利用海水运动,在海岸附近可开发的清洁能源主要有潮汐能、波浪能等。
【小问3详解】
海水盐度的影响因素有降水、蒸发、径流等。丙海域位于副热带海区,蒸发量大于降水量,所以表层海水盐度高于赤道地区,故取决于蒸发量和降水量的对比。南回归线穿过的太平洋为南半球中低纬度海区,大洋东岸为寒流,大洋西岸为暖流,受寒流的影响,大洋东岸的海水比大洋西岸的海水盐度低,故主要影响因素是洋流。
【小问4详解】
由于海陆热力性质差异,白天陆地吸热快,气温高,空气膨胀上升,近地面形成低气压,而高空形成高气压;同纬度的海洋吸热慢,气温低,空气收缩下沉,近地面形成高气压,而高空形成低气压,从而在近地面和高空的水平面上形成了气压差,促使大气产生水平运动,形成热力环流,箭头方向为顺时针。如图所示:
32. 阅读图文材料,回答下列问题。
材料一:《航拍中国》是一部以空中视角立体化展示中国自然和人文风貌的纪录片。暑期,小王同学观看了《航拍中国―甘肃》,不仅领略了甘肃大美河山,还做了地理笔记。
材料二:下图为中国部分区域示意图及四地景观图。
(1)玛曲湿地是世界上保存最完整、最美湿地之一。平坦的草原上,河流的____(填凹或凸)岸不断被侵蚀,____(填凹或凸)岸不断沉积,形成河曲地貌。
(2)透明梦柯冰川是祁连山区最大的山谷冰川,在甲冰川的侵蚀下会形成两壁____、谷底____的冰川槽谷。近年来,受____影响,冰川不断退缩。
(3)敦煌鸣沙山分布着多种形态的沙丘,图中呈现的为____沙丘,是风积地貌的基本形态,沙丘乙侧为____(填迎风或背风)坡。
(4)兰新高铁不仅要承受极大的温差,还要顶住12级大风的肆虐,形成风的主要能量来源是____,在铁路两侧可采取建防风林、____等措施防治风沙危害。
(5)素有“天下黄土第一塬”之称的董志塬在____作用下变破碎,____(生态环境问题)严重。试从水循环角度说明植树造林对该问题的治理作用____。
【答案】(1) ①. 凹 ②. 凸
(2) ①. 陡立 ②. 开阔 ③. 全球气候变暖
(3) ①. 新月形 ②. 迎风
(4) ①. 太阳辐射 ②. 草方格/高立式沙障
(5) ①. 流水侵蚀 ②. 水土流失 ③. 削弱地表径流,增加下渗,达到保持水土的作用。
【解析】
【分析】本大题以驻马店市的嵖岈山温泉小镇为背景材料,涉及旅游地理、区域可持续发展、农业土地利用方面等相关知识,考查学生获取和解读信息能力及综合思维能力,培养学生的人地协调观、综合思维、区域认知和地理实践力等地理核心素养。
【小问1详解】
水流在平坦地区常形成螺旋状前进的环流,使主流线偏向凹岸,形成向凹岸的强烈侵蚀,凸岸一侧因流速变缓,泥沙堆积更加突出,由于凹岸不断后退和凸岸不断前伸,其结果使河床形成一系列弯曲,犹如蛇行,形成河曲地貌。
【小问2详解】
冰川槽谷是冰川流动时刨蚀作用所形成的谷地。冰川槽谷的横剖面近似U字形,两壁边坡陡峭,谷底开阔平缓,冰川槽谷是一种常见的冰川侵蚀地貌。近年来,受全球气候变暖影响,冰川不断融化、退缩。
【小问3详解】
由图中沙丘的平面形态如一弯新月,为新月形沙丘。沙丘的缓坡是迎风坡,陡坡是背风坡,乙侧为缓坡,为迎风坡。
【小问4详解】
由于太阳辐射造成地球表面各部分受热不均匀,引起大气层中压力分布不平衡,在水平气压梯度的作用下,空气沿水平方向运动形成风。故形成风的主要能量来源是太阳辐射。可利用草方格沙障或高立式沙障等措施防治风沙对兰新高铁的危害。
【小问5详解】
董志塬位于黄土高原上,由于长期受流水侵蚀作用变得破碎,水土流失严重。植树造林,植被覆盖率增加,水流速度变慢,有利于地表水下渗,能够削弱地表径流,从而达到保持水土的作用。
33. 阅读图文材料,回答下列问题。
材料一:天津市某中学学生,针对该地某小区外来人口现状进行社会调查,并制作了调查问卷。以下是调查问卷中的部分问题:
1.您的性别是( )A.男B.女
2.您的户籍所在地是____省____市____县____村。
3.您的最高学历是( )
A.初中及以下B.高中C.专科D.本科E.硕士研究生F.博士研究生
4.您迁移到天津市的最主要原因是____。
材料二:下图为京津冀地区人口密度分布图
(1)该调查问卷可应用于外来人口性别比、____、____、____等人口迁移主题的课题研究。
(2)描述图示区域的人口分布特点,并说出主要影响因素。
(3)根据后续查阅资料,该小组发现近十年天津市增加了约92万人口,说明人口迁入对天津市的有利影响。
【答案】(1) ①. 迁入人口来源地 ②. 迁移人口受教育水平 ③. 影响人口迁移的因素
(2)分布不均,平原多山区少;地形、经济。
(3)缓解劳动力不足;促进二、三产业发展,促进经济发展;提高城镇化水平;延缓老龄化进程。
【解析】
【分析】本大题以某小区外来人口现状调查问卷为背景材料,涉及人口迁移、影响人口分布的因素、人口迁移对迁入地的有利影响等相关知识,考查学生获取和解读信息能力及综合思维能力,培养学生的综合思维、区域认知和地理实践力等地理核心素养。
【小问1详解】
由材料可知,该问卷调查中涉及性别、户籍所在地、最高学历、迁移的最主要原因等方面的内容,故该调查问卷可应用于外来人口性别比、迁入人口来源地、迁移人口受教育水平、影响人口迁移的因素等人口迁移主题的课题研究。
【小问2详解】
读《京津冀地区人口密度分布图》可知,该地区人口分布不均;东南部平原地区人口密度大,西北部山区人口密度较小;其中北京和天津人口密度很大。东南部地形以平原为主,地形平坦,土壤肥沃,工农业发达,经济发展水平高;西北部山区地形起伏大,工农业欠发达,经济发展水平较低。主要影响因素为地形、经济。
【小问3详解】
人口迁入为天津市提供大量廉价劳动力,缓解劳动力不足;促进天津市商品流动和经济的发展,促进迁入地第三产业的发展;大量人口的迁入,有利于提高城镇化水平;大量青壮年劳动力的迁入,可以降低老年人口的比重,延缓老龄化进程。
相关试卷
这是一份浙江省丽水市2021-2022学年高二地理下学期期末试题(Word版附解析),共22页。试卷主要包含了06)等内容,欢迎下载使用。
这是一份浙江省台州市2021-2022学年高一地理上学期期末试题(Word版附解析),共22页。试卷主要包含了 属于流水侵蚀地貌的是等内容,欢迎下载使用。
这是一份浙江省湖州市2021-2022学年高一地理上学期期末考试试题(Word版附解析),共19页。试卷主要包含了单项选择题,双项选择题,非选择题等内容,欢迎下载使用。