浙江省湖州市2021-2022学年高二信息技术上学期期末调研测试试题(Word版附解析)
展开
这是一份浙江省湖州市2021-2022学年高二信息技术上学期期末调研测试试题(Word版附解析),共14页。试卷主要包含了 角谷猜想描述如下,1)==n//2等内容,欢迎下载使用。
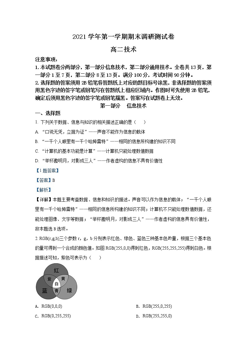
2021学年第一学期期末调研测试卷高二技术注意事项:1.本试题卷分两部分,第一部分信息技术,第二部分通用技术。全卷共13页,第一部分1至7页,第二部分8至13页。满分100分,考试时间90分钟。2.选择题的答案须用2B铅笔将答题纸上对应的题目标号涂黑,非选择题的答案须用黑色字迹的签字笔或钢笔写在答题纸上相应区域内。作图时可先使用2B铅笔,确定后须用黑色字迹的签字笔或钢笔描黑。答案写在试题卷上无效。第一部分 信息技术一、选择题1. 下列关于数据、信息与知识的相关描述正确的是( )A. “口说无凭,立据为证”——声音不能作为信息的载体B. “一千个人眼里有一千个哈姆雷特”——相同的信息所构建的知识不同C. “计算机的基本功能是计算”——计算机只能处理数值数据D. “举杯邀明月,对影成三人”——作者虚构的信息不具有价值性【1题答案】【答案】B【解析】【详解】本题主要考查数据、信息和知识的描述。声音可以作为信息的载体;“一千个人眼里有一千个哈姆雷特”——相同的信息所构建的知识不同;计算机不只能处理数值数据,还能处理图像、文字等数据;“举杯邀明月,对影成三人”——作者虚构的信息具有价值性,故本题选B选项。2. RGB(r,g,b)三个参数r,g,b分别表示红色、绿色、蓝色三种基本色量,根据三个基本色的量可得到一个合成的颜色值。如图RGB(255,0,0)得到红色,RGB(255,255,255)得到白色。根据描述可知,紫色可表示为( )A. RGB(0,0,0) B. RGB(255,0,255)C. RGB(0,255,255) D. RGB(255,255,0)【2题答案】【答案】B【解析】【详解】本题主要考查数据编码。由图可知,紫色是红色和蓝色叠加而成,红色RGB(255,0,0),蓝色RGB(0,0,255),则紫色RGB(255,0,255),故本题选B选项。3. 下列关于大数据和数据安全的描述,正确的是( )A. 数据安全不包括存储数据介质的安全B. 数据加密是为了数据的完整性而进行的操作C. 大数据蕴含巨大价值,但价值密度相对较低D. 大数据因数据体量大,只能抽样处理【3题答案】【答案】C【解析】【详解】本题主要考查大数据和数据安全。数据安全包括存储数据介质的安全;数据校验是为了数据的完整性而进行的操作;大数据蕴含巨大价值,但价值密度相对较低;大数据是对全部数据进行处理,故本题选C选项。4. 共享单车是解决城市最后一公里出行的有效方式。用户使用手机扫码租车(通过专用APP或第三方登录),以在线支付方式计时付费还车。请回答第下列小题。1. 下列不属于“共享单车”信息系统关键要素的是( )A. 扫码租车用户数据的组织B. 车辆、手机的网络连接方式C. 普通用户、VIP用户D. 红灯停、绿灯行的交通规则2. 下列关于该信息系统的描述,正确的是( )A. 该信息系统一旦建立,功能无法更改B. 通过专用APP或第三方登录,其功能必须相同C. 该信息系统依赖于网络,网络通信故障可能无法还车付费D. 该系统的数据加工能力主要由扫码用户的手机性能决定【4题答案】【答案】 ①. D ②. C【解析】【详解】本题主要考查信息系统的描述。①“共享单车”信息系统关键要素有数据、用户以及车辆硬件和网络连接方式,红灯停、绿灯行的交通规则不属于关键要素,故本题选D选项。②该信息系统一旦建立,功能可以更改;通过专用APP或第三方登录,其功能可以不相同;该信息系统依赖于网络,网络通信故障可能无法还车付费;该系统的数据加工能力由信息系统决定,故本题选C选项。5. 设某K进制数n的值为“12”,下列描述正确的是( )A. 该进制数不可能为二进制B. 若为十六进制数则比十六进制数码“E”小C. 数字“1”的权值为K2D. 该数制的数码为1~K这K个数字【5题答案】【答案】A【解析】【详解】本题主要考查进制数的转换。二进制数的数码只可以取0和1,故该进制数不可能为二进制;十六进制数“12”、“E”转换为十进制数分别是18、14,若为十六进制数则比十六进制数码“E”大;数字“1”的权值为K1;该数制的数码为0~K-1这K个数字,故本题选A选项。6. 角谷猜想描述如下:对于任意一个自然数n,若n为偶数,则将其除以2;若n为奇数,则将其乘以3,然后再加1。按此做法经过有限次的运算后,总可以得到自然数1。请完成下面小题。1. 验证角谷猜想的部分流程图如图所示,下列说法正确的是( )A. 该流程图只包含了分支结构B. 将条件“n=1?”改为“n>0?”,功能相同C. 语句“n←n×3+1”可能不会被执行D. 输入n的值为1时,算法将没有输出2. 若n是大于1的自然数,则下列Python表达式不能表示“n是偶数”的是( )A. n%2==0 B. n%2!=1C. n//2==int(n/2) D. round(n/2+0.1)==n//2【6题答案】【答案】 ①. C ②. C【解析】【详解】本题主要考查算法流程图。①该流程图包含了分支结构和循环结构;将条件“n=1?”改为“n>0?”,功能不相同;如果n是偶数,则语句“n←n×3+1”不会被执行;输入n的值为1时,算法有输出,输出“验证成功”,故选C选项。②当n=3时,表达式n//2==int(n/2)也成立,故不能表示“n是偶数”,故本题选C选项。7. 某校高二年级举行田径运动会,下表是小明和小红同学的项目报名数据。姓名100米200米1000米铅球跳远小明√ √√ 小红 √ √请完成下面小题。1. 若用Xm={"100米":1,"200米":0,"1000米":1,"铅球":1,"跳远":0}来存储小明的报名数据,现要取消小明的1000米报名,下列Python语句可行的是( )A. Xm["1000米"]=0 B. Xm["1000米"][1]=0C. Xm[2]=0 D. Xm."1000米"=02. 若用逻辑变量join1和join2(初值均为True,True表示参加)分别表示小明和小红是否参加某项比赛,下列逻辑表达式用于表达“两人都不参加比赛”,其中不可行的是( )A. join1==False and join2==False B. not join1 and not join2C. not (join1 or join2) D. not (join1 and join2)【7题答案】【答案】 ①. A ②. D【解析】【详解】本题主要考查Python表达式。①分析题干可知,Xm键值为0表示取消报名,键值为1表示报名,Xm["1000米"]=0表示取消小明的1000米报名,选A选项。②not (join1 and join2)等价于 not join1 or not join2表示join1和join2至少有一个不参加,故本题选D选项。8. 在Python语言中,列表list1=[1,2,3,4,5,6,7],下列方式获取的结果不同的一项是( )A. list1[:3] B. list1[0:3]C. list1[-5:-8:-1] D. list1[-7:-4]【8题答案】【答案】C【解析】【详解】本题主要考查Python列表数据类型。切片操作基本表达式:object[start_index:end_index:step],step:正负数均可,其绝对值大小决定了切取数据时的“步长”,而正负号决定了“切取方向”,正表示“从左往右”取值,负表示“从右往左”取值。start_index:表示起始索引(包含该索引对应值),该参数省略时,表示从对象“端点”开始取值。end_index:表示终止索引(不包含该索引对应值),该参数省略时,表示一直取到数据“端点”。list1[:3]=[1, 2, 3],list1[0:3]=[1, 2, 3],list1[-5:-8:-1]=[3, 2, 1],list1[-7:-4]=[1, 2, 3],故本题选C选项。9. 编写Python程序,模拟“石头剪刀布”的游戏,实现电脑随机输出“石头”、“剪刀”、“布”。函数功能表如下:名称含义random. random()随机生成一个[0,1)范围内的实数random. randint(a, b)随机生成一个[a,b]范围内整数random. sample(seq, k)从序列中随机挑选k个元素random. shuffle(seq)将序列的所有元素随机排序下列代码段中能够实现该功能的是( )①②import randoma={0:"石头",1:"剪刀",2:"布"}b=int(random.random()*2)print(a[b])import randoma={0:"石头",1:"剪刀",2:"布"}b=random. randint(0,2)print(a[b])③④import randoma=["石头","剪刀","布"]b=random. sample(a,1)print(b[1])import randoma=["石头","剪刀","布"]random. shuffle(a)print(a[1]) A. ①③ B. ①④ C. ②③ D. ②④【9题答案】【答案】D【解析】【详解】本题主要考查Python随机函数。random. random()随机生成一个[0,1)范围内的实数,b=int(random.random()*2),则b可以取0和1;random. randint(a, b)随机生成一个[a,b]范围内的整数,b=random. randint(0,2),则b可以取0、1、2,故②可行;random. sample(seq, k)从序列中随机挑选k个元素,b=random. sample(a,1),则b中只有1个元素,b[1]会存在溢出的错误;random. shuffle(seq)将序列的所有元素随机排序,random. shuffle(a),a[1]是存在的,故④可行,故本题选D选项。二、非选择题10. 在“三位一体”招生考试中学考成绩占据一定的比例。表1为某高校学考等级成绩折算表(学考等级分为A、B、C、D、E ),少于5A计0分;表2为某学生的学考等级成绩单。表1某高校学考等级成绩折算表学业水平考试等级ABCD成绩折算(分)10864科目语文数学英语物理化学生物政治历史地理技术等级AAAAABACBA表2某学生学考等级成绩单编写Python程序实现学考成绩总分折算。表2学生的折合分数如图所示。(1)若输入的学生学考等级为“AAAABBBBCC”,则折合分数为:_____________。(2)实现上述功能的Python程序如下,请在划线处填入合适的代码。①______________② _____________s=input("请输入各学科学考等级:")num=0scores=0for t in ① :if t=="A": ② scores+=10elif t=="B":scores+=8 elif t=="C":scores+=6elif t=="D": #③scores+=4 if num<5:print("折合分数为 0 分")else:print("折合分数为:",scores)(3)若将③处代码改为“else:”,对程序运行结果是否有影响?________(选填文字:是/否);并说明理由_____________________________________________________________。【10题答案】【答案】 ①. 0 ②. s或其他等价答案 ③. num+=1或num=num+1 ④. 是 ⑤. 无法排除“E”情况。【解析】【详解】本题主要考查Python程序的综合应用。①由题干可知,少于5A计0分,故输入的学生学考等级为“AAAABBBBCC”,则折合分数为:0。②字符串s为输入各学科学考等级,变量t是从s中取,故此处填s。③变量num用于统计A的个数,故此处填num+=1或num=num+1。④若将③处代码改为“else:”,对程序运行结果有影响。⑤原因是无法排除“E”情况,“D”和“E”均会按4分处理。11. 小明想设计一个四则混合运算的分步演算程序,基本功能如图1所示。根据需要设计了部分自定义函数,功能如表1所示:函数名称功能功能示例optop(s)将算术式s中的数学运算符替换成Python对应的运算符。s="1×2+3-4÷5"返回: "1*2+3-4/5"analysis(s)将s进行分解,根据字典{"+":1,"-":1,"*":2,"/":2}(该字典存储运算符优先级信息,值越大表示优先级越高),返回带优先级和运算符位置的列表。s="1*2+3-4/5"返回列表[[2,1],[1,3],[1,5],[2,7]]说明:每个列表项代表1个运算符信息,结构为[a,b](a为优先级值,b为运算符在字符串s中的位置)。表1请根据题意完成以下问题:(1)s="2+3*5"传递给自定义函数analysis(s)则返回列表为[_____________]。(2)在分析过程中发现:需要增加optom(s)函数来实现将Python运算符替换成数学运算符的功能。请参照表2中optop(s)自定义函数的代码,编写optom(s)自定义函数的代码(注释语句无需书写)。_____________optop(s)函数的代码:def optop(s):s=s.replace("÷","/") #将“÷”号替换为“/”号s=s.replace("×","*") #将“×”号替换为“*”号return s表2(3)根据需求设计解决该问题的算法,请用下列步骤将流程图(图2)中A、B、C、D四处补充完整。A____________B ______________C _______________________ D_________________________①从左到右找出s中首个优先级最高的运算符,获取该运算符两边的数完成运算,用运算结果替换该运算符及两边的数,形成新的算术式s;②将s中数学运算符替换成Python运算符;③输出分步计算结果;④计算s的值;⑤输入四则混合运算算术式s;⑥将s中Python运算符替换成数学运算符;⑦获取s中运算符个数m;⑧如果m>1;【11题答案】【答案】 ①. [1,1],[2,3] ②. 代码如下:def optom(s):s=s. replace("/","÷")s=s. replace("*","×")return s ③. ⑧ ④. ① ⑤. ⑥ ⑥. ④【解析】【详解】本题主要考查Python程序的综合应用。①每个列表项代表1个运算符信息,结构为[a,b](a为优先级值,b为运算符在字符串s中的位置),s="2+3*5"传递给自定义函数analysis(s)则返回的列表为[[1,1],[2,3]]。②由表2可知,optom(s)自定义函数的代码如下:def optom(s):s=s. replace("/","÷")s=s. replace("*","×")return s③变量m统计s中运算符个数,此处判断变量m是否大于1,故填如果m>1。④如果m>1,则从左到右找出s中首个优先级最高的运算符,获取该运算符两边的数完成运算,用运算结果替换该运算符及两边的数,形成新的算术式s。⑤接着将s中Python运算符替换成数学运算符。⑥如果m=1,则直接计算s的值。12. 小明搜集了某水果店日平均气温数据及对应的西瓜销售量数据。日均气温(摄氏度)047121519232730西瓜销售数量(个)364660617486100105120131他想编写一个“预测”程序,尝试根据已有的数据用人工智能中线性回归算法预测日平均气温 10 摄氏度时可能的西瓜销售数量,并以此作为进货的参考依据。为了解决本问题,进行了如下处理。●抽象建模与算法设计已知数据包含了西瓜日销量与当日平均气温,假设以x来表示气温,y表示对应的销量,通过绘制散点图(如图1所示)发现,随着气温升高,西瓜销售量逐渐增加。使用简单的线性模型来呈现温度和西瓜销量两者之间的关系,即:y=ax+b,x表示温度,y表示西瓜销量。只要求解出a和b的值,输入任意的日平均温度值即可估算出该日对应的西瓜销量。如何利用已知数据,寻找最合适的a,b值,可以利用“最小二乘法公式”来求解最合适的a,b值,使得误差最小化,求解a,b的计算公式略。●编写程序小明将收集的数据构建了一个DataFrame对象,并根据计算公式编写Python程序来求解a和b,实现如图2所示的输出结果。请回答下列问题。(1)实现上述功能的Python程序如下,请在划线处填入合适的代码。①______________、② ______import pandas as pdimport numpy as npimport matplotlib. pyplot as pltplt. rcParams['font.sans-serif']="simhei" #显示中文汉字字体data={"温度":[-2,0,4,7,12,15,19,23,27,30],"销售量":[36,46,60,61,74,86,100,105,120,131]} #定义数据df=pd. DataFrame(data,columns=["温度","销售量"])x_average=df["温度"].mean() #计算温度的平均值y_average= ① #计算销售量的平均值#利用x_average和y_average及其他数据求解参数a和b,代码略。plt. xlabel("日平均温度")plt. ylabel("西瓜销量")x1=df["温度"]y1=df["销售量"]plt.scatter(x1,y1) #根据x1,y1数据绘制散点图x2=df["温度"]y2= ② #根据线性回归模型计算y2的值print("a=",round(a,1)," b=",round(b,1)) #输出参数a,b的值plt.plot(x2,y2) #根据x2,y2数据绘制线形图plt.show()(2)该人工智能的应用属于_________(选填,填字母:A.领域人工智能B.跨领域人工智能C.混合增强智能)(3)若日平均气温为10摄氏度,该模型预测西瓜销量为________个(四舍五入取整)。【12题答案】【答案】 ①. df["销售量"].mean()或df.销售量.mean() ②. a*x2+b ③. A ④. 72【解析】【详解】本题主要考查Python程序的综合应用。①计算销售量的平均值,使用mean()函数,故此处填df["销售量"].mean()或df.销售量.mean()。②根据线性回归模型计算y2的值,y=ax+b,故此处填a*x2+b。③用人工智能中线性回归算法属于用人工智能中线性回归算法,选A选项。④由图2可知,a=2.8,b=43.8,若日平均气温为10摄氏度,该模型预测西瓜销量为2.8*10+43.8=72。13. 根据2012年出台的气象行业标准,滑动平均气温可以作为入春的划分指标。滑动平均气温值是以当天和前4天这5个日平均气温数据为一组求取的平均值,当滑动平均气温值连续5天大于等于10℃且小于22℃,才算入春。从计算这5个滑动平均气温值所对应的9天日平均气温数据中,选取第一个大于等于10℃且小于22℃的日期,作为春季起始日。小明收集了3~4月份的部分气温数据,编写Python程序确定入春时间。请回答下列问题。(1)若3月8日起天气数据如下表所示,根据滑动平均气温标准,春季起始日为______________号。日期89101112131415161718…日平均气温7.59.512.59121113.510.51077.5…滑动平均气温6.15.77.28.710.110.811.611.211.410.49.7…(2)编写Python程序,读取某段时间内的温度数据,判断是否入春,输出结果如图所示。实现上述功能的Python程序如下,请在划线处填入合适的代码。①______________② _____________③ ________________wd=[["3月1日",10,4],["3月2日",15,4],………………["4月3日",11,9],["4月4日",14,10]] #列表wd存储日期及每日的最高、最低气温a=[7,9.5,8,9.5] #列表a存储日平均气温,已保存前4天数据b=[8.2,7.7,7.5,8.2] #列表b存储滑动平均气温,已保存前4天数据n=0he=34 #变量he已保存前4天(1至4号)日均气温之和for i in range(4,len(wd)): #从第 5 天开始计算a.append((wd[i][1]+wd[i][2])/2)he+=a[i]b. append(he/5) ① i=0flag=Truewhile i<len(b)-4 and flag:for j in range(i,i+5):if b[j]<10 or b[j]>=22:break #跳出当前循环else:for x in range(i-4,i+5):if 10<=a[x]<22:print( ② +"入春")flag=Falsebreaki=i+1if ③ : print("还未入春")【13题答案】【答案】 ①. 10 ②. he=hea[i4]或he=a[i4] ③. wd[x][0] ④. flag或flag==True【解析】【详解】本题主要考查Python程序综合应用。①从计算这5个滑动平均气温值所对应的9天日平均气温数据中,选取第一个大于等于10℃且小于22℃的日期,作为春季起始日,由表可知,春季起始日为10号。②滑动平均气温值是以当天和前4天这5个日平均气温数据为一组求取的平均值,此处计算完第i天的滑动平均气温后,将该值保存到变量b中后,需要去除掉连续5天的第一天的日平均气温数据,从而计算第i+1天的滑动平均气温,第一天的日平均气温是a[i-4],故此处填he=he−a[i−4]或he−=a[i−4]。③此处当满足if判断条件时,输出wd中的日期,即索引0中的内容,故填wd[x][0]。④变量flag用于标记是否达到如春的条件,当flag为False时表示入春,否则还未入春,故填flag或flag==True。
相关试卷
这是一份浙江省五校联盟2022-2023学年高二信息技术上学期期末联考卷(Word版附解析),共13页。试卷主要包含了选择题,非选择题等内容,欢迎下载使用。
这是一份浙江省湖州市2022-2023学年高二技术下学期期末检测试题(Word版附解析),共13页。试卷主要包含了906033”,“31等内容,欢迎下载使用。
这是一份浙江省温州市2022-2023学年高二信息技术上学期期末检测试题(B卷)(Word版附解析),共12页。试卷主要包含了 中学生的跳绳体测标准为, min等内容,欢迎下载使用。

