





【寒假培优】3 简单机械-杠杆(原卷+答案版)—2021届浙教版中考科学重难点专题集训
展开简单机械-杠杆
一、杠杆分类与人体中的杠杆
1.如图,肱二头肌收缩,使前臂保持平衡,此时前臂可以看成一个杠杆,它是( )
A.省力杠杆 B.费力杠杆
C.等臂杠杆 D.以上三种都有可能
2.(2020·金华·丽水)简单机械广泛应用于日常生活。某小区物业为了方便住户扔垃圾,对垃圾桶进行了简易改装(如图甲)。被拉起的垃圾桶盖可看成是一个简易杠杆。图乙为桶盖与绳子成90°角且处于静止状态时的示意图,O为杠杆支点,A为绳子拉力F的作用点,B为桶盖的重心。根据图乙回答下列问题:
(1)定滑轮的作用是________;
(2)该状态下的桶盖属于________(填“省力”、“费力”或“等臂”)杠杆。
3.(2020九上·浙江期末)我们常见的从地面上搬起重物的做法是弯腰(如图甲)或人下蹲弯曲膝盖(如图乙)把它搬起来,哪种方法好呢?我们把脊柱简化为杠杆建立模型如图丙所示,脊柱可绕骶骨轴O转动,腰背肌肉的等效拉力F1作用在A点,其实际作用方向与脊柱夹角为12°且保持不变,搬箱子拉力F2作用在肩关节B点,改变脊柱与水平面的夹角即可改变杠杆与水平面的夹角α,多次实验得出结论。
(1)当α角增大时,F1如何变化?并说明理由。
(2)比较甲、乙两种姿势所对应丙图中的两种状态,分析可得,________(选填“甲”或“乙”)图中的姿势比较正确。
二、杠杆的平衡探究
1.(2019.九上宁波月考)在“探究杠杆平衡条件”实验中,小科用一块T形板对实验装置进行改进。如图甲所示,T形板上有槽口ab和卡口cd,T形板通过槽口ab可以绕着杠杆的0点自由旋转并上下移动,弹簧测力计与一根质量可以忽略的碳素细棒MN相连,碳素细棒MN刚好卡入T形板的卡口cd,如图乙所示。
(1)小想认为要完成这个实验,还需要一把刻度尺,但小科认为只要在T形板上稍微进行改进,不添加器材也可完成实验。小科对T形板进行的改进方法是 ________。
(2)利用这个装置进行实验的优点为:________。
(3)小科在实验过程中,保持阻力、阻力臂不变,在杠杆水平平衡时,测出每一组动力臂L1和动力F1的数据,并利用实验数据绘制了F1与L1的关系图像,如图丙所示。请根据图像推算,当L1为5cm时,F1为________N。
2.杆秤是中国古代沿用至今的常用测量工具,某次综合实践活动中,小明所在活动小组用木杆、铁块、秤钩、细线等制作了一把“杆秤”如图甲所示。他们在制作过程中学习了大量关于杆秤的知识,并提出了一系列问题。
问题一:如何标注杆秤的刻度?
问题二:杆秤的刻度是均匀的吗?
问题三:如何增大杆秤的量程?…
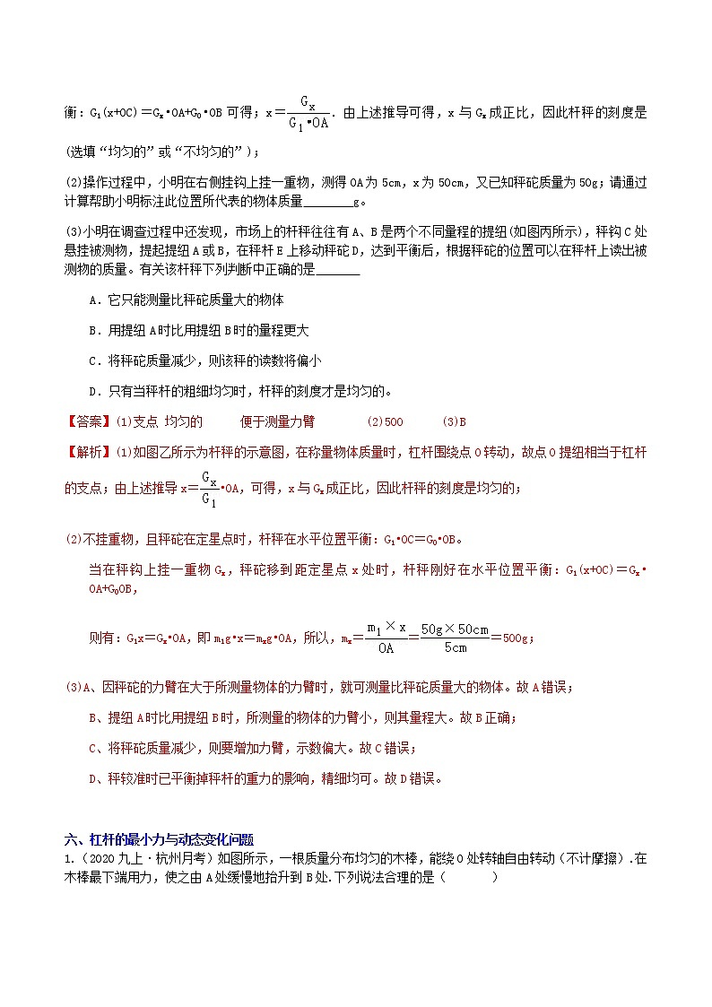
(1)关于刻度,他们查阅到了如下资料:如图乙所示为杆秤的示意图,点O为提纽(相当于杠杆的支点),C为定星点,G0为秤杆、秤钩的自重,重心在点B处,秤砣重为G1.不挂重物,且秤砣在定星点时,杆秤在水平位置平衡:G1•OC=G0•OB.当在秤钩上挂一重物Gx,秤砣移到距定星点x处时,杆秤刚好在水平位置平衡:G1(x+OC)=Gx•OA+G0•OB可得;x=.由上述推导可得,x与Gx成正比,因此杆秤的刻度是 (选填“均匀的”或“不均匀的”);
(2)操作过程中,小明在右侧挂钩上挂一重物,测得OA为5cm,x为50cm,又已知秤砣质量为50g;请通过计算帮助小明标注此位置所代表的物体质量 g。
(3)小明在调查过程中还发现,市场上的杆秤往往有A、B是两个不同量程的提纽(如图丙所示),秤钩C处悬挂被测物,提起提纽A或B,在秤杆E上移动秤砣D,达到平衡后,根据秤砣的位置可以在秤杆上读出被测物的质量。有关该杆秤下列判断中正确的是
A.它只能测量比秤砣质量大的物体
B.用提纽A时比用提纽B时的量程更大
C.将秤砣质量减少,则该秤的读数将偏小
D.只有当秤杆的粗细均匀时,杆秤的刻度才是均匀的。
六、杠杆的最小力与动态变化问题
1.(2020九上·杭州月考)如图所示,一根质量分布均匀的木棒,能绕O处转轴自由转动(不计摩擦).在木棒最下端用力,使之由A处缓慢地抬升到B处.下列说法合理的是( )
A.始终水平方向的拉力F1大小将保持不变 B.始终与杆垂直的拉力F2大小将保持不变
C.始终竖直方向的拉力F3会逐渐增大 D.三次拉力抬升木棒的过程中所做的功均相等
2.如图所示,一根可绕O点转动的均匀硬棒重为G,在棒的一端始终施加水平力F,将棒从图示.位置缓慢提起至虚线位置的过程中( )
A.F的力臂变小,F的大小变大 B.F的力臂变大,F的大小变小
C.重力G与它的力臂乘积保持不变 D.重力G与它的力臂乘积变大
3、如图所示,在杠杆OA的B点悬挂一个重物G,A端用细绳吊在小圆环M的下,且细绳长AM等于圆弧环PMQ半径,此时杠杆恰处于水平状态,A点与圆弧环PMQ的圆心重合。当M环从P点逐渐沿顺时针滑到Q点的过程中,吊绳对A端的作用力大小将( )
A.逐渐变大 B.逐渐变小
C.先变大后变小 D.先变小后变大
4.(2018•齐齐哈尔)如图所示的杠杆(自重和摩擦不计),O是支点,A处挂一重为50N的物体,为保证杠杆在水平位置平衡,在中点B处沿 (选填“F1”、“F2”或“F3”)方向施加的力最小,为 N.
5.如图为油桶,油桶质量为50kg,油桶高为0.8m,底部直径为0.6m,据此回答(视油桶的重力集中点在几何中心O点,g取10N/kg)。
(1)在推翻油桶如图甲→乙的过程中,至少需要对油桶做功________J。
(2)若将翻倒的空油桶(如图乙)重新竖起来所用最小力为F,F=________N。
6.(2020九上·椒江期中)如图所示,AB为一轻质杠杆,O为支点,OB=60cm,OA=20cm 两端分别悬挂实心铝球和实心铜球,杠杆在水平位置平衡,若将两球同时浸没在水中,(铝的密度为2.7×103kg/m3,铜的密度为8.9×103kg/m3)则杠杆还能保持平衡吗?请结合公式加以推断说明。
7.(2020·富阳模拟)如图所示,OAB是杠杆,OA与BA垂直,在OA的中点处挂一个G=10N的重物,杠杆重力及摩擦均不计。若加在B点的动力F甲使OA在水平位置保持静止,如图甲所示,那么,该杠杆________(选填“一定”或“不一定”)是省力杠杆;若动力F乙始终与OA垂直,将杠杆由水平位置匀速向上提升重物,如图乙所示,动力F乙的大小变化是________(选填“变大”、“变小”、“先变大后变小”或“先变小后变大”);若动力F丙由竖直向上的方向沿逆时针缓慢地转到水平向左的方向,在此过程中OA始终保持水平静止,如图丙所示,请在答题卷上画出动力F丙随时间t的变化趋势________。
8.(2019·金华)小丽在商场里买到一个有趣的玩具“喝水鸟”(如图甲):只要往头部滴一次水,且鸟身前面放一杯水,就能实现“低头喝’水——抬头——又低头‘喝’水——又抬头……”反复运动(如图乙)。仔细观察发现,“喝水鸟”由玻璃制成,鸟身由一支点承托,头部、玻璃管和底部连通并充满乙醚(易挥发,易液化),且整体密封。请运用所学知识解释“喝水鸟”能反复运动的原因。
五、利用杠杆平衡计算
1.一根轻质木杆,A端细线下所挂50N的重物静止在水平地面上。当在B点加竖直向下的力F=30N作用时,木杆恰能在水平位置处于平衡状态,此时细线竖直。已知OA=15cm,OB=5cm,则重物对水平地面压力为( )
A.80N B.60N C.40N D.20N
2.(2019九上·义乌月考)轻质杠杆每小格的长度相等,O为支点.在杠杆左侧挂一物体甲,若在杠杆右侧挂一物体乙,并在物体乙的下方拴接一个弹簧,如图17所示,当杠杆在水平位置时,整个装置处于平衡状态.已知物体乙的重力为600N,弹簧对物体乙的作用力为300N.下列说法正确的是( )
A.物体甲的重力不可能为450N B.物体甲的重力可能为300N
C.物体乙受到弹簧的一定处于压缩状态 D.物体乙受到绳子的拉力可能为900N或300N
3、如图所示,两个等高的托盘秤甲、乙放在同一水平地面上,质量分布不均匀的木条AB重24N,A、B是木条两端,O、C是木条上的两个点,AO=BO,AC=OC.A端放在托盘秤甲上,B端放在托盘秤乙上,托盘秤甲的示数是6N.现移动托盘秤甲,让C点放在托盘秤甲上。此时托盘秤乙的示数是( )
A.8N B.12N C.16N D.18N
4.(2020·富阳模拟)如图是某空调外机的安装剖面图,DE为50cm,DK为30cm,金属支架ABC重力忽略不计,相应支架分别被螺钉固定在墙上,AC长度为45cm,BC水平安装,BC长度为60cm。安装时,外机DE面距离墙壁的距离为15cm,外机质量分布均匀,大小为30kg。(g=10N/kg)
(1)为了安全,从力学的角度分析,室外机的位置应尽量________(选填“靠近”或“远离”)墙壁。
(2)请以C为受力作用点,画出金属直杆BC所受拉力的示意图。
(3)C处螺钉所受水平拉力为________。
5.(2020·湖州模拟)学校新安装了分类垃圾桶,某次转移垃圾时小宝拔掉了锁扣,在垃圾箱上端边缘施加了一个始终垂直于桶壁的力F将垃圾桶由图甲位置压到图乙位置:
(1)为了粗略知道图乙中所用的力F的大小,小永画出了图丙模型,并测得以下数据:AB=54cm,AD=36cm,突轴O到BC距离为30cm,如果桶和垃圾的总质量为18kg,重心X到BC距离为18cm且位置不变。那么,图乙中所用的力F=________N;
(2)在将垃圾桶由图甲位置压到图乙位置的过程中,小永所用力F的大小将 ________(选填“一直变小”、“一直变大”、“始终不变”或“无法确定”)。
6.(2020九上·椒江期中)某制作小组所设计的电饭锅,其结构如图所示,控制系统中的感温磁体与受热面固定在一起,当温度低于103℃时,感温磁体具有磁性。煮饭时用手向下按动开关,通过轻质传动杆AOB使永久磁体和感温磁体吸合,触点闭合,电路接通,发热板开始发热。当温度达到103℃时,感温磁体失去磁性,永久磁体受重力及弹簧的弹力作用而落下,通过传动杆使触点分开,发热板停止发热。
(1)若用4牛的力按下开关,B端受到的阻力为1牛,则AO和OB的长度之比为________,已知手指与开关的接触面积为0.5厘米2,则开关受到的压强是________帕。
(2)用电饭锅烧水(在标准气压下),水沸腾时________(能/不能)自动断电。
7.(2019·温州模拟)图甲是可以测量体重的转盘式弹簧秤,其内部结构原理如图乙所示。当人站在秤盘上时,会对B点产牛压力,弹簧被拉伸,并带动衔铁CD使锯条状的金属片移动(锯条移动的距离与弹簧拉伸的距离相同),锯条上的锯齿再带动齿轮旋转,齿轮再带动表针旋转(转盘固定不动),给出最终的读数(表盘上的刻度未标出)。已知AB:BC=1:2,锯条上每个锯齿间的距离为1毫米,齿轮共有60个齿面(未完全画出)。
(1)表盘上的刻度值按顺时针方向逐渐________(填“变大”或“变小”)。
(2)图丙表示上述弹簧的伸长长度△L与所受拉力F的关系。当某人站在秤盘上测量体重时,指针旋转了1/3圈,请计算此人的质量是多少?(g取10牛/千克)
(3)有同学认为人直接站在C点也可以进行测量,不需要AB棒,请你写出该体重计这样设计的好处是________。
【寒假培优】9 金属与物质转换(原卷+答案版)—2021届浙教版中考科学重难点专题集训: 这是一份【寒假培优】9 金属与物质转换(原卷+答案版)—2021届浙教版中考科学重难点专题集训,文件包含金属与物质转换答案docx、金属与物质转换原题docx等2份试卷配套教学资源,其中试卷共35页, 欢迎下载使用。
【寒假培优】8 酸碱盐的性质与探究(原卷+答案版)—2021届浙教版中考科学重难点专题集训: 这是一份【寒假培优】8 酸碱盐的性质与探究(原卷+答案版)—2021届浙教版中考科学重难点专题集训,文件包含酸碱盐的性质与探究答案docx、酸碱盐的性质与探究原题docx等2份试卷配套教学资源,其中试卷共39页, 欢迎下载使用。
【寒假培优】6 欧姆定律与计算(原卷+答案版)—2021届浙教版中考科学重难点专题集训: 这是一份【寒假培优】6 欧姆定律与计算(原卷+答案版)—2021届浙教版中考科学重难点专题集训,文件包含欧姆定律与计算答案docx、欧姆定律与计算原题docx等2份试卷配套教学资源,其中试卷共16页, 欢迎下载使用。