广西玉林市博白县2020-2021学年四年级下学期期末质检数学试题
展开
这是一份广西玉林市博白县2020-2021学年四年级下学期期末质检数学试题,文件包含2021年春季期小学四年级期末质检数学试题doc、2021年春季期四年级期末质检数学试题答题卡doc、2021年春季期小学四年级期末质检数学试题部分参考答案及评分意见doc等3份试卷配套教学资源,其中试卷共10页, 欢迎下载使用。
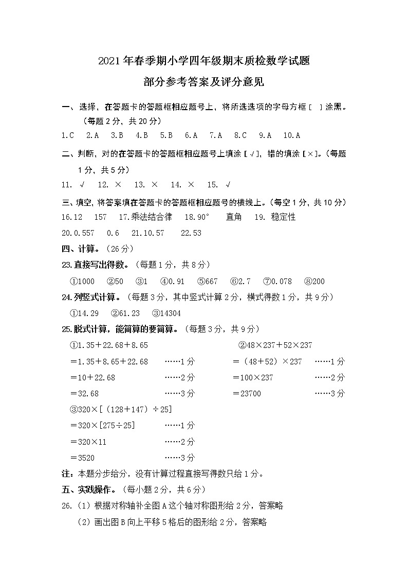
2021年春季期小学四年级期末质检数学试题部分参考答案及评分意见一、 选择,在答题卡的答题框相应题号上,将所选选项的字母方框[ ]涂黑。(每题2分,共20分)1.C 2.A 3.B 4.B 5.B 6.A 7.A 8.C 9.A 10.A二、判断,对的在答题卡的答题框相应题号上填涂[√],错的填涂[×]。(每题1分,共5分)11. √ 12. × 13. × 14. × 15. √三、填空,将答案填在答题卡的答题框相应题号的横线上。(每空1分,共10分)16.12 157 17.乘法结合律 18.90° 直角 19. 稳定性20.0.557 0.6 21.10.57 22.53四、计算。(26分)23.直接写出得数。(每题1分,共8分)①1000 ②50 ③1 ④0.91 ⑤667 ⑥2.7 ⑦0.078 ⑧20024.列竖式计算。(每题3分,其中竖式计算2分,横式得数1分,共9分)①14.29 ②61.23 ③1430425.脱式计算,能简算的要简算。(每题3分,共9分)①1.35+22.68+8.65 ②48×237+52×237=1.35+8.65+22.68 ……1分 =(48+52)×237 ……1分=10+22.68 ……2分 =100×237 ……2分=32.68 ……3分 =23700 ……3分③320×[(128+147)÷25]=320×[275÷25] ……1分=320×11 ……2分=3520 ……3分注:本题分步给分,没有计算过程直接写得数只给1分。五、实践操作。(每小题2分,共6分)26.(1)根据对称轴补全图A这个轴对称图形给2分,答案略 (2)画出图B向上平移5格后的图形给2分,答案略 (3)本题每空1分,共2分。 右 7六、解决问题。(27-29题每题5分,30题每小题5分,31题第(1)(2)小题每空1分,第(3)小题4分,共8分,本大题合计33分)27.200÷10000=0.02(克)本题5分,列对算式给3分,计算正确再给1.5分,答语0.5分。28.(85+55)×70 ……2.5分 =140×70 ……3.5分=9800(元) ……4.5分答: ……5分29.32.18+23.26=55.44(千克)本题5分,列对算式给3分,计算正确再给1.5分,答语0.5分。30.(1) (93+90+94+96+92)÷5 ……2.5分 =465÷5 ……3.5分=93(分) ……4.5分答: ……5分 (2) (93+94+92)÷3 ……2.5分 =279÷3 ……3.5分=93(分) ……4.5分答: ……5分或:(93+90+94+96+92-96-90)÷3=93(分) 31.(1)本题2分,每空1分。 乒乓球 40 (2)本题2分,每空1分。 跳舞 10(3)本题4分,提出问题给1分,正确解答再给3分。 答案略 注意:解决问题答案不唯一,请根据学生实际答题给分,列分步式解答的要按步给分。列综合算式解答的,列对综合算式,直接写对结果和答语,即可给满分。
相关试卷
这是一份广西玉林市博白县2020-2021学年二年级下学期期末质检数学试题,文件包含2021年春二年级数学期末检测题2021518doc、2021年春二年级数学期末检测题2021518答案doc等2份试卷配套教学资源,其中试卷共6页, 欢迎下载使用。
这是一份广西玉林市博白县2020-2021学年三年级下学期期末质检数学试题,文件包含2021年春季期小学三年级期末质检数学试题doc、2021年春季期三年级期末质检数学试题答题卡doc、2021年春季期小学三年级期末质检数学试题部分参考答案及评分意见doc等3份试卷配套教学资源,其中试卷共10页, 欢迎下载使用。
这是一份广西玉林市博白县2020-2021学年一年级下学期期末质检数学试题,文件包含2021年春季期小学一年级数学下册期末检测题doc、2021年春季期小学一年级数学下册期末检测题答案doc等2份试卷配套教学资源,其中试卷共5页, 欢迎下载使用。

