所属成套资源:2022年高考化学二轮复习专题突破 (含解析)
2022年高考化学二轮复习专题六 化学速率平衡图表分析与数据处理 (含解析)
展开
这是一份2022年高考化学二轮复习专题六 化学速率平衡图表分析与数据处理 (含解析),共11页。
专题六 化学速率平衡图表分析与数据处理【考情分析】从近几年看,化学反应速率和化学平衡的考查,试题的创新性、探究性逐年提升,如:考查问题多样化的平衡图像问题,通过设计新颖的速率、平衡计算以及通过图像、表格获取信息、数据等试题在情境上、取材上都有所创新,而且化学反应速率与化学平衡还与元素化合物知识相互联系,综合考查,并且两者的结合也日趋紧密。如2015·全国卷Ⅰ·28,2016·全国卷Ⅱ·27,2017·全国卷Ⅰ·28,2018·全国卷Ⅰ·28,2018·全国卷Ⅱ·27等。1.常见速率、平衡图像(1)物质的量(或浓度)-时间图像例如,某温度时,在定容(V L)容器中,X、Y、Z三种物质的物质的量随时间的变化曲线如图所示。(2)含量—时间—温度(压强)常见形式有如下几种。(C%指生成物的质量分数;B%指某反应物的质量分数)(3)恒压(温)的图像分析该类图像的纵坐标为物质的平衡浓度(c)或反应物的转化率(α),横坐标为温度(T)或压强(p),常见类型如下所示:如图2所示曲线是其他条件不变时,某反应物的最大转化率(α)与温度(T)的关系曲线,图中标出的1、2、3、4四个点,表示v正>v逆的点是3,表示v正<v逆的点是1,而2、4点表示v正=v逆。2.解答化学平衡图像题两个原则和三个步骤(1)两个原则①先拐先平。例如,在转化率—时间图上,先出现拐点的曲线先达到平衡,此时推理可得该变化的温度高、浓度大、压强高。②定一论二。当图像中有三个量时,先确定一个量不变再讨论另外两个量的关系。(2)三个步骤①看懂图像:看图像要五看。一看面,即看清横坐标和纵坐标;二看线,即看线的走向、变化趋势;三看点,即看曲线的起点、终点、交点、拐点、原点、极值点等;四看要不要作辅助线、如等温线、等压线;五看定量图像中有关量的多少。②联想规律:联想外界条件对化学反应速率和化学平衡的影响规律。③推理判断:结合题中给定的化学反应和图像中的相关信息,根据有关知识规律分析作出判断。
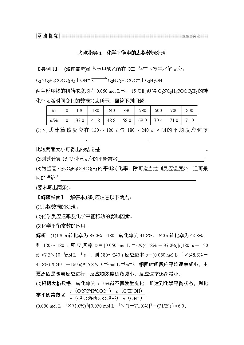
考点指导1 化学平衡中的表格数据处理【典例1】 (海南高考)硝基苯甲酸乙酯在OH-存在下发生水解反应:O2NC6H4COOC2H5+OH-O2NC6H4COO-+C2H5OH两种反应物的初始浓度均为0.050 mol·L-1,15 ℃时测得O2NC6H4COOC2H5的转化率α随时间变化的数据如表所示,回答下列问题:t/s0120180240330530600700800α/%033.041.848.858.069.070.471.071.0(1)列式计算该反应在120~180 s与180~240 s区间的平均反应速率____________________、________________________;比较两者大小可得出的结论是___________________________________________。(2)列式计算15 ℃时该反应的平衡常数___________________________________。(3)为提高O2NC6H4COOC2H5的平衡转化率,除可适当控制反应温度外,还可采取的措施有_______________________________________________________(要求写出两条)。【解题指南】 解答本题时应注意以下两点:(1)表格数据的处理。(2)化学反应速率及化学平衡移动的影响因素。(3)化学平衡常数的应用。解析 (1)120 s转化率为33.0%,180 s转化率为41.8%,240 s转化率为48.8%,则120~180 s反应速率v=[0.050 mol·L-1×(41.8%-33.0%)]/(180 s-120 s)≈7.3×10-5mol·L-1·s-1,则180~240 s反应速率v=[0.050 mol·L-1×(48.8%-41.8%)]/(240 s-180 s)≈5.8×10-5mol·L-1·s-1,相同时间段内平均速率减小,主要原因是随着反应进行,反应物浓度逐渐减小,反应速率逐渐减小;(2)根据表格数据,转化率为71.0%就不再发生变化,即达到化学平衡状态,则化学平衡常数K==(0.050 mol·L-1×71.0%)2/[0.050 mol·L-1×(1-71.0%)]2=(71/29)2≈6.0;(3)提高反应物的转化率,是使化学平衡向正反应方向移动,除了控制温度外,根据化学反应特点(溶液间进行的反应),压强不能改变平衡,因此可以增大另一种反应物的浓度提高转化率,还可以减少生成物浓度(即移走生成物)增大反应物的转化率。答案 (1)v==7.3×10-5mol·L-1·s-1v=≈5.8×10-5mol·L-1·s-1随着反应的进行,反应物浓度降低,反应速率减慢(2)K=≈6.0或K≈=6.0(3)增大OH-的浓度、移去生成物【对点训练】1.(广东高考)H2O2是一种绿色氧化还原试剂,在化学研究中应用广泛。 (1)某小组拟在同浓度Fe3+的催化下,探究H2O2浓度对H2O2分解反应速率的影响。限选试剂与仪器:30% H2O2、0.1mol·L-1 Fe2(SO4)3、蒸馏水、锥形瓶、双孔塞、水槽、胶管、玻璃导管、量筒、秒表、恒温水浴槽、注射器。①写出本实验H2O2分解反应方程式并标明电子转移的方向和数目:_____________________________________________________________________。②设计实验方案:在不同H2O2浓度下,测定________(要求所测得的数据能直接体现反应速率大小)。 ③设计实验装置,完成如图所示的装置示意图。④参照下表格式,拟定实验表格,完整体现实验方案(列出所选试剂体积、需记录的待测物理量和所拟定的数据;数据用字母表示)。 物理量实验序号 V[0.1 mol·L-1 Fe2(SO4)3]/mL ……1a ……2a ……(2)利用图(a)和图(b)中的信息,按下图(c)装置(连通的A、B瓶中已充有NO2气体)进行实验。可观察到B瓶中气体颜色比A瓶中的________(填“深”或“浅”),其原因是___________________________________________________________________________________________________________________________________。解析 (1)①过氧化氢在Fe3+催化下分解成水和O2,根据O元素的化合价变化,可得:;②在不同H2O2浓度下,需测定相同时间内,产生氧气的体积的多少,或生成相同体积氧气所需时间的多少。③可用如图所示装置测定。④根据“控制变量法”的要求,两个对比实验应使反应混合物中Fe2(SO4)3的浓度相同,H2O2的浓度不同。(2)由图(a)知,过氧化氢的分解反应为放热反应,由图(b)知NO2转化为N2O4的反应为放热反应,故图(c)中,右侧烧杯温度高于左侧烧杯温度,即B瓶中的温度高于A瓶。温度升高,平衡2NO2(g)N2O4(g),向逆反应方向进行,B瓶中的二氧化氮浓度增大,颜色比A瓶颜色深。答案 (1)①②生成相同体积的氧气所需的时间(或相同时间内,生成氧气的体积)③④ V(H2O2)/mLV(H2O)/mLV(O2) mLt/s1 b2bed2 2bbef或 V(H2O2)/mLV(H2O)/mLt/sV(O2) mL1 b2bed2 2bbef(2)深 因为过氧化氢分解是放热反应,2NO2(g)N2O4(g)也是放热反应,所以B瓶温度高于A瓶,温度升高,平衡逆向移动,二氧化氮浓度增大,颜色加深考点指导2 速率、平衡图像分析【典例2】 (浙江高考)煤炭燃烧过程中会释放出大量的SO2,严重破坏生态环境。采用一定的脱硫技术可以把硫元素以CaSO4的形式固定,从而降低SO2的排放。但是煤炭燃烧过程中产生的CO又会与CaSO4发生化学反应,降低了脱硫效率。相关反应的热化学方程式如下: CaSO4(s)+CO(g)CaO(s)+SO2(g)+CO2(g)ΔH1=218.4 kJ·mol-1(反应Ⅰ)CaSO4(s)+4CO(g)CaS(s)+4CO2(g)ΔH2=-175.6 kJ·mol-1(反应Ⅱ)请回答下列问题:(1)反应Ⅰ能自发进行的反应条件是_____________________________________________________________________。 (2)对于气体参与的反应,表示平衡常数Kp时用气体组分(B)的平衡压强p(B)代替该气体物质的量浓度c(B),则反应Ⅱ的Kp=________(用表达式表示)。 (3)假设某温度下,反应Ⅰ的速率(v1)大于反应Ⅱ的速率(v2),则下列反应过程能量变化示意图正确的是________。(4)通过监测反应体系中气体浓度的变化可判断反应Ⅰ和Ⅱ是否同时发生,理由是_____________________________________________________________________。 (5)图1为实验测得不同温度下反应体系中CO初始体积百分数与平衡时固体产物中CaS质量百分数的关系曲线。则降低该反应体系中SO2生成量的措施有________。 A.向该反应体系中投入石灰石 B.在合适的温度区间内控制较低的反应温度 C.提高CO的初始体积百分数 D.提高反应体系的温度 (6)恒温恒容条件下,假设反应Ⅰ和Ⅱ同时发生,且v1>v2,请在图2中画出反应体系中c(SO2)随时间t变化的总趋势图。解析 (1)若反应Ⅰ能自发进行,则有ΔH-TΔS<0,由于反应Ⅰ的正反应ΔS>0,ΔH>0,故要使ΔH-TΔS<0,则必须在高温下进行。(2)结合化学平衡常数的定义及题中信息,可知Kp=。(3)反应Ⅰ吸热,产物的能量高于反应物,反应Ⅱ放热,产物的能量低于反应物;又由于反应Ⅰ速率(v1)大于反应Ⅱ的速率(v2),反应Ⅰ的活化能低于反应Ⅱ,则C项图符合题意。(4)由于反应Ⅰ产生的SO2和CO2物质的量的比例为1∶1,而反应Ⅱ只产生CO2气体,若SO2和CO2的浓度之比随时间发生变化,则表明两个反应同时发生。(5)A项,向该反应体系中投入石灰石,分解产生CO2,使反应Ⅰ逆向移动,可降低体系中SO2的生成量,正确;由图可知,当CO初始体积分数相同时,温度越低,CaS质量分数越高,由此可知,在合适的温度区间内控制较低的反应温度,能减小SO2的生成量,B正确,D错误;C项,由图可看出,提高CO的初始体积百分数曲线呈上升趋势,CaS的含量升高,生成SO2的量将降低,正确。(6)随着反应Ⅰ的进行,c(SO2)逐渐增加,当反应Ⅰ刚达到平衡时c(SO2)最大,又由于反应Ⅰ的速率(v1)大于反应Ⅱ的速率(v2),反应Ⅰ先达到平衡,随着反应Ⅱ的进行,CO2的浓度不断增大,使反应Ⅰ平衡逆向移动,SO2的浓度将逐渐减少至反应Ⅱ达到平衡时不再变化,图像见答案。答案 (1)高温 (2) (3)C(4)如果气相中SO2和CO2两种气体的浓度之比随时间发生变化,则表明两个反应同时发生 (5)ABC(6) 【解题指南】解答本题时应注意以下四点:(1)活化能对化学反应速率的影响。(2)化学平衡常数的多维表示方法(3)图像的审读及解题信息的获取。(4)做图能力的训练。【对点训练】2.(新课标全国卷)乙醇是重要的有机化工原料,可由乙烯气相直接水合法或间接水合法生产。回答下列问题: (1)间接水合法是指先将乙烯与浓硫酸反应生成硫酸氢乙酯(C2H5OSO3H),再水解生成乙醇。写出相应反应的化学方程式_____________________________________________________________________。(2)已知:甲醇脱水反应2CH3OH(g)===CH3OCH3(g)+H2O(g)ΔH1=-23.9 kJ·mol-1甲醇制烯烃反应2CH3OH(g)===C2H4(g)+2H2O(g)ΔH2=-29.1 kJ·mol-1乙醇异构化反应C2H5OH(g)===CH3OCH3(g)ΔH3=+50.7 kJ·mol-1则乙烯气相直接水合反应C2H4(g)+H2O(g)===C2H5OH(g)的ΔH=________kJ·mol-1。与间接水合法相比,气相直接水合法的优点是_____________________________________________________________________。(3)下图为气相直接水合法中乙烯的平衡转化率与温度、压强的关系 (其中nH2O∶nC2H4=1∶1)。①列式计算乙烯水合制乙醇反应在图中A点的平衡常数Kp=________(用平衡分压代替平衡浓度计算,分压=总压×物质的量分数)。②图中压强p1、p2、p3、p4的大小顺序为______________,理由是_____________________________________________________________________。③气相直接水合法常用的工艺条件为:磷酸/硅藻土为催化剂,反应温度290 ℃、压强6.9 MPa,n(H2O)∶n(C2H4)=0.6∶1。乙烯的转化率为5%。若要进一步提高乙烯的转化率,除了可以适当改变反应温度和压强外,还可以采取的措施有________、________。解析 (1)乙烯与浓硫酸反应生成C2H5OSO3H,C2H5OSO3H与水反应生成CH3CH2OH,根据原子守恒配平,即可得相应化学方程式:CH2===CH2+H2SO4(浓)―→C2H5OSO3H,C2H5OSO3H+H2O―→C2H5OH+H2SO4。(2)2CH3OH(g)===CH3OCH3(g)+H2O(g)ΔH1=-23.9 kJ·mol-1 ①2CH3OH(g)===C2H4(g)+2H2O(g)ΔH2=-29.1 kJ·mol-1 ②C2H5OH(g)===CH3OCH3(g)ΔH3=+50.7 kJ·mol-1 ③根据盖斯定律,由①-②-③得:C2H4(g)+H2O(g)===C2H5OH(g)ΔH=-45.5 kJ·mol-1。浓硫酸具有强腐蚀性,且浓硫酸与有机物反应常伴有副反应,产生SO2、CO2等气体,直接水合反应过程中没有用到浓硫酸,故可有效避免对设备的腐蚀及对环境的污染。(3)①设开始充入的原料气中,C2H4(g)和H2O(g)的物质的量均为n。 C2H4(g)+H2O(g)===C2H5OH(g)开始(mol) n n 0转化(mol) 20%n 20%n 20%n平衡(mol) 80%n 80%n 20%n平衡混合气中C2H4(g)、H2O(g)、C2H5OH(g)的物质的量分数依次为:、、。根据题意,将数据代入化学平衡常数表达式,Kp=。②C2H4(g)+H2O(g)C2H5OH(g)是一个气体体积减小的反应,相同温度下,增大压强,平衡向正反应方向移动,C2H4的转化率提高,所以p4>p3>p2>p1。③依据反应特点及平衡移动原理,提高乙烯转化率还可以增大H2O与C2H4的比例,或将乙醇及时液化分离出去等。答案 (1)CH2===CH2+H2SO4(浓)―→C2H5OSO3H,C2H5OSO3H+H2O―→C2H5OH+H2SO4(2)-45.5 污染小,腐蚀性小等(3)①===0.07(MPa)-1②p4>p3>p2>p1 反应分子数减少,相同温度下,压强升高,乙烯转化率提高③将产物乙醇液化移去 增加nH2O∶nC2H4比【课堂总结】“平衡图像”认知模型构建
相关试卷
这是一份大题突破(一) 热化学、电化学与化学反应速率、平衡的综合分析(含解析)-2024年江苏高考化学大二轮复习讲义,共16页。
这是一份专题五 热化学 化学反应速率与平衡 选择题专攻 3.化学反应速率、化学平衡图像分析(含解析)-2024年江苏高考化学大二轮复习讲义,共11页。试卷主要包含了乙醇-水催化重整可获得H2等内容,欢迎下载使用。
这是一份新高考化学二轮复习题型分类讲与练专题六 反应速率 化学平衡与能量变化(含解析),共1页。

