


还剩17页未读,
继续阅读
新高中政治高考解密05 公民权利与政府职责(讲义)-【高频考点解密】2021年高考政治二轮复习讲义+分层训练
展开
这是一份新高中政治高考解密05 公民权利与政府职责(讲义)-【高频考点解密】2021年高考政治二轮复习讲义+分层训练,共20页。
相关试卷
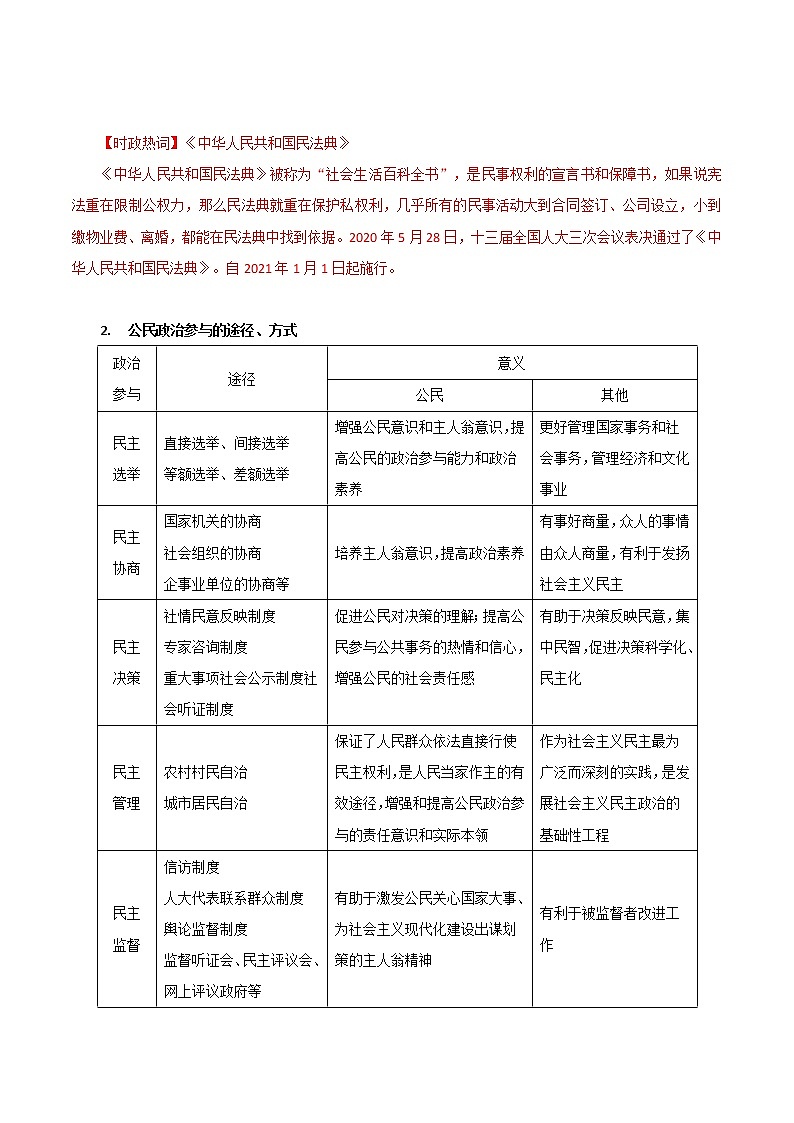
新高中政治高考解密06 政治制度与民主建设(讲义)-【高频考点解密】2021年高考政治二轮复习讲义+分层训练:
这是一份新高中政治高考解密06 政治制度与民主建设(讲义)-【高频考点解密】2021年高考政治二轮复习讲义+分层训练,共31页。
新高中政治高考解密05 公民权利与政府职责(集训)-【高频考点解密】2021年高考政治二轮复习讲义+分层训练:
这是一份新高中政治高考解密05 公民权利与政府职责(集训)-【高频考点解密】2021年高考政治二轮复习讲义+分层训练,共15页。
新高中政治高考解密04 高质量发展与对外开放(讲义)-【高频考点解密】2021年高考政治二轮复习讲义docB分层训练:
这是一份新高中政治高考解密04 高质量发展与对外开放(讲义)-【高频考点解密】2021年高考政治二轮复习讲义docB分层训练,共14页。