


新高中政治高考 (新高考)2021届小题必练2 多变的价格 教师版
展开
这是一份新高中政治高考 (新高考)2021届小题必练2 多变的价格 教师版,共15页。试卷主要包含了掌握价格变动的影响因素的知识点,掌握供给与需求曲线分析图,掌握均衡价格图的理解等内容,欢迎下载使用。
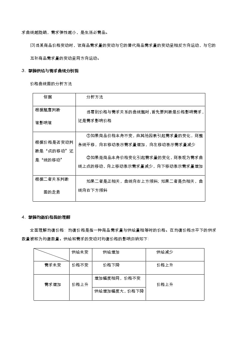
考纲要求:1.掌握价格变动的影响因素的知识点(1)快速辨别影响价格的因素看到成本、劳动生产率等信息,要考虑价值对价格的影响;看到规模、减产、灾害等信息,要考虑供给对价格的影响;看到节日等信息,要考虑需求对价格的影响;看到利率变动等,要考虑国家政策对价格的影响。(2)影响价格的因素和稳定物价的措施因素具体表现稳定物价的措施价值价值量越大,价格越高;价值量越小,价格越低依靠科技进步,提高社会劳动生产率,降低生产成本供求其他因素不变,供给增加,需求减少,商品价格下降;供给减少,需求增加,商品价格上涨大力发展生产,保障商品的有效供给;打击投机行为,抑制不合理需求货币供应量货币的供应量超过流通中实际需要的货币量,会导致物价上涨;货币的供应量少于流通中实际需要的货币量,会导致物价下降合理控制货币的供应量,使货币供应量与流通中所需要的货币量相符合汇率变动人民币汇率上升,人民币升值,进口商品价格降低;人民币汇率下降,人民币贬值,进口商品价格上升保持人民币汇率基本稳定相关商品替代品需求增加,该商品需求减少,从而导致该商品价格降低;替代品需求减少,该商品需求增加,从而导致该商品价格升高互补品需求增加,该商品需求增加,从而导致该商品价格上涨;互补品需求减少,该商品需求减少,从而导致该商品价格下降加强宏观调控,增加商品有效供给收入分配当前收入增加,消费需求增加,会拉动商品价格上涨;当前收入减少,消费需求减少,会导致商品价格下降促进社会公平国家政策实施扩张性的财政政策和货币政策,会导致流通中的货币量增加,从而导致商品价格上涨;实施紧缩性的财政政策和货币政策,会导致流通中的货币量减少,从而导致商品价格下降加强宏观调控,通过财政政策和货币政策调节社会总需求,实现总供给与总需求的基本平衡货币价值在商品价值不变的情况下,商品的价格与货币价值成反比。“币重而万物轻,币轻而万物重”稳定币值商品交换交换是连接生产和消费的桥梁和纽带,流通不畅会导致物价上涨减少流通环节,降低流通成本市场调节的缺陷市场调节具有自发性、盲目性、滞后性;一些生产者、经营者恶意囤积,哄抬物价加强市场监管,通过经济立法和行政命令等手段,打击市场炒作等行为 2.掌握价格变动对需求量的影响的知识点从方向运动和需求弹性上把握价格变动的影响(1)一般来说,商品价格变动会引起商品需求量的反方向运动,引起商品供应量的正方向运动。(2)根据需求曲线区分生活必需品与高档耐用品:需求曲线越平坦,需求弹性越大,是高档耐用品;需求曲线越陡峭,需求弹性越小,是生活必需品。(3)当某商品价格变动时,该商品需求量的变动与它的替代商品需求量的变动呈相反方向运动,与它的互补商品需求量的变动呈同方向运动。3.掌握供给与需求曲线分析图价格曲线图的分析方法依据分析方法根据题意判断谁影响谁当看到价格与需求关系的曲线题时,首先要判断是价格影响需求,还是需求影响价格根据价格是否变动判断是“点的移动”还是“线的移动”①如果商品价格本身不变,由其他因素引起需求量的变化,则整条线平移,向右移动表示需求量增加,向左移动表示需求量减少②如果是商品本身价格变化引起需求量的变化,则表现为需求曲线上点的移动,向上移动表示需求量减少,向下移动表示需求量增加根据二者关系判断图的走势如果二者是正相关,曲线向右上方倾斜;如果二者是负相关,曲线向右下方倾斜 4.掌握均衡价格图的理解全面理解均衡价格:均衡价格是指一种商品需求量与供给量相等时的价格。在均衡价格水平下的供求数量被称为均衡数量。供给和需求的变动对均衡价格的影响归纳如下: 供给未变供给增加供给减少需求未变价格不变价格下降价格上升需求增加价格上升增加幅度相同,价格不变价格上升供给增加幅度大,价格下降需求增加幅度大,价格上升需求减少价格下降价格下降减少幅度相同,价格不变供给减少幅度大,价格上升需求减少幅度大,价格下降 1.【2020·山东卷】一个足球通常由32块球片组成,从球片切割到足球成形,—般需要10道左右的工序。某足球生产企业与工业机器人厂商合作,打造了一条足球自动化生产线,过去需要100个人的工作量,现在不到10个人就可以完成。该企业自动化生产线的采用( )A.会使凝结在单位商品中的人类劳动量变少,降低商品价值量B.能缩短个别劳动时间,为自己的商品赢得降价空间C.提高了社会劳动生产率,单位时间内可生产出更多的商品D.改变了商品的自然属性,增加了商品的使用价值【答案】B【解析】社会必要劳动时间决定商品价值量,该企业自动化生产率的采用仅仅缩短的是个别劳动时间,并未缩短社会必要劳动时间,因此不会降低商品价值量,A错误。商品价值量是由生产商品的社会必要劳动时间决定的,该企业自动化生产率的采用会使单个企业缩短个别劳动时间,为自己的商品赢得降价空间,B正确。该企业自动化生产率的采用提高了个别劳动生产率,并未提高社会劳动生产率,C错误。商品的自然属性指的是商品的使用价值,该企业自动化生产率的采用提高了个别劳动生产率,缩短了个别劳动时间,单位时间内可生产出更多商品,增加商品的使用价值总量,但未增加单位商品的使用价值,D排除。故本题选B。 2.(2020·山东卷)甲、乙、丙是三种正常品,且都富有需求弹性,其中,甲与乙是互补品,甲与丙互为替代品。下图反映的是甲商品的需求变化情况(S表示供给,D表示需求)。若不考虑其他因素,能引起甲商品的需求从D移动到D'的是( )①乙商品的价格升高②丙商品的价格升高③消费者对甲商品的偏好程度增强④消费者预期甲商品的价格将下降A.①③ B.①④ C.②③ D.②④【答案】B【解析】其他条件不变意味着价格不变。图示显示供给曲线未发生变化,意味着供给不变;同时显示需求曲线向左移动,意味着需求减少。①:乙商品的价格升高,会导致乙商品的需求量减少,甲与乙是互补品,甲商品的需求量减少,①符合题意。②:丙商品的价格升高,会导致丙商品的需求量减少,甲与丙是互替,甲商品的需求量增加,②不符合题意。③:消费者对甲商品的偏好程度增强,会促使消费者增加对甲商品的需求,③不符合题意。④:消费者预期甲商品的价格将下降,会推迟人们对甲商品的需求,当前对甲商品的需求减少,④符合题意。故本题选B。 1.国药集团新冠灭活疫苗预计于年底前上市,新冠疫苗作为抗疫的最后“救命稻草”,其价格自然成为普通民众最关心的问题。8月23日,国家卫生健康委员会科技发展中心主任郑忠伟表示,新冠疫苗属于公共卫生产品,其市场定价不能以市场的供需矛盾作为定价依据,只能以成本作为定价依据,疫苗的生产量越大,成本价格越低。这说明( )①疫苗的产量决定其价格,产量越大价格越低②疫苗的质量决定其价格,质量越好价格越高 ③疫苗作为商品,是使用价值与价值的统一体④国家会对疫苗价格进行调控,维护公众的利益A.①③ B.②③ C.①④ D.③④【答案】D【解析】①:商品的价值决定价格,①错误。②:质量是使用价值,不决定价格,商品的价值决定价格,②错误。③④:材料“新冠疫苗属于公共卫生产品,其市场定价不能以市场的供需矛盾作为定价依据,只能以成本作为定价依据,疫苗的生产量越大,成本价格越低”说明疫苗作为商品,是使用价值与价值的统一体,国家会对疫苗价格进行调控,维护公众的利益,③④正确。故本题选D。2.折叠屏手机屏幕合起来仍是传统手机的大小,方便携带,打开则变成了一个平板电脑,更兼具娱乐和办公的功能,迎合了当下消费者追求便携和功能多样的需求。但高科技往往伴随着高昂的价格,万元以上的价格让普通消费者望而却步。对此理解正确的有( )①折叠屏手机高昂的价格是由其价值决定的②折叠屏手机价格随着行业劳动生产率提高而提高③提高折叠屏手机的使用价值有利于其价值的实现④货币在表明折叠屏手机价格过程中执行流通手段职能A.①② B.①③ C.②④ D.③④【答案】B【解析】①:价格是由价值决定的,折叠屏手机价格高是因为其价值量大,①正确。③:使用价值是价值的物质承担者,提高商品的使用价值有利于价值的实现,③正确。②:行业劳动生产率即社会劳动生产率,社会劳动生产率提高,单位商品价值量减小,而不是增加,其价格会降低,排除②。④:货币在表明折叠屏手机价格过程中执行价值尺度职能,④错误。故本题选B。3.当前是知识经济时代,新的知识、新的技术极大地促进了社会的发展。假定某企业通过一种高新技术,转变了经济增长方式,提高了劳动生产率。不考虑其他因素,劳动生产率的提高会使该企业( )①在激烈的市场竞争中获得有利的地位 ②在同一时间内创造的使用价值量增加③生产的单位商品的价值量要低于其他的企业 ④同一劳动在同一时间内创造的价值总量不变A.①② B.①③ C.③④ D.②④【答案】A 【解析】①②:假定某企业通过一种高新技术,转变了经济增长方式,提高了劳动生产率。不考虑其他因素,劳动生产率的提高会使该企业在同一时间内创造的使用价值量增加,在激烈的市场竞争中获得有利的地位,①②符合题意。③:单位商品的价值量由社会必要劳动时间决定,该企业提高的是个别劳动生产率,不会改变商品的价值量,③错误。④:劳动生产率的提高会使该企业在同一时间内创造的价值总量增加,④错误。故本题选A。4.2020年8月25日,正值中国农历“七夕”情人节,不少情侣都为心爱的人送上了鲜花。某市鲜花价格普涨,尤其是红玫瑰和康乃馨价格超过了2月14日。当天,该市的红色康乃馨和红玫瑰几乎脱销。一名店主说,“早上刚到货的玫瑰花,几乎是被顾客抢走的。”某花店店主说,往年七夕售价百元左右的花束,今年起码要150元以上。下列对此现象分析正确的是( )①节日等因素对商品价格会产生影响 ②“物以稀为贵”现象在日常生活中较为常见 ③鲜花是高档耐用品,需求弹性大 ④鲜花价格低是其被抢购的主因A.①② B.①③ C.②④ D.③④【答案】A【解析】①②:中国农历“七夕”情人节,不少情侣都为心爱的人送上了鲜花。某些鲜花出现抢购,鲜花价格普涨,反映出“物以稀为贵”现象在日常生活中较为常见,节日等因素对商品价格会产生影响,①②符合题意。③:不能笼统说鲜花是高档耐用品,③错误。④:材料反映因节日原因人们对鲜花需求量增加,甚至出现抢购,没有体现鲜花因其价格低而被抢购,④与题意不符。故本题选A。5.2020年4月26日,山东省政府举行新闻发布会通报:一季度我省食品价格涨幅较大,同比上涨22.8%,其中猪肉价格同比上涨134.9%。下列对食品价格上涨原因分析合理的是( )①原材料价格上涨,导致产品价格有所上涨②居民收入大幅增长,实际购买力上升③同期食品生产、物流、运输等支出增加④食品企业社会劳动生产率下降,价值量增大A.①③ B.②④ C.①② D.③④【答案】A【解析】①③:“原材料价格上涨”和“食品生产、物流、运输等支出增加”属于食品生产成本增加,价值决定价格,①③符合题意。②:如果居民收入增长的幅度小于消费价格上涨幅度,则居民实际购买力有所下降,②说法错误。④:社会劳动生产率与商品价值量成反比,理论上食品企业社会劳动生产率下降,价值量增大,但实际上,随着经济社会发展,食品企业的社会劳动生产率会不断的提高,价值量下降。④ 与实际不符,排除。故本题选A。6.2020年5月30日,我国最新十大黑科技发布,再次刷新人们的认知。其中包括讯飞翻译机2.0——可即时互译30多种语言;意念可控假肢——能满足特定人群的需求;忆阻器——可被人体吸收的电子器件,可以执行对体征监测、疾病预警、伤口愈合跟踪等……黑科技一旦应用将极大改变人民生活,但其开始商用时价格也非常昂贵。黑科技产品价格昂贵,是因为( )①黑科技产品投入大、成本高,因而价格昂贵②黑科技产品性能好、用途广泛,因而价值大③技术创造商品价值,黑科技产品技术含量高④黑科技产品往往比较稀缺,但能满足人们的特殊需要A.①② B.①④ C.②③ D.③④【答案】B【解析】①:价值决定价格,黑科技产品价格昂贵,是因为黑科技研发耗费了更多的人类劳动,成本高,因而价格较高。①正确。②:黑科技产品的性能、用途属于使用价值方面的属性,而使用价值不决定价值,社会必要劳动时间决定商品的价值量。②错误。③:劳动创造价值,不是技术创造价值。③错误。④:供求关系影响价格,黑科技产品往往比较稀缺,但能满足人们特殊需要,供不应求,因此价格较高。④正确。故本题选B。7.某省出台政策,自2020年8月1日起,对凡未按要求完成超低排放改造的钢铁、水泥企业,其上网购电和购水全部实行加价。实施这一政策带来的积极影响是( )①倒逼企业转型升级 ②企业用水用电费用增加③钢铁、水泥价格下降 ④推动经济高质量发展A.①④ B.①② C.②③ D.②④【答案】A【解析】①④:对凡未按要求完成超低排放改造的钢铁、水泥企业的用电用水加价,将增加其生产成本,降低其利润,进而倒逼这些企业去转型升级,最终实现经济高质量发展 ,①④符合题意。②:对凡未按要求完成超低排放改造的钢铁、水泥企业的用水用电加价,其用水用电费用增加,但这是对相关企业的不利影响,②不符合题意。③:对凡未按要求完成超低排放改造的钢铁、水泥企业的用水用电加价,其成本增加,可能导致钢铁、水泥价格上涨,③不符合题意。故本题选A。8.2020年9月29日,银川市发布《关于促进房地产市场平稳健康发展的通知》,明确首套房、二套房的首付款比例分别不低于20%、40%;对购买二套以上住房的居民家庭,暂停发放商业性个人住房贷款;明确 非宁夏户籍居民家庭在银川市内限购1套商品住房;银川市辖三区新取得预售许可的商品住房项目购房人,自签订商品房买卖合同之日起满2年后,方可转让。不考虑其他因素,下图中(D、S分别代表需求曲线和供给曲线)能正确反映该措施影响的是( )A. B.C. D.【答案】B【解析】B:由于银川市采取限购和限贷的政策,导致居民对商品房的需求减少,使其均衡价格下降,图B符合题意。A:图表示随着价格下降,人们的需求增加,A观点不符合题意。C:图表示随着价格上涨,对生产者有利可图,扩大生产,供给增加,C观点不符合题意。D:图表示价格不变,由于其它因素的变化,导致供给减少,均衡价格提高,D观点不符合题意。故本题选B。9.受新冠肺炎疫情在全球扩散的影响,2020年4月15日国际原油价格创近十年新低。若不考虑其他因素,这一变化对新能源汽车需求量的影响下图表示正确的是( )A. B.C. D.【答案】C【解析】A:题干反映油价下降,A项反映价格上升,故A不符合题意。B:不考虑其他因素,油价下降会导致新能源汽车需求减少,B项不符合题意。CD:不考虑其他因素,油价下降,传统汽车需求增加,新能源汽车价格不变、需求减少,C项正确,D项不符合题意。故本题选C。10.2020年8月1日起,东海结束伏季休渔期,实现全面开渔,大量东海海鲜进入市场。不考虑其他因素,下列图示(S、S1表示伏季休渔期前、后海鲜的供给曲线,D、D1表示伏季休渔期前、后海鲜的需求曲线)能正确反映东海结束伏季休渔期对海鲜市场的影响的是( ) A. B.C. D.【答案】A【解析】A:不考虑其他因素,意味着人们对海鲜的需求量不变。东海结束伏季休渔期,东海海鲜的供应量增加,海鲜价格下降,A符合题意。C:伏季休渔期结束,海鲜的供应量增加,C不符合题意,排除。BD:B、D分别反映的是海鲜供给不变,需求变化减少或增加,与题意不符,排除。故本题选A。11.2020年上半年,我国玉米市场购销趋旺,玉米价格持续上涨。某饲料厂在生产中减少玉米用量,增加小麦用量。由此可见( )①供求变化直接影响商品的价格 ②玉米价格受其自身需求弹性影响较大③价格变动调节生产要素的投入 ④玉米价格受其替代品价格变动的影响A.①③ B.①④ C.②③ D.②④【答案】A【解析】①:材料中的“购销趋旺”是从供给与需求角度指出了玉米价格上涨的原因,①符合题意。③:玉米价格上涨导致饲料企业增加小麦这一替代品的用量,体现了价格变动调节生产要素的投入,③符合题意。②:粮食属于生活必需品,其需求弹性小,②错误。④:材料反映的是玉米价格上涨对其替代品使用量的影响,而不是其替代品价格变动影响玉米的价格,④不选。故本题选A。12.去年开始的猪肉价格持续高位引起了我国仔猪价格的飙升。2020年7月3日,我国仔猪平均价格每千克41.08元,较上月同期高8.34%。用P表示仔猪的价格。Q表示仔猪的数量,下列图像能够反映仔猪价格变动原因的是( )A. B.C. D.【答案】A【解析】A:猪肉价格持续处于高位会引起生猪养殖规模的扩大,进而引起对仔猪需求的增加,仔猪需求的增加会引起仔猪价格的上涨,用图像表示就是需求增加,价格上涨,A符合题意。B:显示的是供给减少引起的价格上涨,B不符合题意。C:显示的是供给增加引起的价格下降,C不符合题意。D:显示的是需求减少引起的价格下降,D不符合题意。故本题选A。13.2020年7月16日,国际金价上行突破1800美元/盎司。业内人士认为,这次价格上涨的主要原因是美元指数走低以及人们的避险情绪浓烈。(用P表示黄金的价格、Q表示黄金的数量,S、S1表示变化前后的供给曲线,D、D1表示变化前后的需求曲线)。下列图示能够正确反映这一经济现象的是( ) A. B.C. D.【答案】A【解析】A:美元指数走低人们会抛售美元投资黄金,人们避险情绪浓烈也会购买黄金保值,两种因素引起黄金需求增加,价格上涨,A入选。B:反映的是需求减少引起价格下跌,B不符合题意。CD:反映的是供给变动引起价格变动,CD不符合题意。故本题选A。14.到2025年中国10%至20%的乘用车销售量将来自纯电动、充电式混合动力和其他新能源汽车。电动汽车在中国之所以有很好的发展前景,是因为( )①居民收入的提高,为中等收入的群体购买电动汽车提供了可能②电动汽车作为耗油车的互补品,其推广应用得到了国家的扶持③电动汽车的生产和消费符合低碳主导型的产业政策和消费政策④电动汽车低廉的价格和良好的性能符合了人们求实的心理A.①③ B.②③ C.①④ D.③④【答案】A 【解析】收入是消费的基础和前提。居民收入的提高,为中等收入的群体购买电动汽车提供了可能,电动汽车在中国有很好的发展前景。①符合题意,入选。同时,自纯电动、充电式混合动力和其他新能源汽车对环境污染少,符合低碳主导型的产业政策和消费政策,③也符合题意。因此,正确答案是A。电动汽车与耗油车为替代关系,②观点错误,排除。电动汽车的价格不一定低廉,④观点也错误,排除。故本题选A。15.财政部、国家税务总局、工业和信息化部发布的文件指出,自2021年1月1日至2022年12月31日,对购置的新能源汽车(纯电动汽车、插电式混合动力汽车、燃料电池汽车)免征车辆购置税。此举意在( )①带动新能源汽车及相关产品的消费②打压燃油汽车,推动汽车产业结构升级③支持新能源汽车产业发展④通过积极的财政政策,减轻企业的税收负担A.①② B.①③ C.②④ D.③④【答案】B【解析】①③:“对购置的新能源汽车(纯电动汽车、插电式混合动力汽车、燃料电池汽车)免征车辆购置税”,这减轻了消费者的购车成本,有利于带动新能源汽车及相关产品的消费,支持新能源汽车产业发展。①③正确。②:题中举措的目的是促进新能源汽车的销售与发展,而不是打压燃油汽车,②说法错误。④:免征车辆购置税的对象是消费者,这一举措并不能减轻企业的税收负担。④说法错误。故本题选B。 江西多宝格教育咨询有限公司(旗下网站:好教育http://www.jtyhjy.com)郑重发表如下声明: 一、本网站的原创内容,由本公司依照运营规划,安排专项经费,组织名校名师创作,经由好教育团队严格审核通校,按设计版式统一精细排版,并进行版权登记,本公司拥有著作权; 二、本网站刊登的课件、教案、学案、试卷等内容,经著作权人授权,本公司享有独家信息网络传播权; 三、任何个人、企事业单位(含教育网站)或者其他组织,未经本公司许可,不得以复制、发行、表演、广播、信息网络传播、改编、汇编、翻译等任何方式使用本网站任何作品及作品的组成部分; 四、一旦发现侵犯本网站作品著作权的行为,欢迎予以举报(举报电话:0791-83857059),举报内容对查实侵权行为确有帮助的,一经确认,将给予奖励; 五、我们将联合全国各地文化执法机关和相关司法机构,并结合广大用户和网友的举报,严肃清理侵权盗版行为,依法追究侵权者的民事、行政和刑事责任! 特此声明江西多宝格教育咨询有限公司
相关试卷
这是一份(新高考)高考政治二轮复习小题必练2 多变的价格 教师版,共13页。试卷主要包含了掌握价格变动的影响因素的知识点,掌握供给与需求曲线分析图,掌握均衡价格图的理解等内容,欢迎下载使用。
这是一份高考政治二轮复习小题必练2 多变的价格 教师版,共11页。试卷主要包含了掌握价格变动的影响因素的知识点,掌握供给与需求曲线分析图,掌握均衡价格图的理解,稀土,被称为万能之土等内容,欢迎下载使用。
这是一份新高中政治高考 (新高考)2021届小题必练3 多彩的消费 教师版,共14页。试卷主要包含了正确区分四种消费心理,正确理解四种消费行为等内容,欢迎下载使用。