


还剩21页未读,
继续阅读
新高中政治高考 (新高考)2021届高考二轮精品专题六 党的领导与民主建设 学生版
展开
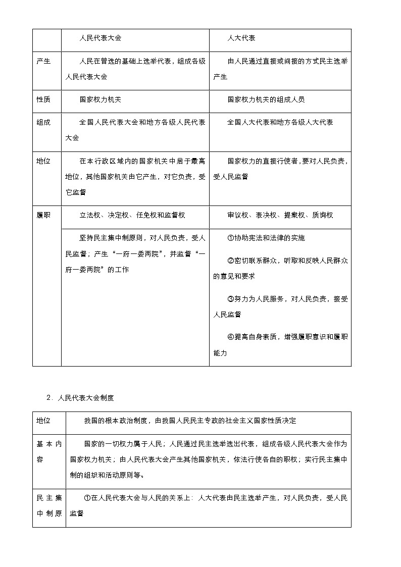
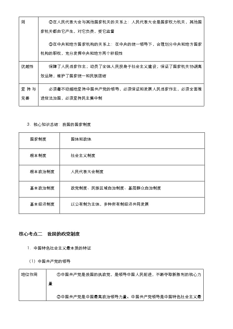
这是一份新高中政治高考 (新高考)2021届高考二轮精品专题六 党的领导与民主建设 学生版,共24页。试卷主要包含了人民代表大会和人大代表,人民代表大会制度,核心知识总结等内容,欢迎下载使用。
相关试卷
2023年(新高考)高考政治二轮精品专题06 党的领导与民主建设(含详解):
这是一份2023年(新高考)高考政治二轮精品专题06 党的领导与民主建设(含详解),共7页。试卷主要包含了材料阅读等内容,欢迎下载使用。
(新高考)高考政治二轮精品专题六 党的领导与民主建设 教师版:
这是一份(新高考)高考政治二轮精品专题六 党的领导与民主建设 教师版,共19页。试卷主要包含了人民代表大会和人大代表,人民代表大会制度,核心知识总结等内容,欢迎下载使用。
新高中政治高考 (新高考)2021届高考二轮精品专题六 党的领导与民主建设 教师版:
这是一份新高中政治高考 (新高考)2021届高考二轮精品专题六 党的领导与民主建设 教师版,共23页。试卷主要包含了人民代表大会和人大代表,人民代表大会制度,核心知识总结等内容,欢迎下载使用。