高中物理人教版 (2019)必修 第一册6 超重和失重学案
展开
这是一份高中物理人教版 (2019)必修 第一册6 超重和失重学案,共43页。学案主要包含了重力的测量,超重和失重等内容,欢迎下载使用。
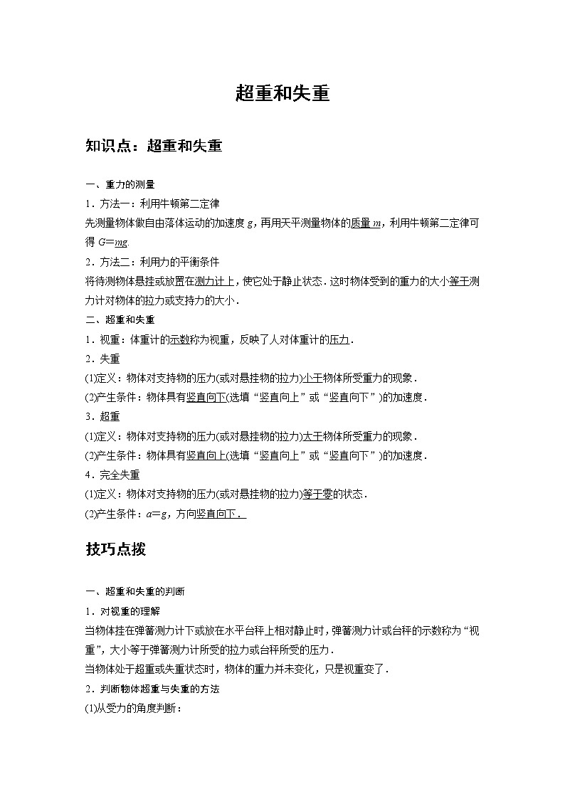
超重和失重
知识点:超重和失重
一、重力的测量
1.方法一:利用牛顿第二定律
先测量物体做自由落体运动的加速度g,再用天平测量物体的质量m,利用牛顿第二定律可得G=mg.
2.方法二:利用力的平衡条件
将待测物体悬挂或放置在测力计上,使它处于静止状态.这时物体受到的重力的大小等于测力计对物体的拉力或支持力的大小.
二、超重和失重
1.视重:体重计的示数称为视重,反映了人对体重计的压力.
2.失重
(1)定义:物体对支持物的压力(或对悬挂物的拉力)小于物体所受重力的现象.
(2)产生条件:物体具有竖直向下(选填“竖直向上”或“竖直向下”)的加速度.
3.超重
(1)定义:物体对支持物的压力(或对悬挂物的拉力)大于物体所受重力的现象.
(2)产生条件:物体具有竖直向上(选填“竖直向上”或“竖直向下”)的加速度.
4.完全失重
(1)定义:物体对支持物的压力(或对悬挂物的拉力)等于零的状态.
(2)产生条件:a=g,方向竖直向下.
技巧点拨
一、超重和失重的判断
1.对视重的理解
当物体挂在弹簧测力计下或放在水平台秤上相对静止时,弹簧测力计或台秤的示数称为“视重”,大小等于弹簧测力计所受的拉力或台秤所受的压力.
当物体处于超重或失重状态时,物体的重力并未变化,只是视重变了.
2.判断物体超重与失重的方法
(1)从受力的角度判断:
超重:物体所受向上的拉力(或支持力)大于重力,即视重大于重力.
失重:物体所受向上的拉力(或支持力)小于重力,即视重小于重力.
完全失重:物体所受向上的拉力(或支持力)为零,即视重为零.
(2)从加速度的角度判断:
①当物体的加速度方向向上(或竖直分量向上)时,处于超重状态,如图1.
根据牛顿第二定律:FN-mg=ma,此时FN>mg,即处于超重状态.
可能的运动状态:向上加速或向下减速.
图1 图2 图3
②当物体的加速度方向向下(或竖直分量向下)时,处于失重状态,如图2.
根据牛顿第二定律:mg-FN=ma,此时FN
相关学案
这是一份物理必修 第二册1 功与功率学案设计,共44页。学案主要包含了正功和负功,功率等内容,欢迎下载使用。
这是一份高中物理人教版 (2019)必修 第一册6 超重和失重导学案,共42页。学案主要包含了重力的测量,超重和失重等内容,欢迎下载使用。
这是一份人教版 (2019)必修 第一册6 超重和失重学案,共49页。学案主要包含了重力的测量,超重和失重等内容,欢迎下载使用。

