人教版 (2019)必修 第一册3 牛顿第三定律学案
展开
这是一份人教版 (2019)必修 第一册3 牛顿第三定律学案,共28页。学案主要包含了作用力和反作用力,牛顿第三定律等内容,欢迎下载使用。
牛顿第三定律
知识点:牛顿第三定律
一、作用力和反作用力
1.力是物体对物体的作用.只要谈到力,就一定存在着受力物体和施力物体.
2.两个物体之间的作用总是相互的,物体间相互作用的这一对力,通常叫作作用力和反作用力.
3.作用力和反作用力总是互相依赖、同时存在的.我们可以把其中任何一个力叫作作用力,另一个力叫作反作用力.
二、牛顿第三定律
1.实验探究:如图所示,把A、B两个弹簧测力计连接在一起,B的一端固定,用手拉测力计A,结果发现两个弹簧测力计的示数是相等的.改变拉力,弹簧测力计的示数也随着改变,但两个弹簧测力计的示数总是相等的,方向相反.
2.牛顿第三定律:两个物体之间的作用力和反作用力总是大小相等,方向相反,作用在同一条直线上.
三、“一对相互平衡的力”和“一对作用力和反作用力”的区别
1.一对相互平衡的力作用在一个物体上,一对作用力和反作用力作用在两个物体上.(均选填“一个”或“两个”)
2.一对作用力和反作用力一定是同一种类的力,而一对相互平衡的力不一定是同一种类的力.(均选填“一定”或“不一定”)
技巧点拨
一、作用力和反作用力的四个特征
等值
作用力和反作用力大小总是相等的
反向
作用力和反作用力方向总是相反的
共线
作用力和反作用力总是作用在同一条直线上
同性质
作用力和反作用力的性质总是相同的
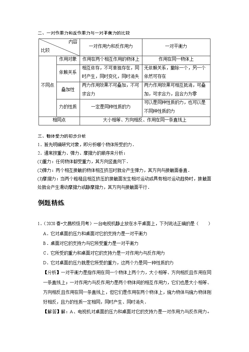
二、一对作用力和反作用力与一对平衡力的比较
内容
比较
一对作用力和反作用力
一对平衡力
不同点
作用对象
作用在两个相互作用的物体上
作用在同一物体上
依赖关系
相互依存,不可单独存在,同时产生,同时变化,同时消失
无依赖关系,撤除一个,另一个依然可存在
叠加性
两力作用效果不可叠加,不可求合力
两力作用效果可相互抵消,可叠加,可求合力,且合力为零
力的性质
一定是同种性质的力
可以是同种性质的力,也可以是不同种性质的力
相同点
大小相等、方向相反、作用在同一条直线上
三、物体受力的初步分析
1.首先明确研究对象,即分析哪个物体所受的力.
2.通常按重力、弹力、摩擦力的顺序来分析:
(1)重力:任何物体都受重力,其方向竖直向下.
(2)弹力:两个相互接触的物体相互挤压时就会产生弹力,其方向与接触面垂直.
(3)摩擦力:当两个粗糙且相互挤压的接触面发生相对运动或具有相对运动趋势时,接触面处就会产生滑动摩擦力或静摩擦力,其方向与接触面平行.
例题精练
1.(2020春•文昌校级月考)一台电视机静止放在水平桌面上,下列说法正确的是( )
A.它对桌面的压力和桌面对它的支持力是一对平衡力
B.桌面对它的支持力与它所受重力是一对平衡力
C.它所受的重力和桌面对它的支持力是一对作用力与反作用力
D.它对桌面的压力就是它所受的重力,这两个力是同一种性质的力
【分析】一对平衡力是指作用在同一个物体上两个力,大小相等、方向相反且作用在同一条直线上;一对作用力与反作用力是两个物体间的相互作用力,它们也是大小相等、方向相反且作用在同一条直线上,但它们是作用在两个物体上,施力物体与施力物体刚好相反,且力的性质一定相同,同时产生、同时消失.
【解答】解:A、电视机对桌面的压力和桌面对它的支持力是一对作用力与反作用力。故A错误;
BC、电视机受到的重力和桌面对书的支持力大小相等、方向相反且作用在同一条直线上,都是电视机受到的力,是一对平衡力,故B正确,C错误;
D、电视机对桌面的压力和电视机所受的重力大小相等,方向相同,但是这两个力不是同一性质的力,故D错误。
故选:B。
【点评】本题关键要明确一对平衡力与一对作用力与反作用力的区别,初学者往往容易看到大小相等、方向相反且作用在同一条直线上就认为是一对平衡力.
随堂练习
1.(2021春•安徽月考)鸽子停在树枝上,则( )
A.鸽子对树枝的压力就是鸽子的重力,这两个力是相同性质的力
B.鸽子的重力和树枝对它的支持力是一对作用力与反作用力
C.树枝对鸽子的支持力大小等于鸽子的重力大小,这两个力是一对平衡力
D.鸽子对树枝的压力和树枝对鸽子的支持力是一对平衡力
【分析】平衡力是作用在同一物体上的两个力,大小相等、方向相反、作用在同一直线上。
一对相互作用力分别作用在相互作用的两个物体上,大小相等、方向相反、作用在同一直线上。
【解答】解:A、鸽子对树枝的压力是由于鸽子的形变而形成的,属于弹力,鸽子的重力是地球对物体的吸引而产生的,这两个力是不同性质的力。故A错误;
BC、鸽子的重力和树枝对它的支持力是作用在同一物体上的两个力,大小相等、方向相反、作用在同一直线上,是一对平衡力,故B错误,C正确;
D、鸽子对树枝的压力和树枝对鸽子的支持力大小相等、方向相反、作用在同一直线上,作用在不同的物体上,是一对相互作用力,故D错误,
故选:C。
【点评】此题主要考查了对平衡力和相互作用力的理解。这两种力很容易混淆在一起,一定要找到它们不同的关键之处:平衡力是作用在同一物体上的两个力,大小相等、方向相反、作用在同一直线上;一对相互作用力分别作用在相互作用的两个物体上,大小相等、方向相反、作用在同一直线上。
2.(2019秋•和平区校级期末)如图所示,光滑水平面上静止着一辆小车,酒精灯及试管固定在小车支架上构成小车整体,在酒精灯燃烧一段时间后塞子喷出。下列说法正确的是( )
A.由于塞子的质量小于小车的质量,喷出时塞子受到的冲击力将大于小车受到的冲击力
B.由于塞子的质量小于小车的质量,喷出时塞子受到的冲击力将小于小车受到的冲击力
C.塞子喷出瞬间,小车对水平面的压力大于小车整体的重力
D.若增大试管内水的质量,则小车整体惯性不变
【分析】喷出时塞子时,气体对塞子的作用力和塞子对气体的作用力大小相等,方向相反,而塞子对气体的作用力又等于气体对小车的作用力;
对小车受力分析,根据竖直方向平衡判断塞子喷出瞬间小车对水平面的压力与小车自身的重力的关系;
惯性与质量有关。
【解答】解:AB、根据牛顿第三定律可知,喷出时塞子受到的冲击力和小车受到的冲击力大小相等,方向相反,故AB错误;
C、塞子喷出瞬间,试管内的气体对小车有斜向左下的作用力,所以小车对水平面的压力大于小车自身的重力,故C正确;
D、若增大试管内水的质量,则小车整体惯性增大,因为惯性只与质量有关,故D错误。
故选:C。
【点评】本题主要考查了作用力与反作用力的关系,知道它们大小相等,方向相反,作用在同一直线上。
3.(2019秋•龙岩期末)亲子活动中,聪明的小孩站在地面上,让大人蹲在滑板上进行手拉手的拔河比赛,小孩获得了胜利。在比赛过程中( )
A.小孩拉大人的力大于大人拉小孩的力
B.小孩拉大人的力小于大人拉小孩的力
C.决定胜负的关键是双方最大力气的较量
D.决定胜负的关键是两者受到地面最大静摩擦力的较量
【分析】(1)大人与小孩之间的作用力是相互作用力,满足大小相等,方向相反,作用在同一条直线上。
(2)与地面接触面间的最大静摩擦力越大,则要是物体相对于地面滑动越困难。
【解答】解:AB、小孩拉大人的力与大人拉小孩的力是一对作用与反作用力,总是大小相等方向相反,故AB错误。
CD、对于双方拔河者来说,当所受的拉力大于与地面的最大静摩擦力时就要被拉动而失败,则决定胜负的关键是拉力大小和受到地面最大静摩擦力的较量,故C错误,D正确。
故选:D。
【点评】熟记牛顿第三定律,知道相互作用力的大小关系,知道最大静摩擦力的性质。
4.(2020秋•河池期末)下列说法中正确的是( )
A.拔河时,胜方对绳子的作用力大于败方对绳子的作用力
B.人走路时,地对脚的向上的作用力与脚蹬地的向下的作用力大小相等
C.以蛋击石,石没损伤而蛋破,蛋对石块的作用力小于石块对蛋的作用力
D.物体A静止在物体B上,若A的质量是B的质量的10倍,则A作用于B的力是B作用于A的力的10倍
【分析】根据牛顿第三定律分析,两个物体之间的作用力和反作用力总是大小相等。
【解答】解:A、根据牛顿第三定律可知,两个物体之间的作用力和反作用力总是大小相等.拔河时,胜方对绳子的作用力等于败方对绳子的作用力,但大于地面对败方的最大静摩擦力,故A错误;
B、人走路时,地对脚的向上的作用力与脚蹬地的向下的作用力属于相互作用力,大小相等,故B正确;
C、以蛋击石。石没损伤而蛋破的原因是石的承受力较大,但二者之间的作用力大小相等,故C错误;
D、物体A静止在物体B上,若A的质量是B的质量的10倍,A作用于B的力与B作用于A的力是相互作用力,大小相等,故D错误。
故选:B。
【点评】该题考查了牛顿第三定律的相关知识,明确作用力与反作用力的关系是解题的关键。
5.(2019秋•临渭区校级期中)关于作用力与反作用力,正确的说法是( )
A.一对作用力和反作用力性质一定相同,总是同时产生,同时变化,同时消失
B.某物体若只受一个力的作用,说明可以只有作用力,而没有反作用力
C.凡是大小相等,方向相反,作用在同一物体上的两个力必定是一对作用力和反作用力
D.一对作用力和反作用力的合力为零
【分析】由牛顿第三定律可知,作用力与反作用力大小相等,方向相反,作用在同一条直线上,作用在两个物体上,力的性质相同,它们同时产生,同时变化,同时消失。
【解答】解:A、作用力与反作用力总是大小相等,方向相反,作用在同一条直线上,性质相同,同时产生、同时变化、同时消失,故A正确;
B、作用力与反作用力是物体间的相互作用,力不可能单独存在,故B错误;
C、由牛顿第三定律可知,作用力与反作用力大小相等,方向相反,作用在同一条直线上,但不在同一物体上,故C错误;
D、作用力和反作用力作用在不同的物体上,作用效果不能抵消,不能合成,故D错误;
故选:A。
【点评】本题应明确作用力和反作用力是相互作用的两个物体间同时产生的两个力;其大小相等、方向相反,作用在同一直线上。
综合练习
一.选择题(共17小题)
1.(2021春•胶州市期末)如图,小车放在水平地面上,甲、乙二人用力向相反方向拉小车,不计小车与地面之间的摩擦力,下列说法正确的是( )
A.甲拉小车的力和乙拉小车的力是一对作用力和反作用力
B.若小车加速向右运动表明小车拉甲的力大于甲拉小车的力
C.小车静止时,甲拉小车的力和乙拉小车的力是一对平衡力
D.无论小车怎样运动,乙拉小车的力和小车拉乙的力都相同
【分析】对小车受力分析,受重力、支持力和两个拉力。当物体受力平衡时,其受到的甲乙的拉力是一对平衡力;一对相互作用力的大小相等方向相反,作用在相互作用的两个物体上。
【解答】解:A、甲拉小车的力和乙拉小车的力都作用在小车上,不是一对作用力和反作用力,故A错误;
B、不论小车怎么运动,小车拉甲的力与甲拉小车的力是一对相互作用力,大小相等,故B错误;
C、小车静止时,水平方向受力平衡,即甲拉小车的力和乙拉小车的力是一对平衡力,故C正确;
D、无论小车怎样运动,乙拉小车的力和小车拉乙的力都大小相等,方向是相反的,故D错误。
故选:C。
【点评】本题关键是区分二力平衡和相互作用力的不同,不可混淆,是基础题。
2.(2020秋•百色期末)下列说法正确的是( )
A.物体抵抗运动状态变化的“本质”是惯性
B.观察和实验表明,对于任何物体,在收到相同的作用力时,决定他们运动状态变化难易程度的唯一因素是他们的速度
C.甲、乙两队拔河比赛,甲队获胜,原因是甲对乙的拉力大于乙对甲的拉力
D.钢丝绳吊起货物加速上升时,钢丝绳对货物的拉力大于货物对钢丝绳的力
【分析】任何物体都有保持原来运动状态的性质,惯性的大小只跟质量有关,与其它任何因素无关;只要是相互作用力,大小一定相等。
【解答】解:A、任何物体都有保持原来运动状态的性质,即惯性,所以物体抵抗运动状态变化的性质是惯性,故A正确;
B、观察和实验表明,对于任何物体,在收到相同的作用力时,决定他们运动状态变化难易程度的唯一因素是他们的质量,故B错误;
C、甲对乙的拉力与乙对甲的拉力是相互作用力,大小一定相等,故C错误;
D、钢丝绳对货物的拉力与货物对钢丝绳的力是相互作用力,大小一定相等,故D错误。
故选:A。
【点评】牢记惯性概念,知道一切物体在任何时候都有惯性,质量是惯性的唯一量度,知道相互作用力,大小一定相等。
3.(2020秋•诸城市期末)如图所示,在我国东北寒冷的冬季,狗拉雪棍是上世纪人们出行的常见交通工具。狗拉着雪橇从静止开始运动,下列说法正确的是( )
A.当狗拉雪橇加速前进时,狗拉雪橇的力大于雪橇拉狗的力
B.狗对雪橇的拉力先产生,运动后雪橘才对狗产生拉力
C.当狗拉雪橇减速前进时,狗拉雪橇的力等于雪橇拉狗的力
D.雪橇能够运动是由于狗对雪橇的拉力大于雪橇对狗的拉力
【分析】本题考查了牛顿第三定律应用,直接根据作用力与反作用力的关系,知道作用力和反作用力是两个相互作用的物体之间同时产生的力,大小相等,方向相反。
【解答】解:狗拉雪橇的力与雪橇拉狗的力是一对相互作用力,同时产生,不论做何种运动,大小始终相等,故C正确,ABD错误。
故选:C。
【点评】作用力与反作用力始终共线大小相等方向相反,作用在两个物体上,同时注意与一对平衡力的区别。
4.(2020秋•通州区期末)猴子抓住树枝悬挂在空中静止,图中表示作用力与反作用力的示意图,正确的是( )
A. B.
C. D.
【分析】平衡力的条件:大小相等、方向相反、作用在同一个物体上,作用在同一条直线上。
相互作用力的条件:大小相等、方向相反、作用在两个物体上,作用在同一条直线上。
【解答】解:A、根据牛顿第三定律可知,作用力与反作用力作用在两个物体上,大小相等、方向相反、故A错误,C正确。
B、根据牛顿第三定律可知,作用力与反作用力的方向相反,故BD错误;
故选:C。
【点评】平衡力和相互作用力容易混淆,注意区分:相同点:大小相等、方向相反、作用在同一条直线上。不同点:平衡力是一个受力物体,发生在两个物体之间;相互作用力是两个受力物体,发生在两个物体之间。
5.(2020秋•金华期末)用计算机辅助实验系统做验证牛顿第三定律的实验,如图甲所示,把两个力传感器的挂钩钩在一起,向相反方向拉动,观察显示器屏幕上出现的结果如图乙所示,观察分析两个相互作用力随时间变化的曲线,可以得到的实验结论是( )
A.作用力与反作用力始终相同
B.作用力与反作用力作用在同一物体上
C.作用力与反作用力大小相等、方向相反
D.匀速运动时作用力与反作用力大小相等,变速运动时作用力与反作用力大小不相等
【分析】作用力与反作用力大小相等,方向相反,作用在同一条直线上,且同时产生、同时变化、同时消失,作用在不同的物体上。
【解答】解:AC、力是矢量,由图可知这一对作用力与反作用力总是大小相等,方向相反,始终不同,故A错误,C正确;
B、两个力传感器的之间的力作用在两个力传感器上,不是作用在同一个物体上,故B错误;
D、一对作用力与反作用力总是大小相等,方向相反,与运动的速度无关,故D错误;
故选:C。
【点评】解决本题的关键知道作用力与反作用力大小相等,方向相反,作用在同一条直线上,且同时产生、同时变化、同时消失,作用在不同的物体上。
6.(2020秋•嘉兴期末)走廊上,某学生用力推课桌,使它在水平地面上向前加速运动,则( )
A.她对课桌的作用力大于课桌对他的作用力
B.她对课桌的推力大于地面对课桌的摩擦力
C.地面对课桌的摩擦力和课桌对地面的摩擦力是一对平衡力
D.课桌对地面的压力和课桌的重力是一对作用力和反作用力
【分析】二力平衡的条件:作用在同一物体上的两个力,大小相等、方向相反、作用在同一直线上;物体受平衡力时,处于静止状态或匀速直线运动状态;
相互作用力的条件:作用在不同物体上的两个力,大小相等、方向相反、作用在同一直线上;
位移做加速运动时受到的合外力不等于0。
【解答】解:A、她对课桌的作用力与课桌对他的作用力是一对作用力与反作用力,大小相等,故A错误;
B、课桌在水平地面上向前加速运动,可知她对课桌的推力大于地面对课桌的摩擦力,故B正确;
C、地面对课桌的摩擦力和课桌对地面的摩擦力是一对作用力与反作用力,故C错误;
D、课桌对地面的压力的施力物体是课桌,受力物体是地面;而课桌的重力的施力物体是地球,受力物体是课桌,两个力不是两个物体之间的相互作用,不是一对作用力和反作用力,故D错误;
故选:B。
【点评】区分平衡力和相互作用力的首要条件是两个力是否作用在同一受力物体上,作用在同一物体上,就是平衡力;作用在不同物体上,就是相互作用力。
7.(2020秋•运城期末)2020年女排世界杯中,中国队十一战全胜卫冕冠军。在某场比赛中朱婷用手掌奋力扣球时,下列说法正确的是( )
A.手掌对排球作用力与排球对手掌作用力是同种性质的力
B.手堂对排球作用力的大小大于排球对手掌作用力的大小
C.排球对手掌的作用力晚于手掌对排球的作用力产生
D.手掌对排球作用力与排球对手掌作用力是一对平衡力
【分析】作用力与反作用力是两个相互作用的物体间的力的作用,等大反向性质相同,作用在两个不同的物体上;一对平衡力是作用在一个物体上,性质可以相同,也可以不同。
【解答】解:A、手掌对排球作用力与排球对手掌作用力是一对作用力与反作用力,性质相同,故A正确;
B、手掌对排球作用力与排球对手掌作用力是一对作用力与反作用力,大小相等,故B错误;
C、手掌对排球作用力与排球对手掌作用力是一对作用力与反作用力,同时产生,同时消失,故C错误;
D手掌对排球作用力与排球对手掌作用力是一对相互作用力,故D错误;
故选:A。
【点评】本题考查了一对作用力和反作用力与一对平衡力的特点和区别,重点根据作用的物体和性质区分。
8.(2020秋•绿春县期末)甲、乙两个质量相等的人,分别站在两只完全相同的浮在平静水面的船上,初速度为零,甲的力气比乙大,他们各自握紧绳子的一端,用力拉对方,两人都与自己的船相对静止,则( )
A.甲先到中点 B.乙先到中点 C.同时到中点 D.无法判断
【分析】由牛顿第三定律知两个人受到的拉力相等,因为两人质量相等,故加速度相等,相同时间内位移相等。
【解答】解:两人拉力大小相等,方向相反,由a= 得加速度大小相等,
则经过相同时间位移大小相等,故同时到中点。 故ABD错误,C正确。
故选:C。
【点评】该题考查基本规律的应用,明确作用力与反作用力的关系,然后结合牛顿运动定律即可解答。
9.(2020秋•南京期末)如图,跳高运动员在跳离地面时,下列说法中正确的是( )
A.地面对运动员的支持力与运动员的重力是一对平衡力
B.地面对运动员的支持力大于运动员的重力
C.运动员对地面的压力大于地面对运动员的支持力
D.运动员先对地面有压力,然后地面对运动员有支持力
【分析】人对地的作用力与地对人的作用力是一对作用力和反作用力,人之所以能跳起离开地面,可以对人进行受力分析,人具有向上的合力。
【解答】解:AB、人能离开地面的原因是地对人的支持力大于地球对人的重力,人受到向上的合力,故A错误,B正确;
C、运动员对地面的压力与地面对运动员的支持力是一对作用力和反作用力,大小相等,故C错误;
D、运动员对地面的压力与地面对运动员有支持力同时产生,故D错误;
故选:B。
【点评】本题考查了作用力与反作用力、超重与失重及牛顿第一定律,要注意明确作用力与反作用力间的关系。
10.(2020秋•鼓楼区校级期末)如图所示,小明用水平力推停在水平地面上的汽车,但没有推动,下列关于小明没有推动汽车的解释中正确的是( )
A.小明的推力与汽车对小明反作用力相互抵消,所以汽车不动
B.小明的推力小于地面对汽车的摩擦力,所以汽车不动
C.小明的推力与地面对汽车的摩擦力平衡,所以汽车不动
D.汽车由于质量大,惯性很大,小明的水平力大小有限,不可能推动
【分析】(1)物体静止或做匀速直线运动时,处于平衡状态,所受到的力是一对平衡力;
(2)二力平衡的条件是:作用在同一个物体上,大小相等、方向相反、作用在同一直线上;
(3)相互作用力的条件是:作用在两个物体上,大小相等、方向相反、作用在同一直线上。
【解答】解:A、小明的推力与汽车对小明反作用力是一对作用力与反作用力,受力物体不同,不能合成,故A 错误;
BC、小明的推力与地面对汽车的摩擦力平衡,水平推力等于静摩擦力,故B 错误,C 正确;
D、惯性大和推不动没有因果关系,如果地面光滑,也是能够推动的,故D错误;
故选:C。
【点评】本题围绕推车这一情境,考查了二力平衡和相互作用力的判断等,有一定综合性,但都是基础知识。
11.(2020秋•龙岗区期末)一高中学校校运动跳远比赛时某同学进行比赛,如图所示,则下列说法中正确的是( )
A.该同学起跑时,地面对他的作用力大于他对地面的作用力
B.该同学踩在踏板腾空的瞬间,踏板对他的作用力大于他对踏板的作用力
C.该同学陷于沙的过程中,沙对他的作用力小于他对沙的作用力
D.该同学陷于沙的过程中,沙对他的作用力等于他对沙的作用力
【分析】人对地(踏板、沙)的作用力与地(踏板、沙)对人的作用力是一对作用力和反作用力,人之所以能跳起离开地面,可以对人进行受力分析,人具有向上的合力。
【解答】解:A、地面对人的作用力与人对地面的作用力是一对作用力和反作用力,大小相等,方向相反,故A错误;
B、踏板对人的作用力与人对踏板的作用力是一对作用力和反作用力,大小相等,方向相反,故B错误;
C、D,该同学陷于沙的过程中,沙对人的作用力与人对沙的作用力是一对作用力和反作用力,大小相等,方向相反,故C错误,D正确;
故选:D。
【点评】本题考查了作用力与反作用力,要注意明确作用力与反作用力间的关系。
12.(2020秋•厦门期末)2020年女排世界杯中,中国女排以十一场全胜的成绩第五次获得世界杯冠军,图中所示为朱婷在世界杯比赛中扣球时的照片。若忽略空气阻力,下列说法中正确的是( )
A.扣球时手对排球的作用力大于排球对手的作用力
B.排球离手后在空中处于完全失重状态
C.排球离手后在空中处于超重状态
D.排球离手后做自由落体运动
【分析】一对相互作用力的大小一定是相等的;物体处于超重状态,此时有向上的加速度,合力也向上;物体处于失重状态,此时有向下的加速度,合力也向下。
【解答】解:A、根据牛顿第三定律,力的作用是相互的,故扣球时手对排球的作用力等于排球对手的作用力,故A错误;
B、当排球离手时有初速度,加速度为g,所以排球离手后在空中处于完全失重状态,故B正确,C错误;
D、当排球离手时有初速度,不是做自由落体运动,故D错误;
故选:B。
【点评】本题主要考查了对超重失重现象的理解,牛顿第三定律的应用,难度不大,属于基础题。
13.(2020秋•南平期末)一辆汽车停在水平地面上,下列说法中正确的是( )
A.汽车受到重力、支持力和压力的作用
B.地面受到向下的压力与汽车受到向上的支持力是一对平衡力
C.汽车对地面的压力就是汽车的重力,与地面对汽车的支持力是作用力与反作用力
D.地面受到向下的压力,是因为汽车发生弹性形变:汽车受到向上的支持力,是因为地面发生弹性形变
【分析】物体间的作用力是相互的,一对相互作用力等大、反向、共线、异体;一对平衡力是同体、等值、反向、共线。
【解答】解:A、汽车停在水平地面上,受重力和支持力,二力平衡,故A错误;
B、汽车对路面的压力和路面对汽车的支持力是一对相互作用力,故B错误;
C、汽车对地面的压力和汽车的重力是两个不同的力,二者的性质不同,施力物体与受力物体都不同,故C错误;
D、根据弹力的产生可知,地面受到向下的压力,是因为汽车发生弹性形变:汽车受到向上的支持力,是因为地面发生弹性形变,故D正确;
故选:D。
【点评】本题涉及三个力,重力、支持力和压力,其中重力和支持力是平衡力,压力和支持力是相互作用力。
14.(2020秋•东城区期末)撑杆跳高是一项技术性很强的体育运动,完整的过程可以简化成三个阶段:持杆助跑、撑杆起跳上升、越杆下落。撑杆跳高的过程中包含很多物理知识,下列说法正确的是( )
A.持杆助跑过程,重力的反作用力是地面对运动员的支持力
B.撑杆起跳上升阶段,弯曲的撑杆对人的作用力大于人对撑杆的作用力
C.撑杆起跳上升阶段,弯曲的撑杆对人的作用力大小等于人对撑杆的作用力大小
D.最高点手已离开撑杆,运动员还能继续越过横杆,是因为受到了一个向前的冲力
【分析】明确作用力和反作用力的性质,同时掌握撑杆跳的基本过程,并能用物理规律进行分析。
【解答】解:A、重力是由于地球的吸引而产生的,所以任意过程中,其反作用力均为人对地球的引力,故A错误;
B、C、弯曲的撑杆对人的作用力和人对撑杆的作用是相互作用力,故撑杆起跳上升阶段,弯曲的撑杆对人的作用力等于人对撑杆的作用力,故B错误,C正确;
D、最高点手已离开撑杆,运动员还能继续越过横杆,是因为人的惯性,而没有受到冲力作用,故D错误。
故选:C。
【点评】本题考查作用力与反作用力的应用,要注意明确重力的作用力是易错点,重点体会相互作用这一关键。
15.(2020•南京学业考试)2020年12月1日,乒乓球男子世界杯决赛中,中国选手樊振东以4:2击败张本智和,成功卫冕世界杯冠军。在樊振东击球的瞬间,下列说法正确的是( )
A.球拍对乒乓球的作用力大于乒乓球对球拍的作用力
B.球拍对乒乓球的作用力与乒乓球对球拍的作用力大小相等
C.球拍对乒乓球的作用力与乒乓球所受到的重力是一对平衡力
D.球拍对乒乓球的作用力与乒乓球对球拍的作用力是一对平衡力
【分析】作用力与反作用力,大小相等,方向相反,作用在两个物体上,一对平衡力大小相等,方向相反,作用在同一个物体上,作用效果可以抵消。
【解答】解:ABD、球拍对乒乓球的作用力和乒乓球对球拍作用力是一对作用力和反作用力,大小相等,故AD错误,B正确。
C、球拍对乒乓球的作用力与乒乓球的重力方向不在同一直线上,不可能是一对平衡力,故C错误。
故选:B。
【点评】本题重点掌握平衡力与作用力和反作用力的相同和不同,注意等大反向作用在两个物体上的不一定是作用力和反作用力,记住平衡力的特征是两个力的作用效果能够相互抵消。
16.(2020秋•丰台区期末)如图所示,杯子静止在水平桌面上,下列说法正确的是( )
A.桌面受到的压力就是杯子的重力
B.杯子受到的支持力是杯子发生形变产生的
C.桌面对杯子的支持力与杯子对桌面的压力是一对平衡力
D.桌面对杯子的支持力与杯子对桌面的压力是一对相互作用力
【分析】此题应先进行受力分析,并结合作用力与反作用力的特点和平衡力的特点确定哪些是平衡力,哪些是作用力与反作用力。
【解答】解:A、重力的施力物体是地球,与桌面受到的压力属于不同性质的力,所以不能说桌面受到的压力就是杯子的重力,故A错误;
B、根据弹力的产生可知,杯子受到的支持力是桌面发生形变产生的,故B错误;
CD、桌面对杯子的支持力与杯子对桌面的压力作用在不同的物体上,不是一对平衡力,而是一对作用力与反作用力,故C错误,D正确;
故选:D。
【点评】本题主要考查了作用力与反作用力,及平衡力的区别与联系,是否作用在同一个物体上是解答的关键。
17.(2020秋•东城区期末)如图所示,人站在船上撑竿使船离岸,在此过程中( )
A.竿对岸的作用力大于岸对竿的作用力
B.人与船之间存在着相互作用的摩擦力
C.岸对竿的作用力使船的运动状态发生改变
D.人受到的重力和竿对人的作用力是一对平衡力
【分析】根据一对相互作用力的特点可知,作用力与反作用力大小相等,方向相反,作用在同一条直线上,作用在两个物体上,力的性质相同,它们同时产生,同时变化,同时消失。
【解答】解:A、竿对岸的作用力与岸对竿的作用力是一对相互作用力,大小相等,方向相反,故A错误;
B、力是物体运动状态改变的原因,可知船离开岸的过程中,人与船之间存在着相互作用的摩擦力,故B正确;
C、人对船的摩擦力使船的运动状态发生改变,故C错误;
D、人受到重力、竿对人的作用力以及船对人的支持力与摩擦力,合力为0,可知人受到的重力和竿对人的作用力不能是一对平衡力,故D错误;
故选:B。
【点评】明确一对相互作用力的条件,对照选项中的描述可做出判断,难度不大,但需要细心。
二.多选题(共13小题)
18.(2020•漳州模拟)如图,物体A放在物体B上,物体B放在光滑的水平面上,已知mA=3kg,mB=2kg,A、B间的动摩擦因数μ=0.2(假定最大静摩擦力等于滑动摩擦力)。现用水平向右拉B物体,g取10m/s2,则( )
A.无论拉力F多大,A相对B始终静止
B.无论拉力F多大,A受到的摩擦力不能超过6N
C.当拉力F=5N时,B受到的摩擦力等于3N,方向向左
D.当拉力F=15N时,B受到的摩擦力等于9N,方向向右
【分析】先求出A、B刚要滑动时,拉力F的值;当拉力大于此值时,AB相对滑动;当拉力小于此值时,AB相对静止;
【解答】解:当A、B刚要滑动时,静摩擦力达到最大值,设此时它们的加速度为a,拉力F,对A:a= m/s2,对整体:F=(mA+mB)a=(3+2)×2N=10N,所以当F≤10N时,AB相对静止,一起向右匀加速;当F>10N时,B的加速度大于A的加速度,二者发生相对滑动,故A错误;
B、当AB相对滑动时,A受到摩擦力最大为滑动摩擦力,大小为f=μmAg=6N,故B正确;
C、若F=5N<10N,故AB整体向右加速,对整体:F=(mA+mB)a,a==,对A:f=mAa=3N,B受到的摩擦力的大小等于A受到的摩擦力的大小为3N,方向向左,故C正确;
D、若F=15N>10N时,当AB相对滑动,B受到的滑动摩擦力大小为f=μmAg=6N,方向向左,故D错误;
故选:BC。
【点评】本题的关键是先求出A、B刚要滑动时,拉力F的临界值;再比较实际拉力值与此值的大小关系从而判断物体的运动状态,再结合牛顿运动定律求解。
19.(2020秋•江宁区校级期中)关于反作用力在日常生活和生产中的应用,下列说法中正确的是( )
A.在平静的水面上,静止着一只小船,船上有一人,人从静止开始从小船的一端走向另一端时,船向相反方向运动
B.汽车行驶时,通过排气筒向后排出燃气,从而获得向前的反作用力即动力
C.如图所示,是农田灌溉用的自动喷水器,当水从弯管的喷嘴喷射出来时,弯管会自动转向
D.软体动物乌贼在水中经过体侧的孔将水吸入鳃腔,然后用力把水挤出体外,乌贼就会向相反方向游去
【分析】作用力与反作用力大小相等,方向相反,作用在同一条直线上,作用在两个物体上,力的性质相同,它们同时产生,同时变化,同时消失.
然后结合个选项的情况分析即可.
【解答】解:A、平静的水面上的小船沿水平方向不受力,船上的人从静止开始从小船的一端走向另一端时,船对人的作用力与人对船的作用力是一对作用力与反作用力,大小相等,方向相反,所以船会向相反方向运动。故A正确;
B、汽车行驶时,获得的动力来自于牵引力,与通过排气筒向后排出燃气获得的向前的反作用力无关。故B错误;
C、农田灌溉用的自动喷水器,当水从弯管的喷嘴喷射出来时,水对弯管的喷嘴有一个方向相反的反作用力,弯管会自动转向。故C正确;
D、乌贼在水中经过体侧的孔将水吸入鳃腔,然后用力把水挤出体外,同时水对乌贼也有一个方向相反负反作用力,所以乌贼就会向相反方向游去。故D正确
故选:ACD。
【点评】应用牛顿第三定律分析问题时应注意不要凭日常观察的直觉印象随便下结论,分析问题需严格依据科学理论.
20.(2020秋•城中区校级期末)一人乘电梯上楼,在竖直上升过程中加速度a随时间t变化的图线如图所示,以竖直向上为a的正方向,则人对地板的压力( )
A.t=2s时最大 B.t=2s时最小
C.t=8.5s时最大 D.t=8.5s时最小
【分析】当物体对接触面的压力大于物体的真实重力时,就说物体处于超重状态,此时有向上的加速度,合力也向上;
当物体对接触面的压力小于物体的真实重力时,就说物体处于失重状态,此时有向下的加速度,合力也向下。
【解答】解:在时间轴的上方,表示加速度向上,此时处于超重状态,在时间轴的下方,表示加速度向下,此时处于失重状态,对地板的压力减小,故
AB、在t=2s时向上的加速度最大,此时对地板的压力最大,所以A正确,B错误;
CD、在t=8.5s时具有向下的最大的加速度,此时对地板的压力最小,所以D正确,C错误。
故选:AD。
【点评】本题是对超重和失重以及a﹣t图象的考查,掌握住加速度时间图象的含义,知道超重和失重的特点即可解答本题。
21.(2020秋•红塔区校级月考)如图所示,物体在水平力F作用下压在竖直墙上静止不动,则( )
A.物体所受的静摩擦力与重力是一对平衡力
B.力F就是物体对墙的压力
C.力F的反作用力是墙壁对物体的支持力
D.墙壁对物体的弹力的反作用力是物体对墙壁的压力
【分析】解答本题关键应分析物体的受力情况:
物体竖直方向受到重力和墙壁对物体的静摩擦力,是一对平衡力;物体对墙壁的压力与墙壁对物体的压力是物体与墙壁之间的相互作用力,不是平衡力;
作用力F跟墙壁对物体的压力是平衡力关系;作用力F跟物体对墙壁的压力没有直接关系.
【解答】解:A、物体竖直方向受到重力和墙壁对物体的静摩擦力两个作用,物体处于静止状态,则这两个力是一对平衡力;故A正确;
B、物体在水平方向受到作用力F跟墙壁对物体的压力两个力,它们是一对平衡力,不是一对作用力和反作用力,而作用力F跟物体对墙壁的压力,只存在大小相等,方向相同,没有其它关系,故B错误;
C、作用力F与墙壁对物体的支持力是一对平衡力,而力F的反作用力是物体对手的作用力。故C错误,
D、墙壁对物体的弹力的反作用力是物体对墙壁的压力,故D正确;
故选:AD。
【点评】解答本题的关键是分析受力情况,结合平衡条件分析力是否是一对平衡力.物体间的相互作用力才是一对作用力与反作用力.
22.(2020秋•荔湾区期末)如图所示,我国有一种传统的民族体育项目叫做“押加”实际上相当于两个人拔河,如果绳质量不计,且保持水平,甲、乙两人在“押加”比赛中甲获胜,则下列说法中不正确的是( )
A.甲对乙的拉力始终大于乙对甲的拉力
B.甲对乙的拉力大小始终等于乙对甲的拉力大小
C.当甲把乙加速拉过去时,甲对乙的拉力大于乙对甲的拉力
D.只有甲把乙匀速拉过去时,甲对乙的拉力大小才等于乙对甲的拉力大小
【分析】“押加”比赛中两队对绳子的拉力等大反向,之所以甲获胜,原因是地面对甲的摩擦力大于地面对乙的摩擦力。
【解答】解:AB、甲拉乙的力与乙拉甲的力是一对作用力与反作用力,大小始终相等,与运动状态无关,故A错误,B正确;
CD、即不管哪个获胜,甲对乙的拉力大小始终等于乙对甲的拉力大小,只是当地面对甲的摩擦力大于地面对乙的摩擦力,甲才能获胜,故CD错误;
故选:ACD。
【点评】由此题的知识我们可以知道,在拔河比赛中要挑选一些体重大的同学,以增加与地面之间的最大静摩擦力。
23.(2020秋•安平县校级期末)“以卵击石,卵碎石全”下列关于卵、石之间作用力的表述中不正确的是( )
A.鸡蛋是运动的,石头是静止的,所以鸡蛋对石头的作用力大于石头对鸡蛋的作用力
B.鸡蛋碎了,而石头没有碎,所以鸡蛋对石头的作用力小于石头对鸡蛋的作用力
C.鸡蛋对石头的作用力与石头对鸡蛋的作用力大小相等
D.鸡蛋对石头的作用力与石头对鸡蛋的作用力平衡
【分析】由牛顿第三定律可知,作用力与反作用力大小相等,方向相反,作用在同一条直线上,作用在两个物体上,力的性质相同,它们同时产生,同时变化,同时消失.
【解答】解:由于鸡蛋和石头间的力是相互作用力,故二者一定大小相等方向相反,作用在两个物体上,故不是平衡力;虽然两物体受力大小相等,但由于鸡蛋的承受能力较小,故鸡蛋碎了而石头完好;同时作用力和反作用力与是否运动无关,故ABD错误,C正确。
本题选错误的,故选:ABD。
【点评】本题考查作用力和反作用力的性质,要注意明确二者大小始终相等,不论物体是运动还是静止,同时注意明确与平衡力的区别.
24.(2020秋•宿州期末)一个大人跟一个小孩站在水平地面上手拉手比力气,结果大人把小孩拉过来了。对这个过程中作用于双方的力的关系,正确的说法是( )
A.大人拉小孩的力一定比小孩拉大人的力大
B.大人拉小孩的力一定比小孩拉大人的力小
C.大人拉小孩的力 与小孩 拉大人的力一定相等
D.地面对大人的最大静摩擦力一定比地面对小孩的最大静摩擦力大
【分析】力是物体对物体的作用,一个物体对别的物体施力时,也同时受到后者对它的作用力,作用力和反作用力总是相等的。
【解答】解:ABC、做手拉手比力气游戏时,一方对另一方有一个拉力作用,同时另一方也受到这一方对他的拉力,即物体间力的作用是相互的,两个物体之间的作用力和反作用力,总是同时在同一条直线上,大小相等,方向相反。故C正确,AB错误;
D、大人把小孩拉过来了的过程中,地面对大人的最大静摩擦力一定大于地面对小孩的最大静摩擦力。故D正确
故选:CD。
【点评】手拉手比力气游戏其实比的是双方对地面的摩擦力,并不是他们的拉力。他们两边的拉力总是相等的,哪边的静摩擦力大,哪边就会获胜。
25.(2020秋•惠州期末)一本书放在水平面上,则( )
A.桌面对书的支持力的大小等于书的重力,它们是一对平衡力
B.书所受的重力和桌面对书的支持力是一对作用力和反作用力
C.书对桌面的压力就是书的重力,是同一种性质的力
D.书对桌面的压力与桌面对书的支持力是一对作用力和反作用力
【分析】由牛顿第三定律可知,作用力与反作用力大小相等,方向相反,作用在同一条直线上,作用在两个物体上,力的性质相同,它们同时产生,同时变化,同时消失;一对平衡力大小相等,方向相反,作用在同一物体上。
【解答】解:AB、桌面对书的支持力和书的重力是一对平衡力,大小相等,故A正确,B错误;
C、书对桌面的压力的性质是弹力,重力的性质是万有引力,性质不同,二者不是同一种性质的力,故C错误;
D、书对桌面的压力和桌面对书的支持力是作用力与反作用力的关系,故D正确;
故选:AD。
【点评】本题考查牛顿第三定律及其理解。理解牛顿第三定律与平衡力的区别,明确作用力和反作用力是两个物体间的相互作用,而平衡力是一个物体上受到的两个力。
26.(2020秋•海淀区校级期末)消防员用绳子将一不慎落入井中的儿童从井内加速向上提的过程中,不计绳子的重力,以下说法正确的是( )
A.绳子对儿童的拉力大于儿童对绳子的拉力
B.绳子对儿童的拉力大于儿童的重力
C.消防员对绳子的拉力与绳子对消防员的拉力是一对作用力与反作用力
D.消防员对绳子的拉力与绳子对儿童的拉力是一对平衡力
【分析】作用力和反作用力大小相等,方向相反,且同时产生、同时变化、同时消失,是同种性质的力.它们作用在不同的物体上,不能进行合成.
儿童加速上升过程中受到的合力向上,故儿童受力不平衡.
【解答】解:A、绳子对儿童的拉力和儿童对绳子的拉力是作用力和反作用力,大小相等,方向相反,故A错误;
B、儿童从井内加速向上提的过程中,加速度方向向上,根据牛顿第二定律得绳子对儿童的拉力大于儿童的重力。故B正确;
C、消防员对绳子的拉力与绳子对消防员的拉力是一对作用力与反作用力,故C正确;
D、消防员对绳子的拉力是作用在绳子上的力,而绳子对儿童的拉力是作用在儿童上的,故二力不是平衡力,故D错误;
故选:BC。
【点评】解决本题的关键知道作用力与反作用力大小相等,方向相反,作用在同一条直线上,且同时产生、同时变化、同时消失,作用在不同的物体上.同时明确牛顿第二定律的应用,明确儿童向上加速,合外力向上.
27.(2020•浙江模拟)2012年10月25日,中国在西昌卫星发射中心用“长征三号丙”运载火箭,成功将第16颗北斗导航卫星发射升空并送入预定转移轨道。这是一颗地球静止轨道卫星,它将与先期发射的15颗北斗导航卫星组网运行,形成区域服务能力。根据计划,北斗卫星导航系统将于明年初向亚太大部分地区提供正式服务。则下列说法正确的是( )
A.火箭发射时,喷出的高速气流对火箭的作用力大于火箭对气流的作用力
B.高温高压燃气从火箭尾部喷出时对火箭的作用力与火箭对燃气的作用力是一对平衡力
C.发射初期,火箭处于超重状态
D.发射的卫星进入轨道正常运转后,均处于完全失重状态
【分析】高速气流对火箭的作用力与火箭对气流的作用力是一对作用力与反作用力;发射初期,火箭的加速度向上,处于超重状态;发射的卫星进入轨道正常运转后,重力全部用来提供向心力,处于完全失重状态。
【解答】解:A、B、火箭发射时,喷出的高速气流对火箭的作用力与火箭对气流的作用力是一对作用力与反作用力,大小总是相等,方向相反。故AB错误;
C、火箭发射初期,火箭的加速度向上,处于超重状态。故C正确;
D、发射的卫星进入轨道正常运转后,重力全部用来提供向心力,处于完全失重状态。故D正确。
故选:CD。
【点评】1.作用力与反作用力,大小总是相等,方向相反。要牢记;2.物体的加速度的方向向上,物体超重;加速度的方向向下,物体失重;卫星进入轨道正常运转后,重力全部用来提供向心力,处于完全失重状态。
28.(2020秋•平罗县校级期中)人在沼泽地行走容易下陷,下陷时( )
A.人对沼泽地地面的压力大于沼泽地地面对人的支持力
B.人对沼泽地地面的压力等于沼泽地地面对人的支持力
C.人对沼泽地地面的压力小于沼泽地地面对人的支持力
D.人的重力大于沼泽地地面对人的支持力
【分析】人受重力和支持力,重力大于支持力,故人会向下加速运动;沼泽地地面对人的支持力和人对沼泽地地面的压力是相互作用力,二者大小相等。
【解答】解:ABC、人对沼泽地地面的压力和沼泽地地面对人的支持力是作用力与反作用力,故二力一定相等,故AC错误,B正确;
D、对人分析,人受到重力和支持力,由于下陷,故重力大于支持力,则人的重力大于沼泽地地面对人的支持力,故D正确;
故选:BD。
【点评】不管人是加速下降、匀速下降还是减速下降,人对沼泽地地面的支持力和沼泽地地面对人的压力总是等大、反向、共线,与人的运动状态无关。
29.(2020秋•临翔区校级月考)下列关于火箭的表述中,正确的是( )
A.火箭依赖于空气的反作用力,在真空环境中不能产生推力
B.火箭的质量越小,获得的速度就越大
C.火箭(质量不变)喷出的燃气的动量越大,火箭获得的速度越大
D.若火箭产生的推力是恒力,不计阻力和重力加速度的变化以及喷出的气体的质量的影响,则火箭可以做匀加速直线运动
【分析】火箭推力形成是火箭向外喷气,喷出的气体对火箭产生一个反作用力,与有无空气无关.根据动量守恒分析速度的变化关系.
【解答】解:A、火箭推力形成是火箭向外喷气,喷出的气体对火箭产生一个反作用力,不论是否存在空气,都会产生推力,因为推力是喷出气体对火箭的作用力。故A错误;
B、火箭获得的速度的大小与火箭与燃料的质量比、以及喷出气体的速度都有关,火箭的质量小,获得的速度不一定就大。故B错误;
C、火箭在喷出气体的过程中,火箭与气体组成的系统的动量守恒,根据动量守恒定律可知,火箭(质量不变)喷出的燃气的动量越大,火箭获得的动量越大,所以火箭获得的速度越大。故C正确;
D、若火箭产生的推力是恒力,不计阻力和重力加速度的变化以及喷出的气体的质量的影响,根据牛顿第二定律:F=ma可知火箭的加速度也是恒力,所以则火箭可以做匀加速直线运动。故D正确。
故选:CD。
【点评】解决本题的关键知道作用力与反作用力大小相等,方向相反,作用在同一条直线上,且作用在相互作用的两物体间,同时能正确理解反冲运动的特点.
30.(2020秋•大理市校级月考)下列关于牛顿第一定律和第三定律说法正确的是( )
A.运动速度大的物体不容易停止,是由于速度大的物体惯性大
B.火箭加速是通过火箭尾部向外喷气,喷出的气体反过来对火箭产生一个反作用力,从而让火箭获得了向上的推力
C.人静止站在水平台秤上,人受到两对相互作用力,同时受到一对平衡力的作用
D.“鸡蛋碰石头,自不量力”是由于鸡蛋撞击石头的作用力小于石头对鸡蛋的作用力
【分析】惯性是物体保持原来运动状态的性质,其大小与速度无关,由物体的质量决定;
力是改变物体运动状态的原因;物体在平衡力的作用下会保持静止状态或匀速直线运动状态;
物体间力的作用是相互的。
【解答】解:A、惯性是物体保持原来运动状态的性质,其大小与速度无关,由物体的质量决定,故A错误;
B、火箭加速是通过火箭尾部向外喷气,根据牛顿第三定律可知,喷出的气体反过来对火箭产生一个反作用力,从而让火箭获得了向上的推力,故B正确;
C、人静止站在水平台秤上,人受到重力和台秤的支持力作用,这是一对平衡力;人对台秤的压力和台秤的支持力为相互作用力,人对地球的引力和地球对人的引力是相互作用力,故C正确;
D、鸡蛋撞击石头的作用力和石头对鸡蛋的作用力是相互作用力,等大反向,故D错误。
故选:BC。
【点评】本题涉及到力和运动的关系以及相互作用的概念的考查,要求我们理解惯性的概念,知道惯性大小的决定因素:质量。
三.实验题(共1小题)
31.(2020秋•三门峡期末)在探究作用力和反作用力的关系实验中,把A、B两个轻质弹簧测力计连接在一起,B的一端固定,用手拉测力计A,如图(a)所示。可以看到两个测力计的指针同时移动。稳定后,测力计A受到B的拉力F′,测力计B受到测力计A的拉力F。
(1)B弹簧秤放大如图(b)所示,读数F为 4.0 N;
(2)F和F′的关系为 相互作用力 ;
(3)手对弹簧秤A的拉力大小为 4.0 N。
【分析】(1)根据弹簧测力计的读数的方法即可读出;
(2)依据实验可得出是一对相互作用力;
(3)根据一对平衡力的特点:一对平衡力总是大小相等,方向相反,作用在一条直线上。
【解答】解:(1)弹簧测力计的分度值为0.2N,则弹簧测力计的读数为4.0N;
(2)测力计A受到B的拉力F′,测力计B受到测力计A的拉力F,可知F和F′的关系为相互作用力;
(3)根据一对平衡力的特点可知,手对弹簧秤A的拉力大小与A受到B的拉力F′大小相等,所以也是4.0N。
故答案为:(1)4.0; (2)等值反向或相互作用力; (3)4.0
【点评】解决本题的关键知道作用力与反作用力大小相等,方向相反,作用在同一条直线上,同时产生,同时变化,同时消失。
相关学案
这是一份高中物理人教版 (2019)必修 第二册1 功与功率学案及答案,共59页。学案主要包含了正功和负功,功率等内容,欢迎下载使用。
这是一份高中物理人教版 (2019)必修 第二册1 行星的运动学案及答案,共40页。学案主要包含了两种对立的学说,开普勒定律,行星运动的近似处理等内容,欢迎下载使用。
这是一份高中人教版 (2019)2 向心力导学案,共78页。学案主要包含了向心力,变速圆周运动和一般的曲线运动等内容,欢迎下载使用。

