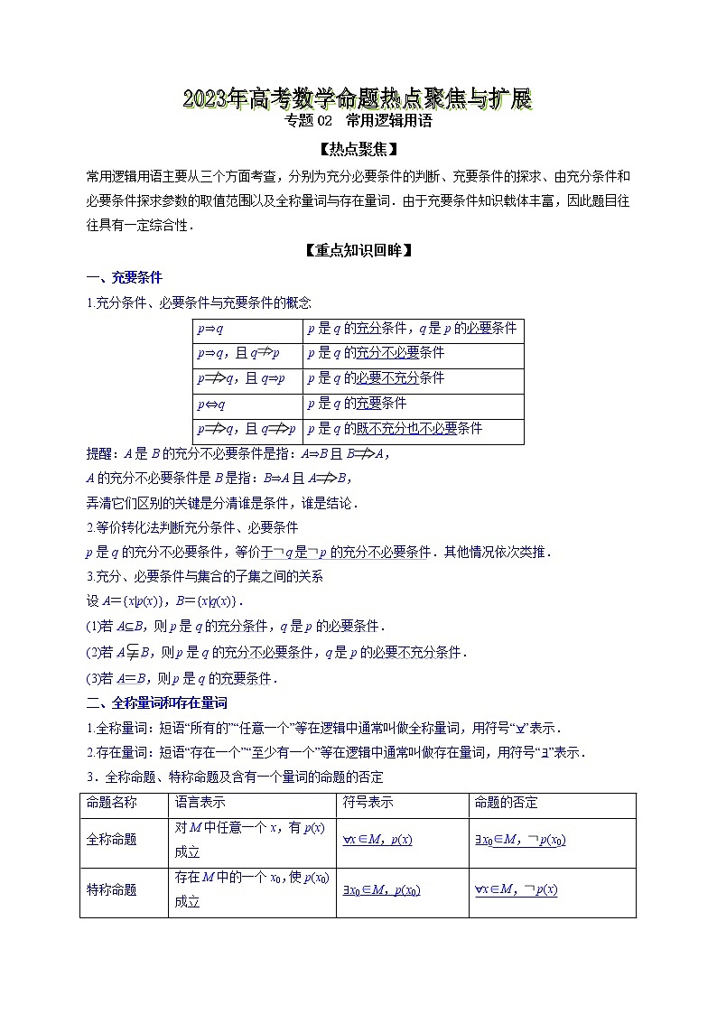
专题02 常用逻辑用语--《最新高考数学命题热点聚焦与扩展》
展开专题02 常用逻辑用语
【热点聚焦】
常用逻辑用语主要从三个方面考查,分别为充分必要条件的判断、充要条件的探求、由充分条件和必要条件探求参数的取值范围以及全称量词与存在量词.由于充要条件知识载体丰富,因此题目往往具有一定综合性.
【重点知识回眸】
一、充要条件
1.充分条件、必要条件与充要条件的概念
p⇒q | p是q的充分条件,q是p的必要条件 |
p⇒q,且qp | p是q的充分不必要条件 |
pq,且q⇒p | p是q的必要不充分条件 |
p⇔q | p是q的充要条件 |
pq,且qp | p是q的既不充分也不必要条件 |
提醒:A是B的充分不必要条件是指:A⇒B且BA,
A的充分不必要条件是B是指:B⇒A且AB,
弄清它们区别的关键是分清谁是条件,谁是结论.
2.等价转化法判断充分条件、必要条件
p是q的充分不必要条件,等价于q是p的充分不必要条件.其他情况依次类推.
3.充分、必要条件与集合的子集之间的关系
设A={x|p(x)},B={x|q(x)}.
(1)若A⊆B,则p是q的充分条件,q是p的必要条件.
(2)若AB,则p是q的充分不必要条件,q是p的必要不充分条件.
(3)若A=B,则p是q的充要条件.
二、全称量词和存在量词
1.全称量词:短语“所有的”“任意一个”等在逻辑中通常叫做全称量词,用符号“∀”表示.
2.存在量词:短语“存在一个”“至少有一个”等在逻辑中通常叫做存在量词,用符号“∃”表示.
3.全称命题、特称命题及含有一个量词的命题的否定
命题名称 | 语言表示 | 符号表示 | 命题的否定 |
全称命题 | 对M中任意一个x,有p(x)成立 | ∀x∈M,p(x) | ∃x0∈M,p(x0) |
特称命题 | 存在M中的一个x0,使p(x0)成立 | ∃x0∈M,p(x0) | ∀x∈M,p(x) |
提醒:含有一个量词的命题的否定的规律是“改量词,否结论”.
三、简单的逻辑联结词【新教材地区不含此内容!】
1.命题中的或、且、非叫做逻辑联结词.
2.命题p且q、p或q、非p的真假判断
p | q | p且q | p或q | 非p |
真 | 真 | 真 | 真 | 假 |
真 | 假 | 假 | 真 | 假 |
假 | 真 | 假 | 真 | 真 |
假 | 假 | 假 | 假 | 真 |
3.提醒:“命题的否定”与“否命题”的区别
(1)命题的否定只是否定命题的结论,而否命题既否定其条件,也否定其结论.
(2)命题的否定与原命题的真假总是相对立的,即一真一假,而否命题与原命题的真假无必然联系.
4.含有逻辑联结词的命题真假的判断规律
(1)p∨q:“有真则真,全假才假”,即p,q中只要有一个真命题,则p∨q为真命题,只有p,q都是假命题时,p∨q才是假命题.
(2)p∧q:“有假则假,全真才真”,即p,q中只要有一个假命题,则p∧q为假命题,只有p,q都是真命题时,p∧q才是真命题.
(3) p: p与p的真假相反.
【典型考题解析】
热点一 充分、必要条件的判定
【典例1】(2022·天津·高考真题) “为整数”是“为整数”的( )
A.充分不必要条件 B.必要不充分条件
C.充要条件 D.既不允分也不必要条件
【典例2】(2022·浙江·高考真题)设,则“”是“”的( )
A.充分不必要条件 B.必要不充分条件 C.充分必要条件 D.既不充分也不必要条件
【典例3】(2019·天津·高考真题(文))设,则“”是“”的
A.充分而不必要条件
B.必要而不充分条件
C.充要条件
D.既不充分也不必要条件
【典例4】(2018·北京·高考真题(理))设向量均为单位向量,则“”是“”的
A.充分不必要条件 B.必要不充分条件 C.充要条件 D.既不充分又不必要条件
【规律方法】
充要条件的三种判断方法:
(1)定义法:根据p⇒q,q⇒p进行判断;
(2)集合法:根据由p,q成立的对象构成的集合之间的包含关系进行判断;
(3)等价转化法:根据一个命题与其逆否命题的等价性,把要判断的命题转化为其逆否命题进行判断.这个方法特别适合以否定形式给出的问题.
热点二 充分条件、必要条件的探求与应用
【典例5】(2023·全国·高三专题练习)“不等式在R上恒成立”的充要条件是( )
A. B.
C. D.
【典例6】(2017·上海·高考真题)已知、、为实常数,数列的通项,,则“存在,使得、、成等差数列”的一个必要条件是( )
A. B. C. D.
【典例7】【多选题】(2023·全国·高三专题练习)“关于x的不等式 对恒成立”的一个必要不充分条件是( )
A. B. C. D.
【总结提升】
充分、必要条件的探求方法(与范围有关)
先求使结论成立的充要条件,然后根据“以小推大”的方法确定符合题意的条件.
热点三 利用充分、必要条件求参数的取值范围
【典例8】(2023·全国·高三专题练习)若“”是“”的必要不充分条件,则实数的取值范围是_________.
【总结提升】
利用充要条件求参数的两个关注点
(1)巧用转化求参数:把充分条件、必要条件或充要条件转化为集合之间的关系,然后根据集合之间的关系列出关于参数的不等式(或不等式组)求解.
(2)端点取值慎取舍:在求参数范围时,要注意边界或区间端点值的检验,从而确定取舍.
热点四 全称命题、特称命题的否定与真假判断
【典例9】(2020·山东·高考真题)下列命题为真命题的是( )
A.且 B.或
C., D.,
【典例10】(2016·浙江·高考真题(理))命题“,使得”的否定形式是
A.,使得 B.,使得
C.,使得 D.,使得
【典例11】(2022·全国·高三专题练习)已知命题p:,或,则( )
A.:,或 B.:,且
C.:,且 D.:,或
【典例12】(2021·全国·高考真题(理))已知命题﹔命题﹐,则下列命题中为真命题的是( )
A. B. C. D.
【典例13】(2023·全国·高三专题练习)已知命题p:,命题q:,使得成立,若p是真命题,q是假命题,则实数a的取值范围为 _____.
【总结提升】
1.全称命题与特称命题的否定
(1)改量词:确定命题所含量词的类型,省去量词的要结合命题的含义加上量词,再对量词进行改写.
(2)否结论:对原命题的结论进行否定.
2.全称命题与特称命题真假的判断方法
命题名称 | 真假 | 判断方法一 | 判断方法二 |
全称命题 | 真 | 所有对象使命题真 | 否定为假 |
假 | 存在一个对象使命题假 | 否定为真 | |
特称命题 | 真 | 存在一个对象使命题真 | 否定为假 |
3.根据全(特)称命题的真假求参数的思路
与全称命题或特称命题真假有关的参数取值范围问题的本质是恒成立问题或有解问题.解决此类问题时,一般先利用等价转化思想将条件合理转化,得到关于参数的方程或不等式(组),再通过解方程或不等式(组)求出参数的值或范围.
【精选精练】
一、单选题
1.(2020·山东·高考真题)已知,若集合,,则“”是“”的( )
A.充分不必要条件 B.必要不充分条件
C.充要条件 D.既不充分也不必要条件
2.(2023·全国·高三专题练习)已知命题p:∀x>0,总有(x+1)lnx>1,则¬p为( )
A.∃x0≤0,使得(x0+1)lnx0≤1
B.∃x0>0,使得(x0+1)lnx0≤1
C.∃x0>0,总有(x0+1)lnx0≤1
D.∃x0≤0,总有(x0+1)lnx0≤1
3.(2023·全国·高三专题练习)已知,命题P: ,,则( )
A.P是假命题,
B.P是假命题,
C.P是真命题,
D.P是真命题,
4.(2021·天津·高考真题)已知,则“”是“”的( )
A.充分不必要条件 B.必要不充分条件
C.充要条件 D.既不充分也不必要条件
5.(2021·北京·高考真题)已知是定义在上的函数,那么“函数在上单调递增”是“函数在上的最大值为”的( )
A.充分而不必要条件 B.必要而不充分条件 C.充分必要条件 D.既不充分也不必要条件
6.(2021·浙江·高考真题)已知非零向量,则“”是“”的( )
A.充分不必要条件 B.必要不充分条件
C.充分必要条件 D.既不充分又不必要条件
7.(2021·全国·高考真题(理))等比数列的公比为q,前n项和为,设甲:,乙:是递增数列,则( )
A.甲是乙的充分条件但不是必要条件
B.甲是乙的必要条件但不是充分条件
C.甲是乙的充要条件
D.甲既不是乙的充分条件也不是乙的必要条件
8.(2022·北京·高考真题)设是公差不为0的无穷等差数列,则“为递增数列”是“存在正整数,当时,”的( )
A.充分而不必要条件 B.必要而不充分条件
C.充分必要条件 D.既不充分也不必要条件
9.(2020·浙江·高考真题)已知空间中不过同一点的三条直线m,n,l,则“m,n,l在同一平面”是“m,n,l两两相交”的( )
A.充分不必要条件 B.必要不充分条件
C.充分必要条件 D.既不充分也不必要条件
10.(2017·山东·高考真题(文))已知命题p:,;命题q:若,则下列命题为真命题的是( )
A. B. C. D.
11.(2021·陕西·西安中学高三期中)已知命题“,使”是假命题,则实数的取值范围是( )
A. B.
C. D.
12.(2023·全国·高三专题练习)“”成立的一个必要而不充分条件是( )
A. B.
C. D.
二、多选题
13.(2023·全国·高三专题练习)若“”是“”的充分不必要条件,则实数可以是( )
A. B. C.1 D.4
三、填空题
14.(2018·北京·高考真题(理))能说明“若f(x)>f(0)对任意的x∈(0,2]都成立,则f(x)在[0,2]上是增函数”为假命题的一个函数是__________.
15.(2023·全国·高三专题练习)若“对任意实数,”是真命题,则实数m的最小值为__.
16.(2023·全国·高三专题练习)若命题“∃xR,使得x2﹣(a+1)x+4≤0”为假命题,则实数a的取值范围为__.
17.(2020·全国·高考真题(理))设有下列四个命题:
p1:两两相交且不过同一点的三条直线必在同一平面内.
p2:过空间中任意三点有且仅有一个平面.
p3:若空间两条直线不相交,则这两条直线平行.
p4:若直线l平面α,直线m⊥平面α,则m⊥l.
则下述命题中所有真命题的序号是__________.
①②③④
四、解答题
18.(2023·全国·高三专题练习)已知不等式的解集为条件,关于的不等式()的解集为条件.
(1)若是的充分不必要条件,求实数的取值范围;
(2)若的充分不必要条件是,求实数的取值范围.
专题02 常用逻辑用语(5种考向)-新高考数学一轮复习讲义之通性通解总结与命题方向全归类(新高考专用): 这是一份专题02 常用逻辑用语(5种考向)-新高考数学一轮复习讲义之通性通解总结与命题方向全归类(新高考专用),文件包含专题02常用逻辑用语解析版docx、专题02常用逻辑用语原卷版docx等2份试卷配套教学资源,其中试卷共33页, 欢迎下载使用。
2023年高考数学命题热点聚焦与扩展(40)份: 这是一份2023年高考数学命题热点聚焦与扩展(40)份
2023年高考数学命题热点聚焦与扩展(6)份: 这是一份2023年高考数学命题热点聚焦与扩展(6)份

