初中历史人教部编版七年级上册第九课 秦统一中国导学案
展开第九课 秦统一中国
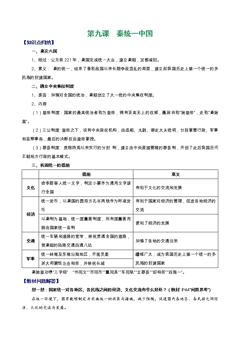
【知识点归纳】
一、秦灭六国
1、经过:公元前221年,秦国完成统一大业,建立秦朝,定都咸阳。
2、意义: 秦的统一,结束了春秋战国以来长期争战混乱的局面,建立起我国历史上第一个统一的多民族的封建国家。
二、确立中央集权制度
1、原因:加强对全国的统治,秦朝创立了大一统的中央集权制度。
2、内容
(1)皇帝制度:国家的最高统治者称为皇帝,拥有至高无上的权威,羸政自称“始皇帝”,史称“秦始皇”。
(2)三公制度:皇帝之下,设有中央政权机构,由丞相、太尉、御史大夫统领,分别掌管行政、军事和监察事务,最后的决断权由皇帝掌控。
(3)郡县制度:废除西周以来实行的分封 制,建立由中央直接管辖的郡县制,开创了此后我国历代王朝地方行政的基本模式。
三、巩固统一的措施
| 措施 | 意义 |
文化 | 命李斯等人统一文字,制定小篆作为通用文字颁行全国 | 有利于文化的交流和发展 |
经济 | 统一货币,以秦国的圆形方孔半两钱作为标准货币 | 有利于国家对经济的管理,促进各地经济的交流 |
以秦制为基础,统一度量衡制度,所有度量衡用器由国家统一监制 | 便利了经济的发展 | |
交通 | 统一车辆和道路的宽窄,修筑贯通全国的道路,使秦朝的陆路交通四通八达 | 加强了各地的交通往来 |
军事 | 统一岭南及东南沿海地区,开凿灵渠 | 疆域广大,成为我国历史上第一个统一的多民族的封建国家 |
派大将蒙恬北击匈奴,并修筑长城 |
秦始皇功绩“三字经”:“书同文”“市同币”“量同具”“车同轨”“立郡县”“却匈奴”“四海一”。
【教材问题解答】
想一想:国家统一对各地区、各民族之间的经济、文化交流有什么好处?(教材 P44“问题思考”)
在统一环境下,国家能够制定并实施统一的政策与措施,减少阻隔,促进国内各地区、各民族之间经济、文化的交流与发展。
想一想:材料中包含了秦始皇巩固统一的哪些措施?这些措施对国家的发展有什么重要意义?(教材P48“材料研读”)
文字材料和图片材料介绍的是秦始皇统一文字、统一度量衡和车轨的措施。文字的统一,有利于统一多民族国家的形成和文化的发展。度量衡的统一,解决了各地之间换算的困难,有利于经济发展。统一车辆和道路的宽窄,修筑贯通全国的道路,有利于全国各地交通的顺畅。秦始皇实行一系列巩固统一的措施,有利于巩固统一的多民族国家,有利于经济文化的发展和 交流,对后世有深远影响。
1、试比较周朝和秦朝的有关制度,填写下表的空白处。(教材P49“课后活动”)
项目 | 周朝 | 秦朝 |
最高统治者的称呼 | 王(天子) | 皇帝 |
最高统治者的权力 | 周天子在名义上是天下共主 | 皇权至高无上,总揽全国的一切军政大权 |
统治地方的方式 | 实行分封制 | 建立郡县制 |
2、我国幅员辽阔,各地都有自己的方言。那么,文字上的统一对政治经济和文化的发展有什么重要的作用呢?请谈谈你的看法。(教材P49“课后活动”)
(1)文字的统一,便于国家政令的发布和贯彻执行,有利于巩固政治上的统一。
(2)文字的统一,有利于各地区经济文化的交流。
(3)文字的统一,推动了汉字的演进和发展,有利于中华民族文化的形成和对外传播,增强了民族的凝聚力。总之,文字的统一对于统一多民族国家的形成和发展具有积极而深远的影响。
历史七年级上册第三单元 秦汉时期:统一多民族国家的建立和巩固第十三课 东汉的兴衰导学案: 这是一份历史七年级上册第三单元 秦汉时期:统一多民族国家的建立和巩固第十三课 东汉的兴衰导学案,共3页。学案主要包含了知识点归纳,教材问题解答等内容,欢迎下载使用。
初中历史人教部编版七年级上册第十一课 西汉建立和“文景之治”学案设计: 这是一份初中历史人教部编版七年级上册第十一课 西汉建立和“文景之治”学案设计,共3页。学案主要包含了知识点归纳,教材问题解答等内容,欢迎下载使用。
初中历史人教部编版七年级上册第十课 秦末农民大起义导学案: 这是一份初中历史人教部编版七年级上册第十课 秦末农民大起义导学案,共3页。学案主要包含了知识点归纳,教材问题解答等内容,欢迎下载使用。

