新高中政治高考2023年高考政治一轮复习(部编版) 阶段检测8
展开1.小思从小极富音乐天赋,17周岁就以演出收入为主要生活来源。还深受长辈喜爱,经常获得馈赠:7周岁时受赠口琴一个,10周岁时受赠名贵钢琴一架,15周岁时受赠小提琴一把。下列对小思的行为能力及其受赠行为的效力的判断中,正确的是( )
①本案例中,小思自始至终都不具备完全民事行为能力
②受赠口琴无效,因为小思当时属于无民事行为能力人
③受赠钢琴无效,因与小思当时的年龄、智力不相适应
④受赠小提琴有效,因小思的行为是纯获益的民事行为
A.①③ B.②③ C.①④ D.②④
答案 D
解析 ①错误,《中华人民共和国民法典》规定,“十六周岁以上的未成年人,以自己的劳动收入为主要生活来源的,视为完全民事行为能力人”,李思17周岁就以演出收入为主要生活来源,具备完全民事行为能力;②正确,“不满八周岁的未成年人为无民事行为能力人,由其法定代理人代理实施民事法律行为”,李思7周岁时受赠口琴一个,受赠口琴行为无效,因为当时李思属于无民事行为能力人;10周岁时受赠名贵钢琴一架,15周岁时受赠小提琴一把,受赠钢琴和小提琴有效,因小思的行为是纯获益的民事行为,③错误,④正确。故选D。
2.王某将一套商品房卖给丁某,丁某按合同约定支付了房价的80%,余款在办理产权过户手续时支付。王某将房屋钥匙交给丁某,供其先行入住。几个月后,王某又将同一房屋卖给不知情的刘某,并且到房管部门将产权过户到刘某的名下,丁某与王某、刘某就该房屋的产权归属发生了争议。如果诉至人民法院,人民法院应该( )
A.因为丁某购买在先,且丁某已经实际入住,即房屋已经完成了交付,支持丁某获得该套商品房的产权
B.因为针对同一标的,出现了两个相矛盾的合同,应当裁定两个合同均无效,由三方平等协商,重新签订相应的买卖合同
C.因为房管部门已经完成刘某的产权登记,支持刘某取得该商品房的产权
D.如果根据不动产登记取得的原则判定刘某取得产权,对丁某太不公平了,应当根据民法的公平原则判定丁某获得该商品房的产权
答案 C
解析 房屋所有权应当属于刘某,因为对于房屋等不动产必须到房管部门办理产权登记才能取得所有权,丁某虽然支付了房价的80%,且先行入住,但未办理产权过户,房管部门已经完成刘某的产权登记,产权已经发生转移,刘某的合法权益受到法律保护。故选C。
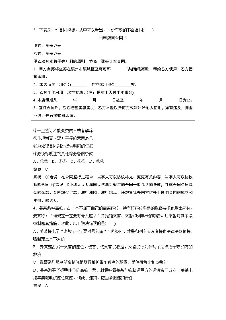
3.下表是一份合同模板。从中可以看出,一份有效的书面合同( )
①一旦签订不能变更内容或者解除
②体现当事人双方平等的意思表示
③为处理合同纠纷提供明确的证据
④必须标明违约责任等必备的条款
A.①② B.①④ C.②③ D.③④
答案 C
解析 ①错误,在合同履行过程中,当事人可以协议补充、变更有关内容,当事人可以协议解除合同;④错误,《中华人民共和国民法典》规定的合同一般包括的条款,并非合同必须具备的条款。合同缺少价款、履行期限、履行地点、违约责任等内容时并不影响合同的成立和生效。故选C。
4.姜某乘坐高铁,占了本不属于自己的靠窗座位,持有该座位车票的乘客要求他腾出座位。姜某称:“谁规定一定要对号入座?”并拒绝乘客、乘警和列车长的劝告。后乘警对其采取强制驱离措施。对此,以下说法错误的是( )
A.姜某提出了“谁规定一定要对号入座?”的疑问,乘警和列车长没有提供法律法规依据,强制驱离是不对的
B.姜某霸占另一乘客的座位,侵害了该乘客的权益,乘警的行为体现了法律给予守约方的救济
C.乘警采取强制驱离措施是履行维护乘车秩序的职责,是值得肯定和点赞的
D.姜某购买了标明座位的高铁车票,就意味着姜某与铁路运营方的运输合同成立,姜某未按车票载明的座位就座,构成了违约,应当承担违约责任
答案 A
5.2021年2月,穿闪送员工制服的快递小哥王某,在进入某商场陪同妻子购物时被拦,商场保安要求其脱掉制服方可入内。王某认为这是对他所从事的职业的歧视,予以拒绝。但是商场态度强硬,坚决不放行。对此,下列说法正确的是( )
①商场损害了王某的职业荣誉感,侵害了王某的荣誉权
②商场的做法只针对快递行业,并没有侮辱王某的人格
③商场搞职业歧视,贬损了王某的人格,必须赔礼道歉
④商场即使是私人所有,所有者也无权禁止快递员进入
A.①③ B.①②
C.③④ D.②④
答案 C
解析 ①错误,商场保安损害了王某的人身权;②错误,商场的做法侮辱了王某的人格。故选C。
6.22岁的小筝今年大学三年级。去年1月其父母协议离婚,协议约定父亲倪某每月支付小筝生活费600元至小筝独立生活。8个月后,倪某以家庭赡养负担较重为由称无法再给小筝生活费。为保证学业不受影响,小筝把父亲告上法院,要求支付生活费。对此,法院应( )
A.判决倪某支付小筝生活费至小筝完成大学学业为止
B.以小筝已成年且能独立生活为由不支持小筝的诉求
C.以倪某赡养负担较重为由解除倪某与小筝间的关系
D.以抚养义务不可推卸为由判决倪某支付小筝抚养费
答案 B
解析 A、D错误,B正确,题中小筝父母协议离婚签订了一份关于小筝成年后大学生活费给付的协议,由于倪某自身家庭赡养义务较重,经济能力有限,且小筝已成年,从实际出发,小筝可以通过勤工俭学赚取生活费,而不应一味依赖父亲倪某,故根据父母对子女的抚养义务的有关规定(父母对子女的抚养义务限于子女未成年时或成年后但不能独立生活时),法院不应支持小筝的诉讼请求;C错误,父母与子女间的权利义务关系不因父母离婚而消除。故选B。
7.2021年5月,有过离异经历的张女士与刘某相识,并登记结婚。然而婚后不久刘某体检查出肝癌晚期,必须入院治疗。此时,张女士却抛下患病的丈夫以“回老家”为由离开膝下无子且双亲早已去世的刘某。在患病期间全由两个兄妹照料。刘某去世后,张女士回来要求继承刘某遗产,刘某的兄妹为此与张女士产生纠纷。对于本案,下列说法正确的是( )
①张女士作为刘某的合法妻子,有继承刘某遗产的权利
②张女士遗弃了刘某,丧失了继承刘某遗产的权利
③刘某的兄妹享有继承刘某遗产的权利
④刘某的兄妹不是刘某的第一顺序继承人,无权继承刘某的遗产
A.①③ B.①④ C.②③ D.②④
答案 C
解析 ①错误,②正确,《中华人民共和国民法典》规定,遗弃被继承人的,或者虐待被继承人情节严重的,丧失继承权。题中张女士与刘某虽已登记结婚,但在刘某患病时遗弃刘某而去,因而丧失了继承权。③正确,④错误,题中刘某的兄妹虽然是刘某的第二顺序继承人,但刘某的第一顺序继承人——妻子张女士因遗弃刘某而丧失继承权,故由其第二顺序继承人继承。故选C。
8.张男与赵女婚后育有一女张囡,婚后张男常在外酗酒,甚至酒后失手打骂赵女,但事后总是后悔不已。赵女一次次原谅张男,但最终无法忍受还是要离婚。张男苦求赵女原谅,赵女逼张男写下保证书,“若老毛病再犯,双方婚姻关系即告终,张男婚前所购婚房和婚后双方开的店铺归赵女,张囡由张男抚养,张男不得有异议”。但张男老毛病仍未改,赵女最终向法院诉请离婚。本案中( )
A.赵女可以根据书面的协议获得婚房和店铺
B.约定张囡抚养权归属,赵女减轻抚养之责
C.张男虐待赵女行为是导致家庭破裂的祸首
D.赵女不应对婚房分割,可对店铺进行分割
答案 D
解析 A说法错误,婚房是张男婚前所购,赵女无权分割婚房。B说法错误,张囡是张男与赵女共同的女儿,可以约定抚养权归属,但赵女不能减轻抚养职责。C说法错误,张男酒后失手打骂赵女不能算作虐待。D符合题意,婚房是张男婚前购买的,因此赵女不应对婚房进行分割,店铺是婚后双方开的,因此赵女可对店铺进行分割。故选D。
9.2021年3月1日起,北京市人力资源和社会保障局更新改版劳动保障维权二维码,并优化了相关功能、精简了不必要的输入项,优化字体显示,举报投诉事项内容增加描述文字模板,短信回复内容更加便民。劳动者可以登录北京市人力资源和社会保障局官方网站,扫描识别首页右侧导航栏中劳动保障维权二维码,或者关注“北京人社”微信公众号、点击“微服务——办理服务——劳动保障举报投诉”进行维权。从劳动者角度看,更新改版劳动保障维权二维码可以( )
①更加畅通劳动者维权通道,为维护劳动者权益提供更好的服务
②规范劳动用工行为,提高用工单位维护劳动者权益的自觉性
③节约劳动者时间和精力、使维权更方便快捷
④增强劳动者法律维权意识,消除不理性维权现象
A.①② B.①③ C.②④ D.③④
答案 B
解析 ②不符合题意,设问要求从劳动者角度看,而没有涉及用工单位角度;④中“消除不理性维权现象”夸大了更新改版劳动保障维权二维码的作用。故选B。
10.甲、乙、丙、丁为某化工厂的技术人员,四人受该厂指派完成一项技术革新项目,该厂领导当时允诺如按期完成项目则每人奖励1万元。现技术任务已按期完成,但该厂领导说1万元太多,其他职工有意见,只能每人奖励1 000元。于是,四人与该厂领导产生争议。对于本案,下列说法正确的是( )
①甲、乙、丙、丁可就此争议向劳动争议仲裁委员会提出仲裁
②甲、乙、丙、丁四人获得奖金与企业福利的权利被侵犯
③化工厂依约发放奖金,则奖金应纳入个税征缴的个人所得计算范围
④若该项技术获得专利,则专利权应属于甲、乙、丙、丁共有
A.①② B.②④ C.①③ D.③④
答案 C
解析 ②错误,材料所述不是甲、乙、丙、丁四人获得企业福利的权利被侵犯;④错误,若该项技术获得专利,则专利权应属于该化工厂。故选C。
11.“在网上购买影视剧和文化类产品,如果当月不取消,下月持续收费,但购买当月系统设置又不能取消……”消费者面对霸道的互联网平台,如何维权?2021年2月《国务院反垄断委员会关于平台经济领域的反垄断指南》(以下简称《指南》)正式发布。该《指南》的落地有利于( )
①促进公平竞争,为企业营造良好环境
②实行价格管制,扩大监管互联网范围
③规范市场秩序,维护消费者合法权益
④实施减税降费,消除互联网领域垄断
A.①② B.①③ C.②④ D.③④
答案 B
解析 国家反垄断委员会针对平台经济领域的垄断行为制定反垄断指南,旨在维护良好的市场经济环境,②在材料中没有体现;④错误,该指南为制止平台经济领域的垄断行为提供了依据,能够营造良好的市场经济环境,材料中并未体现实施减税降费,同时“消除互联网领域垄断”说法绝对。故选B。
12.新冠肺炎疫情发生后,国家出台了减免增值税政策。《财政部 税务总局关于延长小规模纳税人减免增值税政策执行期限的公告》(2020年第24号)规定,对增值税小规模纳税人的税收减免政策,延长至2020年12月31日。对此,下列理解正确的是( )
①增值税的征收额与经营者的利润呈正相关
②增值税属于流转税,以增值额为征收对象
③减免政策违背税收稳定性要求,只是临时政策
④使相关企业成本下降,属于积极的财政政策
A.①② B.①③ C.②④ D.③④
答案 C
解析 ①不符合题意,增值税的征收额与企业利润没有直接关系,只要流转中有增值额,即便企业亏损也必须依法缴纳增值税。③错误,税收的稳定性是相对的,调整税率、征收对象都不会违背税收的稳定性。故选C。
13.某市交通执法人员对司机王某货运超载处以2万元罚款。王某不服处罚,起诉到人民法院。一审人民法院判决维持该《行政处罚决定书》,王某不服判决,上诉至中级人民法院。中级人民法院经过审理裁定驳回上诉,维持原判。在本案中( )
①王某若不服一审判决还可以提起行政复议
②一审法庭调查应对案件事实和证据进行全面调查
③王某不服二审判决的上诉期限为15日
④王某若不服二审判决还可以申请再审
A.②③ B.①④ C.①③ D.②④
答案 D
解析 ①错误,④正确,某市交通执法人员对司机王某货运超载处以2万元罚款,王某不服判决,上诉至中级人民法院,王某若不服二审判决还可以申请再审;②正确,针对该案件一审法庭调查应对案件事实和证据进行全面调查;③错误,二审判决是终审制,二审裁决后王某不可以再上诉。故选D。
14.2021年1月,滨州市沾化区的张某看中了本市滨城区李某出售的商品房,双方签订了购房合同,张某交了定金15万元,同时约定在2021年3月上旬办理过户手续,但由于滨城区近期房价上涨,李某不同意继续履行合同,张某决定通过诉讼程序来解决纠纷。关于本案正确的说法有( )
①张某应向滨城区人民法院提起诉讼
②张某应向沾化区人民法院提起诉讼
③李某只须承担双倍返还定金30万元
④张某、李某都可以不亲自参与出庭
A.①② B.①④ C.②③ D.③④
答案 B
解析 ①正确,②错误,张某应向滨城区人民法院提起诉讼;③不符合题意;④正确,对于民事诉讼,张某、李某都可以不亲自参与出庭,只需诉讼代理人出庭即可。故选B。
15.年近花甲的李女士所在楼道里的灯坏掉后,物业未及时维修,导致其在晚上下楼时因楼道漆黑而摔倒,造成大腿骨折住院治疗。后李女士将小区物业管理公司诉至人民法院。下列说法正确的是( )
①若物业管理公司举证证明已尽到对小区公共设施定期检查维护之责,则不必承担责任
②小区楼道灯损坏是造成李女士摔伤的直接原因,故小区物业管理公司应承担主要责任
③李女士系完全民事行为能力人,对摔伤后果应承担主要责任
④李女士可以委托辩护人帮自己进行诉讼,若不服一审判决可申请再审
A.①② B.①③
C.③④ D.②④
答案 B
解析 ①正确,②错误,虽然楼道灯损坏不是造成李女士摔伤的直接原因,但物业管理公司未能提供楼道的正常照明是造成李女士摔伤的原因之一,故物业管理公司对李女士的损伤负有一定的过错,应承担相应的民事责任,若物业管理公司举证证明已尽到对小区公共设施定期检查维护之责,则不必承担责任;③正确,李女士是完全民事行为能力人,在缺少照明的楼道内下楼时,应当能够预见到可能摔倒的后果发生,因其未能采取必要的预防措施,对摔伤后果应承担主要责任;④错误,该案属于民事案件,因此选项中委托辩护人的说法错误,另外不服一审判决可申请上诉,而不是再审。故选B。
二、非选择题
16.阅读材料,回答问题。
2020年12月12日,家具经销商陈某致电甲公司订购50套实木餐桌,单价8 000元,两个月内交货。次日甲公司回电“可以,但需预付20%的价款,违约金5万元”。12月14日陈某传真回复同意。甲公司文员收到传真后放置公司经理桌上,因文件较多甲公司经理16日才看到该传真。2021年1月底至2月因突发新冠肺炎疫情,甲公司所在地政府一直到2月18日才逐步放开企业复工,甲公司因此无法按期向陈某交付50套餐桌。双方协商后陈某同意甲公司延期履行,但需支付违约金5万元。甲公司不同意,随后陈某向人民法院起诉,要求甲公司承担违约责任,支付5万元违约金。
(1)该合同何时成立?为什么?
(2)人民法院是否会支持陈某的诉讼请求?为什么?
答案 (1)2020年12月14日合同成立。承诺到达对方后,即发生法律效力,合同即告成立。本案中12月14日陈某传真回复同意为对甲公司要约所作出的承诺,该承诺到达甲公司合同即告成立。
(2)不支持。不可抗力是违约责任的法定免责情形。突发新冠肺炎疫情而导致的企业复工迟延,为甲公司所不能预见、不能避免并不能克服的客观情况,由此导致甲公司履行合同违约,甲公司无须承担支付违约金的违约责任。
17.阅读材料,回答问题。
张先生婚后多年无子,与配偶王某关系不睦。一次张先生偶遇马某,不久,两人便不顾道德非法同居。同居后马某生下孩子小强,张先生甚是欢喜,将婚前自己购买的一栋别墅赠与马某,并完成产权登记。孩子出生后不久张先生因车祸去世,在遗产分割过程中马某提出小强享有遗产继承权,王某表示反对。同时,王某得知别墅已被马某占有,便向人民法院起诉,认为丈夫与马某是非法两性关系,赠与无效,要求马某返还别墅。
(1)小强是否有继承张先生遗产的权利?请说明理由。
(2)王某的请求能否实现?请说明理由。
答案 (1)有。根据我国法律规定,小强作为非婚生子女,享有与婚生子女同等的继承父母遗产的权利,因此能够继承父亲张先生的遗产。
(2)不能实现。法律规定,一方婚前财产属于夫妻一方个人财产,别墅是张先生婚前财产,张先生享有处置权,同时张先生与马某的赠与合同是真实的意思表示,合同有效。法律规定,对于房屋等不动产,除法律另有规定的情形外,必须到不动产登记机构办理登记,才能取得所有权,张先生的婚前别墅已经完成产权登记,由马某所有,因此,王某不能要求马某返还别墅。
18.阅读材料,回答问题。
某市开展打击侵犯知识产权和制售假冒伪劣商品专项行动以来,共立案查处侵权假冒案件21起,结案10起,查获大批侵权假冒物品,案值25.72万元。这次专项行动中各部门整体联动,协调配合,形成整治合力,收效非常明显。
(1)从消费者角度,分析国家为什么要严厉打击制售假冒伪劣商品的行为。
(2)就此案分析经营者公平竞争和诚信经营的意义。
答案 (1)经营者应当保证消费者安全消费的权利和知情权。如果消费者购买到假冒伪劣商品,消费者的安全消费权、知情权和公平交易权等合法权益将受到侵犯。因此,为了维护消费者的合法权益,国家必须严厉打击制售假冒伪劣商品的行为。
(2)经营者公平竞争和诚信经营可以维护消费者和其他经营者等市场主体的合法权益;可以为经营者树立良好的信誉和企业形象,促进经营者自身效益的提高;可以维护正常的市场经济秩序,促进市场经济的健康发展和社会稳定。
19.阅读材料,回答问题。
王某带着10岁的儿子小王前往某旅游公司旗下一家名为“动感乐园”的经营场所游玩,结果小王在游玩过程中摔倒,送医院治疗后,被诊断为左侧肢骨远端骨折,构成十级残疾。于是王某将该旅游公司诉至人民法院,要求赔偿医疗费等损失共计 15 万元。现场监控视频显示,小王是被该游乐场通道转弯处的圆柱形软垫绊倒而受伤的,而监控视频未显示该游玩设施设置需有成人陪护的警示标志。庭审中,该旅游公司进行抗辩,称事发地点属于场地通道,且王某带着小王进场玩时在旁玩手机,未尽监护责任。
(1)指出王某提出诉讼主张的依据。
(2)在本案诉讼过程中,谁应承担举证责任?
答案 (1)《中华人民共和国民法典》规定,自然人享有生命权、身体权、健康权。侵犯他人生命权、身体权、健康权的,应当赔偿医疗费、护理费、交通费、因误工减少的收入、残疾生活辅助费、残疾赔偿金等。被告该旅游公司未尽到安全保障义务,造成他人损害,侵犯了小王的健康权,应当承担侵权责任。
(2)王某和旅游公司都应承担举证责任。民事诉讼实行“谁主张,谁举证”的举证原则,王某对原告方提出旅游公司侵权的主张有责任提供证据,该旅游公司则应对自己的抗辩主张提供证据。
20.阅读材料,回答问题。
Y先生在W进口名车销售公司购买某品牌汽车一辆,价款121万元。没想到,车才开了2个多月就不断地出问题。Y先生认为该车存在严重的质量问题,与W公司反复协商不成,遂将W公司告上法庭。经两级人民法院审理,二审判决维持原判,该品牌汽车还给W公司,W公司返还Y先生购车款121万元,并赔偿3倍购车款363万元及其他经济损失共400余万元。
(1)若W公司对二审判决不服,还能否上诉?说明理由。
(2)从实体法角度看,Y先生将如何依据人民法院的判决来维权?
答案 (1)不能。我国诉讼实行两审终审制,因此,二审判决就是终审判决,当事人不能再上诉。本案中,已经有两级人民法院审理作出判决,W公司对二审判决不服也不能再上诉。
(2)根据实体法,依据人民法院判决,Y先生的权利是收回购车款121万元,并拿到3倍购车款363万元及其他经济损失共400余万元。Y先生的义务是将该品牌汽车还给W公司。出租店面合同书
甲方:身份证号:
乙方:身份证号:
甲乙双方本着平等互利的原则,协商一致签订本合同。
1.甲方自愿将坐落在滨州市滨城区至尊府邸________(共四间店面),租给乙方使用,乙方愿意承租。
2.本店面每月租金为________,并交房租押金________整。
3.乙方半年房租一次性交清。(注:提前十天付半年租金)
4.本店租期从________年________月________日起至________年________月________日为止。
5.签订合同后,乙方经营美容美发,乙方不能以任何方式转租给他人使用,如有违反,押金不退,并有权收回店面。
新高中政治高考2023年高考政治一轮复习(部编版) 阶段检测3: 这是一份新高中政治高考2023年高考政治一轮复习(部编版) 阶段检测3,共9页。试卷主要包含了选择题,非选择题等内容,欢迎下载使用。
新高中政治高考2023年高考政治一轮复习(部编版) 阶段检测4: 这是一份新高中政治高考2023年高考政治一轮复习(部编版) 阶段检测4,共8页。试卷主要包含了选择题,非选择题等内容,欢迎下载使用。
新高中政治高考2023年高考政治一轮复习(部编版) 阶段检测2: 这是一份新高中政治高考2023年高考政治一轮复习(部编版) 阶段检测2,共8页。试卷主要包含了选择题,非选择题等内容,欢迎下载使用。

